Click here to close
Hello! We notice that you are using Internet Explorer, which is not supported by Xenbase and may cause the site to display incorrectly.
We suggest using a current version of Chrome,
FireFox, or Safari.
???displayArticle.abstract???
Mycobacterial infections represent major concerns for aquatic and terrestrial vertebrates including humans. Although our current knowledge is mostly restricted to Mycobacterium tuberculosis and mammalian host interactions, increasing evidence suggests common features in endo- and ectothermic animals infected with non-tuberculous mycobacteria (NTMs) like those described for M. tuberculosis. Importantly, most of the pathogenic and non-pathogenic NTMs detected in amphibians from wild, farmed, and research facilities represent, in addition to the potential economic loss, a rising concern for human health. Upon mycobacterial infection in mammals, the protective immune responses involving the innate and adaptive immune systems are highly complex and therefore not fully understood. This complexity results from the versatility and resilience of mycobacteria to hostile conditions as well as from the immune cell heterogeneity arising from the distinct developmental origins according with the concept of layered immunity. Similar to the differing responses of neonates versus adults during tuberculosis development, the pathogenesis and inflammatory responses are stage-specific in Xenopus laevis during infection by the NTM M. marinum. That is, both in human fetal and neonatal development and in tadpole development, responses are characterized by hypo-responsiveness and a lower capacity to contain mycobacterial infections. Similar to a mammalian fetus and neonates, T cells and myeloid cells in Xenopus tadpoles and axolotls are different from the adult immune cells. Fetal and amphibian larval T cells, which are characterized by a lower T cell receptor (TCR) repertoire diversity, are biased toward regulatory function, and they have distinct progenitor origins from those of the adult immune cells. Some early developing T cells and likely macrophage subpopulations are conserved in adult anurans and mammals, and therefore, they likely play an important role in the host-pathogen interactions from early stages of development to adulthood. Thus, we propose the use of developing amphibians, which have the advantage of being free-living early in their development, as an alternative and complementary model to study the role of immune cell heterogeneity in host-mycobacteria interactions.
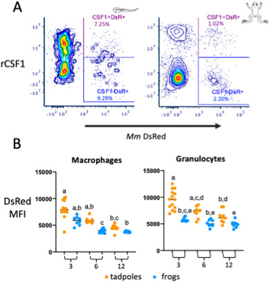
Fig. 1. Kinetics of M. marinum pathogen load in the peritoneal myeloid cells in adult and tadpole Xenopus by flow cytometry. For this study, 3 × 105 CFU and 1 × 106 CFU of DsRed + M. marinum were inoculated in the peritoneum of X. laevis tadpoles and adult frogs, respectively. (A) Representative flow cytograms of adults and tadpoles showing DsRed + M. marinum signal in peritoneal CSF1R + macrophages and CSF1R-granulocytes at 3 dpi. (B) DsRed Mean Fluorescence Intensity (MFI) in CSF1R + macrophages and CSF1R-granulocytes from tadpoles and adults at 3, 6 and 12 day post infection as represented by the orange and blue dots respectively. Sampling of peritoneal leucocytes was repeated in the same individual at each time points. n = 6–10 from two independent experiments. a,e indicate statistical significance (Kruskal-Wallis test, p < 0.05). rCSF1, recombinant CSF1
Fig. 2. Comparative overview of X. laevis and human T cell development (adapted from Davenport et al., 2020; Park et al., 2020; Robert and Ohta, 2009).
(A) During ontogenesis, X. laevis and humans encounter developmental stage- and species-specific immune challenges. Developmental processes such as organogenesis can be damaged by excessive inflammatory immune responses. In addition, X. laevis tadpoles are devoid of maternal protection.
(B) Larval/fetal T cells and adult T cells have distinct embryonic origins. In tadpoles, the thymus is colonized by two thymic seeding progenitor (TSP) waves from the ventralblood island. The first wave in blue starts at 4 days post-fertilization (stage 47) and the second one before day 33 (stage 55), which replaces thymocytes from the first wave by day 42 (stage 57). In X. laevis, mature peripheral T cells are detected at day 15 post-fertilization (stage 52) (represented as a merged green color of the two TSP waves because their respective contribution in peripheral T cells is unknown). The maximum larval splenic T cell number is reached at day 44 (stage 58). A third TSP wave originating from dorsolateral plate (DLP) starts during metamorphosis (orange) and gives rise to adult-type peripheral and conventional T cells (orange). In humans, two distinct TSP waves have been suggested. The first TSP wave coming from the liver starts at 8 weeks post-conception (in dashed blue) and gives rise to peripheral T cells that are first detected at 10–11 weeks post-conception (blue). A second wave coming from the bone marrow probably starts before birth (orange) and gives rise to the peripheral adult-type conventional T cells (orange).
(C) Traces in red depict the relative feature changes in the peripheral T cells. The TCR repertoire and responsiveness increase during the development, while the regulatory function decreases. Of note, during metamorphosis the number of peripheral T cells drops and the regulatory function increases to face the stage-specific immune challenges (see text for details).