|
Figure 1. Tracking the dynamics of multiple spindle self-organization processes in a bulk cytoplasmic extract of Xenopus eggs. (A) Schematic of the assay. The temporal growth dynamics of spindles in the bulk cytoplasmic extract prepared from Xenopus eggs were imaged by time-lapse confocal fluorescence microscopy. Multiple spindle self-organization processes could be recorded in parallel by raster scanning the sample stage. (B) Representative fluorescence image (red: tubulin; green: DNA) cropped from the original large-field image data (2.7 × 2.3 mm2) acquired during the assay. White arrows highlight spindles. Scale bar, 200 µm. (C and D) Representative sequential snapshots cropped from the large-field, time-lapse image data (interval: 1 min), capturing the growth of microtubule-based structures from the nuclear envelope breakdown (t = 0 min) to the steady-state metaphase (t = 56 to 70 min). Bipolar (C) and tripolar (D) self-organization cases are shown. Time stamps indicate minutes. Scale bars, 25 μm. |
|
Figure 2. Distinct morphological growth dynamics of bipolar versus multipolar spindle self-organization. (A) Schematic diagram of spindle-shape quantification. The spindle's shape feature was analyzed in each time-lapse frame by tracing its outline with the vector R originating from the structure’s centroid (O) (graph at Top Left). The angular profile of the traced outline (R(θ), blue line) was then decomposed into discrete Fourier modes with Ci (i = 0, 1, 2, …) (Lower panels). C0 defines the structure's average radius. C2 and C3 are the measures of the structure’s bipolarity and multipolarity, respectively. (B) Example morphological growth trajectories of 20 spindles, obtained as in A and plotted in the two-dimensional morphospace. C2˜
and C3˜
are the degree of bipolarity and multipolarity normalized to spindle size by C0. The spindle images (inset) are ones at the four selected time points (indicated by i, ii, iii, and iv) along the thick example trajectory. The corresponding profiles of R(θ) and Ci are provided in SI Appendix, Fig. S2F. (C–K) Representative morphological growth trajectories (C–E), the trajectory landscapes (F–H), and the cross-correlation profiles between C2˜
and C3˜
(I–K) for bipolar (C, F, and I), multipolar (D, G, and J), and circular (E, H, and K) self-organization cases. Data were sorted based on the final shape phenotype using a machine-learning–based algorithm. The growth trajectories presented (C–E) are three examples; additional examples are provided in SI Appendix, Fig. S2D (total n = 87, 39, and 19, respectively). The trajectory landscape (F–H), indicates the cumulative frequency of all-trajectories’ passages at each coordinate point. The black solid lines present the mean paths; the start and end points are marked with open and filled circles, respectively. The cross-correlation profile (I–K) was calculated based on the time courses of C2˜
and C3˜
for individual spindle samples (SI Appendix, Fig. S4A) and then averaged (solid lines). The shaded areas are SDs. |
|
Figure 3. Locally distorted microtubule flow within a premature structure can grow into an extra pole. (A) Sequential snapshots from time-lapse imaging data acquired using fluorescent tubulin speckle microscopy over the course of multipolar spindle self-organization (interval: 1.5 s). The structure assembled was initially globular (t = 20 min:40 s) and then became more ellipsoidal to establish bipolarity (t = 24:00 and 25:40), as outlined by white dashed lines. Meanwhile, a small bulge appeared (white arrowhead) and grew to an extra pole (white arrow). The yellow dashed line indicates the main bipolar axis that was established. (B and C) Speckle track maps. At each time point in A, ±50 successive frames were subjected to speckle motion tracking and the tracks generated (n ≥ 10 successive frames) were mapped in the image plane (B). The color codes indicate the mean motion orientation of each track, defined as indicated (Top Right). Individual speckle tracks were further split into two categories based on the orthogonally defined movement angle (C) such that the major bipolar-axis and off-axis movements of speckles could be clarified (red and blue, respectively). The black arrowheads indicate a location around which the speckles exhibited a distorted off-axis movement at an early growth phase. This fraction persisted and later grew to form an extra pole (brackets), while the majority of the speckles clustered around the structure’s center and contributed to bipolarization (black arrows), as outlined in D. Scale bars, 10 μm. |
|
Figure 4. Spindle shape morphologies are stable but can be switched by acute mechanical perturbation. (A) Schematic showing our microneedle-based micromanipulation assay for examining a spindle’s morphological stability. The tips of two microneedles were inserted near one end of a bipolar spindle and moved apart to split the pole. One microneedle was then withdrawn from the structure and the resulting morphological change was observed. (B and C) Representative time-lapse images of spindles showing bipolar recovery (B) and multipolar conversion (C) in response to mechanical perturbation. In both cases, the left-side pole was captured by two microneedles (0 s) (the dotted circles indicate the positions of the tips) and then separated (dotted arrows) with a similar micromanipulation procedure. Soon after the upper microneedle was withdrawn, the freed pole (white arrow) either gradually coalesced to the proximal pole (1,130 to 1,730 s) (B) or remained in the new position (750 to 1,150 s) (C). (D and E) Frequencies of spindle-shape recovery and conversion depending on the magnitude (D) and the duration (E) of the applied stretch. A total of 16 spindles were examined (black diamonds). Box plots represent the median (horizontal lines) with interquartile ranges (box) and the smallest and the largest values (whiskers). Scale bars, 20 µm. |
|
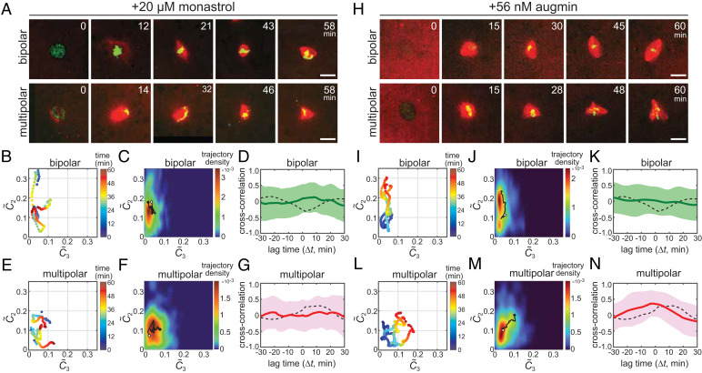
Figure 5. Kinesin-5 and augmin contribute to the spindle’s characteristic growth dynamics and shape stability. (A–G) Kinesin-5 inhibition assay results. (H–N) Augmin perturbation assay results. (A and H) Representative sequential snapshots from time-lapse imaging data showing bipolar (Upper panels) and multipolar (Lower panels) spindle self-organization in the presence of 20 µM monastrol (A) or 56 nM purified augmin holocomplex (H). Red: tubulin; green: DNA. Scale bars, 25 µm. (B, E, I, and L) Representative morphological growth trajectories of bipolar (B and I) and multipolar (E and L) spindles with partial monastrol inhibition (B and E) or with augmin addition (I and L) (n = 3 examples each). The trajectory landscapes (C, F, J, and M) and the cross-correlation profiles (D, G, K, and N) for the corresponding spindle phenotypes and perturbation conditions are also shown (n = 41, 32, 76, and 72, respectively). Additional examples of trajectories are provided in SI Appendix, Figs. S8C and S9G. The analysis methods and data presentation are as in Fig. 2. |
|
Figure 6. Model for spindle self-organization multistability. (A) Schematic showing the characteristic morphological growth dynamics of bipolar and multipolar spindles. Microtubules first form a globular aggregate soon after nuclear envelope breakdown and then follow distinct growth paths for maturation. The paths to individual shape phenotypes are multistable, depicted as a bimodal energy potential (Bottom). The shape fluctuation occurs within each potential trough (black arrows); a transient large fluctuation or an external force perturbation can override the potential barrier separating the two stable shapes, leading to plastic phenotypic change (red arrow). (B) Model of the microtubule mechanics that govern the spindle’s mechanical plasticity. A defined cytoskeletal architecture can persist despite rapid microtubule turnover, when new microtubules progressively polymerize along preexisting, old microtubules before they depolymerize (labeled “guided polymerization”). On the other hand, the architectural information is lost when old microtubules depolymerize before the formation of new microtubules (labeled “random polymerization”). The guided polymerization mechanism may stabilize a local structural distortion within premature spindles and direct multipolar growth (Bottom). (C) Multistable spindle self-organization promoted by kinesin-5 and augmin. Kinesin-5 crosslinks and pushes apart pairs of microtubules [(i) in Inset], between the spindle’s two major poles and between pairs of other poles (black arrows). This mechanical activity promotes both spindle bipolarity and multipolarity, generating the characteristic shape fluctuation with opposing forces and separating the paths of self-organization. Augmin guides the orientation of newly generated microtubules and stabilizes the dynamic polymer architecture, making the structure more plastic [(ii) in Inset]. |
|
Fig. 1. Tracking the dynamics of multiple spindle self-organization processes in a bulk cytoplasmic extract of Xenopus eggs. (A) Schematic of the assay. The temporal growth dynamics of spindles in the bulk cytoplasmic extract prepared from Xenopus eggs were imaged by time-lapse confocal fluorescence microscopy. Multiple spindle self-organization processes could be recorded in parallel by raster scanning the sample stage. (B) Representative fluorescence image (red: tubulin; green: DNA) cropped from the original large-field image data (2.7 × 2.3 mm2) acquired during the assay. White arrows highlight spindles. Scale bar, 200 µm. (C and D) Representative sequential snapshots cropped from the large-field, time-lapse image data (interval: 1 min), capturing the growth of microtubule-based structures from the nuclear envelope breakdown (t = 0 min) to the steady-state metaphase (t = 56 to 70 min). Bipolar (C) and tripolar (D) self-organization cases are shown. Time stamps indicate minutes. Scale bars, 25 μm. |
|
Fig. 2. Distinct morphological growth dynamics of bipolar versus multipolar spindle self-organization. (A) Schematic diagram of spindle-shape quantification. The spindle's shape feature was analyzed in each time-lapse frame by tracing its outline with the vector R originating from the structure’s centroid (O) (graph at Top Left). The angular profile of the traced outline (R(θ), blue line) was then decomposed into discrete Fourier modes with Ci (i = 0, 1, 2, …) (Lower panels). C0 defines the structure's average radius. C2 and C3 are the measures of the structure’s bipolarity and multipolarity, respectively. (B) Example morphological growth trajectories of 20 spindles, obtained as in A and plotted in the two-dimensional morphospace. C2˜ and C3˜ are the degree of bipolarity and multipolarity normalized to spindle size by C0. The spindle images (inset) are ones at the four selected time points (indicated by i, ii, iii, and iv) along the thick example trajectory. The corresponding profiles of R(θ) and Ci are provided in SI Appendix, Fig. S2F. (C–K) Representative morphological growth trajectories (C–E), the trajectory landscapes (F–H), and the cross-correlation profiles between C2˜ and C3˜ (I–K) for bipolar (C, F, and I), multipolar (D, G, and J), and circular (E, H, and K) self-organization cases. Data were sorted based on the final shape phenotype using a machine-learning–based algorithm. The growth trajectories presented (C–E) are three examples; additional examples are provided in SI Appendix, Fig. S2D (total n = 87, 39, and 19, respectively). The trajectory landscape (F–H), indicates the cumulative frequency of all-trajectories’ passages at each coordinate point. The black solid lines present the mean paths; the start and end points are marked with open and filled circles, respectively. The cross-correlation profile (I–K) was calculated based on the time courses of C2˜ and C3˜ for individual spindle samples (SI Appendix, Fig. S4A) and then averaged (solid lines). The shaded areas are SDs. |
|
Fig. 3. Locally distorted microtubule flow within a premature structure can grow into an extra pole. (A) Sequential snapshots from time-lapse imaging data acquired using fluorescent tubulin speckle microscopy over the course of multipolar spindle self-organization (interval: 1.5 s). The structure assembled was initially globular (t = 20 min:40 s) and then became more ellipsoidal to establish bipolarity (t = 24:00 and 25:40), as outlined by white dashed lines. Meanwhile, a small bulge appeared (white arrowhead) and grew to an extra pole (white arrow). The yellow dashed line indicates the main bipolar axis that was established. (B and C) Speckle track maps. At each time point in A, ±50 successive frames were subjected to speckle motion tracking and the tracks generated (n ≥ 10 successive frames) were mapped in the image plane (B). The color codes indicate the mean motion orientation of each track, defined as indicated (Top Right). Individual speckle tracks were further split into two categories based on the orthogonally defined movement angle (C) such that the major bipolar-axis and off-axis movements of speckles could be clarified (red and blue, respectively). The black arrowheads indicate a location around which the speckles exhibited a distorted off-axis movement at an early growth phase. This fraction persisted and later grew to form an extra pole (brackets), while the majority of the speckles clustered around the structure’s center and contributed to bipolarization (black arrows), as outlined in D. Scale bars, 10 μm. |
|
Fig. 4. Spindle shape morphologies are stable but can be switched by acute mechanical perturbation. (A) Schematic showing our microneedle-based micromanipulation assay for examining a spindle’s morphological stability. The tips of two microneedles were inserted near one end of a bipolar spindle and moved apart to split the pole. One microneedle was then withdrawn from the structure and the resulting morphological change was observed. (B and C) Representative time-lapse images of spindles showing bipolar recovery (B) and multipolar conversion (C) in response to mechanical perturbation. In both cases, the left-side pole was captured by two microneedles (0 s) (the dotted circles indicate the positions of the tips) and then separated (dotted arrows) with a similar micromanipulation procedure. Soon after the upper microneedle was withdrawn, the freed pole (white arrow) either gradually coalesced to the proximal pole (1,130 to 1,730 s) (B) or remained in the new position (750 to 1,150 s) (C). (D and E) Frequencies of spindle-shape recovery and conversion depending on the magnitude (D) and the duration (E) of the applied stretch. A total of 16 spindles were examined (black diamonds). Box plots represent the median (horizontal lines) with interquartile ranges (box) and the smallest and the largest values (whiskers). Scale bars, 20 µm. |
|
Fig. 5. Kinesin-5 and augmin contribute to the spindle’s characteristic growth dynamics and shape stability. (A–G) Kinesin-5 inhibition assay results. (H–N) Augmin perturbation assay results. (A and H) Representative sequential snapshots from time-lapse imaging data showing bipolar (Upper panels) and multipolar (Lower panels) spindle self-organization in the presence of 20 µM monastrol (A) or 56 nM purified augmin holocomplex (H). Red: tubulin; green: DNA. Scale bars, 25 µm. (B, E, I, and L) Representative morphological growth trajectories of bipolar (B and I) and multipolar (E and L) spindles with partial monastrol inhibition (B and E) or with augmin addition (I and L) (n = 3 examples each). The trajectory landscapes (C, F, J, and M) and the cross-correlation profiles (D, G, K, and N) for the corresponding spindle phenotypes and perturbation conditions are also shown (n = 41, 32, 76, and 72, respectively). Additional examples of trajectories are provided in SI Appendix, Figs. S8C and S9G. The analysis methods and data presentation are as in Fig. 2. |
|
Fig. 6. Model for spindle self-organization multistability. (A) Schematic showing the characteristic morphological growth dynamics of bipolar and multipolar spindles. Microtubules first form a globular aggregate soon after nuclear envelope breakdown and then follow distinct growth paths for maturation. The paths to individual shape phenotypes are multistable, depicted as a bimodal energy potential (Bottom). The shape fluctuation occurs within each potential trough (black arrows); a transient large fluctuation or an external force perturbation can override the potential barrier separating the two stable shapes, leading to plastic phenotypic change (red arrow). (B) Model of the microtubule mechanics that govern the spindle’s mechanical plasticity. A defined cytoskeletal architecture can persist despite rapid microtubule turnover, when new microtubules progressively polymerize along preexisting, old microtubules before they depolymerize (labeled “guided polymerization”). On the other hand, the architectural information is lost when old microtubules depolymerize before the formation of new microtubules (labeled “random polymerization”). The guided polymerization mechanism may stabilize a local structural distortion within premature spindles and direct multipolar growth (Bottom). (C) Multistable spindle self-organization promoted by kinesin-5 and augmin. Kinesin-5 crosslinks and pushes apart pairs of microtubules [(i) in Inset], between the spindle’s two major poles and between pairs of other poles (black arrows). This mechanical activity promotes both spindle bipolarity and multipolarity, generating the characteristic shape fluctuation with opposing forces and separating the paths of self-organization. Augmin guides the orientation of newly generated microtubules and stabilizes the dynamic polymer architecture, making the structure more plastic [(ii) in Inset]. |