XB-ART-59434
Cell Rep
2022 Oct 25;414:111552. doi: 10.1016/j.celrep.2022.111552.
Show Gene links
Show Anatomy links
Elevated pentose phosphate pathway flux supports appendage regeneration.
Patel JH, Ong DJ, Williams CR, Callies LK, Wills AE.
???displayArticle.abstract???
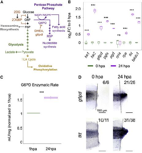
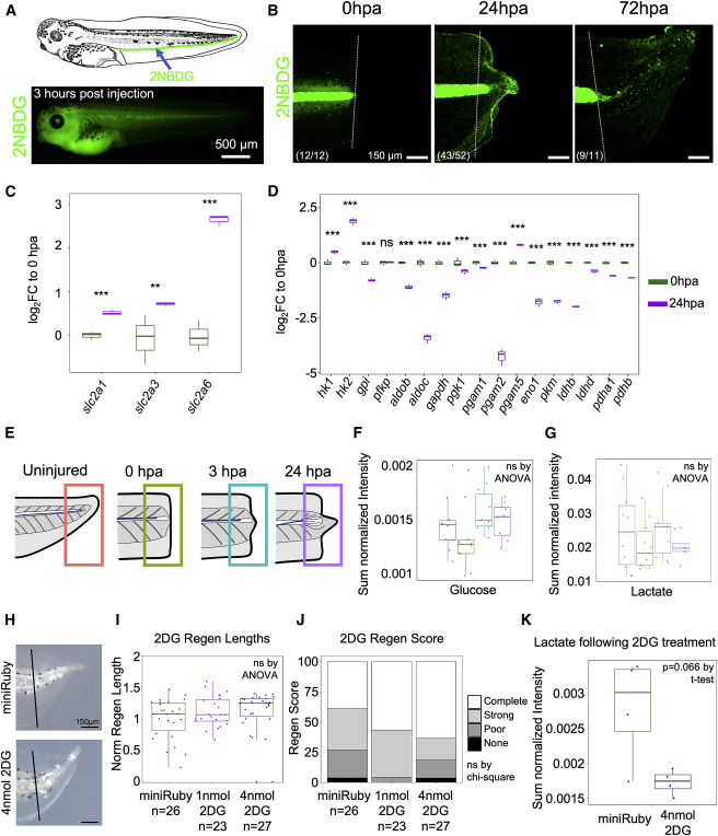
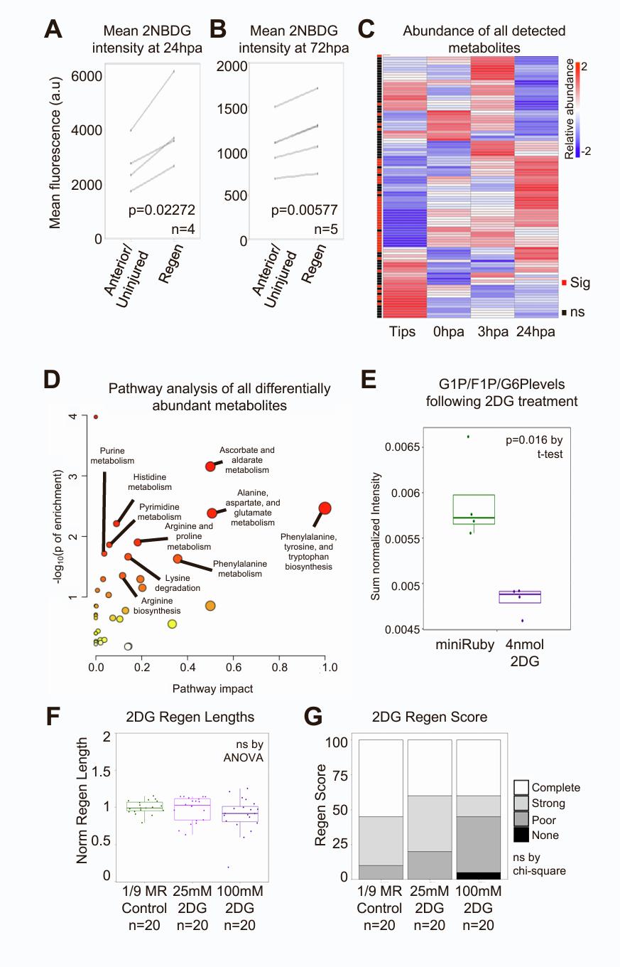
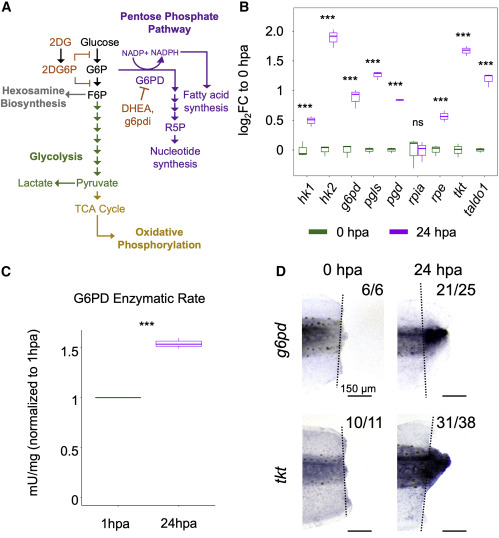
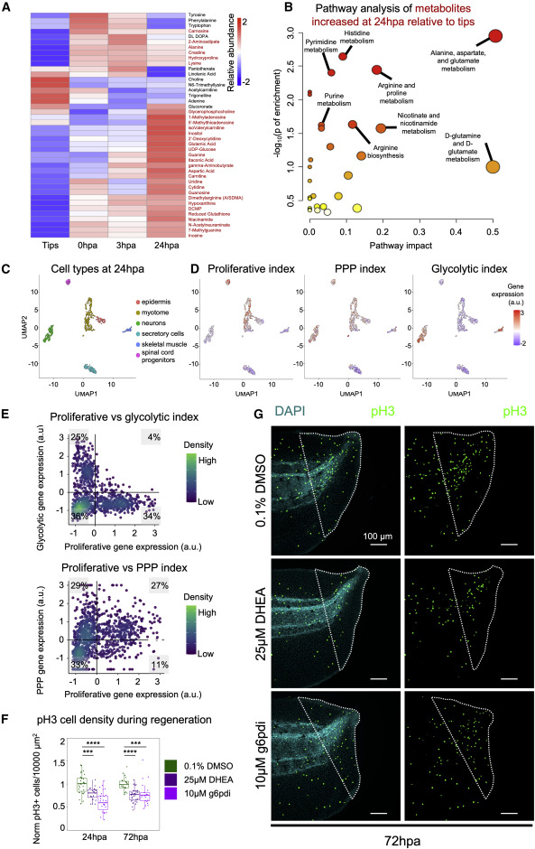
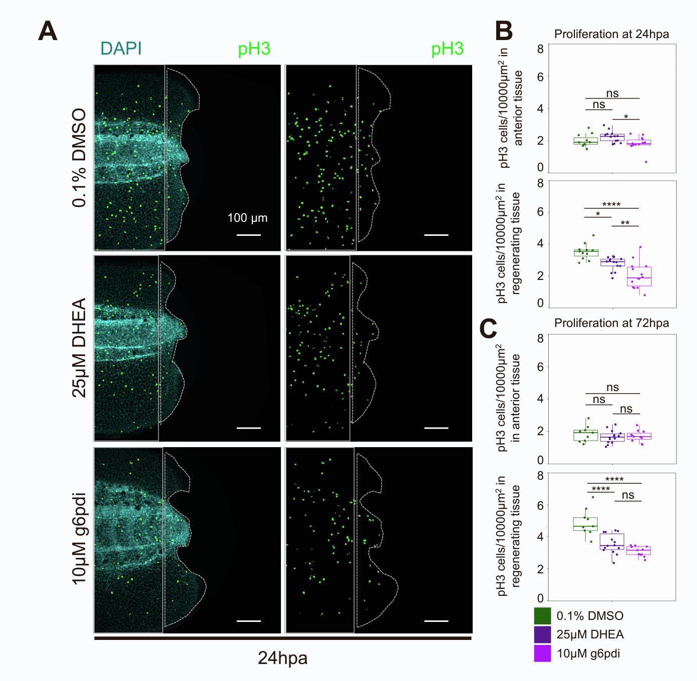
A fundamental step in regeneration is rapid growth to replace lost tissue. Cells must generate sufficient lipids, nucleotides, and proteins to fuel rapid cell division. To define metabolic pathways underlying regenerative growth, we undertake a multimodal investigation of metabolic reprogramming in Xenopus tropicalis appendage regeneration. Regenerating tissues have increased glucose uptake; however, inhibition of glycolysis does not decrease regeneration. Instead, glucose is funneled to the pentose phosphate pathway (PPP), which is essential for full tail regeneration. Liquid chromatography-mass spectrometry (LC-MS) metabolite profiling reveals increased nucleotide and nicotinamide intermediates required for cell division. Using single-cell RNA sequencing (scRNA-seq), we find that highly proliferative cells have increased transcription of PPP enzymes and not glycolytic enzymes. Further, PPP inhibition results in decreased cell division specifically in regenerating tissue. Our results inform a model wherein regenerating tissues direct glucose toward the PPP, yielding nucleotide precursors to drive regenerative cell proliferation.
???displayArticle.pubmedLink??? 36288713
???displayArticle.pmcLink??? PMC10569227
???displayArticle.link??? Cell Rep
???displayArticle.grants??? [+]
Species referenced: Xenopus tropicalis
Genes referenced: g6pd hpse
???attribute.lit??? ???displayArticles.show???
References [+] :
Abdel-Haleem,
The Emerging Facets of Non-Cancerous Warburg Effect.
2017, Pubmed
Abdel-Haleem, The Emerging Facets of Non-Cancerous Warburg Effect. 2017, Pubmed
Aft, Evaluation of 2-deoxy-D-glucose as a chemotherapeutic agent: mechanism of cell death. 2002, Pubmed
Agathocleous, Metabolic differentiation in the embryonic retina. 2012, Pubmed , Xenbase
Anastasiou, Inhibition of pyruvate kinase M2 by reactive oxygen species contributes to cellular antioxidant responses. 2011, Pubmed
Beck, Studying regeneration in Xenopus. 2012, Pubmed , Xenbase
Beck, Beyond early development: Xenopus as an emerging model for the study of regenerative mechanisms. 2009, Pubmed , Xenbase
Bulusu, Spatiotemporal Analysis of a Glycolytic Activity Gradient Linked to Mouse Embryo Mesoderm Development. 2017, Pubmed
Cao, The single-cell transcriptional landscape of mammalian organogenesis. 2019, Pubmed
Chen, The inhibition of bovine heart hexokinase by 2-deoxy-D-glucose-6-phosphate: characterization by 31P NMR and metabolic implications. 1992, Pubmed
Dai, FOXE1 represses cell proliferation and Warburg effect by inhibiting HK2 in colorectal cancer. 2020, Pubmed
De Bock, Role of PFKFB3-driven glycolysis in vessel sprouting. 2013, Pubmed
de la Cruz-López, Lactate in the Regulation of Tumor Microenvironment and Therapeutic Approaches. 2019, Pubmed
Ferreira, Early redox activities modulate Xenopus tail regeneration. 2018, Pubmed , Xenbase
Gauron, Sustained production of ROS triggers compensatory proliferation and is required for regeneration to proceed. 2013, Pubmed
Ghanem, The Pentose Phosphate Pathway in Cancer: Regulation and Therapeutic Opportunities. 2021, Pubmed
Ghergurovich, A small molecule G6PD inhibitor reveals immune dependence on pentose phosphate pathway. 2020, Pubmed
Ivankovic, Model systems for regeneration: planarians. 2019, Pubmed
Jiang, A critical role of glucose-6-phosphate dehydrogenase in TAp73-mediated cell proliferation. 2013, Pubmed
Ju, NADPH homeostasis in cancer: functions, mechanisms and therapeutic implications. 2020, Pubmed
Kakebeen, Chromatin accessibility dynamics and single cell RNA-Seq reveal new regulators of regeneration in neural progenitors. 2020, Pubmed , Xenbase
Katare, Boosting the pentose phosphate pathway restores cardiac progenitor cell availability in diabetes. 2013, Pubmed
Katsuyama, During Drosophila disc regeneration, JAK/STAT coordinates cell proliferation with Dilp8-mediated developmental delay. 2015, Pubmed
Khokha, Techniques and probes for the study of Xenopus tropicalis development. 2002, Pubmed , Xenbase
Kuehne, Acute Activation of Oxidative Pentose Phosphate Pathway as First-Line Response to Oxidative Stress in Human Skin Cells. 2015, Pubmed
Lee, Loss of plac8 expression rapidly leads pluripotent stem cells to enter active state during planarian regeneration. 2022, Pubmed
Liberti, The Warburg Effect: How Does it Benefit Cancer Cells? 2016, Pubmed
Lim, EGFR Signaling Enhances Aerobic Glycolysis in Triple-Negative Breast Cancer Cells to Promote Tumor Growth and Immune Escape. 2016, Pubmed
Liu, PDK1 promotes tumor cell proliferation and migration by enhancing the Warburg effect in non-small cell lung cancer. 2017, Pubmed
Love, Genome-wide analysis of gene expression during Xenopus tropicalis tadpole tail regeneration. 2011, Pubmed , Xenbase
Love, Amputation-induced reactive oxygen species are required for successful Xenopus tadpole tail regeneration. 2013, Pubmed , Xenbase
Love, Carbohydrate metabolism during vertebrate appendage regeneration: what is its role? How is it regulated?: A postulation that regenerating vertebrate appendages facilitate glycolytic and pentose phosphate pathways to fuel macromolecule biosynthesis. 2014, Pubmed , Xenbase
Mathon, Impact of sample preparation upon intracellular metabolite measurements in 3D cell culture systems. 2019, Pubmed
McCusker, The axolotl limb blastema: cellular and molecular mechanisms driving blastema formation and limb regeneration in tetrapods. 2015, Pubmed
Meador, Metabolomic profiling for juvenile Chinook salmon exposed to contaminants of emerging concern. 2020, Pubmed
Miwa, Leukemia cells demonstrate a different metabolic perturbation provoked by 2-deoxyglucose. 2013, Pubmed
Munemoto, Roles of the hexosamine biosynthetic pathway and pentose phosphate pathway in bile acid-induced cancer development. 2019, Pubmed
Ng, Cancer-like metabolism of the mammalian retina. 2015, Pubmed
Oginuma, A Gradient of Glycolytic Activity Coordinates FGF and Wnt Signaling during Elongation of the Body Axis in Amniote Embryos. 2017, Pubmed
Osuma, High throughput measurement of metabolism in planarians reveals activation of glycolysis during regeneration. 2018, Pubmed
Pajak, 2-Deoxy-d-Glucose and Its Analogs: From Diagnostic to Therapeutic Agents. 2019, Pubmed
Pang, MetaboAnalyst 5.0: narrowing the gap between raw spectra and functional insights. 2021, Pubmed
Patel, Hif1α and Wnt are required for posterior gene expression during Xenopus tropicalis tail regeneration. 2022, Pubmed , Xenbase
Patel, Gradient expectations: Revisiting Charles Manning Child's theory of metabolic regionalisation in developmental patterning and regeneration. 2022, Pubmed
Phipps, Model systems for regeneration: Xenopus. 2020, Pubmed , Xenbase
Pirotte, Reactive Oxygen Species in Planarian Regeneration: An Upstream Necessity for Correct Patterning and Brain Formation. 2015, Pubmed
Pusapati, mTORC1-Dependent Metabolic Reprogramming Underlies Escape from Glycolysis Addiction in Cancer Cells. 2016, Pubmed
Rabinowitz, Transcriptomic, proteomic, and metabolomic landscape of positional memory in the caudal fin of zebrafish. 2017, Pubmed
Raineri, On the specificity of steroid interaction with mammary glucose 6-phosphate dehydrogenase. 1970, Pubmed
Reddy, Cellular and Molecular Mechanisms of Hydra Regeneration. 2019, Pubmed
Romero, Damage-induced reactive oxygen species enable zebrafish tail regeneration by repositioning of Hedgehog expressing cells. 2018, Pubmed
Schindelin, Fiji: an open-source platform for biological-image analysis. 2012, Pubmed
Scott, Aerobic glycolysis is important for zebrafish larval wound closure and tail regeneration. 2022, Pubmed
Sinclair, The Warburg effect is necessary to promote glycosylation in the blastema during zebrafish tail regeneration. 2021, Pubmed
Stincone, The return of metabolism: biochemistry and physiology of the pentose phosphate pathway. 2015, Pubmed
Tong, The molecular determinants of de novo nucleotide biosynthesis in cancer cells. 2009, Pubmed
Vander Heiden, Understanding the Warburg effect: the metabolic requirements of cell proliferation. 2009, Pubmed
Vogg, Cellular, Metabolic, and Developmental Dimensions of Whole-Body Regeneration in Hydra. 2021, Pubmed
Wamelink, The biochemistry, metabolism and inherited defects of the pentose phosphate pathway: a review. 2008, Pubmed
WICK, Localization of the primary metabolic block produced by 2-deoxyglucose. 1957, Pubmed
Williams, Nutrient availability contributes to a graded refractory period for regeneration in Xenopus tropicalis. 2021, Pubmed , Xenbase
Zhang, Reactive oxygen species generated from skeletal muscles are required for gecko tail regeneration. 2016, Pubmed
Zou, 2-NBDG as a fluorescent indicator for direct glucose uptake measurement. 2005, Pubmed
