Click here to close
Hello! We notice that you are using Internet Explorer, which is not supported by Xenbase and may cause the site to display incorrectly.
We suggest using a current version of Chrome,
FireFox, or Safari.
???displayArticle.abstract???
Animals are shaped through the movement of large cellular collectives. Such morphogenetic processes require cadherin-based cell adhesion to maintain tissue cohesion and planar cell polarity to coordinate movement. Despite a vast literature surrounding cadherin-based adhesion and planar cell polarity, it is unclear how these molecular networks interface. Here we investigate the relationship between cadherins and planar cell polarity during gastrulation cell movements in Xenopus laevis. We first assessed bulk cadherin localization and found that cadherins were enriched at a specific subset of morphogenetically active cell-cell junctions. We then found that cadherin and actin had coupled temporal dynamics and that disruption of planar cell polarity uncoupled these dynamics. Next, using superresolution time-lapse microscopy and quantitative image analysis, we were able to measure the lifespan and size of individual cadherin clusters. Finally, we show that planar cell polarity not only controls the size of cadherin clusters but, more interestingly, regulates cluster stability. These results reveal an intriguing link between two essential cellular properties, adhesion and planar polarity, and provide insight into the molecular control of morphogenetic cell movements.
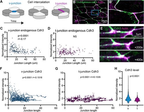
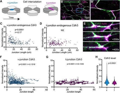
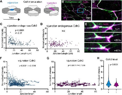
FIGURE 1: Cdh3 is enriched at shortening v-junctions. (A) Schematic depicting the cell intercalation movements that drive convergent extension. (B) Image of Xenopus mesodermal cells immunostained for Cdh3 (green) and labeled for actin (magenta). (B′) Zoomed image of a single v-junction from the inset in B. This image highlights that endogenous Cdh3 is present at v-junctions. (C) Plot showing endogenous Cdh3 intensity vs. cell–cell junction length at v-junctions. A Spearman correlation was used to assess the relationship between Cdh3 and junction length. (D) Plot of endogenous Cdh3 intensity vs. t-junction length. The relationships between intensity and junction length were compared using a Spearman correlation. (E) Frames from a time-lapse movie of a shortening v-junction labeled with Cdh3-GFP (green) and the actin marker lifeact-RFP (magenta). (F) Graph comparing mean Cdh3 intensity to v-junction length from time-lapse movies of actively shortening v-junctions. The relationship between Cdh3 intensity and v-junction length was assessed by Spearman correlation. (G) Comparison of Cdh3 intensity to t-junction length from time-lapse movies. Spearman correlation was used to assess the relationship between Cdh3 intensity and t-junction length. (H) Graph of the mean intensity at shortening v-junctions or at t-junctions. Intensities were collected from time-lapse movies and were normalized to account for bleaching. Conditions were statistically compared using a Mann–Whitney test.
FIGURE 2: PCP is required for synchronized cadherin and actin dynamics. (A) Frame from a time-lapse movie of intercalating cells labeled for Cdh3 in green and actin in magenta. (A′) Time series of Cdh3 from the inset in A. Here we are highlighting a shortening v-junction and showing that Cdh3 undergoes oscillatory pulses at said junctions. (A′′) Time series of actin from the inset in A. In this time series there is an actin pulse that occurs concurrently with the Cdh3 pulse shown in A′. (B) Graph plotting Cdh3 and actin intensity over time at a shortening v-junction. Here we observe concurrent peaks of Cdh3 and actin. Intensities were normalized to account for bleaching and then standardized to emphasize the overlap in the two signals over time. (C) Heatmap of the cross-correlation analysis for 19 shortening v-junctions. Each line on the y-axis of this heatmap represents the cross-correlation for a single shortening v-junction. The value of the correlation is represented in color code with red being positive correlation and blue being negative correlation. The x-axis shows the lag time, and the fact that we observe a high positive correlation at lag time 0 indicates that Cdh3 and actin pulses occur concurrently. (D) Graph plotting Cdh3 and actin intensities at t-junctions. (E) Heatmap of the cross-correlation analysis for 19 t-junctions. (F) Graph of Cdh3 and actin over time measured at junctions where Xdd1 was present in the background. (G) Heatmap of the cross-correlation analysis for 19 junctions with Xdd1 in the background.
FIGURE 3: Cadherin clusters display heterogeneous spatiotemporal dynamics during CE. (A) Still frame from a superresolution time-lapse movie of Cdh3. Three different regions of a single junction are highlighted; each region is the position where a cluster formed and dissipated. These regions were chosen to highlife the heterogeneity in cluster size and lifespan. (A′) Frames from the time-lapse movie shown in A with a zoom on the inset labeled A′. These images show a small, short lifespan Cdh3 cluster. (A′′) Frames from the time-lapse movie shown in A with a zoom on the inset labeled A′′. Images show a large cluster with an intermediate lifespan. (A′′′) Frames from the time-lapse movie shown in A with a zoom on the inset labeled A′′′. Images show a particularly long-lived Cdh3 cluster. (B) Still frame from a time-lapse superresolution movie of Cdh3. Here the blue lines highlight the cell junction that was used to make the kymographs in B′–B′′′. (B′) The raw kymograph of the cell junction highlighted in B. This kymograph shows Cdh3 over a 400 s time period beginning at the left side of the image. (B′′) Smoothed image of the kymograph shown in B′. This kymograph was smoothed along the time axis to connect the Cdh3 spots into uninterrupted clusters. (B′′′) This image shows a thresholded version of the kymograph in B′′. Here the kymograph was thresholded and converted to a binary image that allowed us to identify clusters as individual objects. Objects that touched the edges of the kymograph were removed so that we evaluated only complete clusters. The cluster lifespan was then determined as the cluster length, and the cluster size was determined by the width of each cluster. (C) Graph showing the number of clusters per junction for control and Cdh3-cis-mutant junctions. Each spot represents a single junction, and all junctions were measured over a 400 s time frame. Conditions were statistically compared using a Mann–Whitney test. (D) Histogram displaying the size distribution of control and Cdh3-cis-mutant clusters. Conditions were statistically compared using a Kolmogorov–Smirnov test. (E) Histogram displaying the Cdh3 cluster lifespan distribution for control and Cdh3-cis-mutant clusters. Conditions were statistically compared using a Kolmogorov–Smirnov test. (F) Graph plotting Cdh3 cluster size vs. cluster lifespan from control embryos. Each dot represents a single cluster, and the relationship between size and lifespan was assessed with a Spearman correlation.
FIGURE 4: PCP regulates cadherin cluster stability. (A) Still frame of cells labeled for Cdh3 in green with Xdd1 in the background. Blue lines highlight the junction shown in the kymograph in A′. (A′) Kymograph of the cell junction highlighted in A. This kymograph has been smoothed, thresholded, and converted to objects. (B) Kymograph of a control cell junction for comparison to the Xdd1 junction. This kymograph has also been smoothed, thresholded, and converted to objects. (C) Graph of the number of Cdh3 clusters per junction for control, Cdh3-cis-mutant, and Xdd1. Each dot represents one junction over a 400 s measurement interval. Conditions were compared using an analysis of variance. (D) Histogram displaying the size distribution of control clusters and clusters with Xdd1 in the background. Conditions were statistically compared using a Kolmogorov–Smirnov test. (E) Histogram displaying the cadherin cluster lifespan distribution of control and Xdd1 clusters. Conditions were statistically compared using a Kolmogorov–Smirnov test.
FIGURE 1:. Cdh3 is enriched at shortening v-junctions. (A) Schematic depicting the cell intercalation movements that drive convergent extension. (B) Image of Xenopus mesodermal cells immunostained for Cdh3 (green) and labeled for actin (magenta). (B′) Zoomed image of a single v-junction from the inset in B. This image highlights that endogenous Cdh3 is present at v-junctions. (C) Plot showing endogenous Cdh3 intensity vs. cell–cell junction length at v-junctions. A Spearman correlation was used to assess the relationship between Cdh3 and junction length. (D) Plot of endogenous Cdh3 intensity vs. t-junction length. The relationships between intensity and junction length were compared using a Spearman correlation. (E) Frames from a time-lapse movie of a shortening v-junction labeled with Cdh3-GFP (green) and the actin marker lifeact-RFP (magenta). (F) Graph comparing mean Cdh3 intensity to v-junction length from time-lapse movies of actively shortening v-junctions. The relationship between Cdh3 intensity and v-junction length was assessed by Spearman correlation. (G) Comparison of Cdh3 intensity to t-junction length from time-lapse movies. Spearman correlation was used to assess the relationship between Cdh3 intensity and t-junction length. (H) Graph of the mean intensity at shortening v-junctions or at t-junctions. Intensities were collected from time-lapse movies and were normalized to account for bleaching. Conditions were statistically compared using a Mann–Whitney test.
FIGURE 2:. PCP is required for synchronized cadherin and actin dynamics. (A) Frame from a time-lapse movie of intercalating cells labeled for Cdh3 in green and actin in magenta. (A′) Time series of Cdh3 from the inset in A. Here we are highlighting a shortening v-junction and showing that Cdh3 undergoes oscillatory pulses at said junctions. (A′′) Time series of actin from the inset in A. In this time series there is an actin pulse that occurs concurrently with the Cdh3 pulse shown in A′. (B) Graph plotting Cdh3 and actin intensity over time at a shortening v-junction. Here we observe concurrent peaks of Cdh3 and actin. Intensities were normalized to account for bleaching and then standardized to emphasize the overlap in the two signals over time. (C) Heatmap of the cross-correlation analysis for 19 shortening v-junctions. Each line on the y-axis of this heatmap represents the cross-correlation for a single shortening v-junction. The value of the correlation is represented in color code with red being positive correlation and blue being negative correlation. The x-axis shows the lag time, and the fact that we observe a high positive correlation at lag time 0 indicates that Cdh3 and actin pulses occur concurrently. (D) Graph plotting Cdh3 and actin intensities at t-junctions. (E) Heatmap of the cross-correlation analysis for 19 t-junctions. (F) Graph of Cdh3 and actin over time measured at junctions where Xdd1 was present in the background. (G) Heatmap of the cross-correlation analysis for 19 junctions with Xdd1 in the background.
FIGURE 3:. Cadherin clusters display heterogeneous spatiotemporal dynamics during CE. (A) Still frame from a superresolution time-lapse movie of Cdh3. Three different regions of a single junction are highlighted; each region is the position where a cluster formed and dissipated. These regions were chosen to highlife the heterogeneity in cluster size and lifespan. (A′) Frames from the time-lapse movie shown in A with a zoom on the inset labeled A′. These images show a small, short lifespan Cdh3 cluster. (A′′) Frames from the time-lapse movie shown in A with a zoom on the inset labeled A′′. Images show a large cluster with an intermediate lifespan. (A′′′) Frames from the time-lapse movie shown in A with a zoom on the inset labeled A′′′. Images show a particularly long-lived Cdh3 cluster. (B) Still frame from a time-lapse superresolution movie of Cdh3. Here the blue lines highlight the cell junction that was used to make the kymographs in B′–B′′′. (B′) The raw kymograph of the cell junction highlighted in B. This kymograph shows Cdh3 over a 400 s time period beginning at the left side of the image. (B′′) Smoothed image of the kymograph shown in B′. This kymograph was smoothed along the time axis to connect the Cdh3 spots into uninterrupted clusters. (B′′′) This image shows a thresholded version of the kymograph in B′′. Here the kymograph was thresholded and converted to a binary image that allowed us to identify clusters as individual objects. Objects that touched the edges of the kymograph were removed so that we evaluated only complete clusters. The cluster lifespan was then determined as the cluster length, and the cluster size was determined by the width of each cluster. (C) Graph showing the number of clusters per junction for control and Cdh3-cis-mutant junctions. Each spot represents a single junction, and all junctions were measured over a 400 s time frame. Conditions were statistically compared using a Mann–Whitney test. (D) Histogram displaying the size distribution of control and Cdh3-cis-mutant clusters. Conditions were statistically compared using a Kolmogorov–Smirnov test. (E) Histogram displaying the Cdh3 cluster lifespan distribution for control and Cdh3-cis-mutant clusters. Conditions were statistically compared using a Kolmogorov–Smirnov test. (F) Graph plotting Cdh3 cluster size vs. cluster lifespan from control embryos. Each dot represents a single cluster, and the relationship between size and lifespan was assessed with a Spearman correlation.
FIGURE 4:. PCP regulates cadherin cluster stability. (A) Still frame of cells labeled for Cdh3 in green with Xdd1 in the background. Blue lines highlight the junction shown in the kymograph in A′. (A′) Kymograph of the cell junction highlighted in A. This kymograph has been smoothed, thresholded, and converted to objects. (B) Kymograph of a control cell junction for comparison to the Xdd1 junction. This kymograph has also been smoothed, thresholded, and converted to objects. (C) Graph of the number of Cdh3 clusters per junction for control, Cdh3-cis-mutant, and Xdd1. Each dot represents one junction over a 400 s measurement interval. Conditions were compared using an analysis of variance. (D) Histogram displaying the size distribution of control clusters and clusters with Xdd1 in the background. Conditions were statistically compared using a Kolmogorov–Smirnov test. (E) Histogram displaying the cadherin cluster lifespan distribution of control and Xdd1 clusters. Conditions were statistically compared using a Kolmogorov–Smirnov test.
Arslan,
Holding it together: when cadherin meets cadherin.
2021, Pubmed
Arslan,
Holding it together: when cadherin meets cadherin.
2021,
Pubmed Bertet,
Myosin-dependent junction remodelling controls planar cell intercalation and axis elongation.
2004,
Pubmed Blankenship,
Multicellular rosette formation links planar cell polarity to tissue morphogenesis.
2006,
Pubmed Butler,
Planar cell polarity in development and disease.
2017,
Pubmed Butler,
Spatial and temporal analysis of PCP protein dynamics during neural tube closure.
2018,
Pubmed
,
Xenbase Cavey,
A two-tiered mechanism for stabilization and immobilization of E-cadherin.
2008,
Pubmed Coravos,
Actomyosin Pulsing in Tissue Integrity Maintenance during Morphogenesis.
2017,
Pubmed Dohn,
Planar cell polarity proteins differentially regulate extracellular matrix organization and assembly during zebrafish gastrulation.
2013,
Pubmed
,
Xenbase Harrison,
The extracellular architecture of adherens junctions revealed by crystal structures of type I cadherins.
2011,
Pubmed Huebner,
Mechanical heterogeneity along single cell-cell junctions is driven by lateral clustering of cadherins during vertebrate axis elongation.
2021,
Pubmed
,
Xenbase Huebner,
Coming to Consensus: A Unifying Model Emerges for Convergent Extension.
2018,
Pubmed Huebner,
ARVCF catenin controls force production during vertebrate convergent extension.
2022,
Pubmed
,
Xenbase Keller,
The cellular basis of the convergence and extension of the Xenopus neural plate.
1992,
Pubmed
,
Xenbase Keller,
Convergent extension in the amphibian, Xenopus laevis.
2020,
Pubmed
,
Xenbase Kraft,
Wnt-11 and Fz7 reduce cell adhesion in convergent extension by sequestration of PAPC and C-cadherin.
2012,
Pubmed
,
Xenbase Lecuit,
E-cadherin junctions as active mechanical integrators in tissue dynamics.
2015,
Pubmed Lee,
Disruption of gastrulation movements in Xenopus by a dominant-negative mutant for C-cadherin.
1995,
Pubmed
,
Xenbase Mirkovic,
Nemo kinase phosphorylates β-catenin to promote ommatidial rotation and connects core PCP factors to E-cadherin-β-catenin.
2011,
Pubmed Nagaoka,
Vangl2 regulates E-cadherin in epithelial cells.
2014,
Pubmed Ninomiya,
Cadherin-dependent differential cell adhesion in Xenopus causes cell sorting in vitro but not in the embryo.
2012,
Pubmed
,
Xenbase Pfister,
Molecular model for force production and transmission during vertebrate gastrulation.
2016,
Pubmed
,
Xenbase Reits,
From fixed to FRAP: measuring protein mobility and activity in living cells.
2001,
Pubmed Schindelin,
Fiji: an open-source platform for biological-image analysis.
2012,
Pubmed Shih,
Cell motility driving mediolateral intercalation in explants of Xenopus laevis.
1992,
Pubmed
,
Xenbase Shindo,
PCP-dependent transcellular regulation of actomyosin oscillation facilitates convergent extension of vertebrate tissue.
2019,
Pubmed
,
Xenbase Shindo,
PCP and septins compartmentalize cortical actomyosin to direct collective cell movement.
2014,
Pubmed
,
Xenbase Sokol,
Analysis of Dishevelled signalling pathways during Xenopus development.
1996,
Pubmed
,
Xenbase Tatin,
Planar cell polarity protein Celsr1 regulates endothelial adherens junctions and directed cell rearrangements during valve morphogenesis.
2013,
Pubmed Wallingford,
The continuing challenge of understanding, preventing, and treating neural tube defects.
2013,
Pubmed Wallingford,
Dishevelled controls cell polarity during Xenopus gastrulation.
2000,
Pubmed
,
Xenbase Yap,
Adherens Junctions Revisualized: Organizing Cadherins as Nanoassemblies.
2015,
Pubmed