XB-ART-59380
Front Cell Neurosci
2022 Jan 01;16:988732. doi: 10.3389/fncel.2022.988732.
Show Gene links
Show Anatomy links
Epigenetic regulation of GABAergic differentiation in the developing brain.
Gao J, Luo Y, Lu Y, Wu X, Chen P, Zhang X, Han L, Qiu M, Shen W.
???displayArticle.abstract???
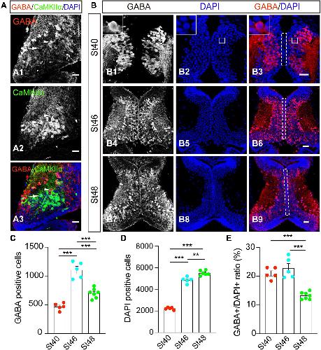
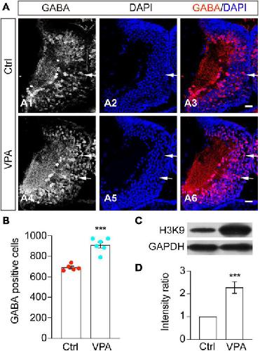
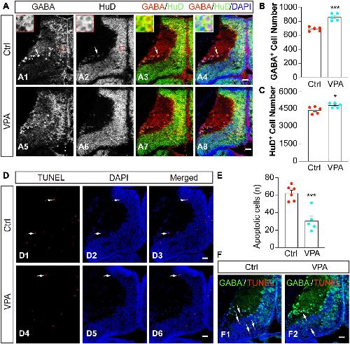
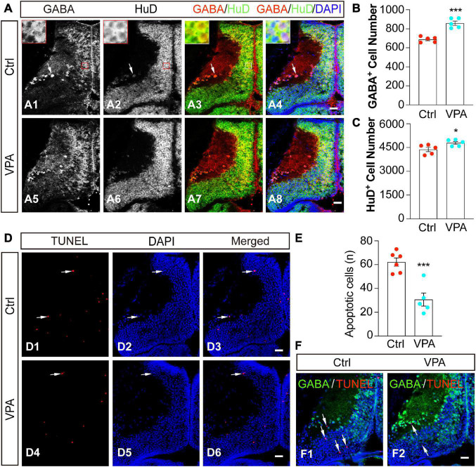
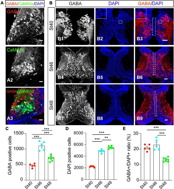
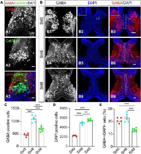
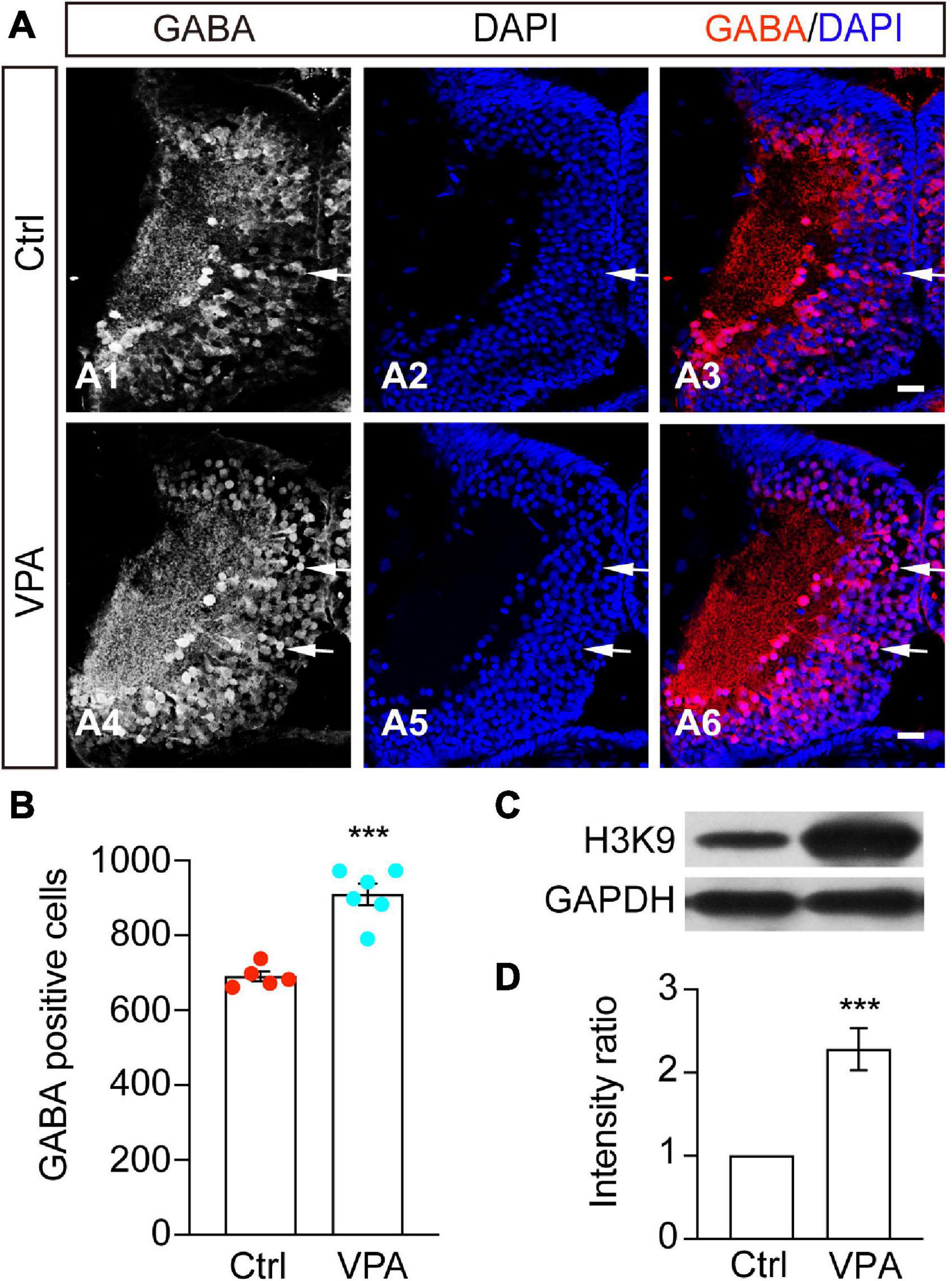
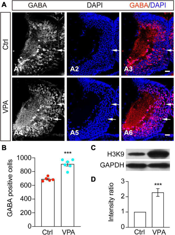
In the vertebrate brain, GABAergic cell development and neurotransmission are important for the establishment of neural circuits. Various intrinsic and extrinsic factors have been identified to affect GABAergic neurogenesis. However, little is known about the epigenetic control of GABAergic differentiation in the developing brain. Here, we report that the number of GABAergic neurons dynamically changes during the early tectal development in the Xenopus brain. The percentage of GABAergic neurons is relatively unchanged during the early stages from stage 40 to 46 but significantly decreased from stage 46 to 48 tadpoles. Interestingly, the histone acetylation of H3K9 is developmentally decreased from stage 42 to 48 (about 3.5 days). Chronic application of valproate acid (VPA), a broad-spectrum histone deacetylase (HDAC) inhibitor, at stage 46 for 48 h increases the acetylation of H3K9 and the number of GABAergic cells in the optic tectum. VPA treatment also reduces apoptotic cells. Electrophysiological recordings show that a VPA induces an increase in the frequency of mIPSCs and no changes in the amplitude. Behavioral studies reveal that VPA decreases swimming activity and visually guided avoidance behavior. These findings extend our understanding of histone modification in the GABAergic differentiation and neurotransmission during early brain development.
???displayArticle.pubmedLink??? 36212693
???displayArticle.pmcLink??? PMC9539098
???displayArticle.link??? Front Cell Neurosci
Species referenced: Xenopus laevis
Genes referenced: camk2a ctrl elavl4 gad1 tecta.2
GO keywords: brain development [+]
???displayArticle.antibodies??? Camk2a Ab5 Elavl4 Ab1 GABA Ab2
???attribute.lit??? ???displayArticles.show???
References [+] :
Akerman,
Depolarizing GABAergic conductances regulate the balance of excitation to inhibition in the developing retinotectal circuit in vivo.
2006, Pubmed,
Xenbase
Akerman, Depolarizing GABAergic conductances regulate the balance of excitation to inhibition in the developing retinotectal circuit in vivo. 2006, Pubmed , Xenbase
Akerman, Refining the roles of GABAergic signaling during neural circuit formation. 2007, Pubmed
Balasubramaniyan, Effects of histone deacetylation inhibition on neuronal differentiation of embryonic mouse neural stem cells. 2006, Pubmed
Banerjee, Impairment of cortical GABAergic synaptic transmission in an environmental rat model of autism. 2013, Pubmed
Batista-Brito, Gene expression in cortical interneuron precursors is prescient of their mature function. 2008, Pubmed
Ben-Ari, Excitatory actions of gaba during development: the nature of the nurture. 2002, Pubmed
Caputi, The long and short of GABAergic neurons. 2013, Pubmed
Cioni, Molecular control of local translation in axon development and maintenance. 2018, Pubmed
Deng, Sequential postsynaptic maturation governs the temporal order of GABAergic and glutamatergic synaptogenesis in rat embryonic cultures. 2007, Pubmed
Dong, Visual avoidance in Xenopus tadpoles is correlated with the maturation of visual responses in the optic tectum. 2009, Pubmed , Xenbase
Eichler, E-I balance and human diseases - from molecules to networking. 2008, Pubmed
Fukuchi, Valproic acid induces up- or down-regulation of gene expression responsible for the neuronal excitation and inhibition in rat cortical neurons through its epigenetic actions. 2009, Pubmed
Gao, Increased apoptosis and abnormal visual behavior by histone modifications with exposure to para-xylene in developing Xenopus. 2016, Pubmed , Xenbase
Gao, HDAC3 But not HDAC2 Mediates Visual Experience-Dependent Radial Glia Proliferation in the Developing Xenopus Tectum. 2016, Pubmed , Xenbase
Gao, Xenopus in revealing developmental toxicity and modeling human diseases. 2021, Pubmed , Xenbase
Ge, GABA sets the tempo for activity-dependent adult neurogenesis. 2007, Pubmed
Gräff, Histone acetylation: molecular mnemonics on the chromatin. 2013, Pubmed
Gräff, The potential of HDAC inhibitors as cognitive enhancers. 2013, Pubmed
Hao, Mood stabilizer valproate promotes ERK pathway-dependent cortical neuronal growth and neurogenesis. 2004, Pubmed
He, Experience-Dependent Bimodal Plasticity of Inhibitory Neurons in Early Development. 2016, Pubmed , Xenbase
Hensch, Excitatory-inhibitory balance and critical period plasticity in developing visual cortex. 2005, Pubmed
Herrgen, Mapping neurogenesis onset in the optic tectum of Xenopus laevis. 2016, Pubmed , Xenbase
Hsieh, Histone deacetylase inhibition-mediated neuronal differentiation of multipotent adult neural progenitor cells. 2004, Pubmed
Huang, Activity-dependent development of inhibitory synapses and innervation pattern: role of GABA signalling and beyond. 2009, Pubmed
Igarashi, Impact of maternal n-3 polyunsaturated fatty acid deficiency on dendritic arbor morphology and connectivity of developing Xenopus laevis central neurons in vivo. 2015, Pubmed , Xenbase
Iijima, Distinct Defects in Synaptic Differentiation of Neocortical Neurons in Response to Prenatal Valproate Exposure. 2016, Pubmed
James, Valproate-induced neurodevelopmental deficits in Xenopus laevis tadpoles. 2015, Pubmed , Xenbase
Khakhalin, Excitation and inhibition in recurrent networks mediate collision avoidance in Xenopus tadpoles. 2014, Pubmed , Xenbase
Kumamaru, Valproic acid selectively suppresses the formation of inhibitory synapses in cultured cortical neurons. 2014, Pubmed
Laeng, The mood stabilizer valproic acid stimulates GABA neurogenesis from rat forebrain stem cells. 2004, Pubmed
Li, The role of early lineage in GABAergic and glutamatergic cell fate determination in Xenopus laevis. 2006, Pubmed , Xenbase
Löscher, Valproate: a reappraisal of its pharmacodynamic properties and mechanisms of action. 1999, Pubmed
Luo, Electrophysiological Recording for Study of Xenopus Retinotectal Circuitry. 2021, Pubmed , Xenbase
Miraucourt, GABA expression and regulation by sensory experience in the developing visual system. 2012, Pubmed , Xenbase
Paredes, Xenopus: An in vivo model for imaging the inflammatory response following injury and bacterial infection. 2015, Pubmed , Xenbase
Pratt, An Evolutionarily Conserved Mechanism for Activity-Dependent Visual Circuit Development. 2016, Pubmed
Pratt, Modeling human neurodevelopmental disorders in the Xenopus tadpole: from mechanisms to therapeutic targets. 2013, Pubmed , Xenbase
Ramamoorthi, The contribution of GABAergic dysfunction to neurodevelopmental disorders. 2011, Pubmed
Richards, GABAergic circuits control stimulus-instructed receptive field development in the optic tectum. 2010, Pubmed , Xenbase
Ruan, Visual experience dependent regulation of neuronal structure and function by histone deacetylase 1 in developing Xenopus tectum in vivo. 2017, Pubmed , Xenbase
Ruthazer, Learning to see: patterned visual activity and the development of visual function. 2010, Pubmed
Sharma, Visual activity regulates neural progenitor cells in developing xenopus CNS through musashi1. 2010, Pubmed , Xenbase
Shen, Type A GABA-receptor-dependent synaptic transmission sculpts dendritic arbor structure in Xenopus tadpoles in vivo. 2009, Pubmed , Xenbase
Shen, Acute synthesis of CPEB is required for plasticity of visual avoidance behavior in Xenopus. 2014, Pubmed , Xenbase
Shen, Inhibition to excitation ratio regulates visual system responses and behavior in vivo. 2011, Pubmed , Xenbase
Siebzehnrubl, Histone deacetylase inhibitors increase neuronal differentiation in adult forebrain precursor cells. 2007, Pubmed
Tao, Activity-dependent matching of excitatory and inhibitory inputs during refinement of visual receptive fields. 2005, Pubmed , Xenbase
Tao, HDAC1 regulates the proliferation of radial glial cells in the developing Xenopus tectum. 2015, Pubmed , Xenbase
Thompson, Thyroid Hormone Acts Locally to Increase Neurogenesis, Neuronal Differentiation, and Dendritic Arbor Elaboration in the Tadpole Visual System. 2016, Pubmed , Xenbase
Wehr, Balanced inhibition underlies tuning and sharpens spike timing in auditory cortex. 2003, Pubmed
Yu, Valproic acid promotes neuronal differentiation by induction of proneural factors in association with H4 acetylation. 2009, Pubmed
Zhang, A critical window for cooperation and competition among developing retinotectal synapses. 1998, Pubmed , Xenbase
Zhang, Epigenetic suppression of GAD65 expression mediates persistent pain. 2011, Pubmed
Zhang, The balance between excitation and inhibition and functional sensory processing in the somatosensory cortex. 2011, Pubmed
