XB-ART-59369
Life Sci Alliance
null;512:. doi: 10.26508/lsa.202201693.
Show Gene links
Show Anatomy links
Nodal and churchill1 position the expression of a notch ligand during Xenopus germ layer segregation.
Favarolo MB, Revinski DR, Garavaglia MJ, López SL.
???displayArticle.abstract???
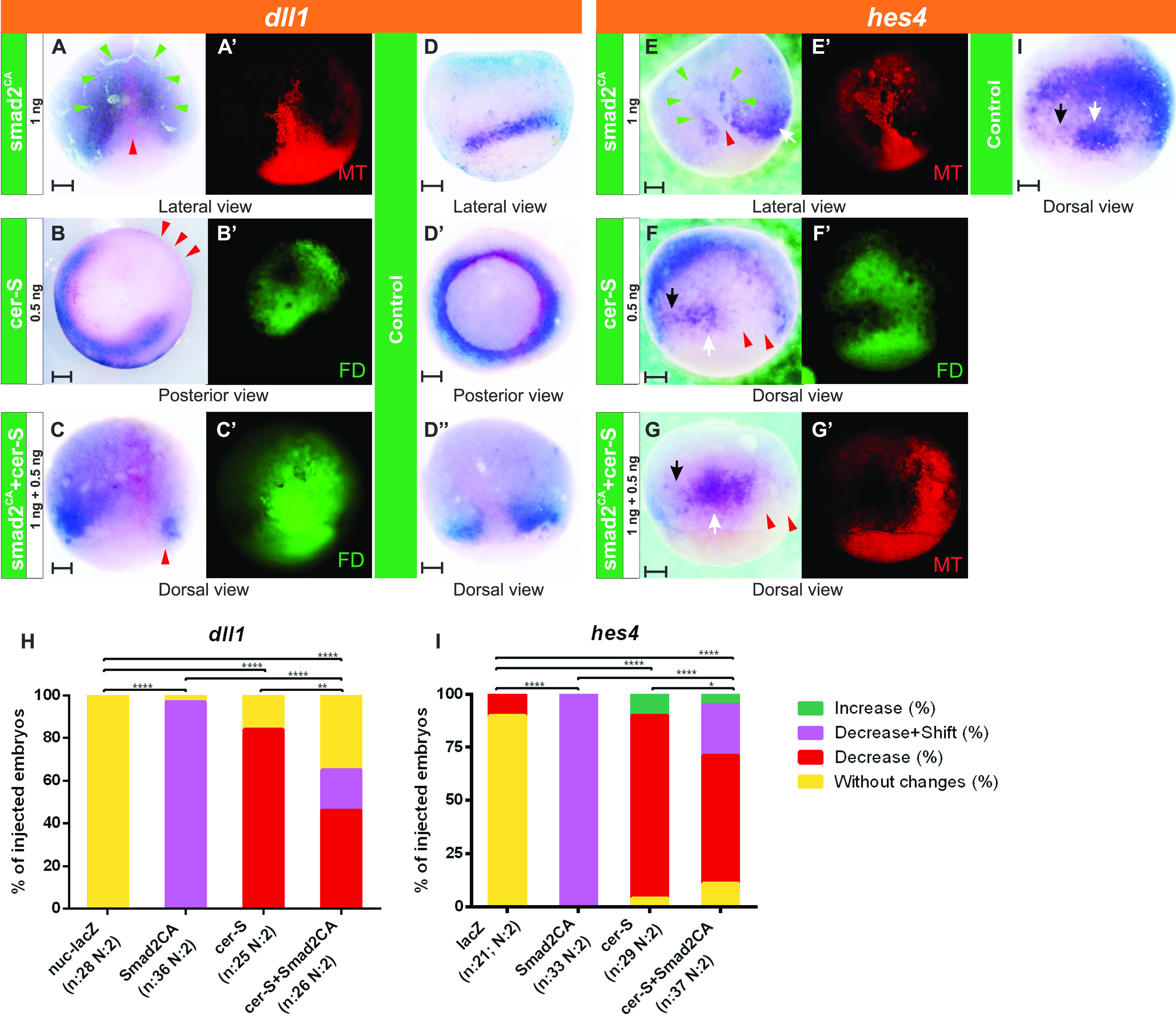
In vertebrates, Nodal signaling plays a major role in endomesoderm induction, but germ layer delimitation is poorly understood. In avian embryos, the neural/mesoderm boundary is controlled by the transcription factor CHURCHILL1, presumably through the repressor ZEB2, but there is scarce knowledge about its role in other vertebrates. During amphibian gastrulation, Delta/Notch signaling refines germ layer boundaries in the marginal zone, but it is unknown the place this pathway occupies in the network comprising Churchill1 and Nodal. Here, we show that Xenopus churchill1 is expressed in the presumptive neuroectoderm at mid-blastula transition and during gastrulation, upregulates zeb2, prevents dll1 expression in the neuroectoderm, and favors neuroectoderm over endomesoderm development. Nodal signaling prevents dll1 expression in the endoderm but induces it in the presumptive mesoderm, from where it activates Notch1 and its target gene hes4 in the non-involuting marginal zone. We propose a model where Nodal and Churchill1 position Dll1/Notch1/Hes4 domains in the marginal zone, ensuring the delimitation between mesoderm and neuroectoderm.
???displayArticle.pubmedLink??? 36180230
???displayArticle.pmcLink??? PMC9604498
???displayArticle.link??? Life Sci Alliance
Species referenced: Xenopus laevis
Genes referenced: nodal notch1 zeb2
???attribute.lit??? ???displayArticles.show???
References [+] :
Abe,
Activin-like signaling activates Notch signaling during mesodermal induction.
2004, Pubmed,
Xenbase
Abe, Activin-like signaling activates Notch signaling during mesodermal induction. 2004, Pubmed , Xenbase
Acosta, Notch destabilises maternal beta-catenin and restricts dorsal-anterior development in Xenopus. 2011, Pubmed , Xenbase
Agius, Endodermal Nodal-related signals and mesoderm induction in Xenopus. 2000, Pubmed , Xenbase
Aguirre, An intact brachyury function is necessary to prevent spurious axial development in Xenopus laevis. 2013, Pubmed , Xenbase
Bates, Coco regulates dorsoventral specification of germ layers via inhibition of TGFβ signalling. 2013, Pubmed , Xenbase
Bouwmeester, Cerberus is a head-inducing secreted factor expressed in the anterior endoderm of Spemann's organizer. 1996, Pubmed , Xenbase
Bray, Notch signalling in context. 2016, Pubmed
Cao, Klf4 is required for germ-layer differentiation and body axis patterning during Xenopus embryogenesis. 2012, Pubmed , Xenbase
Cao, Oct25 represses transcription of nodal/activin target genes by interaction with signal transducers during Xenopus gastrulation. 2008, Pubmed , Xenbase
Castro Colabianchi, Notch1 is asymmetrically distributed from the beginning of embryogenesis and controls the ventral center. 2018, Pubmed , Xenbase
Castro Colabianchi, Segregation of brain and organizer precursors is differentially regulated by Nodal signaling at blastula stage. 2021, Pubmed , Xenbase
Charney, Foxh1 Occupies cis-Regulatory Modules Prior to Dynamic Transcription Factor Interactions Controlling the Mesendoderm Gene Program. 2017, Pubmed , Xenbase
Charney, A gene regulatory program controlling early Xenopus mesendoderm formation: Network conservation and motifs. 2017, Pubmed , Xenbase
Chitnis, Primary neurogenesis in Xenopus embryos regulated by a homologue of the Drosophila neurogenic gene Delta. 1995, Pubmed , Xenbase
Chiu, Genome-wide view of TGFβ/Foxh1 regulation of the early mesendoderm program. 2014, Pubmed , Xenbase
Clements, Redundant early and overlapping larval roles of Xsox17 subgroup genes in Xenopus endoderm development. 2003, Pubmed , Xenbase
Clements, Mode of action of VegT in mesoderm and endoderm formation. 1999, Pubmed , Xenbase
Coffman, Xotch, the Xenopus homolog of Drosophila notch. 1990, Pubmed , Xenbase
Collart, High-resolution analysis of gene activity during the Xenopus mid-blastula transition. 2014, Pubmed , Xenbase
Cui, Hairy is a cell context signal controlling Notch activity. 2005, Pubmed , Xenbase
Dale, Fate map for the 32-cell stage of Xenopus laevis. 1987, Pubmed , Xenbase
Davis, Molecular targets of vertebrate segmentation: two mechanisms control segmental expression of Xenopus hairy2 during somite formation. 2001, Pubmed , Xenbase
Davis, Vertebrate hairy and Enhancer of split related proteins: transcriptional repressors regulating cellular differentiation and embryonic patterning. 2001, Pubmed , Xenbase
De Robertis, Dorsal-ventral patterning and neural induction in Xenopus embryos. 2004, Pubmed , Xenbase
Eisaki, XSIP1, a member of two-handed zinc finger proteins, induced anterior neural markers in Xenopus laevis animal cap. 2000, Pubmed , Xenbase
Engleka, VegT activation of Sox17 at the midblastula transition alters the response to nodal signals in the vegetal endoderm domain. 2001, Pubmed , Xenbase
Essex, Expression of Xenopus snail in mesoderm and prospective neural fold ectoderm. 1993, Pubmed , Xenbase
Favarolo, Notch signaling in the division of germ layers in bilaterian embryos. 2018, Pubmed
Franco, Functional association of retinoic acid and hedgehog signaling in Xenopus primary neurogenesis. 1999, Pubmed , Xenbase
Frank, Transient expression of XMyoD in non-somitic mesoderm of Xenopus gastrulae. 1991, Pubmed , Xenbase
Gentsch, In vivo T-box transcription factor profiling reveals joint regulation of embryonic neuromesodermal bipotency. 2013, Pubmed , Xenbase
Glavic, Interplay between Notch signaling and the homeoprotein Xiro1 is required for neural crest induction in Xenopus embryos. 2004, Pubmed , Xenbase
Gurdon, Activin signalling and response to a morphogen gradient. 1994, Pubmed , Xenbase
Gurdon, Direct and continuous assessment by cells of their position in a morphogen gradient. 1995, Pubmed
Hallgren, Conducting Simulation Studies in the R Programming Environment. 2013, Pubmed
Harvey, Widespread expression of MyoD genes in Xenopus embryos is amplified in presumptive muscle as a delayed response to mesoderm induction. 1991, Pubmed , Xenbase
Hill, TGF-beta signalling pathways in early Xenopus development. 2001, Pubmed , Xenbase
Hopwood, MyoD expression in the forming somites is an early response to mesoderm induction in Xenopus embryos. 1989, Pubmed , Xenbase
Howard, Regulation of the Xenopus Xsox17alpha(1) promoter by co-operating VegT and Sox17 sites. 2007, Pubmed , Xenbase
Howell, A novel Xenopus Smad-interacting forkhead transcription factor (XFast-3) cooperates with XFast-1 in regulating gastrulation movements. 2002, Pubmed , Xenbase
Hudson, Xsox17alpha and -beta mediate endoderm formation in Xenopus. 1997, Pubmed , Xenbase
Jones, Nodal-related signals induce axial mesoderm and dorsalize mesoderm during gastrulation. 1995, Pubmed , Xenbase
Joseph, Xnr4: a Xenopus nodal-related gene expressed in the Spemann organizer. 1997, Pubmed , Xenbase
Karimi, Xenbase: a genomic, epigenomic and transcriptomic model organism database. 2018, Pubmed , Xenbase
Keller, Regional expression, pattern and timing of convergence and extension during gastrulation of Xenopus laevis. 1988, Pubmed , Xenbase
Keller, How we are shaped: the biomechanics of gastrulation. 2003, Pubmed , Xenbase
Kiecker, Molecular specification of germ layers in vertebrate embryos. 2016, Pubmed
Kinoshita, Antagonistic role of XESR1 and XESR5 in mesoderm formation in Xenopus laevis. 2011, Pubmed , Xenbase
Kinoshita, Two-dimensional morphogen gradient in Xenopus: boundary formation and real-time transduction response. 2006, Pubmed , Xenbase
Kishi, Requirement of Sox2-mediated signaling for differentiation of early Xenopus neuroectoderm. 2000, Pubmed , Xenbase
Knudsen, Promoter2.0: for the recognition of PolII promoter sequences. 1999, Pubmed
Kofron, Mesoderm induction in Xenopus is a zygotic event regulated by maternal VegT via TGFbeta growth factors. 1999, Pubmed , Xenbase
Kofron, New roles for FoxH1 in patterning the early embryo. 2004, Pubmed , Xenbase
Kuroda, Neural induction in Xenopus: requirement for ectodermal and endomesodermal signals via Chordin, Noggin, beta-Catenin, and Cerberus. 2004, Pubmed , Xenbase
Latinkić, The Xenopus Brachyury promoter is activated by FGF and low concentrations of activin and suppressed by high concentrations of activin and by paired-type homeodomain proteins. 1997, Pubmed , Xenbase
Lerchner, Region-specific activation of the Xenopus brachyury promoter involves active repression in ectoderm and endoderm: a study using transgenic frog embryos. 2000, Pubmed , Xenbase
Londin, Churchill regulates cell movement and mesoderm specification by repressing Nodal signaling. 2007, Pubmed
López, The Notch-target gene hairy2a impedes the involution of notochordal cells by promoting floor plate fates in Xenopus embryos. 2005, Pubmed , Xenbase
López, Notch activates sonic hedgehog and both are involved in the specification of dorsal midline cell-fates in Xenopus. 2003, Pubmed , Xenbase
Luxardi, Distinct Xenopus Nodal ligands sequentially induce mesendoderm and control gastrulation movements in parallel to the Wnt/PCP pathway. 2010, Pubmed , Xenbase
Matsukawa, KDEL tagging: a method for generating dominant-negative inhibitors of the secretion of TGF-beta superfamily proteins. 2012, Pubmed , Xenbase
Miazga, Coordinating the timing of cardiac precursor development during gastrulation: a new role for Notch signaling. 2009, Pubmed , Xenbase
Mizuseki, Xenopus Zic-related-1 and Sox-2, two factors induced by chordin, have distinct activities in the initiation of neural induction. 1998, Pubmed , Xenbase
Moody, Fates of the blastomeres of the 32-cell-stage Xenopus embryo. 1987, Pubmed , Xenbase
Müller, Direct action of the nodal-related signal cyclops in induction of sonic hedgehog in the ventral midline of the CNS. 2000, Pubmed
Nitta, The N-terminus zinc finger domain of Xenopus SIP1 is important for neural induction, but not for suppression of Xbra expression. 2007, Pubmed , Xenbase
Nitta, XSIP1 is essential for early neural gene expression and neural differentiation by suppression of BMP signaling. 2004, Pubmed , Xenbase
Osada, Activin/nodal responsiveness and asymmetric expression of a Xenopus nodal-related gene converge on a FAST-regulated module in intron 1. 2000, Pubmed , Xenbase
Osada, Xenopus nodal-related signaling is essential for mesendodermal patterning during early embryogenesis. 1999, Pubmed , Xenbase
Ou, motifStack for the analysis of transcription factor binding site evolution. 2018, Pubmed
Papin, Dynamic regulation of Brachyury expression in the amphibian embryo by XSIP1. 2002, Pubmed , Xenbase
Piccolo, The head inducer Cerberus is a multifunctional antagonist of Nodal, BMP and Wnt signals. 1999, Pubmed , Xenbase
Piccolo, Cleavage of Chordin by Xolloid metalloprotease suggests a role for proteolytic processing in the regulation of Spemann organizer activity. 1997, Pubmed , Xenbase
Piva, RANDNA: a random DNA sequence generator. 2006, Pubmed
Pizard, Whole-mount in situ hybridization and detection of RNAs in vertebrate embryos and isolated organs. 2004, Pubmed , Xenbase
Reid, FoxH1 mediates a Grg4 and Smad2 dependent transcriptional switch in Nodal signaling during Xenopus mesoderm development. 2016, Pubmed , Xenbase
Remacle, New mode of DNA binding of multi-zinc finger transcription factors: deltaEF1 family members bind with two hands to two target sites. 1999, Pubmed , Xenbase
Revinski, Delta-Notch signaling is involved in the segregation of the three germ layers in Xenopus laevis. 2010, Pubmed , Xenbase
Rogers, Sox3 expression is maintained by FGF signaling and restricted to the neural plate by Vent proteins in the Xenopus embryo. 2008, Pubmed , Xenbase
Rousso, Negative autoregulation of Oct3/4 through Cdx1 promotes the onset of gastrulation. 2011, Pubmed , Xenbase
Sakano, BCL6 canalizes Notch-dependent transcription, excluding Mastermind-like1 from selected target genes during left-right patterning. 2010, Pubmed , Xenbase
Schohl, Beta-catenin, MAPK and Smad signaling during early Xenopus development. 2002, Pubmed , Xenbase
Session, Genome evolution in the allotetraploid frog Xenopus laevis. 2016, Pubmed , Xenbase
Sheng, Churchill, a zinc finger transcriptional activator, regulates the transition between gastrulation and neurulation. 2003, Pubmed , Xenbase
Shook, Pattern and morphogenesis of presumptive superficial mesoderm in two closely related species, Xenopus laevis and Xenopus tropicalis. 2004, Pubmed , Xenbase
Sinner, Global analysis of the transcriptional network controlling Xenopus endoderm formation. 2006, Pubmed , Xenbase
Sinner, Sox17 and beta-catenin cooperate to regulate the transcription of endodermal genes. 2004, Pubmed , Xenbase
Skirkanich, An essential role for transcription before the MBT in Xenopus laevis. 2011, Pubmed , Xenbase
Smith, Expression of a Xenopus homolog of Brachyury (T) is an immediate-early response to mesoderm induction. 1991, Pubmed , Xenbase
Snir, Xenopus laevis POU91 protein, an Oct3/4 homologue, regulates competence transitions from mesoderm to neural cell fates. 2006, Pubmed , Xenbase
Steinbach, Temporal restriction of MyoD induction and autocatalysis during Xenopus mesoderm formation. 1998, Pubmed , Xenbase
Steiner, FoxD3 regulation of Nodal in the Spemann organizer is essential for Xenopus dorsal mesoderm development. 2006, Pubmed , Xenbase
Stern, Neural induction: old problem, new findings, yet more questions. 2005, Pubmed , Xenbase
Stern, Head-tail patterning of the vertebrate embryo: one, two or many unresolved problems? 2006, Pubmed
Stern, Neural induction: 10 years on since the 'default model'. 2006, Pubmed
Stothard, The sequence manipulation suite: JavaScript programs for analyzing and formatting protein and DNA sequences. 2000, Pubmed
Stower, The evolution of amniote gastrulation: the blastopore-primitive streak transition. 2017, Pubmed
Streit, Chordin regulates primitive streak development and the stability of induced neural cells, but is not sufficient for neural induction in the chick embryo. 1998, Pubmed
Takahashi, Two novel nodal-related genes initiate early inductive events in Xenopus Nieuwkoop center. 2000, Pubmed , Xenbase
Tsuji, Expression pattern of a basic helix-loop-helix transcription factor Xhairy2b during Xenopus laevis development. 2003, Pubmed , Xenbase
Turner, Expression of achaete-scute homolog 3 in Xenopus embryos converts ectodermal cells to a neural fate. 1994, Pubmed , Xenbase
van Grunsven, XSip1 neuralizing activity involves the co-repressor CtBP and occurs through BMP dependent and independent mechanisms. 2007, Pubmed , Xenbase
van Grunsven, XSIP1, a Xenopus zinc finger/homeodomain encoding gene highly expressed during early neural development. 2000, Pubmed , Xenbase
Vega-López, Functional analysis of Hairy genes in Xenopus neural crest initial specification and cell migration. 2015, Pubmed , Xenbase
Verschueren, SIP1, a novel zinc finger/homeodomain repressor, interacts with Smad proteins and binds to 5'-CACCT sequences in candidate target genes. 1999, Pubmed , Xenbase
von Dassow, Induction of the Xenopus organizer: expression and regulation of Xnot, a novel FGF and activin-regulated homeo box gene. 1993, Pubmed , Xenbase
Watanabe, FAST-1 is a key maternal effector of mesoderm inducers in the early Xenopus embryo. 1999, Pubmed , Xenbase
Weber, A role for GATA5 in Xenopus endoderm specification. 2000, Pubmed , Xenbase
Weiss, The TGFbeta superfamily signaling pathway. 2013, Pubmed
Wills, E2a is necessary for Smad2/3-dependent transcription and the direct repression of lefty during gastrulation. 2015, Pubmed , Xenbase
Wittenberger, MyoD stimulates delta-1 transcription and triggers notch signaling in the Xenopus gastrula. 1999, Pubmed , Xenbase
Yamaguti, Xenopus hairy2b specifies anterior prechordal mesoderm identity within Spemann's organizer. 2005, Pubmed , Xenbase
Yang, Beta-catenin/Tcf-regulated transcription prior to the midblastula transition. 2002, Pubmed , Xenbase
Yasuo, A two-step model for the fate determination of presumptive endodermal blastomeres in Xenopus embryos. 1999, Pubmed , Xenbase
Zamparini, Hex acts with beta-catenin to regulate anteroposterior patterning via a Groucho-related co-repressor and Nodal. 2006, Pubmed , Xenbase
Zhang, Xenopus VegT RNA is localized to the vegetal cortex during oogenesis and encodes a novel T-box transcription factor involved in mesodermal patterning. 1996, Pubmed , Xenbase
Zhou, Comparative and evolutionary analysis of the HES/HEY gene family reveal exon/intron loss and teleost specific duplication events. 2012, Pubmed
