Click here to close
Hello! We notice that you are using Internet Explorer, which is not supported by Xenbase and may cause the site to display incorrectly.
We suggest using a current version of Chrome,
FireFox, or Safari.
???displayArticle.abstract???
The extent to which calcium signaling participates in specific events of animal cell meiosis or mitosis is a subject of enduring controversy. We have previously demonstrated that buffering intracellular calcium with 1,2-bis(2-aminophenoxy)ethane-N,N,N',N'-tetraacetic acid (BAPTA, a fast calcium chelator), but not ethylenebis(oxyethylenenitrilo)tetraacetic acid (EGTA, a slow calcium chelator), rapidly depolymerizes spindle microtubules in Xenopus oocytes, suggesting that spindle assembly and/or stability requires calcium nanodomains-calcium transients at extremely restricted spatial-temporal scales. In this study, we have investigated the function of inositol-1,4,5-trisphosphate receptor (IP3R), an endoplasmic reticulum (ER) calcium channel, in spindle assembly using Trim21-mediated depletion of IP3R. Oocytes depleted of IP3R underwent germinal vesicle breakdown but failed to emit the first polar body and failed to assemble proper meiotic spindles. Further, we developed a cell-free spindle assembly assay in which cytoplasm was aspirated from single oocytes. Spindles assembled in this cell-free system were encased in ER membranes, with IP3R enriched at the poles, while disruption of either ER organization or calcium signaling resulted in rapid spindle disassembly. As in intact oocytes, formation of spindles in cell-free oocyte extracts also required IP3R. We conclude that intracellular calcium signaling involving IP3R-mediated calcium release is required for meiotic spindle assembly in Xenopus oocytes.
FIGURE 1: TrimAway IP3R in Xenopus oocytes. (A) Control oocytes and oocytes injected with mCherry-Trim21 mRNA were incubated for 24 h followed by injection with anti-IP3R antibodies, as indicated. Oocytes were lysed 4 h after antibody injection for immunoblotting, first using anti-IP3R antibodies followed by and anti-β-tubulin antibodies. Molecular weight markers are shown. Arrow depicts IP3R. Representative of three independent experiments. (B) Control oocytes and oocytes injected with eGFP-Trim21 mRNA were incubated for 24 h followed by injection with anti-IP3R antibodies or anti-GST antibodies, as indicated. Four hours following antibody injection, oocytes were lysed for immunoblotting using anti-IP3R antibodies or anti-tubulin antibodies. Arrow depicts IP3R. Representative of three independent experiments.
FIGURE 2: IP3R depletion inhibited first polar body formation. Oocytes injected with mRNAs coding for RFP-tubulin (red) and eGFP-H2B (green) were further injected with GFP-Trim21 mRNA as indicated (Trim). Twenty-four (24) hours after Trim21 mRNA injection, oocytes were injected with anti-IP3R antibodies or anti-GTS antibodies as indicated. Four hours after antibody injection, all oocytes were incubated with progesterone overnight before being examined by confocal microscopy. Oocytes were recorded as metaphase II (MII, with a first polar body and a bipolar metaphase II spindle; scale bar = 20 µm), abnormal spindle (no polar body; arrow depicts oocyte cortex), or undetectable (UD) (no chromosomes seen within the depth of the confocal system, not shown). The graph summaries five independent experiments depicting the proportions of oocytes exhibiting the three phenotypes. Percentage of MII oocytes in each group is indicated within the bar, with total oocyte number indicated above.
FIGURE 3: A novel cell-free spindle assembly system. (A) MI extracts: oocytes expressing RFP-tubulin (red) and eGFP-H2B (green) are stimulated to undergo meiosis. Cytoplasm is aspirated from an MI oocyte (1hour after GVBD) and mixed with demembranated sperm nuclei. An aster was seen about 5 min after mixing (00:00; hh:mm), which rapidly enlarged (00:03) and became a monopolar (00:09) and then bipolar (00:15 and 00:21) spindle. Anaphase was observed where all chromosomes moved to the same pole (00:24) before microtubules disappeared (00:33) (9/9 or 100%). Metaphase II spindles appeared 1 h later (5/9 or 56%) and remained stable. Scale bar = 20 µm. (B) MII extracts: time series (hh:mm) of bipolar spindle formation from a single sperm in cytoplasm aspirated from a metaphase II arrested oocyte expressing RFP-tubulin (red). Hoechst dye (1 µg/ml) was added to sperm droplet to visualize DNA (green). The bipolar spindle is stable, usually for hours. Time 0 represents 5 min after mixing the cytoplasm with sperm. Scale bar = 20 µm. (C) Representative stages of extract spindle assembly in oocytes expressing sfGFP-ER3 (DNA injection) and RFP-tubulin. An aster formed in the microtubule-and ER tubules-rich oocyte extracts (00:00), which rapidly enlarged and was permeated by thinner ER tubules (00:09). In monopolar (00:25) and bipolar spindles, the thinner ER tubules were found concentrated at the poles (arrows). The bright ER blob (*) represented circular ER tubule stack. Scale bar = 20 µm. Shown are representative of >10 independent experiments. (D) High-resolution (AiryScan) single-plane confocal images through the center of a bipolar spindle assembled in cell-free cytoplasmic extract expressing sfGFP-ER3 and RFP-tubulin. Scale bar = 5 µm. Shown are representative of >10 independent experiments. (E) Enrichment of IP3R at spindle poles: Oocytes were injected with GFP-IP3R1 plasmid DNA and RFP-tubulin mRNA. Cytoplasmic extracts were aspirated from metaphase II-arrested oocytes and mixed with sperm droplets containing Hoechst dye (1 µg/ml). (Left) A microtubule aster was seen associated with a sperm 5 min after cytoplasm and sperm were mixed. (Right) A bipolar spindle depicting close association of spindle poles and IP3R-positive ER elements. Scale bar = 5 µm. Shown are representative images obtained in two independent experiments.
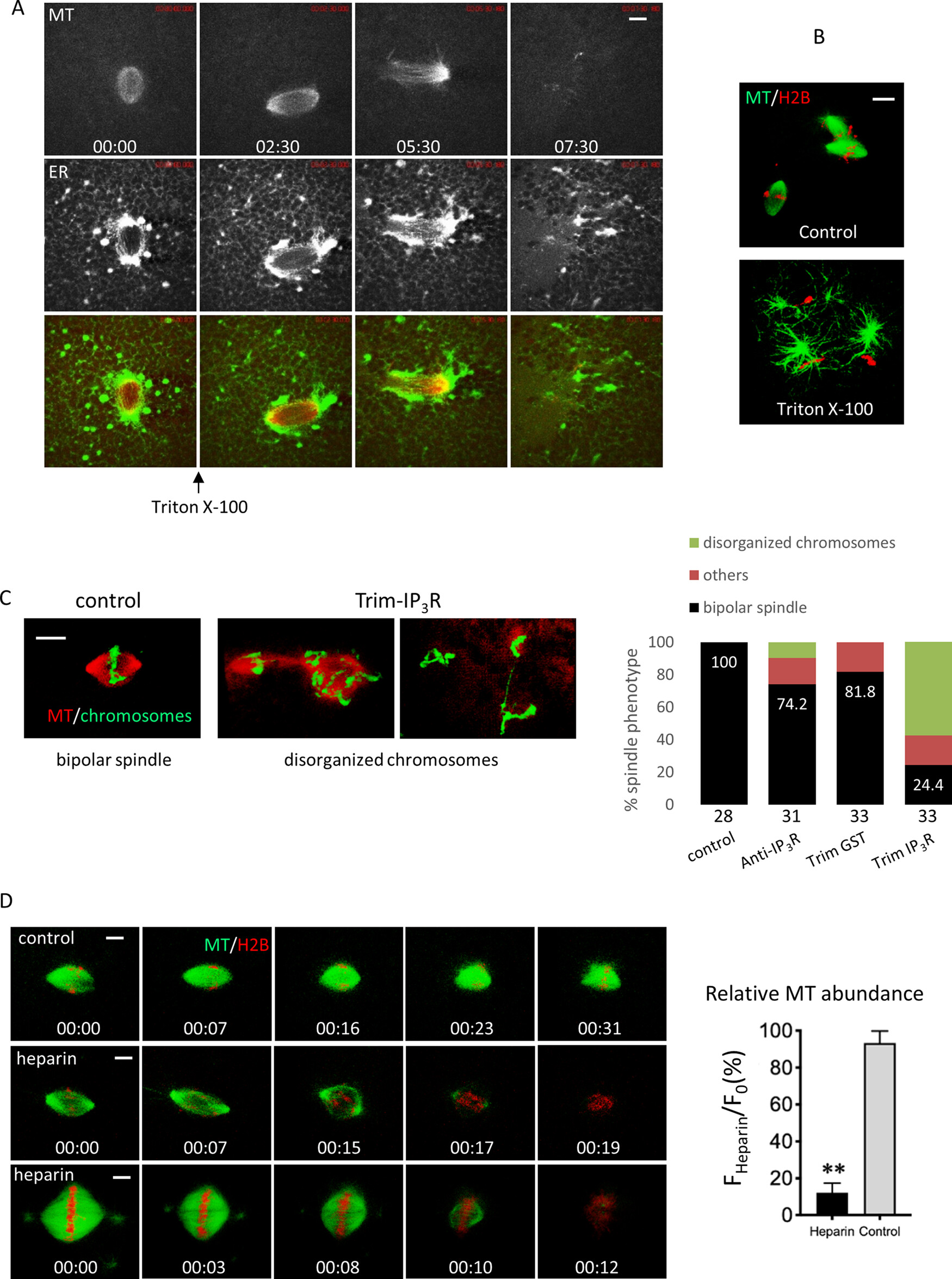
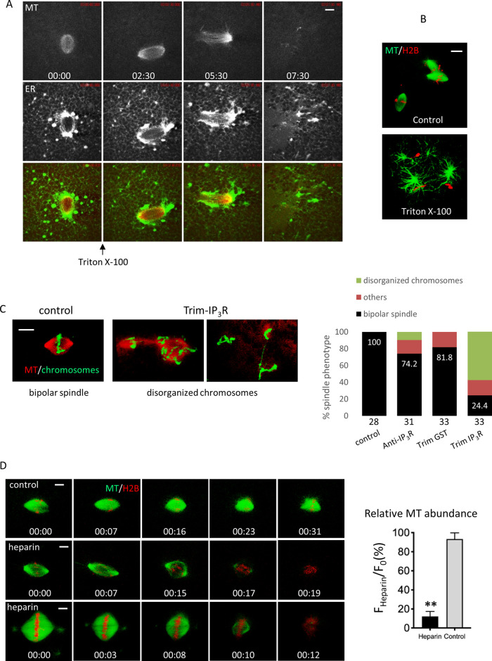
FIGURE 4: Bipolar spindle formation in extracts required ER membranes and IP3R. (A) Simultaneous disruption of reticular ER structure and bipolar spindles: Triton X-100 was added to a cytoplasmic droplet containing bipolar spindles (00:00) at a final concentration of 0.1%. Confocal time-lapse imaging (3D projections of the entire confocal stacks) was carried out following the behavior of the same spindle (n = 5). Scale bar = 20 µm. Shown is a representative series obtained in four independent experiments. (B) Cell-free cytoplasmic extract spindle assembly in the absence (control) or presence of 0.1% Triton X-100. Scale bar = 20 µm. Shown are representations of 6 independent experiments. (C) Oocytes injected with mRNAs coding for RFP-tubulin and eGFP-H2B were further injected with Trim21 mRNA as indicated (Trim). At 24 h after Trim21 mRNA injection, oocytes were injected with anti-IP3R antibodies or anti-GST antibodies as indicated. At 4 h after antibody injection, all oocytes were incubated with progesterone overnight. The oocytes were then subjected to cytoplasm aspiration and spindle assembly assays. The ability of each oocyte to assemble bipolar spindles was assessed by confocal imaging and classified as bipolar spindle, disorganized chromosomes, or others (nuclei or microtubule asters). Shown are typical images of bipolar spindles and disorganized chromosomes, and a summary of four independent experiments with the total number of oocytes (n) in each group indicated. Scale bar = 20 µm. (D) Time-lapse (hh:mm) imaging of cell-free extract spindles following infusion of calcium-free OR2 (vehicle control) or heparin (200 µg/ml, two examples). Scale bar = 20 µm. The bar graph summarizes spindle microtubule abundance 7.5–20 min after heparin infusion relative to that before heparin infusion. For control, microtubule abundance 20 min after calcium-free OR2 infusion was compared with that before calcium-free OR2 infusion. Means ± SD; ** indicates p < 0.01; n = 10.
FIGURE 5: DB-BAPTA, but not EGTA, disrupt bipolar spindles in cell-free extracts. (A) Images of hh:mm. Scale bar = 20 µm. (B) The bar plot summarizes the relative microtubule abundance at 10 min after injection. Means ± SD; ** indicates p < 0.01; n = 4 (EGTA), n = 8 (DB-BAPTA).
FIGURE 1:. TrimAway IP3R in Xenopus oocytes. (A) Control oocytes and oocytes injected with mCherry-Trim21 mRNA were incubated for 24 h followed by injection with anti-IP3R antibodies, as indicated. Oocytes were lysed 4 h after antibody injection for immunoblotting, first using anti-IP3R antibodies followed by and anti-β-tubulin antibodies. Molecular weight markers are shown. Arrow depicts IP3R. Representative of three independent experiments. (B) Control oocytes and oocytes injected with eGFP-Trim21 mRNA were incubated for 24 h followed by injection with anti-IP3R antibodies or anti-GST antibodies, as indicated. Four hours following antibody injection, oocytes were lysed for immunoblotting using anti-IP3R antibodies or anti-tubulin antibodies. Arrow depicts IP3R. Representative of three independent experiments.
FIGURE 2:. IP3R depletion inhibited first polar body formation. Oocytes injected with mRNAs coding for RFP-tubulin (red) and eGFP-H2B (green) were further injected with GFP-Trim21 mRNA as indicated (Trim). Twenty-four (24) hours after Trim21 mRNA injection, oocytes were injected with anti-IP3R antibodies or anti-GTS antibodies as indicated. Four hours after antibody injection, all oocytes were incubated with progesterone overnight before being examined by confocal microscopy. Oocytes were recorded as metaphase II (MII, with a first polar body and a bipolar metaphase II spindle; scale bar = 20 µm), abnormal spindle (no polar body; arrow depicts oocyte cortex), or undetectable (UD) (no chromosomes seen within the depth of the confocal system, not shown). The graph summaries five independent experiments depicting the proportions of oocytes exhibiting the three phenotypes. Percentage of MII oocytes in each group is indicated within the bar, with total oocyte number indicated above.
FIGURE 3:. A novel cell-free spindle assembly system. (A) MI extracts: oocytes expressing RFP-tubulin (red) and eGFP-H2B (green) are stimulated to undergo meiosis. Cytoplasm is aspirated from an MI oocyte (1hour after GVBD) and mixed with demembranated sperm nuclei. An aster was seen about 5 min after mixing (00:00; hh:mm), which rapidly enlarged (00:03) and became a monopolar (00:09) and then bipolar (00:15 and 00:21) spindle. Anaphase was observed where all chromosomes moved to the same pole (00:24) before microtubules disappeared (00:33) (9/9 or 100%). Metaphase II spindles appeared 1 h later (5/9 or 56%) and remained stable. Scale bar = 20 µm. (B) MII extracts: time series (hh:mm) of bipolar spindle formation from a single sperm in cytoplasm aspirated from a metaphase II arrested oocyte expressing RFP-tubulin (red). Hoechst dye (1 µg/ml) was added to sperm droplet to visualize DNA (green). The bipolar spindle is stable, usually for hours. Time 0 represents 5 min after mixing the cytoplasm with sperm. Scale bar = 20 µm. (C) Representative stages of extract spindle assembly in oocytes expressing sfGFP-ER3 (DNA injection) and RFP-tubulin. An aster formed in the microtubule-and ER tubules-rich oocyte extracts (00:00), which rapidly enlarged and was permeated by thinner ER tubules (00:09). In monopolar (00:25) and bipolar spindles, the thinner ER tubules were found concentrated at the poles (arrows). The bright ER blob (*) represented circular ER tubule stack. Scale bar = 20 µm. Shown are representative of >10 independent experiments. (D) High-resolution (AiryScan) single-plane confocal images through the center of a bipolar spindle assembled in cell-free cytoplasmic extract expressing sfGFP-ER3 and RFP-tubulin. Scale bar = 5 µm. Shown are representative of >10 independent experiments. (E) Enrichment of IP3R at spindle poles: Oocytes were injected with GFP-IP3R1 plasmid DNA and RFP-tubulin mRNA. Cytoplasmic extracts were aspirated from metaphase II-arrested oocytes and mixed with sperm droplets containing Hoechst dye (1 µg/ml). (Left) A microtubule aster was seen associated with a sperm 5 min after cytoplasm and sperm were mixed. (Right) A bipolar spindle depicting close association of spindle poles and IP3R-positive ER elements. Scale bar = 5 µm. Shown are representative images obtained in two independent experiments.
FIGURE 4:. Bipolar spindle formation in extracts required ER membranes and IP3R. (A) Simultaneous disruption of reticular ER structure and bipolar spindles: Triton X-100 was added to a cytoplasmic droplet containing bipolar spindles (00:00) at a final concentration of 0.1%. Confocal time-lapse imaging (3D projections of the entire confocal stacks) was carried out following the behavior of the same spindle (n = 5). Scale bar = 20 µm. Shown is a representative series obtained in four independent experiments. (B) Cell-free cytoplasmic extract spindle assembly in the absence (control) or presence of 0.1% Triton X-100. Scale bar = 20 µm. Shown are representations of 6 independent experiments. (C) Oocytes injected with mRNAs coding for RFP-tubulin and eGFP-H2B were further injected with Trim21 mRNA as indicated (Trim). At 24 h after Trim21 mRNA injection, oocytes were injected with anti-IP3R antibodies or anti-GST antibodies as indicated. At 4 h after antibody injection, all oocytes were incubated with progesterone overnight. The oocytes were then subjected to cytoplasm aspiration and spindle assembly assays. The ability of each oocyte to assemble bipolar spindles was assessed by confocal imaging and classified as bipolar spindle, disorganized chromosomes, or others (nuclei or microtubule asters). Shown are typical images of bipolar spindles and disorganized chromosomes, and a summary of four independent experiments with the total number of oocytes (n) in each group indicated. Scale bar = 20 µm. (D) Time-lapse (hh:mm) imaging of cell-free extract spindles following infusion of calcium-free OR2 (vehicle control) or heparin (200 µg/ml, two examples). Scale bar = 20 µm. The bar graph summarizes spindle microtubule abundance 7.5–20 min after heparin infusion relative to that before heparin infusion. For control, microtubule abundance 20 min after calcium-free OR2 infusion was compared with that before calcium-free OR2 infusion. Means ± SD; ** indicates p < 0.01; n = 10.
FIGURE 5:. DB-BAPTA, but not EGTA, disrupt bipolar spindles in cell-free extracts. (A) Images of hh:mm. Scale bar = 20 µm. (B) The bar plot summarizes the relative microtubule abundance at 10 min after injection. Means ± SD; ** indicates p < 0.01; n = 4 (EGTA), n = 8 (DB-BAPTA).
Adler,
Alien intracellular calcium chelators attenuate neurotransmitter release at the squid giant synapse.
1991, Pubmed
Adler,
Alien intracellular calcium chelators attenuate neurotransmitter release at the squid giant synapse.
1991,
Pubmed Bannai,
Kinesin dependent, rapid, bi-directional transport of ER sub-compartment in dendrites of hippocampal neurons.
2004,
Pubmed Bayaa,
The classical progesterone receptor mediates Xenopus oocyte maturation through a nongenomic mechanism.
2000,
Pubmed
,
Xenbase Busa,
An elevated free cytosolic Ca2+ wave follows fertilization in eggs of the frog, Xenopus laevis.
1985,
Pubmed
,
Xenbase Clift,
A Method for the Acute and Rapid Degradation of Endogenous Proteins.
2017,
Pubmed Clift,
Acute and rapid degradation of endogenous proteins by Trim-Away.
2018,
Pubmed Deniaud,
Endoplasmic reticulum stress induces calcium-dependent permeability transition, mitochondrial outer membrane permeabilization and apoptosis.
2008,
Pubmed Desai,
Anaphase A chromosome movement and poleward spindle microtubule flux occur At similar rates in Xenopus extract spindles.
1998,
Pubmed
,
Xenbase FitzHarris,
Changes in endoplasmic reticulum structure during mouse oocyte maturation are controlled by the cytoskeleton and cytoplasmic dynein.
2007,
Pubmed Groen,
Microtubule assembly in meiotic extract requires glycogen.
2011,
Pubmed
,
Xenbase Groigno,
An anaphase calcium signal controls chromosome disjunction in early sea urchin embryos.
1998,
Pubmed Heald,
Self-organization of microtubules into bipolar spindles around artificial chromosomes in Xenopus egg extracts.
1996,
Pubmed
,
Xenbase King,
A conserved sequence in calmodulin regulated spectrin-associated protein 1 links its interaction with spectrin and calmodulin to neurite outgrowth.
2014,
Pubmed Kume,
The Xenopus IP3 receptor: structure, function, and localization in oocytes and eggs.
1993,
Pubmed
,
Xenbase Leblanc,
The small GTPase Cdc42 promotes membrane protrusion during polar body emission via ARP2-nucleated actin polymerization.
2011,
Pubmed
,
Xenbase Li,
Spindle function in Xenopus oocytes involves possible nanodomain calcium signaling.
2016,
Pubmed
,
Xenbase Liu,
Polar body emission.
2012,
Pubmed Liu,
Oocyte isolation and enucleation.
2006,
Pubmed
,
Xenbase Lohka,
Formation in vitro of sperm pronuclei and mitotic chromosomes induced by amphibian ooplasmic components.
1983,
Pubmed
,
Xenbase Lu,
Cisternal organization of the endoplasmic reticulum during mitosis.
2009,
Pubmed Mann,
Reorganization of the endoplasmic reticulum and development of Ca2+ release mechanisms during meiotic maturation of human oocytes.
2010,
Pubmed Maresca,
Methods for studying spindle assembly and chromosome condensation in Xenopus egg extracts.
2006,
Pubmed
,
Xenbase Mitchison,
Roles of polymerization dynamics, opposed motors, and a tensile element in governing the length of Xenopus extract meiotic spindles.
2005,
Pubmed
,
Xenbase Murray,
Cell cycle extracts.
1991,
Pubmed Parry,
Endoplasmic reticulum generates calcium signalling microdomains around the nucleus and spindle in syncytial Drosophila embryos.
2006,
Pubmed Plachot,
From oocyte to embryo: a model, deduced from in vitro fertilization, for natural selection against chromosome abnormalities.
1987,
Pubmed Runft,
Calcium release at fertilization of Xenopus eggs requires type I IP(3) receptors, but not SH2 domain-mediated activation of PLCgamma or G(q)-mediated activation of PLCbeta.
1999,
Pubmed
,
Xenbase Shao,
Xenopus oocyte meiosis lacks spindle assembly checkpoint control.
2013,
Pubmed
,
Xenbase Shao,
Aurora B regulates spindle bipolarity in meiosis in vertebrate oocytes.
2012,
Pubmed
,
Xenbase Tanaka,
Nezha/CAMSAP3 and CAMSAP2 cooperate in epithelial-specific organization of noncentrosomal microtubules.
2012,
Pubmed Taylor,
IP(3) receptors: toward understanding their activation.
2010,
Pubmed Terasaki,
Changes in organization of the endoplasmic reticulum during Xenopus oocyte maturation and activation.
2001,
Pubmed
,
Xenbase Wang,
Presynaptic nanodomains: a tale of two synapses.
2014,
Pubmed Weir,
Trim-Away mediated knock down uncovers a new function for Lbh during gastrulation of Xenopus laevis.
2021,
Pubmed
,
Xenbase Wu,
Mitochondrial dysfunction in oocytes of obese mothers: transmission to offspring and reversal by pharmacological endoplasmic reticulum stress inhibitors.
2015,
Pubmed Zhang,
Polar body emission requires a RhoA contractile ring and Cdc42-mediated membrane protrusion.
2008,
Pubmed
,
Xenbase