|
Graphical Abstract. |
|
Figure 1. Expression of ash2l in early Xenopus embryos. (A) Whole mount in-situ hybridization reveals that ash2l is widely expressed during blastula and gastrula stages (panels a and b), but its expression is enriched in the neural tissues during neurulation (panels c and d). Subsequently, ash2l transcripts are seen in the neural plate and neural crest cells (panel e). At tailbud stages, ash2l RNA is distributed in the neural tube, migrating neural crest, eyes, and otic vesicles (panels f ang g). The orientations of the embryos in the panels are: a, lateral view; b, vegetal view; c, dorsal view; d, lateral view; e, dorsal anterior view; f, dorsal view; and g, lateral view. NP: neural plate, NC: neural crest, Ot: otic vesicle. The anterior (A) and posterior (P) axis is marked in panels e–g. (B) Immunofluorescence of transverse sections of neurula stage embryos shows that Ash2l protein is widely expressed, including in the neural plate (NP), notochord (n), somite (s), lateral plate mesoderm, and non-neural ectoderm. |
|
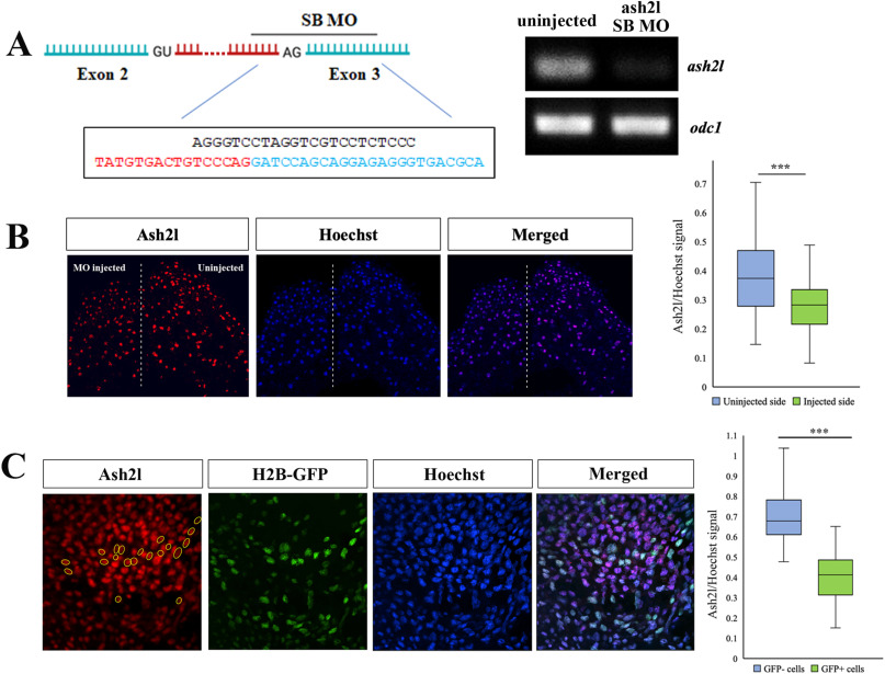
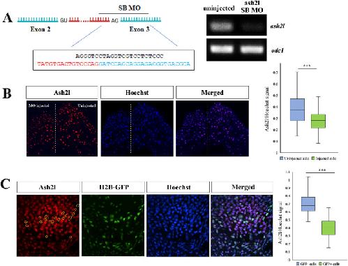
Figure 2. Knockdown ash2l with antisense splice-blocking (SB) MO reduces Ash2l protein levels. (A) Antisense SB MO is designed to target the splice acceptor site of ash2l RNA between intron 2 and exon 3, which is expected to cause exon 3 skipping and frameshift to produce a truncated Ash2l containing only the first 68 amino acids (compared to 592 amino acids in the normal protein). RT-PCR reveals that the SB MO is efficient in reducing ash2l RNA. (B) Immunofluorescent signals of Ash2l protein in tissue sections from embryos unilaterally injected with 50 ng ash2l SB MO show that Ash2l protein is reduced in the side that received the MO injection. Quantification of Ash2l to Hoechst signal ratios reveals that downregulation of Ash2l protein is statistically significant (marked by asteroids). Non-parametric independent t-test was used for statistical analysis. (C) Co-injection of H2B-GFP mRNA with 50 ng ash2l SB MO confirms that the MO reduces Ash2l protein in GFP positive (GFP+) cells (marked with yellow circles on the left panel). Quantification of Ash2l to Hoechst signal ratios in GFP+ and GFP− cells indicates that the reduction was statistically significant. |
|
Figure 3. Dorsal ectodermal expression of ash2l SB MO induces head defects that can be partially rescued by non-targeted ash2l RNA. (A) Targeted injection of total 25 ng ash2l SB MO into the dorsal animal region of 4-cell stage embryos induces head defects in the morphant tadpoles, including small or missing eyes, reduced head structure, and decreased melanocytes. The phenotypes can be partially rescued by co-injection of 1 ng ha-ash2l RNA, which does not contain the MO target sites. Ectopic expression of ha-ash2l RNA alone does not induce any phenotypes. Control embryos are un-injected siblings from the same batch of embryos. (B) Summary of embryonic phenotypes from 3 independent experiments. The total numbers of the embryos (n) obtained for each group are indicated above the bar graph, and the relative abundance of the embryos with the normal, mild, or severe phenotypes is presented as the percentage of total embryos. |
|
Figure 4. Knockdown of ash2l leads to reduction of neural and neural crest genes. 50 ng of ash2l SB MO was co-injected with 200 pg β-galactosidase mRNA into the animal region of one dorsal blastomere of four-cell stage embryos. Embryos were collected at neurula stages, stained with the Red-Gal substrate, and subjected to WMISH of neural (nrp1 and ncam) and neural crest (snail, snail2, sox10, sox9, and twist) markers. Knockdown of ash2l leads to notable reduction of all these markers. In contrast, the mesodermal marker myod is not affected by ectodermal knockdown of ash2l. In all the panels, the injected side is shown on the left. The numbers of the embryos with reduced expression over the total numbers of embryos assayed are shown in the panels. |
|
Figure 5. Knockdown of ash2l does not affect expression of early neural or neural plate border genes. 50 ng ash2l SB MO was co-injected with 200 pg β-galactosidase mRNA into the animal region of one dorsal blastomere of four-cell stage embryos. Embryos were collected at early neurula stages 13–14 and examined by WMISH for the expression of neural plate border transcription factors cmyc, zic1 msx1, and tfap2a. Early neural markers sox2 and sox3 were also examined. Knockdown of ash2l does not affect expression of these genes. In all the panels, the injected side is shown on the left. The numbers of the embryos with normal expression patterns over the total numbers of embryos are indicated in each panel. |
|
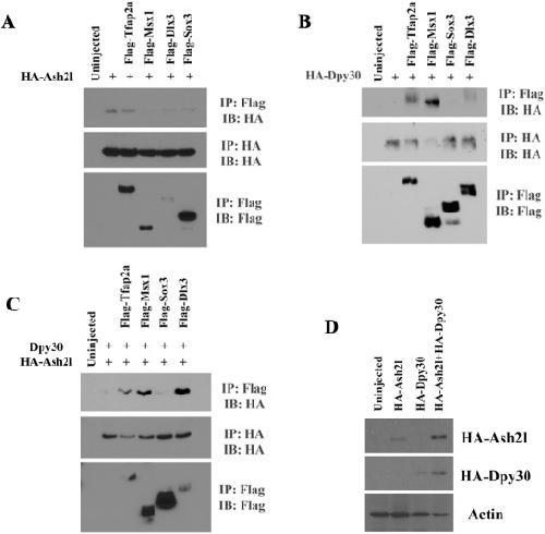
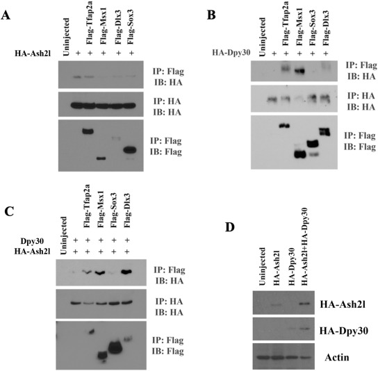
Figure 6. Binding of Ash2l to neural plate border transcription factors. RNAs encoding HA-tagged Ash2l or Dpy30 (1 ng) were co-expressed with that of Flag-tagged transcription factors (1 ng) into the animal region of 2-cell stage embryos. Embryonic extract was obtained at early neurula stages and co-IP was performed with about 10 embryo-worth of extract for each sample. (A) Flag-TFs does not pull-down HA-Ash2l efficiently. (B) Flag-tagged Tfap2a, Msx1, and Dlx3 pulls down HA-Dpy30 when co-expressed. (C) In presence of untagged Dpy30 and HA-Ash2l, Flag-tagged Tfap2a, Msx1 and Dlx3 can co-IP with HA-Ash2l efficiently. (D) HA-Ash2l and HA-Dpy30 stabilize each other at the protein level when co-expressed. |
|
Figure 7. Tfap2a recruits Ash2l to the sox10 gene promoter to facilitate H3K4 trimethylation. (A) Computational analysis of the sox10 regulatory region reveals two putative Tfap2a binding sites. The consensus Tfap2a motif is extracted from the JASPAR database (http://jaspar.genereg.net/). (B) Schematic representation of the sox10 gene promoter, the putative Tfap2a binding regions, and the two primer pairs used to detect binding of Tfap2a and the H3K4me3 status around the sox10 promoter in the ChIP assays. (C) Ectopic expression of Flag-Tfap2a leads to elevated Flag ChIP signals around the sox10 promoter and the corresponding increase in Ash2l occupancy at the promoter. (D) Knockdown of endogenous Tfap2a using a splice-blocking MO leads to reduction of Ash2l ChIP signals and a decrease in the levels of H3K4me3 mark within the sox10 promoter, implying a requirement for Tfap2a in recruiting Ash2l (and hence its associated COMPASSES) for H3K4 methylation at the sox10 promoter. (E) Unlike around the sox10 promoter, no enriched ChIP signals over IgG are detected for Flag-Tfap2a, Ash2l, or H3K4me3 around the hbg2 regulatory region. |
|
Supplementary Fig. 1. Expression of ash2l and dpy30 in early Xenopus tropicalis embryos. During early Xenopus tropicalis embryogenesis, ash2l (A) and dpy30 (B) are expressed broadly at the blastula and early gastrula stages. The transcripts of these genes are subsequently enriched in the neural and neural crest tissues. At the tailbud and tadpole stages, ash2l and dpy30 expression is seen in the neural tube, eyes, otic vsicles, and the migrating neural crest. The orientations of the image views are marked in the panels, and the anteror-posterior (A-P) axial direction is also labeled. NP, neural plate; NC, neural crest; Ot, otic vesicles. |
|
Supplementary Fig. 2. Pattern of Ash2l protein and H3K4me3 distribution in early Xenopus laevis embryos. (A) Immunoflourescence studies of early neurula stage embryos reveal that Ash2l protein is wiely distributed in tissues derived from all germ layers. Sagital sections were used in this experiment. (B) Transverse sections of early and late neurula stage Xenopus laevis embryos show that the H3K4me3 mark is present in cell types of all germ layers. |
|
Supplementary Figure 3. Knockdown of ash2l reduces the H3K4me3 mark. ash2l SB-MO was injected unilaterally into one side of early Xenopus laevis embryos. Distribution of the H3K4me3 mark was examined by IF at neurula stages. Knockdown of ash2l leads to significant reduction of H3K4me3 in the injected side when compared with that in the control side. |
|
Supplementary Figure 4. Knockdown of ash2l with either the SB or the ATG MOs induces similar defects. (A) A translation-blocking morpholino oligo (ATG MO) targeting the trnalsation start site of ash2l mRNA was designed and its sequence shown. (B) ha-dpy30 RNA was co-injected with ash2l MOs into early Xenopus embryos. Anti-HA IP pulls down endogenous Ash2l protein from the embryonic extract, but the Ash2l protein levels are greatly reduced from the embryos injected with either the SB or the ATG MO. The Control lane on the left is anti-HA IP from the extract from un-injected embryos. In the absence of injected ha-dpy30 RNA, no Ash2l protein is pulled down by anti-HA antibody. (C) ash2l SB MO induces head defects and shortened body axis, and the phenotype can be partially rescued with the co-expressed ash2l RNA. (D) Knockdown of ash2l with the ATG MO results in similar phentypes to those induced by the SB MO, which can be rescued by co-expressed ha-ash2l RNA which encodes a protein that cannot be targeted by the ATG-MO. Control embryos in panels C and D are un-injected siblings obtained from the same batch of embryos. |
|
Supplementary Figure 5. Knockdown of ash2l with the ATG MO leads to reduction of neural and neural crest markers. The embryos were injected unilaterally with 50 ng ash2l ATG MO and 200 pg β-galactosidase mRNA and collected at neurula stages. The injected side was marked by the red-gal staining and WMISH was performed to analyze expression of the neural marker ncam and the neural crest markers snail2, sox9 and sox10. Knockdown of ash2l with the ATG MO leads to reduction of these markers. |
|
Supplementary Figure 6. Knockdown of dpy30 induces head defects that can be rescued with the non-targeted dpy30 RNA. (A) A splice-blocking MO (SB MO) was designed to target the exon2/intron2 junction of the dpy30 gene. The MO is expected to cause retention of dpy30 intron 2 with an additional 2646 bp in the mRNA, hence leading to disruption of the Dpy30 protein. (B) RT-PCR of dpy30 mRNA using the primers spanning the different exons reveals that the expected product of 300 bp is greatly reduced in dpy30 morphant neurula embryos. (C) Injection of dpy30 SB MO induces head and melanocyte defects, and the phenotyeps can be partially rescued by co-expressed dpy30 RNA. The embryos displaying normal, mild, or severe phenotypes are presented as percentage of the embryos for each group of samples in the bar graph, and the total numbers of the embryos analyzed (n) are indicated above the bar graph. Fisher's exact test was performed and shows that the rescue was significant. |
|
Supplementary Figure 7. Knockdown of dpy30 leads to reduction of late neural and neural crest markers without affecting early neural genes. Embryos were injected unilaterlay with 50 ng dpy30 SB MO and 200 pg β-galactosidase mRNA and collected at the late neurula stage for WMISH. Knockdown of dpy30 leads to reduction of the late neural marker nrp1 and the neural crest markers snail2, sox10, sox9, and twist, but the eraly neural gene sox2 is not affected. The numbers of the embryos displaying the shown patterns over the total numbers of the embryos tested are shown in the panel. |
|
Supplementary Figure 8. Co-injection of low doses of ash2l and dpy30 SB MOs leads to more severe phenotypic defects than that induced by each MO alone, suggesting that ash2l and dpy30 cooperate to regulate embryonic development. |
|
Supplementary Fig. 9. Knockdown of tfap2a induces head defects and impairs expression of the neural crest marker sox10. (A) A splice-blocking MO was designed to target the splicing acceptor site between intron 3 and exon 4 of the tfap2a gene. The MO is expected to cause skipping of the exon 4 with 232 bp and frameshift of the Tfap2a protein. (B) Knockdown of tfap2a with the SB MO results in head and body axis defects, which can be largely resuced by co-injected tfap2a mRNA. The embryos showing the defects or normal morphology are presented as the percentage of the embryos in the bar graph, with the total numbers of the embryos for each sample shown above the bars. Fisher's exact test shows that the rescue is statistically significant. (C) Knockdown of tfap2a leads to mild reduction of the late neural marker nrp1 and drastic decrease in the neural crest marker sox10 but does not affect the early neural marker sox2. The numbers of the embryos displaying the shown pattern over the total numbers of the embryos tested are indicated in the panels. |