Click here to close
Hello! We notice that you are using Internet Explorer, which is not supported by Xenbase and may cause the site to display incorrectly.
We suggest using a current version of Chrome,
FireFox, or Safari.
Rapamycin treatment during development extends life span and health span of male mice and Daphnia magna.
Shindyapina AV, Cho Y, Kaya A, Tyshkovskiy A, Castro JP, Deik A, Gordevicius J, Poganik JR, Clish CB, Horvath S, Peshkin L, Gladyshev VN.
???displayArticle.abstract???
Development is tightly connected to aging, but whether pharmacologically targeting development can extend life remains unknown. Here, we subjected genetically diverse UMHET3 mice to rapamycin for the first 45 days of life. The mice grew slower and remained smaller than controls for their entire lives. Their reproductive age was delayed without affecting offspring numbers. The treatment was sufficient to extend the median life span by 10%, with the strongest effect in males, and helped to preserve health as measured by frailty index scores, gait speed, and glucose and insulin tolerance tests. Mechanistically, the liver transcriptome and epigenome of treated mice were younger at the completion of treatment. Analogous to mice, rapamycin exposure during development robustly extended the life span of Daphnia magna and reduced its body size. Overall, the results demonstrate that short-term rapamycin treatment during development is a novel longevity intervention that acts by slowing down development and aging, suggesting that aging may be targeted already early in life.
Fig. 1. Rapamycin inhibits growth and delays reproduction of genetically heterogeneous mice.(A) Experimental design for evaluating the effect of EL rapamycin treatment on mouse longevity and health. RNA-seq, RNA sequencing. GTT, glucose tolerance test; ITT, insulin tolerance test. (B) Representative images of 2-month-old UMHET3 mice subjected to eudragit-encapsulated rapamycin or control (eudragit-containing) diets during the first 45 days of their lives. (C and D) Body weight change of male (C) and female (D) mice subjected to rapamycin (n = 30 per sex) or control (n = 34 to 39 per sex) diets from 0 to 45 days of age. The shaded area shows the period of rapamycin treatment. The data are means ± SE. (E) Experimental design for evaluating the effects of EL rapamycin treatment on pups’ nutrition. (F) Percentage of 7-day-old pups’ body weight gain calculated as weight of pup after it consumed milk divided by the mean weight of the group after a 6-hour starving period and exactly before pups were returned to dams and multiplied by 100. Mean weight was used for normalization within each group because of the baseline difference in weight between rapamycin and control pups. (G) Milk protein concentration in dams subjected to rapamycin or control diets starting from the day they give birth. (H) Number of pups born to breeders subjected to rapamycin or control diets during development. (I) Time between pregnancies for rapamycin-treated and control groups of breeders. *P < 0.05; ****P < 0.0001; ns, not significant.
Fig. 2. Rapamycin treatment during development extends the life span of UMHET3 mice.(A) Survival curve of treated and untreated UMHET3 mice, sexes combined. (B and C) Survival curves of (B) male and (C) female UMHET3 mice that were subjected to encapsulated rapamycin or encapsulating material as a control from birth until 45 days of age. P values were calculated with the log-rank test.
Fig. 3. Rapamycin treatment during development extends the health span of mice.(A) Frailty index score of 20- to 29-month-old UMHET3 mice subjected to diets containing encapsulated rapamycin or encapsulating material (eudragit) from birth until 45 days of age. P value was calculated with repeated-measures analysis of variance (ANOVA) test. (B) Frailty index score of 20- to 29-month-old male (M) and female (F) UMHET3 mice subjected to rapamycin or control diets from birth until 45 days of age. P value was calculated with repeated-measures ANOVA test. (C) Predicted survival (in months) based on frailty index calculated using the AFRAID (analysis of frailty and death) clock. (D) Scheme of gait speed measurement in mice. (E) Median time mice spent in seconds to reach the finish line. P value was calculated with repeated-measures ANOVA test. (F and G) Glucose tolerance test results for (F) females and (G) males (G) (n = 4 to 6 per group per sex). Insulin tolerance test result for (H) females and (I) males (n = 4 to 6 per group per sex). P values were calculated with repeated-measures ANOVA test. (J and K) Area under the curve (AUC) for glucose tolerance and insulin tolerance tests. P values were calculated with a one-tailed Student’s t test.
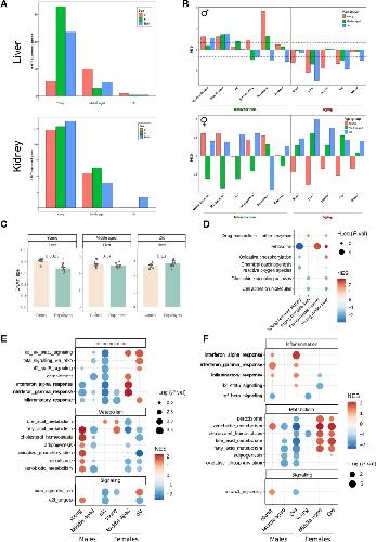
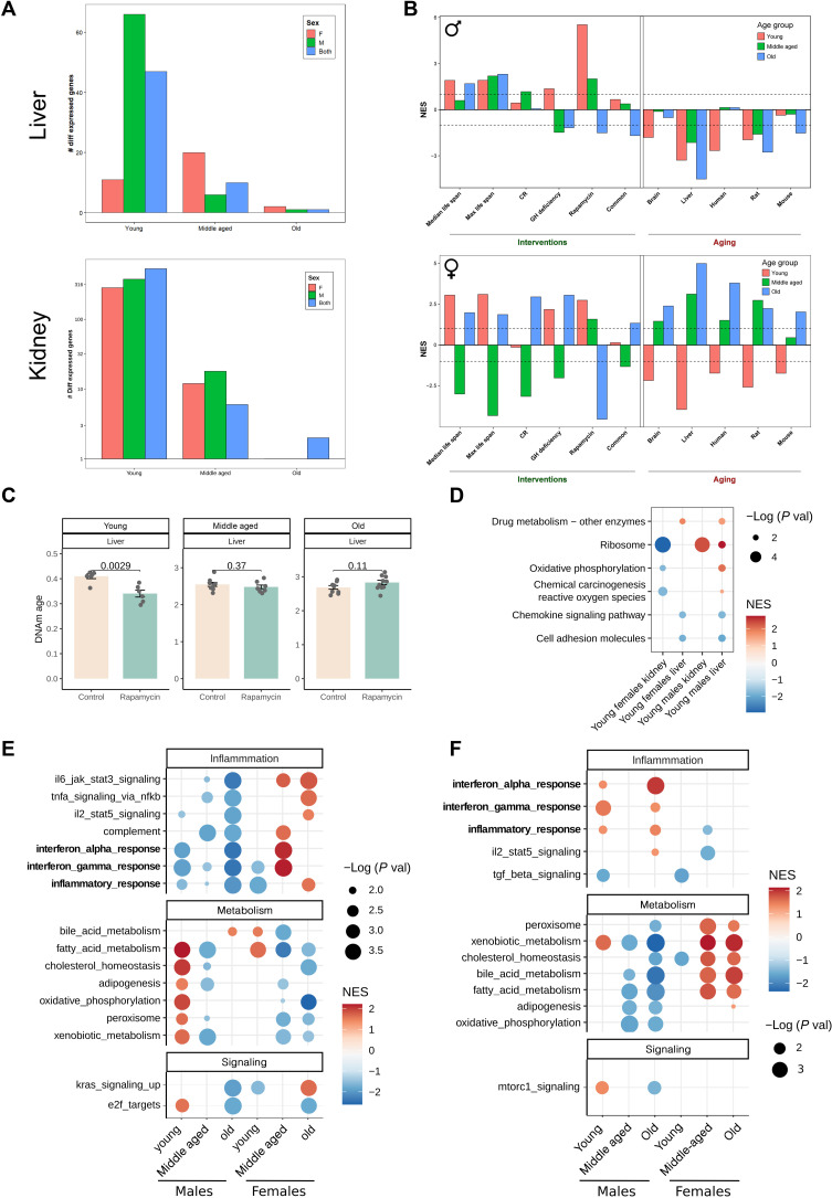
Fig. 4. Rapamycin treatment during development attenuates aging of the transcriptome and DNA methylation (DNAm) of young animals, with males preserving these younger transcriptomes across the life span.(A) Number of differentially expressed genes (DEGs) [false discovery rate (FDR) < 0.1] in the liver and kidney of young, middle-aged, and old animals treated with EL rapamycin and compared to controls. (B) Association between gene expression changes induced by EL rapamycin and measured in young (red), middle-aged (green), and old (blue) animals, and signatures of aging and life span extension in males (top plot) and females (bottom plot). The intervention signatures include gene signatures of individual interventions [caloric restriction (CR), growth hormone (GH) deficiency, and rapamycin), common gene expression signatures across different interventions (common), and signatures associated with the effect of interventions on maximum or median life span (max and median life span). Aging signatures include age-related gene expression changes across different tissues of humans, mice, and rats (human, mouse, and rat) as well as liver- and brain-specific changes (liver, brain). (C) DNAm age of livers estimated by the Liver epigenetic aging clock in young, middle-aged, and old treated and untreated animals. P values are calculated with a two-tailed Student’s t test. (D) GSEA for pathways from the KEGG database using ranked DEGs in livers and kidneys from young treated animals. Only significant enrichments (FDR < 0.1) for at least two conditions are shown. Dots are colored according to normalized enrichment score (NES) and sized according to −log10 of P value. (E) GSEA for hallmark pathways from the MSigDB using ranked differentially expressed and (F) differentially methylated genes in treated animals. Only significant enrichments (FDR < 0.1) for at least two conditions are shown. Dots are colored according to NES and sized according to −log10 of P value.
Fig. 5. Rapamycin treatment during development extends life span and reduces the body size of Daphnia magna.(A) Representative images of D. magna at 12 to 14 days following rapamycin exposure. Also shown is a control animal at the same chronological age. (B) Daphnia body size measurement at days 14 to 16, days 59 to 63, and days 81 to 83. P values are calculated using two-sided Student’s t test. The data are means ± SD. Kruskal-Wallis test (*P < 0.05, **P < 0.01, ***P < 0.001, ****P < 0.0001). n.s., not significant. (C) Survival curves for control and three different concentrations of rapamycin (control, n = 379; 0.01 nM, n = 107; 1 nM, n = 97; and 0.1 nM, n = 63).
Arneson,
A mammalian methylation array for profiling methylation levels at conserved sequences.
2022, Pubmed
Arneson,
A mammalian methylation array for profiling methylation levels at conserved sequences.
2022,
Pubmed Bazopoulou,
Developmental ROS individualizes organismal stress resistance and lifespan.
2019,
Pubmed Bitto,
Transient rapamycin treatment can increase lifespan and healthspan in middle-aged mice.
2016,
Pubmed Brown-Borg,
Dwarf mice and the ageing process.
1996,
Pubmed Cho,
Intelligent high-throughput intervention testing platform in Daphnia.
2022,
Pubmed Choo,
Rapamycin differentially inhibits S6Ks and 4E-BP1 to mediate cell-type-specific repression of mRNA translation.
2008,
Pubmed Clancy,
Extension of life-span by loss of CHICO, a Drosophila insulin receptor substrate protein.
2001,
Pubmed Coschigano,
Deletion, but not antagonism, of the mouse growth hormone receptor results in severely decreased body weights, insulin, and insulin-like growth factor I levels and increased life span.
2003,
Pubmed Cox,
Mitohormesis in Mice via Sustained Basal Activation of Mitochondrial and Antioxidant Signaling.
2018,
Pubmed Dobin,
STAR: ultrafast universal RNA-seq aligner.
2013,
Pubmed Fang,
Effects of rapamycin on growth hormone receptor knockout mice.
2018,
Pubmed Flurkey,
Lifespan extension and delayed immune and collagen aging in mutant mice with defects in growth hormone production.
2001,
Pubmed Fornasiero,
Precisely measured protein lifetimes in the mouse brain reveal differences across tissues and subcellular fractions.
2018,
Pubmed Fushan,
Gene expression defines natural changes in mammalian lifespan.
2015,
Pubmed Guevara-Aguirre,
Growth hormone receptor deficiency is associated with a major reduction in pro-aging signaling, cancer, and diabetes in humans.
2011,
Pubmed Harrison,
Rapamycin fed late in life extends lifespan in genetically heterogeneous mice.
2009,
Pubmed He,
Shorter men live longer: association of height with longevity and FOXO3 genotype in American men of Japanese ancestry.
2014,
Pubmed Houde,
Chronic rapamycin treatment causes glucose intolerance and hyperlipidemia by upregulating hepatic gluconeogenesis and impairing lipid deposition in adipose tissue.
2010,
Pubmed Junnila,
Disruption of the GH Receptor Gene in Adult Mice Increases Maximal Lifespan in Females.
2016,
Pubmed Kenyon,
A C. elegans mutant that lives twice as long as wild type.
1993,
Pubmed Kunugi,
Royal Jelly and Its Components Promote Healthy Aging and Longevity: From Animal Models to Humans.
2019,
Pubmed Kwon,
Rapamycin up-regulates triglycerides in hepatocytes by down-regulating Prox1.
2016,
Pubmed Lipman,
Is late-life caloric restriction beneficial?
1995,
Pubmed Lu,
A TORC1-histone axis regulates chromatin organisation and non-canonical induction of autophagy to ameliorate ageing.
2021,
Pubmed Ma,
Molecular signatures of longevity: Insights from cross-species comparative studies.
2017,
Pubmed Martinez-Miguel,
Increased fidelity of protein synthesis extends lifespan.
2021,
Pubmed McCarthy,
Differential expression analysis of multifactor RNA-Seq experiments with respect to biological variation.
2012,
Pubmed Miller,
Differential longevity in mouse stocks selected for early life growth trajectory.
2000,
Pubmed Miller,
Rapamycin-mediated lifespan increase in mice is dose and sex dependent and metabolically distinct from dietary restriction.
2014,
Pubmed Mozhui,
Genetic loci and metabolic states associated with murine epigenetic aging.
2022,
Pubmed Panici,
Early life growth hormone treatment shortens longevity and decreases cellular stress resistance in long-lived mutant mice.
2010,
Pubmed Rockwood,
A Frailty Index Based On Deficit Accumulation Quantifies Mortality Risk in Humans and in Mice.
2017,
Pubmed Roux,
Signaling Pathways Involved in the Regulation of mRNA Translation.
2018,
Pubmed Samaras,
Shorter height is related to lower cardiovascular disease risk - a narrative review.
2013,
Pubmed Schultz,
Age and life expectancy clocks based on machine learning analysis of mouse frailty.
2020,
Pubmed Selman,
Ageing: it's a dog's life.
2013,
Pubmed Siegmund,
Low-dose rapamycin extends lifespan in a mouse model of mtDNA depletion syndrome.
2017,
Pubmed Sun,
Longevity is impacted by growth hormone action during early postnatal period.
2017,
Pubmed Sun,
Rapamycin targets STAT3 and impacts c-Myc to suppress tumor growth.
2022,
Pubmed Sun,
Growth hormone-releasing hormone disruption extends lifespan and regulates response to caloric restriction in mice.
2013,
Pubmed Sun,
Life-span extension in mice by preweaning food restriction and by methionine restriction in middle age.
2009,
Pubmed Tatar,
A mutant Drosophila insulin receptor homolog that extends life-span and impairs neuroendocrine function.
2001,
Pubmed Toyama,
Identification of long-lived proteins reveals exceptional stability of essential cellular structures.
2013,
Pubmed Tyshkovskiy,
Identification and Application of Gene Expression Signatures Associated with Lifespan Extension.
2019,
Pubmed Williams,
Life histories of myeloproliferative neoplasms inferred from phylogenies.
2022,
Pubmed Yang,
Longevity extension of worker honey bees (Apis mellifera) by royal jelly: optimal dose and active ingredient.
2017,
Pubmed Yu,
clusterProfiler: an R package for comparing biological themes among gene clusters.
2012,
Pubmed