Click here to close
Hello! We notice that you are using Internet Explorer, which is not supported by Xenbase and may cause the site to display incorrectly.
We suggest using a current version of Chrome,
FireFox, or Safari.
???displayArticle.abstract???
During neural tube closure, neural ectoderm cells constrict their apical surfaces to bend and fold the tissue into a tube that will become the central nervous system. Recent data from mice and humans with neural tube defects suggest that key genes required for neural tube closure can exert non-cell autonomous effects on cell behavior, but the nature of these effects remains obscure. Here, we coupled tissue-scale, high-resolution time-lapse imaging of the closing neural tube of Xenopus to multivariate regression modeling, and we show that medial actin accumulation drives apical constriction non-autonomously in neighborhoods of cells, rather than solely in individual cells. To further explore this effect, we examined mosaic crispant embryos and identified both autonomous and non-autonomous effects of the apical constriction protein Shroom3.
Fig. 1. Apical actin accumulation is heterogenous in the Xenopus neural ectoderm. A, Diagram of medial and junctional quantification domains on the apical surface of apically constricting cells. B, Lifeact-RFP localization in the anterior neural ectoderm of apically constricting cells. White “X” marks the same cell in each panel. Scale bar = 25 μm. C, mean actin accumulation at the medial domain of neural ectoderm cells is heterogeneous. Actin intensity is measured in arbitrary units. Scale bar = 25 μm. D, mean actin accumulation at individual cell-cell junctions is also heterogeneous. Actin intensity is measured in arbitrary units. Black asterisks mark the same cells in each frame. Scale bar = 25 μm. D′, insets of cells from D. Scale bar = 12.5 μm.
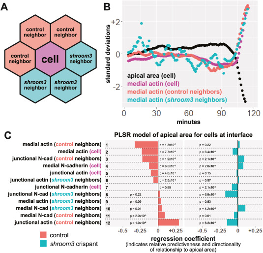
Fig. 2. Neighbor analysis and partial least squares regression reveal multiple modes of non-cell autonomous feedback on apical constriction. A, diagram of neighbor analyses. Neighbor relationships in each frame are determined by sharing of at least one cell vertex, represented by black circles. Average values for the neighbors of each cell were then calculated. B, sample track of a cell and its neighbors. Apical area is shown in black, mean medial actin localization within the cell in magenta, and mean medial actin of neighboring cells shown in green. s.d. = standard deviations. C, partial least squares regression (PLSR) of apical area in control cells in the anterior neural ectoderm indicates non-cell autonomous control of apical constriction. Regression coefficients represent the independent effect of each variable on apical surface area. P-values for each regression component were calculated via jackknife resampling included in the R pls package.
Fig. 3. Loss of Shroom3 disrupts junction behaviors along the mosaic interface. A, control and shroom3 crispant cells meet at the mosaic interface. Magenta = Lifeact-RFP/actin, green = N-cadherin-GFP, cyan = membrane(CAAX)-BFP + Cas9 protein (PNA Bio) + shroom3-targeted sgRNA. Scale bar = 50 μm. A′, cell tracking can automatically identify cell junctions at the mosaic interface. Red cells = control cells, blue cells = shroom3 crispant cells. Red junctions = control × control interaction, green junctions = control x shroom3 crispant interaction (mosaic interface), blue junctions = shroom3 crispant x shroom3 crispant interactions. Scale bar = 50 μm. B, C, D, overall change in junction length, mean junctional actin, and mean junctional N-cadherin in control, mosaic interface, and shroom3 crispant junctions. Both constriction and N-cadherin accumulation are significantly disrupted in interface junctions. Each dot is an individual junction. Horizontal lines within each violin delineate quartiles along each distribution. s.d. = standard deviations. Median value in each group is listed at the top of the panel. P-values were calculated via KS test.
Fig. 4. Loss of Shroom3 causes non-cell autonomous apical constriction defects along the mosaic interface. A, sample embryo showing cells within control and shroom3 crispant clones (left panel) and cells located at the mosaic interface (right panel). Red = control cells, blue = shroom3 crispant cells. B, change in apical area among control and shroom3 crispant cells both within clones (left) and at the mosaic interface (right). shroom3 crispant cells situated next to control cells at the mosaic interface are significantly more constrictive then crispant cells within clones. Red violins = control cells, blue violins = shroom3 crispant cells. Each dot is an individual cell. Horizontal lines within each violin delineate quartiles along each distribution. s.d. = standard deviations. Median value in each group is listed at the top of the panel. P-values were calculated via KS test. C, schematic of calculation of proportion of neighbors at mosaic interface. D, change in apical area versus proportion of cell boundary with unlike neighbors (i.e. at mosaic interface) for both control and shroom3 crispant cells at the mosaic interface. s.d. = standard deviations. R-values calculated by Pearson's correlation.
Fig. 5. Loss of Shroom3 disrupts non-cell autonomous effects of actin localization. A, schematic of neighbor analysis of cells along the mosaic interface. Mean behaviors of both control and shroom3 crispant neighbors can be calculated separately. B, sample cell track showing the behavior of one control cell at the mosaic interface and its neighbors. Black = apical area of cell, magenta = mean medial actin of cell, red = mean medial actin of control neighbors, blue = mean medial actin of shroom3 crispant neighbors. C, partial least squares regression (PLSR) of apical area in both control and shroom3 crispant cells along the mosaic interface. Protein localization variables on the right indicate whether the resulting coefficient was generated based on influence of the variable within a cell, from a cell's control neighbors, or a cell's shroom3 crispant neighbors. Regression coefficients show the influence of each variable on apical area in both control cells (red bars) and shroom3 crispant cells (blue bars). P-values for each regression component were calculated via jackknife resampling included in the R pls package.
figs1. Additional PLSR models. A, partial least squares regression (PLSR) of apical area in control cells in the anterior neural ectoderm, including cell orientation. Regression coefficients represent the independent effect of each variable on apical surface area. P-values for each regression component were calculated via jackknife resampling. B, partial least squares regression (PLSR) of apical area in control cells in the anterior neural ectoderm, excluding N-cadherin localization. Regression coefficients represent the independent effect of each variable on apical surface area. P-values for each regression component were calculated via jackknife resampling.
figs2. Mosaic patterns of shroom3 loss and corresponding apical constriction phenotypes. Red = control cells, blue = shroom3 crispant cells Left panels, tissue geometry of shroom3 crispant cells in each embryo in this study. Vertical white lines represent approximate location of the embryonic midline in each embryo. Right panels, change in apical area among control and shroom3 crispant cells both within clones (left) and at the mosaic interface (right) in each embryo in this study. Red violins = control cells, blue violins = shroom3 crispant cells. Each dot is an individual cell. Horizontal lines within each violin delineate quartiles along each distribution. s.d. = standard deviations.
Adler,
The domineering non-autonomy of frizzled and van Gogh clones in the Drosophila wing is a consequence of a disruption in local signaling.
2000, Pubmed
Adler,
The domineering non-autonomy of frizzled and van Gogh clones in the Drosophila wing is a consequence of a disruption in local signaling.
2000,
Pubmed Aigouy,
EPySeg: a coding-free solution for automated segmentation of epithelia using deep learning.
2020,
Pubmed Aigouy,
Cell flow reorients the axis of planar polarity in the wing epithelium of Drosophila.
2010,
Pubmed Aigouy,
Segmentation and Quantitative Analysis of Epithelial Tissues.
2016,
Pubmed Baldwin,
Global analysis of cell behavior and protein dynamics reveals region-specific roles for Shroom3 and N-cadherin during neural tube closure.
2022,
Pubmed
,
Xenbase Baldwin,
Assays for Apical Constriction Using the Xenopus Model.
2022,
Pubmed
,
Xenbase Chan,
Patterned cortical tension mediated by N-cadherin controls cell geometric order in the Drosophila eye.
2017,
Pubmed Chanet,
Actomyosin meshwork mechanosensing enables tissue shape to orient cell force.
2017,
Pubmed Christodoulou,
Cell-Autonomous Ca(2+) Flashes Elicit Pulsed Contractions of an Apical Actin Network to Drive Apical Constriction during Neural Tube Closure.
2015,
Pubmed
,
Xenbase Franke,
Nonmuscle myosin II generates forces that transmit tension and drive contraction in multiple tissues during dorsal closure.
2005,
Pubmed Galea,
Cell non-autonomy amplifies disruption of neurulation by mosaic Vangl2 deletion in mice.
2021,
Pubmed Haigo,
Shroom induces apical constriction and is required for hingepoint formation during neural tube closure.
2003,
Pubmed
,
Xenbase Harris,
Mouse mutants with neural tube closure defects and their role in understanding human neural tube defects.
2007,
Pubmed Harris,
An update to the list of mouse mutants with neural tube closure defects and advances toward a complete genetic perspective of neural tube closure.
2010,
Pubmed Hildebrand,
Shroom regulates epithelial cell shape via the apical positioning of an actomyosin network.
2005,
Pubmed Hildebrand,
Shroom, a PDZ domain-containing actin-binding protein, is required for neural tube morphogenesis in mice.
1999,
Pubmed Horb,
Xenopus Resources: Transgenic, Inbred and Mutant Animals, Training Opportunities, and Web-Based Support.
2019,
Pubmed
,
Xenbase James,
Mosaic analyses reveal the function of Drosophila Ras in embryonic dorsoventral patterning and dorsal follicle cell morphogenesis.
2002,
Pubmed Janes,
A systems model of signaling identifies a molecular basis set for cytokine-induced apoptosis.
2005,
Pubmed Janes,
Data-driven modelling of signal-transduction networks.
2006,
Pubmed Kennedy,
Prenatally diagnosed neural tube defects: ultrasound, chromosome, and autopsy or postnatal findings in 212 cases.
1998,
Pubmed Laplante,
Differential expression of the adhesion molecule Echinoid drives epithelial morphogenesis in Drosophila.
2006,
Pubmed Lecuit,
E-cadherin junctions as active mechanical integrators in tissue dynamics.
2015,
Pubmed Martin,
Apical constriction: themes and variations on a cellular mechanism driving morphogenesis.
2014,
Pubmed Martin,
Pulsed contractions of an actin-myosin network drive apical constriction.
2009,
Pubmed McGreevy,
Shroom3 functions downstream of planar cell polarity to regulate myosin II distribution and cellular organization during neural tube closure.
2015,
Pubmed McMillen,
A Sawtooth Pattern of Cadherin 2 Stability Mechanically Regulates Somite Morphogenesis.
2016,
Pubmed Nandadasa,
N- and E-cadherins in Xenopus are specifically required in the neural and non-neural ectoderm, respectively, for F-actin assembly and morphogenetic movements.
2009,
Pubmed
,
Xenbase Ota,
A rapid segmentation method of cell boundary for developing embryos using machine learning with a personal computer.
2021,
Pubmed
,
Xenbase Palermo,
Performance of PLS regression coefficients in selecting variables for each response of a multivariate PLS for omics-type data.
2009,
Pubmed Phillips,
Non-cell-autonomous roles for the planar cell polarity gene Vangl2 in development of the coronary circulation.
2008,
Pubmed Plageman,
Shroom3 and a Pitx2-N-cadherin pathway function cooperatively to generate asymmetric cell shape changes during gut morphogenesis.
2011,
Pubmed Rocha,
Mosaic expression of Med12 in female mice leads to exencephaly, spina bifida, and craniorachischisis.
2010,
Pubmed Roh-Johnson,
Triggering a cell shape change by exploiting preexisting actomyosin contractions.
2012,
Pubmed Schindelin,
Fiji: an open-source platform for biological-image analysis.
2012,
Pubmed Tian,
Somatic and de novo Germline Variants of MEDs in Human Neural Tube Defects.
2021,
Pubmed Tian,
Somatic mutations in planar cell polarity genes in neural tissue from human fetuses with neural tube defects.
2020,
Pubmed Wallingford,
The continuing challenge of understanding, preventing, and treating neural tube defects.
2013,
Pubmed Wlizla,
Generation and Care of Xenopus laevis and Xenopus tropicalis Embryos.
2018,
Pubmed
,
Xenbase