Click here to close
Hello! We notice that you are using Internet Explorer, which is not supported by Xenbase and may cause the site to display incorrectly.
We suggest using a current version of Chrome,
FireFox, or Safari.
Hum Mutat
2022 Dec 01;4312:1866-1871. doi: 10.1002/humu.24472.
Show Gene links
Show Anatomy links
Functional characterization of a novel TP53RK mutation identified in a family with Galloway-Mowat syndrome.
Treimer E, Kalayci T, Schumann S, Suer I, Greco S, Schanze D, Schmeisser MJ, Kühl SJ, Zenker M.
???displayArticle.abstract???
Galloway-Mowat syndrome (GAMOS) is a very rare condition characterized by early-onset nephrotic syndrome and microcephaly with variable neurologic features. While considerable genetic heterogeneity of GAMOS has been identified, the majority of cases are caused by pathogenic variants in genes encoding the four components of the Kinase, endopeptidase, and other proteins of small size (KEOPS) complex, one of which is TP53RK. Here we describe a 3-year-old male with progressive microcephaly, neurodevelopmental deficits, and glomerular proteinuria. He was found to carry a novel homozygous TP53RK missense variant, c.163C>G (p.Arg55Gly), which was considered as potentially disease-causing. We generated a morpholino tp53rk knockdown model in Xenopus laevis showing that the depletion of endogenous Tp53rk caused abnormal eye and head development. This phenotype could be rescued by the expression of human wildtype TP53RK but not by the c.163C>G mutant nor by another previously described GAMOS-associated mutant c.125G>A (p.Gly42Asp). These findings support the pathogenic role of the novel TP53RK variant.
???displayArticle.pubmedLink???
36116039 ???displayArticle.link???Hum Mutat ???displayArticle.grants???[+]
This study was supported by the Else Kröner Fresenius Foundation (grant 2018_A78) to M. J. S.
Figure 1
Clinical photographs and brain magnetic resonance images (MRIs) of the patient. Facial and full body-length views at the age of 3 years (a–c) show a narrow forehead, deep-set eyes, esotropia, prominent nasal bridge, hypoplastic alae nasi, large ears, prominent stem of anthelices (a, b), flexion deformity of knees and elbows with dorsiflexion deformity of wrists and ankles, adducted thumbs and clenched fists (c). Brain MRIs performed at the age of 8 months (d–i): Axial T2-weighted (d), T1-weighted (e) and sagittal T1-weighted (f) images illustrate cortical atrophy with increased extra-axial spaces, simplified gyral pattern, and diffuse T2-hypointense signal of the thalamus (d: white arrow). Sagittal T1-weighted MRI (g) shows thin corpus callosum (white arrow) and normal brainstem. Coronal T2-weighted MRI shows mild atrophy of cerebellum with prominence of cerebellar folia (h). Axial T2-weighted MRI shows bilateral decreased ocular axial length (19 mm on the right and 19.1 mm on the left, <5th percentile) (i).
Figure 2
Tp53rk MO injection leads to an eye and head phenotype that is rescued by human wildtype (wt), but not mutant TP53RK RNA. (A) Unilateral knockdown of Tp53rk results in microphthalmia (b; black arrowheads) compared with Control MO (CoMO) (a) during Xenopus laevis eye development. While coinjection of human full-length TP53RK RNA rescued the eye phenotype (c), TP53RK RNAs with variants identified in affected individuals (c.125G>A, p.Gly42Asp; G42D; c.163C>G, p.Arg55Gly; R55G) failed to rescue the Tp53rk MO-mediated eye phenotype (d and e). The lateral views (f–j) of the embryos show the eye in more detail and the sections (k–o) specify the lamination of the eye. Green arrowheads point to the disturbed and thickened retinal pigmented epithelium (RPE), black arrowheads to the externally directed and deformed lenses. Representative embryos are shown. (B) Tp53rk depletion leads to microcephaly on the MO injected side (b; black arrowheads) in X. laevis embryos, while CoMO-injected embryos show no abnormal phenotype (a). Coinjection of human full-length TP53RK RNA rescued the head phenotype (c), while TP53RK RNA with variants identified in affected individuals (c.125G>A, p.Gly42Asp; G42D c.163C>G, p.Arg55Gly; R55G) failed to rescue the Tp53rk MO-mediated head phenotype (d and e). Representative embryos are shown. (C) Statistical evaluation of the eye area as illustrated in (A.f) (red dashed line: injected eye). (D) Statistical evaluation of the head width as illustrated in (B.a). Error bars indicate standard errors of the means. CoMO, control morpholino oligonucleotide; GFP, green fluorescent protein; hTP53RK, human TP53RK; inj., injected; MO, morpholino oligonucleotide; n, number of independent experiments; N, number analyzed embryos in total; n.s., non-significant; RPE, retinal pigmented epithelium; Tp53rk, Tp53 regulating kinase; uninj., uninjected. n.s. > 0.05; **p ≤ 0.01; ***p ≤ 0.001; ****p ≤ 0.0001.
Supplementary Figure S1. Tp53rk MO specifically binds Xenopus tp53rk RNA.
(A) MO binding sites (bs) of Xenopus tp53rk (Xtp53rk) and human TP53RK (hTP53RK)
are indicated. The ATG start codon is highlighted in blue and the differing bases of the hTP53RK Mobs-GFP and Xtp53rk Mobs-GFP are shown in grey. MObs were
recombined in front of and in frame with GFP. (B) The GFP fusion RNA was co-injected
together with Tp53rk or Control MO (CoMO) at the 2-cell-stage and monitored at stage 20. Tp53rk MO but not CoMO specifically blocks the translation of Xtp53rk MObs-GFP.
HTP53RK MObs-GFP is not affected by Tp53rk MO injection showing that hTP53RK
is suitable for rescue experiments. The percentage of GFP-positive embryos are given. Abbreviations: binding sites (bs), CoMO, Control morpholino oligonucleotide; GFP,
green fluorescent protein; hTP53RK, human TP53RK; MO, morpholino
oligonucleotide; n, number of independent experiments; N, number analyzed embryos in total; Tp53rk, Tp53 regulating kinase; Xenopus tp53rk (Xtp53rk).
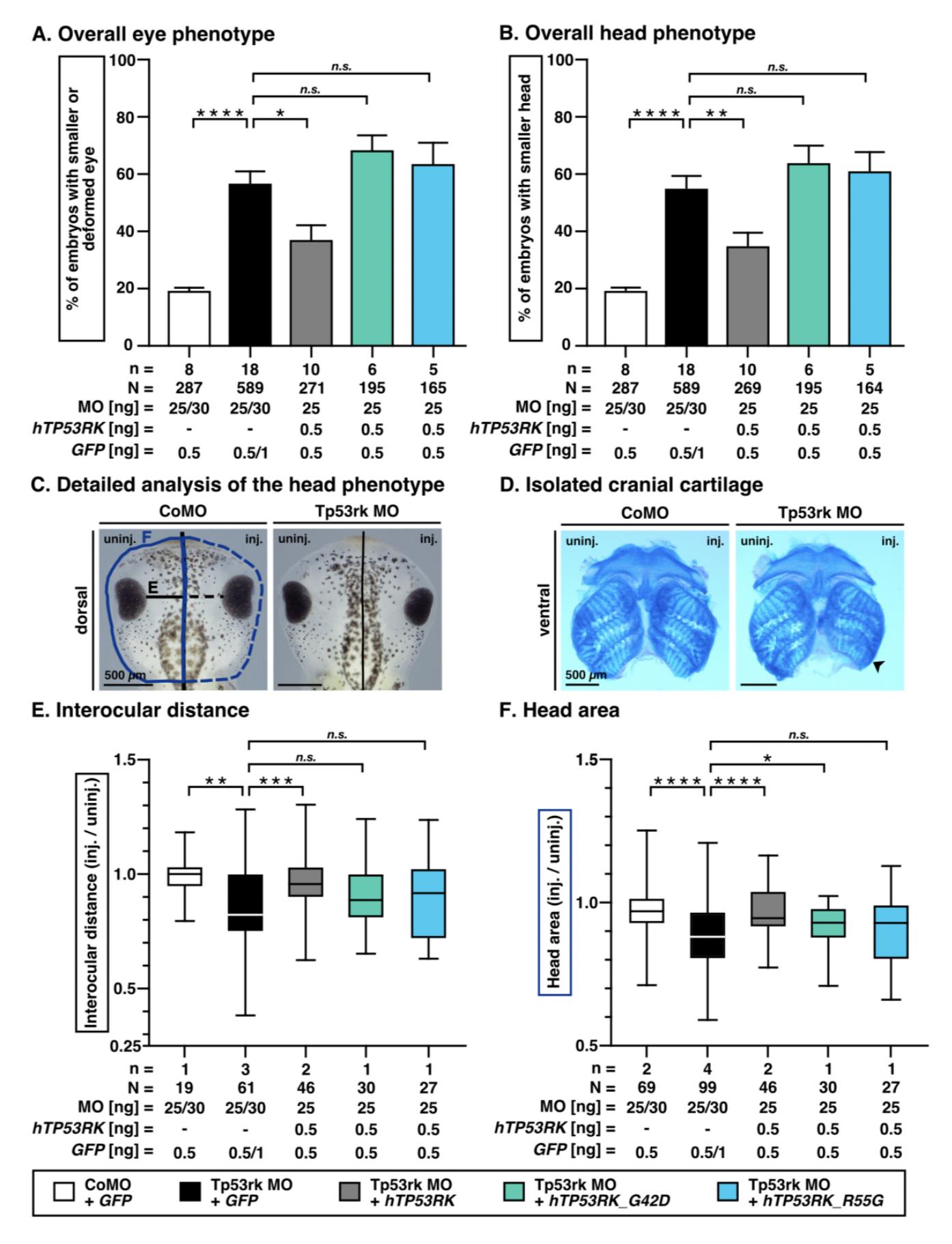
Supplementary Figure S2. Detailed analysis of Tp53rk MO injection resulting in
an eye and head phenotype that is rescued by human wildtype (wt), but not
mutant TP53RK RNA. (A) Statistical analysis of the quantified eye phenotype including smaller and deformed eyes. (B) Statistical analysis of the quantified smaller
heads. (C) Illustration of the head size analysis (black lines: interocular distance and
blue lines: head area). (D) Dissected cranial cartilages revealed deformed and smaller cartilage structures (black arrowhead) upon Tp53rk MO-mediated knockdown. (E)
Statistical evaluation of the interocular distance as illustrated in (C). (F) Statistical
evaluation of the head area as illustrated in (C). Abbreviations: CoMO, Control morpholino oligonucleotide; GFP, green fluorescent protein; hTP53RK, human
TP53RK; inj., injected; MO, morpholino oligonucleotide; n, number of independent
experiments. N, number analyzed embryos in total; n.s., non-significant; Tp53rk, Tp53 regulating kinase; uninj., un-injected. Error bars indicate standard errors of the means.
n.s.>0.05; *p≤0.05; **p≤0.01; ***p≤0.001; ****p≤0.0001