|
Figure 1. Zar1l is a novel member of the Zar protein family expressed during Xenopus meiotic maturation. (A) Schematic representation of Zar1l.S from Xenopus laevis. The conserved C-terminal domain and the two antigens used to raise antibodies 1 (AB1) and 2 (AB2) are indicated in dark gray. According to Yamamoto et al. (2013), the numbered amino acids are characteristic for distinguishing between Zar1 and Zar2 from amphibians to mammals. Blue and magenta indicate identical residues between Zar1l and Zar1, and Zar1l and Zar2, respectively. Zar1l residues that cannot be assigned to either Zar1 or Zar2 are in black. (B) Heat map showing amino acid identity between the L- and S-versions of the Xenopus laevis Zar family proteins. Left, between full-length proteins; right, without the conserved C-terminal RNA-binding domain (amino acid Gln179-Ile281 of Zar1l.S). (C) In vitro translated (IVT) Flag-tagged L- and S-versions of the Zar family proteins in Xenopus laevis were immunoblotted with the indicated antibodies. Empty IVT reaction not expressing a Zar protein served as a control. (D,E) Stage VI oocytes were treated with PG. Samples were taken at the indicated time points and immunoblotted with the indicated antibodies. One representative experiment of three biological replicates is shown. |
|
Figure 2. Depletion of Zar1l accelerates meiotic resumption. (A) Stage VI oocytes were co-injected with the indicated Zar1l or unspecific control (Ctrl) antibodies and with mRNA encoding Flag-tagged full-length (FL) TRIM21 or truncated (ΔC) TRIM21 deficient in antibody binding. Samples were taken at the indicated time points and immunoblotted as indicated. One representative experiment of two biological replicates is shown. (B,C) Stage VI oocytes were co-injected with the indicated Zar1l or unspecific control (Ctrl) antibodies and mRNA encoding Flag-TRIM21. Samples were taken 42 h after injection and immunoblotted with the antibodies indicated in C. In parallel, oocytes (Ctrl, n=20; Zar1lAb1, n=21; Zar1lAb2, n=16) were treated with PG and time until GVBD was determined by the appearance of a white spot in the animal hemisphere of the oocyte in B (representative images shown in Fig. S2A). One representative experiment of three biological replicates is shown. (D) Stage VI oocytes were co-injected with Zar1lAb1 or unspecific control (Ctrl) antibodies and mRNA encoding Flag-TRIM21. 42 h after injection, oocytes were treated with PG, samples were taken at the indicated time points and immunoblotted as indicated. One representative experiment of three biological replicates is shown. |
|
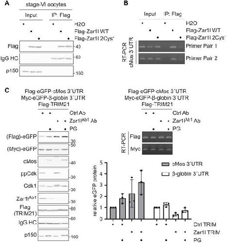
Figure 3. Zar1l binds the cMos mRNA and deregulates its translation. (A) Stage VI oocytes were injected with mRNA encoding Flag-Zar1l.S that was either wild type (WT) or mutated to alanine at Cys190 and Cys217 (2Cys−). After 18 h incubation, oocyte lysates were subjected to anti-Flag immunoprecipitation (IP) and samples were immunoblotted as indicated. (B) RNA was isolated from samples in A and reverse transcribed to cDNA. RT-PCR with two primer pairs specific for the cMos.L 3′UTR was performed to semi-quantitatively determine cMos mRNA levels in each sample. One representative experiment of three biological replicates is shown. (C) Stage VI oocytes were co-injected with Zar1lAb1 or control (Ctrl) antibodies, with mRNA encoding Flag-TRIM21 and with mRNA encoding the Flag-eGFP-cMos 3′UTR and Myc-eGFP-β-globin 3′UTR constructs. After 42 h, oocytes were treated with PG or left untreated. Oocytes from all conditions were lysed when 50% of PG-treated oocytes injected with Ctrl antibodies underwent GVBD. Samples were immunoblotted with the indicated antibodies. In parallel, RNA was isolated from the same samples and reverse transcribed, and RT-PCR against the reporter mRNAs was performed. Immunoblots and RT-PCR results of one experiment and quantification of the eGFP signal from three independent biological replicates are shown. Values were normalized to untreated oocytes injected with Ctrl antibodies and are given as mean±s.d. |
|
Figure 4. Identification of Zar1l-binding partners in Xenopus oocytes by mass spectrometry. (A) Stage VI oocytes were injected with mRNA encoding Flag-Zar1l.S or water as control. After 18 h incubation, oocytes were lysed and subjected to anti-Flag immunoprecipitation. The lysates were not RNase-treated. Proteins were eluted from the beads and analyzed by MS. Graph shows relative enrichment [log(2) enrichment] in the Zar1l condition over the water control plotted against the corresponding P value [−log(10) P value as determined by an unpaired Student's t-test] of three independent biological replicates. Selected significantly enriched (s0=0.1, FDR≤0.01) proteins are indicated. |
|
Figure 5. Zar1l is part of a repressive RNP containing 4E-T. (A) Stage VI oocytes were injected with water or mRNA encoding Flag-Zar1l.S. After 18 h incubation, oocytes were lysed and treated with RNaseA as indicated. Oocyte lysates were subjected to anti-Flag immunoprecipitation and samples were immunoblotted as indicated. Long and short isoforms of 4E-T are indicated. Several lanes were removed at the dashed line. One representative experiment of three biological replicates is shown. (B) Stage VI oocytes were injected with water or mRNA encoding Myc-tagged 4E-T.L or CPEB1.S. After 18 h incubation, oocyte lysates were subjected to α-Myc immunoprecipitation and samples were immunoblotted with the indicated antibodies. Several lanes were removed at the dashed line. One representative experiment of three biological replicates is shown. (C) Stage VI oocytes were injected with water or mRNA encoding Flag-tagged Zar1.S, Zar1l.S or Zar2.S. After 18 h incubation, oocyte lysates were subjected to anti-Flag immunoprecipitation and samples were immunoblotted with the indicated antibodies. Arrows indicate endogenous and exogenous Zar1l and Zar2 proteins. One representative experiment of three biological replicates is shown. (D) Stage VI oocytes were lysed and treated with RNaseA as indicated. Oocyte lysates were subjected to immunoprecipitation with Zar1lAb1 or unspecific control (Ctrl) antibodies and samples were immunoblotted with the indicated antibodies. Low and high exposure immunoblots are shown for Zar1l. Asterisks indicate unspecific bands. One representative experiment of three biological replicates is shown. |
|
Figure 6. View largeDownload slide
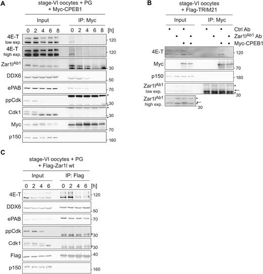
Zar1l affects the association between CPEB1 and 4E-T. (A) Stage VI oocytes were injected with mRNA encoding Myc-CPEB1.S. After 18 h, oocytes were treated with PG and lysed at the indicated time points. Oocyte lysates were subjected to anti-Myc immunoprecipitation and samples were immunoblotted as indicated. Low and high exposure immunoblots are shown for 4E-T. Asterisks indicate unspecific bands. One representative experiment of three biological replicates is shown. (B) Stage VI oocytes were co-injected with Zar1lAb1 or unspecific control (Ctrl) antibodies, mRNA encoding Flag-TRIM21 and mRNA encoding Myc-CPEB1.S. After 42 h, oocyte lysates were subjected to anti-Myc immunoprecipitation and samples were immunoblotted as indicated. Low and high exposure immunoblots are shown for Zar1l. Arrows indicate Zar1l. Asterisks indicate unspecific bands. One representative experiment of three biological replicates is shown. (C) Stage VI oocytes were injected with mRNA encoding Flag-Zar1l.S. After 18 h incubation, oocytes were treated with PG and lysed at the indicated time points. Oocyte lysates were subjected to anti-Flag immunoprecipitation and samples were immunoblotted with the indicated antibodies. Asterisks indicate unspecific bands. One representative experiment of three biological replicates is shown. |
|
Figure 7. Working model for the function of Zar1l during meiosis in Xenopus laevis. Control of the mRNA translation status by Zar1l during prophase I arrest (left) and after meiotic resumption (right) in oocytes of Xenopus laevis. |
|
Fig. S1. Alignment of Xenopus laevis Zar family proteins. A) Alignment of full-length L- and S-versions of the Xenopus laevis Zar family proteins. Coloring indicates amino acid similarity. |
|
Fig. S2. Depletion of Zar1l accelerates meiotic resumption. A) Representative stereomicroscope images of movie used to quantify meiotic timing of oocytes in Fig. 2B. Images were taken t=0 min and t=240 min after PG addition. |
|
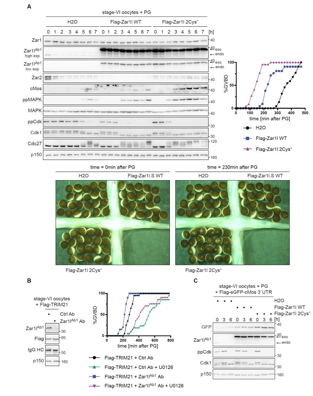
Fig. S3. A) Stage-VI oocytes were injected with water or mRNA encoding Flag-Zar1l.S that was either wild-type (WT) or mutated to alanine at Cys190 and Cys217 (2Cys-). After 42 h incubation, oocytes were treated with PG and samples were taken at the indicated time points for immunoblotting. Arrows highlight endogenous and exogenous Zar1l proteins. In parallel, oocytes (water: n=22, WT: n=21, 2Cys-: n=22) were imaged and time until GVBD was determined by the appearance of a white spot in the animal hemisphere of the oocyte. Representative stereomicroscope images of movie used to quantify meiotic timing of oocytes is shown. Images were taken t=0 min and t=230 min after PG addition. One representative experiment of three independent biological replicates is shown. B) Stage-VI oocytes were co-injected with Zar1lAb1 or unspecific control (Ctrl) antibodies and mRNA encoding Flag-TRIM21. Samples were taken 42 h after injection and immunoblotted with the indicated antibodies. In parallel, oocytes (Ctrl: n=20, Ctrl+U0126: n=21, Zar1lAb1: n=20, Zar1lAb1+U0126: n=20) were treated with PG and U0126 as indicated and time until GVBD was determined by the appearance of a white spot in the animal hemisphere of the oocyte. One representative experiment of three biological replicates is shown. C) Stage-VI oocytes were co-injected with water or mRNA encoding Flag-Zar1l.S that was either wild-type (WT) or mutated to alanine at Cys190 and Cys217 (2Cys-) and mRNA with the coding sequence for Flag-eGFP followed by the complete 3´UTR of the cMos.L mRNA. After 42 h, oocytes were treated with PG and samples were taken at the indicated time points for immunoblotting. Arrows highlight endogenous and exogenous Zar1l proteins. One representative experiment of three biological replicates is shown. |
|
Fig. S4. Characterization of Zar1l.S and Zar1l.L interaction partners A) Stage-VI oocytes were injected with water or mRNA encoding Flag-tagged Zar1l.S or Zar1l.L. After 18 h incubation, oocyte lysates were subjected to α-Flag IP and samples were immunoblotted with the indicated antibodies. Asterisk indicates unspecific bands. One representative experiment of three biological replicates is shown. |
|
Fig. S5. CPEB1 is destabilized upon Zar1l overexpression A) Stage-VI oocytes were injected with water or mRNA encoding Flag-Zar1l.S that was either wild-type (WT) or mutated to alanine at Cys190 and Cys217 (2Cys-). After 42 h, oocyte lysates were subjected to α-4E-TAb2 or α-Ctrl IP as indicated. Samples were immunoblotted as indicated. Arrows indicate endogenous and exogenous Zar1l proteins. One representative experiment of three biological replicates is shown. |
|
Fig. S6. Characterization of ePAB antibody A) Increasing amounts of in vitro translated (IVT) ePAB.S were immunoblotted with the indicated antibodies. Empty IVT reaction not expressing ePAB served as control. As indicated ePAB IVT was mixed with lysate of stage-VI oocytes. |