|
Fig. 1: Multiciliated cells probe the neighboring environment during integration.
a Schematics representing multiciliated cell (MCC) integration into the superficial epithelium. MCCs (in green) migrate into the superficial epithelium (t = 0 h) to integrate at the epithelial vertices formed by the neighboring goblet cells (in magenta) (t = 3 h). Inset depicts vertex probing by a single MCC. Epithelial vertices (black dots) form hotspots of mechanical tension as connecting junctions (magenta) pull on the vertex (blue arrows). b–g Dynamics of vertex probing by MCCs. MCC expresses α-tubulin::LifeAct-GFP (pseudo-colored in green) while goblet cells express nectin::utrophin-RFP (pseudo-colored in magenta). Yellow and white arrowheads, with and without fill, mark the position of different vertices and white arrows point to filopodia. b Image sequence from XY projection of MCC moving in between the overlying goblet cells. Scale bar: 10 μm. c Temporal-color-coded XY projection of MCC in b. d Orthogonal (XZ) projections of MCC in b used for filopodia dynamics analysis. White dotted lines outline the MCC contour and yellow dotted lines outline the top of the superficial epithelium. Arrowheads mark the position of the epithelial vertices. Scale bar: 5 μm. e Schematics representing the lateral movement of integrating MCCs. f Schematic representation of the main components of the filopodia analysis pipeline (see “Methods”). g Filopodia analysis of integrating MCC from d. The relative position of F-actin protrusions (filopodia, magenta) extended by a single MCC from its leading-edge (cyan, each line representing an individual time point) and the overlying epithelial vertices (vertical tracks, color-coded for the distance to vertex (between the MCC tip and the left or right vertex)) during MCC lateral movement. Arrowheads mark the position of the epithelial vertices as in d. |
|
Fig. 2: Integrating MCCs pull on the epithelial vertices.
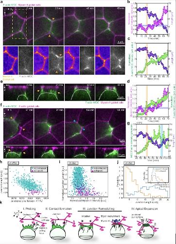
a–d Filopodia interact with epithelial vertices as MCC moves into the superficial epithelium. The actin cortex of MCCs is labeled with α-tubulin::LifeAct-RFP (pseudo-colored in green in composite images and gray as a separate channel). a Image sequence of integrating MCC interacting with overlying vertices. Epithelial vertices are labeled with lipolysis stimulated lipoprotein receptor tagged with x3GFP (LSR, pseudo-colored in magenta in composite images and fire as a separate channel). Scale bar: 10 μm. White dotted lines outline overlying junctions. The yellow arrowheads depict the orientation used for 3D rendering in b. b 3D rendering of a, with MCC forming contacts with different vertices (marked by white arrows). White lines outline overlying junctions. c Orthogonal (XZ) projections of a, depicting the attachment between filopodia (marked by white arrows) and vertices. Yellow boxes mark insets for separate channels. Scale bar: 5 μm. d Close-up of LSR-GFP (pseudo-colored in magenta in composite and fire as a separate channel) localization within a growing and retracting filopodium, visualized by F-actin marker (LifeAct, pseudo-colored in green). LSR is visualized by expressing α-tubulin::LSR-GFP. Scale bar: 2 μm. e Orthogonal (XZ) projections of filopodium pulling on the epithelial vertex (marked by white arrows). The epithelial vertex is marked by expressing nectin::LSR-GFP. The white dotted line outlines the MCC contour and the yellow dotted line outlines the apical surface of the superficial epithelium. Scale bar: 2 μm. f Quantification of vertex pulling from e. The MCC F-actin intensity (green) and vertex length during one event of vertex pulling (purple) and for a non-pulled vertex (magenta). g Schematics representing MCC probing and vertex pulling. |
|
Fig. 3: Vertex model predicts that vertices with higher-fold and net line tension provide preferred spots for MCC integration.
a Schematics represent the out-of-plane force (f) exerted by an integrating MCC on an epithelial vertex inducing an out-of-plane displacement (δ). b Representative snapshot of the simulated cellular network. The colormap on junctions indicates line tension (γ), while the vertices are color-coded according to their stiffness (Kδ). c Representative snapshot of the cellular network illustrating propensity of vertices to open upon cell integration. Purple (dark green) vertices mark vertices with successful (failed) insertions. d Vertex stiffness increases with the increasing sum of line tensions at each vertex. e The probability density function (PDF) of the vertex stiffness distributions for all vertices in the simulated cellular network (blue) and the vertices with successful integration events were (red). f The probability of vertex opening for varying vertex stiffness values. The inset shows the opening probability for threefold vs. fourfold vertices. |
|
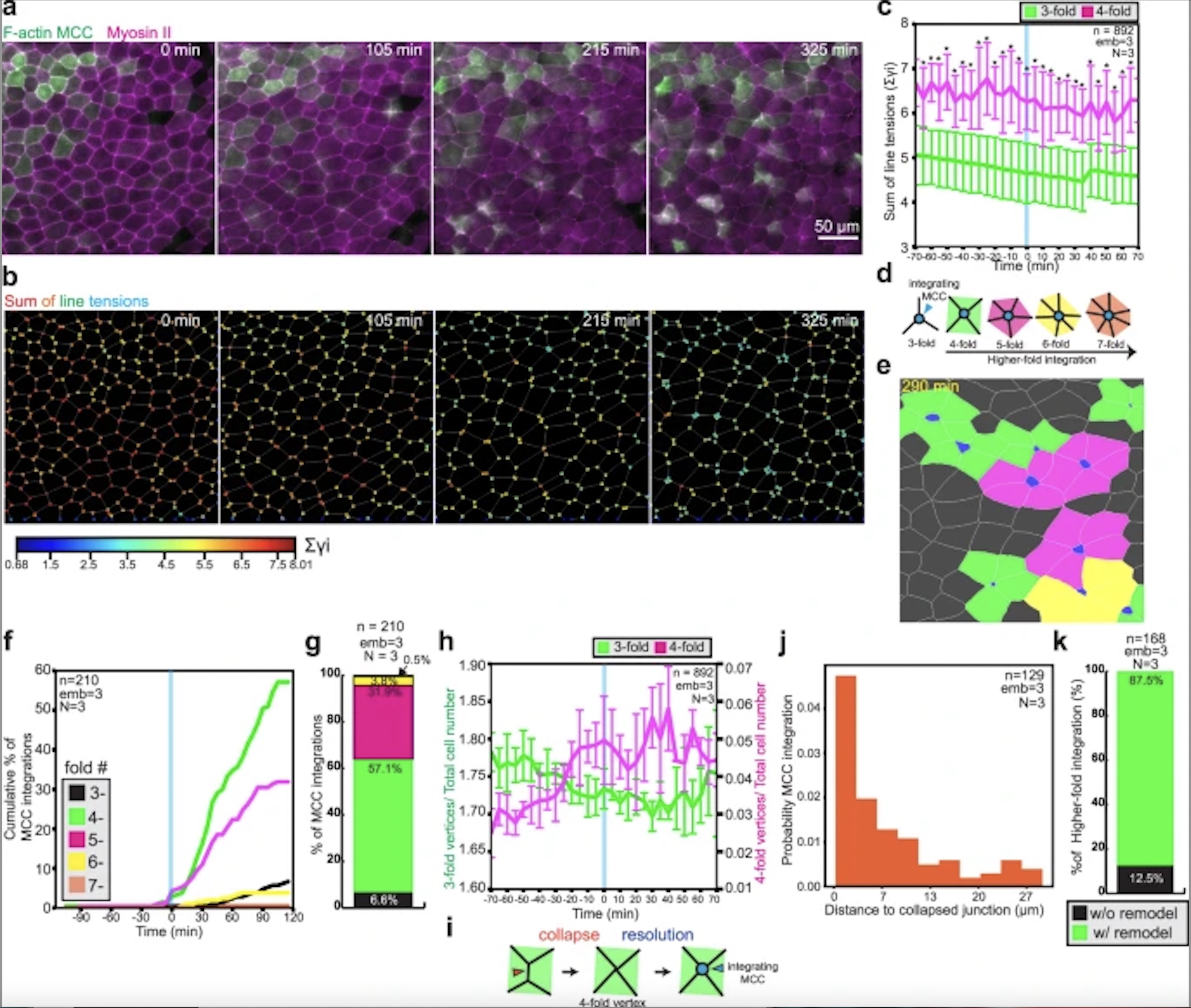
Fig. 4: MCCs integrate at higher-fold, stiffer vertices.
a Snapshots of superficial epithelium throughout MCC integration. MCCs and myosin II are labeled by expressing α-tubulin::LifeAct-RFP (pseudo-colored in green) and the myosin intrabody SF9-3xGFP (pseudo-colored in magenta), respectively. Scale bar: 50 μm. b Sum of line tensions across time color-coded from low (blue) to high tensions (red) extracted from a. c Sum of line tensions for threefold vertices (green) and fourfold vertices (magenta) during MCC integration (from n = 892 cells from 3 embryos, N = 3 experiments). Data show mean ± SD, asterisks represent significant statistical differences between datasets. Two-tailed Mann–Whitney test *p = [2.00E−13, 0.00176]. d–g Quantification of MCC integration according to the number of neighboring goblet cells. d Schematics representing higher-fold integrations, color-coded according to the number of neighboring cells. e Segmented image depicting higher-fold cell integrations, color-coded according to d. Apically expanding MCCs are marked in blue. f Cumulative percentage of MCC integrations across time. T = 0 marks the onset of MCC integration (defined as the 1% addition of new MCCs into the epithelium) (n = 210 cells from 3 embryos, N = 3 experiments). g Total percentage of MCC integrations according to the number of neighboring cells. (n = 210 cells from 3 embryos, N = 3 experiments). h Time evolution of threefold vertices (green) and fourfold vertices (magenta) number (from n = 892 cells from 3 embryos, N = 3 experiments). T = 0 (blue line) marks the onset of MCC integration (defined as the 1% addition of new MCCs into the epithelium). Data show mean ± SEM. i Schematics representing junction collapse (orange arrowhead) into a fourfold vertex and resolution by MCC integration (blue arrowhead). j The probability of MCC integration as a function of distance to the location of the closest junction collapse. k Relative percentages of MCC integration with (green) and without (black) junction remodeling (n = 168 cells from 3 embryos, N = 3 experiments). |
|
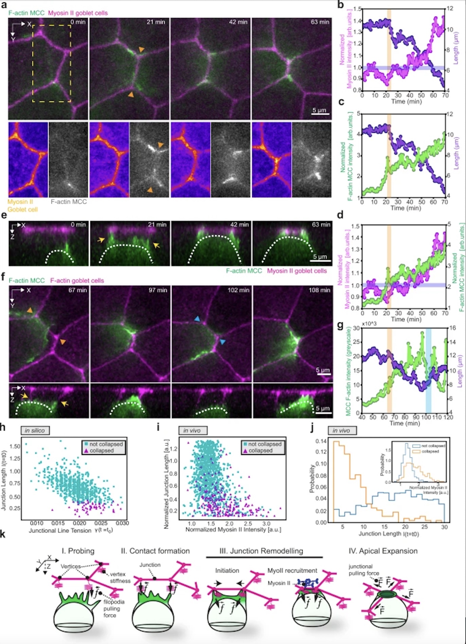
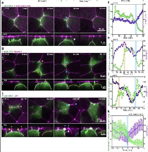
Fig. 5: MCCs remodel the overlying epithelium to enable cell integration.
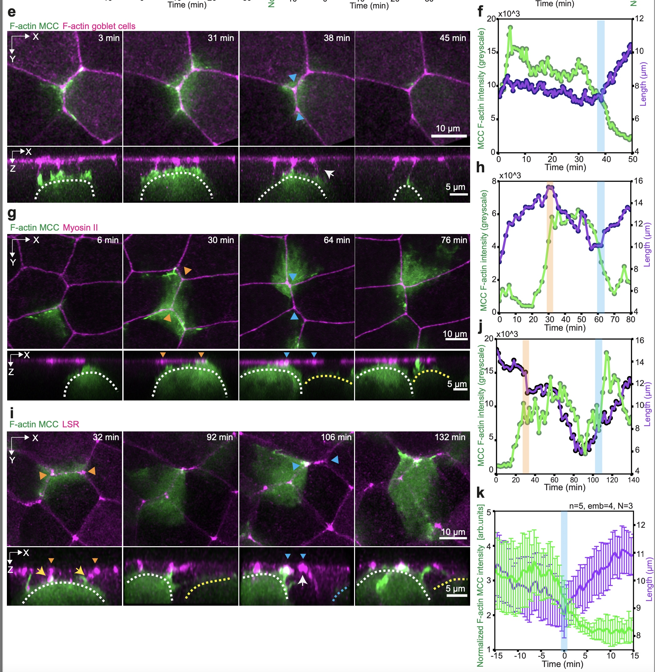
a, e MCCs are labeled with α-tubulin::LifeAct-RFP (pseudo-colored in green in composite image and pseudo-colored in gray as separate channel) and myosin II in goblet cells is labeled by myosin II intrabody SF9-3xGFP (pseudo-colored in magenta in composite image and pseudo-colored in fire as separate channel). a Image sequence of epithelial junction remodeling during MCC integration. Scale bar: 5 μm. Orange arrowheads mark the onset of remodeling. b Normalized junctional myosin II intensity (magenta) and junction length (purple) during remodeling from a. Orange and blue bars mark the start of remodeling and normalized myosin II intensity equaling one, respectively. c Normalized MCC F-actin intensity (green) and junction length (purple) during remodeling from a. Orange bar marks the start of remodeling. d Normalized junctional myosin II (magenta) and normalized MCC F-actin (green) intensities during remodeling from a. Orange and blue bars mark the start of remodeling and normalized myosin II intensity equaling one, respectively. e Orthogonal (XZ) projections of a. Yellow arrows depict MCC contact with the epithelial vertices. Scale bar: 5 μm. f Vertex retraction during junction remodeling. MCC expresses α-tubulin::LifeAct-GFP (pseudo-colored in green) and goblet cells express nectin::utrophin-RFP (pseudo-colored in magenta). Orange arrowheads mark the onset of remodeling. Cyan arrowheads mark the loss of MCC contact with the vertices. Scale bar: 5 μm. White dotted line outlines the MCC contour. Yellow arrows depict contact with the epithelial vertices. g MCC F-actin fluorescence intensity (green) and junction length (purple) during junction collapse (indicated by the orange bar) and retraction (indicated by cyan bar) from f. h, i Stability-diagram of junction collapse in the normalized junction length-tension phase space from h in silico and i in vivo. The magenta triangles mark the junction length vs. line tension of collapsed junctions, while cyan squares represent non-collapsed junctions, when perturbed h by line tension changes (in silico) and i by MCC remodeling (in vivo). (See Supplementary Note 1). j Distribution of junction length and tension for collapsed and non-collapsed junctions in vivo showing stronger sensitivity of junction collapse to the initial length than to tension (shown in the inset). k Schematics representing the multi-step, cooperative process of junction remodeling. |
|
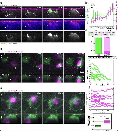
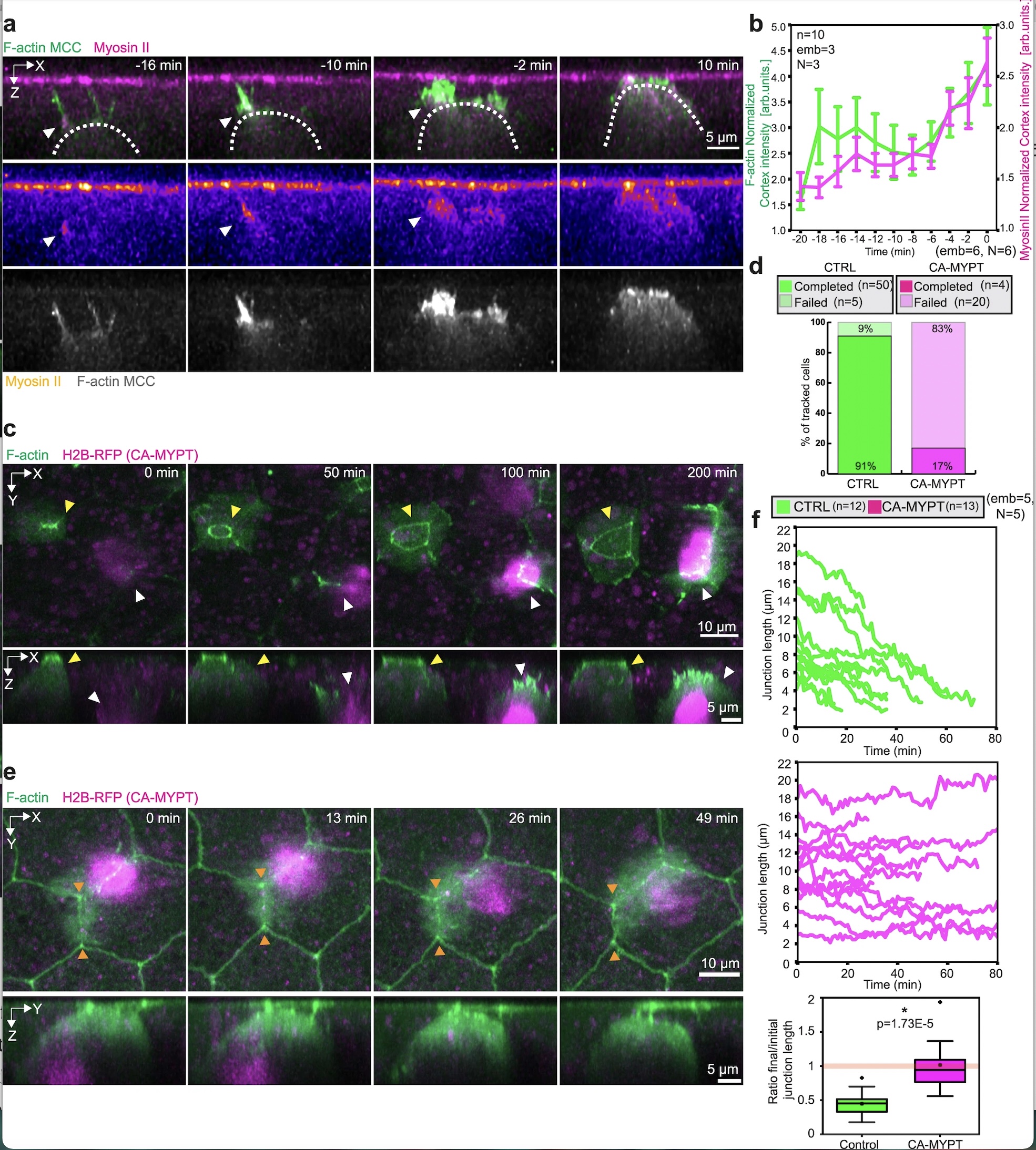
Fig. 6: Myosin II is specifically required in the MCCs for integration and epithelial junction remodeling.
a Orthogonal (XZ) projections of myosin II recruitment to the MCC leading edge during integration. MCC is labeled with α-tubulin::LifeAct-GFP (pseudo-colored in green in the composite image, pseudo-colored in gray as a separate channel) and myosin-II is labeled with the myosin intrabody SF9-3xGFP (pseudo-colored in magenta in the composite image, fire pseudo-colored as a separate channel). White arrowheads depict myosin recruitment. Scale bar: 5 μm. b Normalized myosin-II intensity (magenta) and normalized F-actin intensity (green) at the cortex of integrating MCCs. T = 0 marks the last tracked frame during integration (n = 10 cells from 3 embryos, N = 3 experiments). Data show mean ± SEM. c Image sequence of control MCC (yellow arrowhead) and CA-MYPT-overexpressing MCC (white arrowhead, marked with H2B-RFP pseudo-colored in magenta) during integration. Control and CA-MYPT overexpressing MCC express LifeAct-GFP mRNA (pseudo-colored in green). Scale bar: 10 μm. d Quantification of MCC integration success rates for control and CA-MYPT overexpressing cells (nWT = 55 cells, nCA-MYPT = 24 cells from 5 embryos, N = 5 experiments). e Image sequence of a CAMYPT-overexpressing MCC attempting epithelial junction remodeling (orange arrowheads). Goblet cells and CA-MYPT overexpressing MCC express LifeAct-GFP mRNA (pseudo-colored in green). Scale bar: 5 μm. f Junction length tracking for control (green) and CA-MYPT-overexpressing MCCs (magenta) (nWT = 12 junctions, nCAMYPT = 13 junctions from 5 embryos, N = 5 experiments). Boxplots of final to initial junction length ratio in control and CA-MYPT MCCs. The orange line indicates no overall junctional remodeling (final to initial junction length ratio = 1). Boxes extend from the 25th to 75th percentiles, with a line at the median and whiskers representing range within 1.5 interquartile range. Two-tailed Mann–Whitney test with 0.05 significance level *p = 1.73E−5. |
|
Supplementary Fig. 1 Filopodia dynamics during the probing phase of MCC integration.
Integrating MCCs express F-actin marker (LifeAct, pseudo-colored in green) under MCC-specific α-tubulin promoter while overlying goblet cells express F-actin marker (Utrophin-RFP, pseudo-colored in magenta) under goblet cell-specific nectin promoter. a, Snapshots of the different steps of the MCC integration process: probing (when MCCs move into the superficial layer), insertion (when MCCs are stably positioned at an epithelial vertex) and apical expansion (when MCCs join the tissue by expanding their apical domain). Yellow arrowheads mark epithelial vertices. In the corresponding orthogonal (XZ) projections, yellow arrowheads mark epithelial vertices and the white arrow indicates a F-actin filopodium. White dotted lines outline the cortex of the integrating MCC. Scale bars: 5 μm. b, 3D rendering of integrating MCC interacting with different vertices (filopodia marked by arrowheads)(MCC from Fig. 1b-d and Supplementary Video 1). c, Representation of filopodia dynamics quantification. Different regions of interest (ROIs) corresponding to the background (1), cortex (2) and filopodia (3) are drawn and used to extract F-actin intensities (See Methods). Scale bar: 5 μm. |
|
Supplementary Fig. 1 Filopodia dynamics during the probing phase of MCC integration. [continued] d, Representation of different modes of visualization of filopodia activity (stills adapted from Supplementary Video 2). F-actin filopodia extended by a single MCC are labeled in magenta while the MCC leading-edge is labeled in cyan. The overlying vertices are represented by the vertical tracks marked by black arrowheads, color-coded for the distance between the MCC tip and the left or right vertex during the probing phase. Lateral distance in μm describes the distance migrated in XY, whereas Height in μm describes the distance migrated in the axial direction. Red arrowheads mark filopodia-vertex interactions. |
|
Supplementary Fig. 2 Filopodia interact directly with epithelial vertices. a, 3D rendering of integrating MCC during the probing phase. The MCC (expressing α-tubulin::LifeAct-RFP, pseudo-colored in green) uses filopodia to attach to the vertices of epithelial goblet cells (expressing nectin::LSR-RFP, pseudo-colored in magenta). White arrowheads depict filopodia-vertex contact and yellow arrows depict contact retraction. b, 3D rendering from Fig. 2e of filopodium pulling on vertex (marked by white arrow). White dotted line outlines the cortex of integrating MCC and the yellow dotted line outlines the top of the superficial epithelium. c, Epithelial vertex-pulling quantification. Average MCC F-actin intensity (green) and vertex length (purple) during pulling and retraction. T=0 marks the vertex length maxima. Data show mean ± SEM (n=9 pulling events from 3 embryos from N=3 experiments). d, Orthogonal (XZ) projections of integrating MCC (expressing α-tubulin::LifeAct-RFP, pseudo-colored in green) expressing LSR-3xGFP (pseudo-colored in magenta). LSR-3xGFP is recruited to the contact points between the MCC and the vertex (white arrows, t=0 min and t= 10 min) and to filopodia (orange arrows, t=8 min and t=11 min). Yellow boxes mark insets with separate channels. Scale bar: 5 μm. e, Orthogonal (XZ) projections of integrating MCC expressing α-tubulin::LSR-GFP (pseudo-colored in green) interacting with vertices labeled with LSR-RFP expressed under nectin promoter (pseudo-colored in magenta). Yellow arrowheads mark LSR-LSR co-localization. Scale bar: 5 μm. |
|
Supplementary Fig. 2 Filopodia interact directly with epithelial vertices. [continued] f, Orthogonal (XZ) projections of integrating MCC expressing α-tubulin::LifeAct-RFP interacting with vertices labeled by LSR-GFP (pseudo-colored in magenta) under nectin promoter expression. Insets depict F-actin recruitment in the MCC to stabilize the new contact. Scale bar: 5 μm. g, Plot profile of F-actin and LSR along filopodium from Fig. 2d. Normalized fluorescence intensity values for F-actin and LSR are plotted from the base to the tip of filopodium. Scale bar: 2.5 μm. h, Image sequence of LSR-overexpressing MCC. The apically expanding MCC expresses α-tubulin::LifeAct-RFP (pseudo-colored in green), and α-tubulin::LSR-RFP (pseudo-colored in magenta). Ectopic protrusions are marked with white arrows. Top row: Full projection. The yellow box marks inset for the bottom row, with a close-up on the apical domain. i, Schematics representing LSR recruitment to the leading edge of integrating MCC. |
|
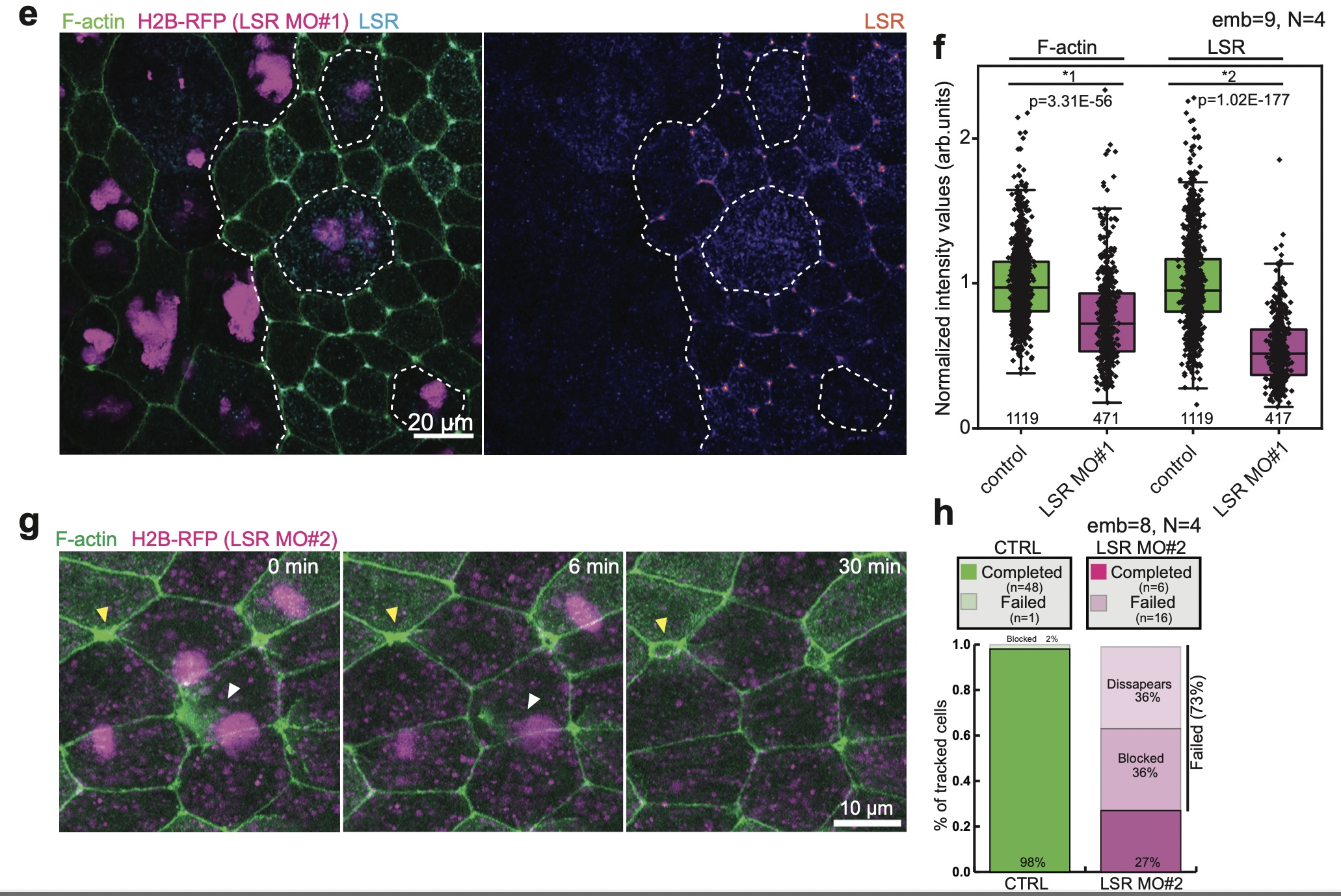
Supplementary Fig. 3 LSR regulates MCC integration. a,c,d, Control and LSR-depleted cells (LSR MO#1, marked with H2B-RFP, pseudo-colored in magenta) expressing LifeAct-GFP (pseudo-colored in green). a, Image sequence of control MCC (yellow arrowhead) and LSR-depleted MCCs. LSR-depleted cells fail to integrate (blocked, cyan arrowhead), migrate back inside the tissue (disappear, orange arrowhead) or undergo cell death (dies, white arrowhead). Scale bar: 20 μm. b, Quantification of integration success rates. LSR-depleted MCCs are either blocked, disappear, or die (nWT= 26 cells, nLSRMO#1 = 22 cells from 5 embryos, N=5 experiments). c, Image sequence depicting disappearance of LSR-depleted MCC (marked by orange arrowhead). d, Image sequence (close-up of figure S3a) depicting cell death of LSR-depleted MCC (marked by white arrowhead). A control MCC is marked by a yellow arrowhead. Scale bar: 10 μm. |
|
Supplementary Fig. 3 LSR regulates MCC integration. [continued] e, Immunofluorescence images of LSR-stained superficial epithelial layer (F-actin pseudo-colored in green and LSR pseudo-colored in cyan). The white dotted line marks the boundaries between control and LSR-depleted goblet cells (marked by H2B-RFP, pseudo-colored in magenta). f, Distribution of normalized F-actin and LSR intensities in control (in green, total n=1119 vertices, 9 embryos, N=4 experiments) and LSR-depleted cells using LSRMO#1 (in magenta, total n=471 vertices, 9 embryos, N=4 experiments). Boxes extend from the 25th to 75th percentiles, with a line at the median and whiskers representing range within 1.5 interquartile range. Two-tailed Mann-Whitney test with 0.05 significance level *1 p=3.31E-56 *2 p=1.02E-177. g, LSR-depleted cell (LSR MO#2, marked with H2B-RFP, pseudo-colored in magenta) expressing LifeAct-GFP (pseudo-colored in green) fails to integrate (marked by white arrowhead). A control MCC is marked by a yellow arrowhead. h, Quantification of integration success rates. LSR-depleted MCCs are either blocked or disappear (nWT= 48 cells, nLSRMO#2 = 22 cells from 8 embryos, N=5 experiments) |
|
Supplementary Fig. 4 LSR controls F-actin dynamics in MCCs. a,c,d, Control and LSR-depleted cells (LSR MO#1, marked with H2B-RFP, pseudo-colored in magenta) expressing LifeAct-GFP (pseudo-colored in green and as fire as a separate channel). a, F-actin dynamics in control and LSR-depleted MCCs. Scale bar: 20 μm. Yellow boxes mark insets for control and LSR-depleted MCC. Scale bar for insets: 10 μm. b, Quantification of F-actin accumulation at the filopodia normalized to the trailing edge of control (green) and LSR-depleted (LSR MO#1, magenta) MCCs from a (See Supplementary Fig. 4d). c, Orthogonal (XZ) projections used for quantitative analysis of F-actin dynamics in control and LSR-depleted MCCs expressing LifeAct-GFP (pseudo-colored in fire). Mosaic cells were extracted from the same embryo and image gray values were adjusted to the same maximum and minima for visual comparison. d, Representation of the ROIs extracted for quantitative analysis: 1 - background, 2 - trailing edge, 3 - cortex and 4 - filopodia. e, F-actin intensity at the cortex (squares) and filopodia (black circles) normalized to the trailing edge in control (green) and LSR-depleted cells (magenta) f, Box plots representing distribution of normalized F-actin intensities at the cortex and filopodia of control (n=148 timepoints pooled from 6 cells from 3 embryos, N=3 experiments) and LSR-depleted MCCs (n=324 timepoints pooled from 9 cells from 3 embryos, N=3 experiments). Boxes extend from the 25th to 75th percentiles, with a line at the median and whiskers representing range within 1.5 interquartile range. Two-tailed Mann-Whitney test with a 0.05 significance level *1 p=6.25E-42 *2 p=1.41E-21. |
|
Supplementary Fig. 5: Validation of myosin II sensor and vertex model predictions. a-e, The SF9-3xGFP myosin II sensor serves as a proxy for junctional tension. a, The SF9-3xGFP sensor (myosin II) localizes to the cleavage furrow of superficial (left panel) and inner (right panel) dividing ectodermal cells. b, Laser ablation of superficial epithelial cell junctions. Myosin II is pseudo-colored in fire. c, Phosphomyosin-II staining of superficial epithelium expressing the SF9-3xGFP myosin II sensor. SF9-3xGFP myosin II sensor (myosin II) is pseudo-coloured in green, active phosphorylated myosin (pmyosin II) is pseudo-coloured in magenta and F-actin is pseudo-coloured in yellow. d, Analysis of laser ablation data. For recoil data: equation (y=0.37-0.021x+0.0004074x^2), goodness of fit (R2=0.091) and two-sided F-test p-value (0.0004074). For myosin II: equation (y=1.9-0.075x+0.0017x^2), goodness of fit (R2=0.37) and two-sided F-test p-value (3.0975e-17) (junctions=166 from >90 embryos, N=5 experiments). e, Analysis of phosphomyosin II (pmyosin II) and SF9-3xGFP (myosin II) staining data. For pmyosinII data: equation (y=1.7-0.079x+0.0018x^2) , goodness of fit (R2=0.39) and F-test p-value (9.0162e-203). For myosin II: equation (y=1.6-0.067x+0.0015x^2) , goodness of fit (R2=0.21) and F-test p-value (9.3335e-107) (junctions=2109 from 9 embryos, N=3 experiments). |
|
Supplementary Fig. 5: Validation of myosin II sensor and vertex model predictions. [continued]f, Comparison of recoil velocities, myosin II intensities and length between junctions connected to either three-fold vertex or four-fold vertex (82 three-fold vertices and 41 four-fold vertices from >90 embryos, N=5 experiments). Boxes extend from the 25th to 75th percentiles, with a line at the median and whiskers representing range within 1.5 interquartile range. Two-tailed Mann-Whitney test with 0.05 significance level. ns1 p=0.74964, ns2 p=0.43502, ns3 p=0.05932. g-h, Spatial correlation between epithelial junction collapse (circles) and MCC integration (polygons), colored by the time of occurrence for two different embryos. i, Example of a higher-fold MCC integration. Top panel, snapshots of MCC integrating in a higher-order vertex. MCC is labeled with α-tubulin::LifeAct-RFP (pseudo-colored in green) and the myosin intrabody with SF9-3xGFP (pseudo-colored in magenta). Bottom panel, Segmented image. White arrowhead mark initial epithelial junction layout, orange arrowhead mark junction collapse and cyan arrowhead marks apical expansion. The yellow outline depicts the formation of a rosette-like structure. Scale bar: 20 μm. j, Schematics of cell integration at higher-fold vertices, which is divided in a remodeling phase and a resolution phase. Integration at a 4-fold vertex resembles a T1 event (T1-like) whereas 5-fold integration or higher resembles the formation of a rosette (Rosette-like). k, Epithelial junction length distribution involved in formation of higher-order vertices. T=0 marks the onset of MCC reaching the overlying junction (number of junctions is specified for each timepoint, n=101 cells from 3 embryos, N=3 experiments). Boxes extend from the 25th to 75th percentiles, with a line at the median and whiskers representing range within 1.5 interquartile range. One-way Analysis of Variances (ANOVA) with Tukey’s test and a significance level of 0.05 was used to compare difference junction lengths with the reference junction length (junction length at the onset of MCC integration, T=0). ns1 p=0.991, ns2 p=0.0619, *1 p= 4.378E-4, *2 p=1.318E-5. |
|
Supplementary Fig. 6 MCCs pull on overlying epithelial vertices to induce junction collapse. a-k, Orange vertical bars and arrowheads mark the onset of epithelial junction collapse, cyan vertical bars and arrowheads mark the onset of junction retraction. a, Schematics representing epithelial junction (in magenta) collapse quantification during MCC (in green) integration. t=0 indicates the start of epithelial junction collapse, which coincides with MCC reaching the overlying junction. b, Average normalized junctional myosin-II intensity (magenta) and junction length (purple) before and during junction collapse (t=0, the start of junction collapse)(n=9 junctions from 4 embryos, N=3 experiments). c, Average normalized MCC F-actin intensity (green) and junction length (purple) before and during junction collapse (t=0, the start of junction collapse)(n=7 junctions from 4 embryos, N=3 experiments). d, Normalized junctional myosin-II intensity (magenta) and normalized MCC F-actin intensity (green) during junction collapse (t=0, the start of junction collapse)(n>7 junctions from 4 embryos, N=3 experiments). |
|
Supplementary Fig. 6 MCCs pull on overlying epithelial vertices to induce junction collapse [continued]
e,g,i, Image sequence depicting epithelial junction retraction after MCC (pseudo colored in green) loses contact (marked by cyan arrowheads) with the vertex. Junctions are labeled with nectin Utrophin-RFP in e, SF9-3xGFP in g and LSR-3xGFP in i. White dotted line marks the cell of interest, the yellow dotted line marks the competing MCC. The yellow and white arrows mark contact formation and loss with the vertex, respectively. f,h,j, Corresponding MCC F-actin intensity in grey values (green) and junction length (purple) during junction retraction. k, Average normalized MCC F-actin intensity (green) and junction length (purple) before and after retraction (marked by t=0)(n=5 junctions from 4 embryos, N=3 experiments). b-d, k, data show mean ± SEM. |
|
Supplementary Fig. 7: Live Superresolution Imaging of Rosette formation. Rosette formation during MCC integration. a, Confocal image of a rosette formation event which was then imaged using the Superresolution mode of the Airy Scan module (Airy Scan). b-d, Airy Scan imaging of rosette formation. Orange arrowheads marks formation of multi-fold vertex and blue arrowheads marks initiation of apical expansion. b, Epithelial vertices can be distinguished before (timepoint 0 min) and after MCC integration (timepoint 19 min). During integration (timepoint 8 min) the LSR strings cannot be easily distinguished from the LSR accumulated at the leading edge of the MCC. Yellow box outlines close-up in c and white arrowheads mark orientation of orthogonal projections in d. c, Close-up on rosette formation. d, Orthogonal (XZ) projections of rosette formation during MCC integration. White arrowheads mark vertex position. |
|
Supplementary Fig. 8 Myosin II is recruited to the leading edge of MCCs during probing and junction remodeling. a, Orthogonal (XZ) projections of myosin II recruitment to the MCC leading edge during integration. MCC is labeled with α-tubulin::LifeAct-RFP (pseudo colored green in a composite image, pseudo colored in gray as a single channel) and myosin II is labeled with myosin intrabody SF9-3xGFP (pseudo colored magenta in the composite image and pseudo colored in fire as a single channel). Scale bar: 5 μm. t=0 marks the last tracked frame during integration. b, Normalized myosin-II intensity (magenta) and normalized MCC F-actin intensity (green) at the leading edge of integrating MCC. (Also see Fig. 5b) c, Image sequence depicting myosin recruitment in MCC during junction remodeling. White arrowheads depict myosin accumulation. MCC is labeled with α-tubulin::LifeAct-RFP (pseudo colored green in a composite image, pseudo colored in gray as a single channel) and myosin II is labeled with myosin intrabody SF9-3xGFP (pseudo colored magenta in the composite image and pseudo colored in fire as a single channel). d, Normalized myosin II intensity (magenta) and normalized MCC F-actin intensity (green) at the leading edge of inserting MCC. e, Average junction length for control and CAMYPT-overexpressing MCCs after MCCs reached the overlying junctions, t=0 (nWT= 12 junctions, nCAMYPT = 13 junctions, N=5 experiments). Data show mean ± SEM. |
|
Supplementary Figure 9. Edge collapse due to line tension perturbations. (a) Initial configuration is defined as force-balanced tissue configuration with heterogeneous line tensions with average < >= 0.02. (b) The line tension of each edge i is perturbed to i+0.2< >. Then we find the new force balance configuration and by calculating the ratio of final edge length to initial length before perturbation lf /li, we find that bonds with higher line tension and shorter length are more likely to collapse (see Supplementary Note 1). |
|
Supplementary Figure 10. Number of 3-fold vertices in the tissue with successful (a) and failed (b) MCC integration, with respect to the average tension h i of bonds abutting at those vertices (see Supplementary Note 1) |
|
Supplementary Figure 11. Comparing the line tension criteria for MCC intercalation by computing the order parameter I, defined as the ratio of area of intercalated cell at force balance to the cell preferred area, for three-fold (blue) and four-fold (orange) vertices. The calculations are done in a hexagonal cellular network with a uniform line distribution (see Supplementary Note 1). |
|
Supplementary Figure 12. Schematics of symmetric insertion of cell B at a three-fold vertex (a), and at a four-fold vertex (b) at location ro. Upon integration, each vertex of cell B is subject to forces stemming from the line tension of the 3 connected bonds in directions u1 ro, u2 ro and u3 ro and the pressure di↵erence between cell B and its neighboring cells A and C (see Supplementary Note 1). |
|
Supplementary Figure 13. Stability diagram for the intercalation at 3-fold and 4-fold vertices. Gray: neither three-fold nor four-fold allows a cell intercalation. Green: Only four-fold vertices allow cell intercalation. Red: Both three-fold and four-fold vertices allow for cell intercalation. The diagram is given for both Infinitesimal size (a) and finite size of inserting cells (b). (see Supplementary Note 1) |