Click here to close Hello! We notice that you are using Internet Explorer, which is not supported by Xenbase and may cause the site to display incorrectly. We suggest using a current version of Chrome, FireFox, or Safari.
XB-ART-59319
J Physiol 2022 Nov 23;60021:4695-4711. doi: 10.1113/JP283318.
Show Gene links Show Anatomy links

Bile acids regulate the epithelial Na+ channel in native tissues through direct binding at multiple sites.

Wang XP, Tomilin V, Nickerson AJ, Tian R, Ertem M, McKernan A, Lei X, Pochynyuk O, Kashlan OB.


???displayArticle.abstract???
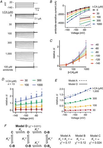
Bile acids, originally known to emulsify dietary lipids, are now established signalling molecules that regulate physiological processes. Signalling targets several proteins that include the ion channels involved in regulating intestinal motility and bile viscosity. Studies show that bile acids regulate the epithelial sodium channel (ENaC) in cultured cell models and heterologous expression systems. ENaC plays both local and systemic roles in regulating extracellular fluids. Here we investigated whether bile acids regulate ENaC expressed in native tissues. We found that taurocholic acid and taurohyodeoxycholic acid regulated ENaC in both the distal nephron and distal colon. We also tested the hypothesis that regulation occurs through direct binding. Using photoaffinity labelling, we found evidence for specific binding to both the β and γ subunits of the channel. In functional experiments, we found that the α subunit was sufficient for regulation. We also found that regulation by at least one bile acid was voltage-sensitive, suggesting that one binding site may be closely associated with the pore-forming helices of the channel. Our data provide evidence that bile acids regulate ENaC by binding to multiple sites to influence the open probability of the channel. KEY POINTS: Recent studies have shown that bile acids regulate the epithelial sodium channel (ENaC) in vitro. Here we investigated whether bile acids regulate ENaC in native tissues and whether bile acids directly bind the channel. We found that bile acids regulate ENaC expressed in the mouse cortical collecting duct and mouse colon by modulating open probability. Photoaffinity labelling experiments showed specific binding to the β and γ subunits of the channel, while channels comprising only α subunits were sensitive to taurocholic acid in functional experiments using Xenopus oocytes. Taurocholic acid regulation of ENaC was voltage-dependent, providing evidence for binding to pore-forming helices. Our data indicate that bile acids are ENaC regulatory effectors that may have a role in the physiology and pathophysiology of several systems.

???displayArticle.pubmedLink??? 36071685
???displayArticle.pmcLink??? PMC9633555
???displayArticle.link??? J Physiol
???displayArticle.grants??? [+]

Species referenced: Xenopus laevis
GO keywords: sodium channel activity [+]


???attribute.lit??? ???displayArticles.show???
References [+] :
Ahn, Cloning and functional expression of the mouse epithelial sodium channel. 1999, Pubmed, Xenbase