XB-ART-59304
Dev Growth Differ
2022 Sep 01;647:347-361. doi: 10.1111/dgd.12807.
Show Gene links
Show Anatomy links
The homeodomain transcription factor Ventx2 regulates respiratory progenitor cell number and differentiation timing during Xenopus lung development.
???displayArticle.abstract???
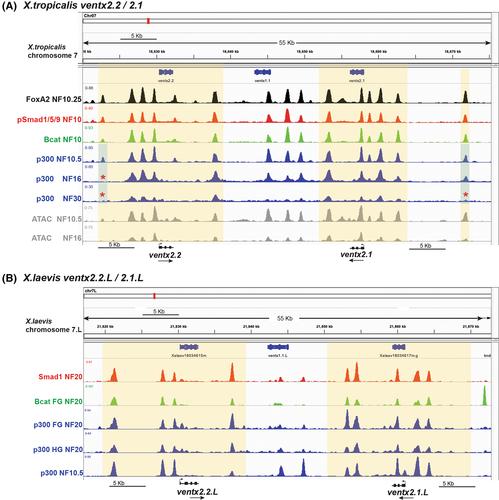
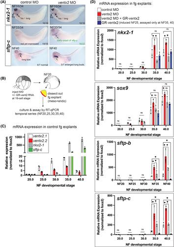
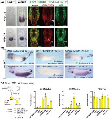
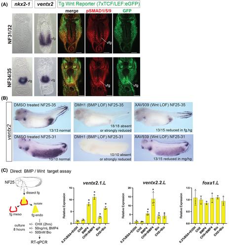
Ventx2 is an Antennapedia superfamily/NK-like subclass homeodomain transcription factor best known for its roles in the regulation of early dorsoventral patterning during Xenopus gastrulation and in the maintenance of neural crest multipotency. In this work we characterize the spatiotemporal expression pattern of ventx2 in progenitor cells of the Xenopus respiratory system epithelium. We find that ventx2 is directly induced by BMP signaling in the ventral foregut prior to nkx2-1, the earliest epithelial marker of the respiratory lineage. Functional studies demonstrate that Ventx2 regulates the number of Nkx2-1/Sox9+ respiratory progenitor cells induced during foregut development, the timing and level of surfactant protein gene expression, and proper tracheal-esophageal separation. Our data suggest that Ventx2 regulates the balance of respiratory progenitor cell expansion and differentiation. While the ventx gene family has been lost from the mouse genome during evolution, humans have retained a ventx2-like gene (VENTX). Finally, we discuss how our findings might suggest a possible function of VENTX in human respiratory progenitor cells.
???displayArticle.pubmedLink??? 36053777
???displayArticle.pmcLink??? PMC10088502
???displayArticle.link??? Dev Growth Differ
???displayArticle.grants??? [+]
Species referenced: Xenopus tropicalis Xenopus laevis
Genes referenced: bmp4 fn1 foxa1 foxa2 nkx2-1 smad1 sox2 sox9 tra ventx2 ventx2.2
GO keywords: lung development [+]
???displayArticle.antibodies??? Smad1 Ab12 Sox2 Ab4 Sox9 Ab4 Sox9 Ab5
???attribute.lit??? ???displayArticles.show???
References [+] :
Billmyre,
One shall become two: Separation of the esophagus and trachea from the common foregut tube.
2015, Pubmed
Billmyre, One shall become two: Separation of the esophagus and trachea from the common foregut tube. 2015, Pubmed
Blitz, Control of zygotic genome activation in Xenopus. 2021, Pubmed , Xenbase
Bright, Combinatorial transcription factor activities on open chromatin induce embryonic heterogeneity in vertebrates. 2021, Pubmed , Xenbase
Buitrago-Delgado, NEURODEVELOPMENT. Shared regulatory programs suggest retention of blastula-stage potential in neural crest cells. 2015, Pubmed , Xenbase
Caracci, Wnt/β-Catenin-Dependent Transcription in Autism Spectrum Disorders. 2021, Pubmed
Chang, From Water to Land: The Structural Construction and Molecular Switches in Lungs during Metamorphosis of Microhyla fissipes. 2022, Pubmed
Charney, Foxh1 Occupies cis-Regulatory Modules Prior to Dynamic Transcription Factor Interactions Controlling the Mesendoderm Gene Program. 2017, Pubmed , Xenbase
Chung, Niche-mediated BMP/SMAD signaling regulates lung alveolar stem cell proliferation and differentiation. 2018, Pubmed
Domyan, Signaling through BMP receptors promotes respiratory identity in the foregut via repression of Sox2. 2011, Pubmed
Edwards, Developmental basis of trachea-esophageal birth defects. 2021, Pubmed
Frank, Emergence of a Wave of Wnt Signaling that Regulates Lung Alveologenesis by Controlling Epithelial Self-Renewal and Differentiation. 2016, Pubmed
Gao, Xom interacts with and stimulates transcriptional activity of LEF1/TCFs: implications for ventral cell fate determination during vertebrate embryogenesis. 2007, Pubmed , Xenbase
Gao, VentX, a novel lymphoid-enhancing factor/T-cell factor-associated transcription repressor, is a putative tumor suppressor. 2010, Pubmed
Gentsch, Maternal pluripotency factors initiate extensive chromatin remodelling to predefine first response to inductive signals. 2019, Pubmed , Xenbase
Glasser, Human SP-C gene sequences that confer lung epithelium-specific expression in transgenic mice. 2000, Pubmed
Han, Single cell transcriptomics identifies a signaling network coordinating endoderm and mesoderm diversification during foregut organogenesis. 2020, Pubmed
Havrilak, Endothelial cells are not required for specification of respiratory progenitors. 2017, Pubmed
Hikasa, Regulation of TCF3 by Wnt-dependent phosphorylation during vertebrate axis specification. 2010, Pubmed , Xenbase
Hontelez, Embryonic transcription is controlled by maternally defined chromatin state. 2015, Pubmed , Xenbase
Hyatt, Lung specific developmental expression of the Xenopus laevis surfactant protein C and B genes. 2007, Pubmed , Xenbase
Ikonomou, The in vivo genetic program of murine primordial lung epithelial progenitors. 2020, Pubmed
Karaulanov, Transcriptional regulation of BMP4 synexpression in transgenic Xenopus. 2004, Pubmed , Xenbase
Kelly, Transcription of the lung-specific surfactant protein C gene is mediated by thyroid transcription factor 1. 1996, Pubmed
Khanbabaei, Precocious myelination in a mouse model of autism. 2019, Pubmed
Kim, Drosophila NK-homeobox genes. 1989, Pubmed
Kirmizitas, Dissecting BMP signaling input into the gene regulatory networks driving specification of the blood stem cell lineage. 2017, Pubmed , Xenbase
Kopan, Nephron progenitor cells: shifting the balance of self-renewal and differentiation. 2014, Pubmed
Kumar, Ventx Family and Its Functional Similarities with Nanog: Involvement in Embryonic Development and Cancer Progression. 2022, Pubmed , Xenbase
Kuwahara, Delineating the early transcriptional specification of the mammalian trachea and esophagus. 2020, Pubmed
Lane, Obtaining Xenopus tropicalis Embryos by In Vitro Fertilization. 2022, Pubmed , Xenbase
Liang, Nanog and Oct4 associate with unique transcriptional repression complexes in embryonic stem cells. 2008, Pubmed
Little, Transcriptional control of lung alveolar type 1 cell development and maintenance by NK homeobox 2-1. 2019, Pubmed
Maharana, A gene regulatory network underlying the formation of pre-placodal ectoderm in Xenopus laevis. 2018, Pubmed , Xenbase
McLin, Repression of Wnt/beta-catenin signaling in the anterior endoderm is essential for liver and pancreas development. 2007, Pubmed , Xenbase
Meban, The pneumonocytes in the lung of Xenopus laevis. 1973, Pubmed , Xenbase
Morrisey, Balancing the developmental niches within the lung. 2013, Pubmed
Myers, BMP-mediated specification of the erythroid lineage suppresses endothelial development in blood island precursors. 2013, Pubmed , Xenbase
Myers, Use of small molecule inhibitors of the Wnt and Notch signaling pathways during Xenopus development. 2014, Pubmed , Xenbase
Nabhan, Single-cell Wnt signaling niches maintain stemness of alveolar type 2 cells. 2018, Pubmed
Nakafuku, Developmental dynamics of neurogenesis and gliogenesis in the postnatal mammalian brain in health and disease: Historical and future perspectives. 2020, Pubmed
Nasr, Endosome-Mediated Epithelial Remodeling Downstream of Hedgehog-Gli Is Required for Tracheoesophageal Separation. 2019, Pubmed , Xenbase
Nenni, Xenbase: Facilitating the Use of Xenopus to Model Human Disease. 2019, Pubmed , Xenbase
OKADA, Comparative morphology of the lung with special reference to the alveolar epithelial cells. I. Lung of the amphibia. 1962, Pubmed
Ossipova, Neural crest specification by noncanonical Wnt signaling and PAR-1. 2011, Pubmed , Xenbase
Paulsen, Negative feedback in the bone morphogenetic protein 4 (BMP4) synexpression group governs its dynamic signaling range and canalizes development. 2011, Pubmed , Xenbase
Rankin, A gene regulatory network controlling hhex transcription in the anterior endoderm of the organizer. 2011, Pubmed , Xenbase
Rankin, Suppression of Bmp4 signaling by the zinc-finger repressors Osr1 and Osr2 is required for Wnt/β-catenin-mediated lung specification in Xenopus. 2012, Pubmed , Xenbase
Rankin, A Molecular atlas of Xenopus respiratory system development. 2015, Pubmed , Xenbase
Rankin, Tbx5 drives Aldh1a2 expression to regulate a RA-Hedgehog-Wnt gene regulatory network coordinating cardiopulmonary development. 2021, Pubmed , Xenbase
Rowton, Control of cardiomyocyte differentiation timing by intercellular signaling pathways. 2021, Pubmed
Sander, The opposing homeobox genes Goosecoid and Vent1/2 self-regulate Xenopus patterning. 2007, Pubmed , Xenbase
Scerbo, Ventx factors function as Nanog-like guardians of developmental potential in Xenopus. 2012, Pubmed , Xenbase
Scerbo, Lineage commitment of embryonic cells involves MEK1-dependent clearance of pluripotency regulator Ventx2. 2017, Pubmed , Xenbase
Scerbo, The vertebrate-specific VENTX/NANOG gene empowers neural crest with ectomesenchyme potential. 2020, Pubmed
Session, Genome evolution in the allotetraploid frog Xenopus laevis. 2016, Pubmed , Xenbase
Sountoulidis, Activation of the canonical bone morphogenetic protein (BMP) pathway during lung morphogenesis and adult lung tissue repair. 2012, Pubmed
Stevens, Genomic integration of Wnt/β-catenin and BMP/Smad1 signaling coordinates foregut and hindgut transcriptional programs. 2017, Pubmed , Xenbase
Sumi, Defining early lineage specification of human embryonic stem cells by the orchestrated balance of canonical Wnt/beta-catenin, Activin/Nodal and BMP signaling. 2008, Pubmed
Tagne, Genome-wide analyses of Nkx2-1 binding to transcriptional target genes uncover novel regulatory patterns conserved in lung development and tumors. 2012, Pubmed
Tran, Wnt/beta-catenin signaling is involved in the induction and maintenance of primitive hematopoiesis in the vertebrate embryo. 2010, Pubmed , Xenbase
von Bubnoff, Phylogenetic footprinting and genome scanning identify vertebrate BMP response elements and new target genes. 2005, Pubmed , Xenbase
Wert, Transcriptional elements from the human SP-C gene direct expression in the primordial respiratory epithelium of transgenic mice. 1993, Pubmed
Whitsett, Building and Regenerating the Lung Cell by Cell. 2019, Pubmed
Woo, Barx1-mediated inhibition of Wnt signaling in the mouse thoracic foregut controls tracheo-esophageal septation and epithelial differentiation. 2011, Pubmed
Wu, Xom induces proteolysis of β-catenin through GSK3β-mediated pathway. 2018, Pubmed
Xi, Local lung hypoxia determines epithelial fate decisions during alveolar regeneration. 2017, Pubmed
Zacharias, Regeneration of the lung alveolus by an evolutionarily conserved epithelial progenitor. 2018, Pubmed
Zhang, A role for NANOG in G1 to S transition in human embryonic stem cells through direct binding of CDK6 and CDC25A. 2009, Pubmed
