Click here to close
Hello! We notice that you are using Internet Explorer, which is not supported by Xenbase and may cause the site to display incorrectly.
We suggest using a current version of Chrome,
FireFox, or Safari.
Dev Growth Differ
2022 Sep 01;647:362-367. doi: 10.1111/dgd.12803.
Show Gene links
Show Anatomy links
A myeloperoxidase enhancer drives myeloid cell-specific labeling in a transgenic frog line.
Yamada-Kondo S, Ogawa A, Fukunaga M, Izutsu Y, Kato T, Maéno M.
???displayArticle.abstract???
We have identified a myeloid cell-specific enhancer in the 5' flanking region of the Xenopus tropicalis myeloperoxidase gene. Transgenic reporter analysis using Xenopus laevis revealed that the expression of GFP was detected in the tail fin macrophages of a swimming tadpole, and the distributions of the GFP-positive and XL-2 (a pan-marker for leukocytes)-positive cells were mostly overlapping. The GFP-positive cells in the liver of the transgenic tadpole were localized in the same areas where the myeloid cells were present. Isolation of leukocytes from the peripheral blood cells followed by flow cytometric analysis revealed that the GFP-positive fraction was specifically enriched in neutrophils with lobulated nuclei. Furthermore, the macrophages purified from the peritoneal cavity were also GFP-positive. In summary, a transgenic frog line in which the myeloid cells are labeled with GFP provides a useful tool to elucidate the physiological role of myeloid cells of multiple origins in the embryo.
Figure 1. Production of a transgenic frog line possessing the mpo enhancer sequence. (a) Structure of the X. tropicalis mpo gene, showing three regions (−10,442/−4753, −5266/ + 13, and −13/ + 4063) amplified by PCR in the 5′-flanking region and the first exon sequence. Amplified DNA molecules were subcloned into the IS-pBSIISK(+)-β-egfp vector. (b) Structure of the DNA construct used for transgenesis. (c) The sperm nuclear transfer method was utilized for the production of transgenic animals (F0) and one GFP-expressing male frog (that expressed GFP at the highest level) was mated with a wild-type female. The F1 and F2 animals (offspring of a transgene-positive F1 and a wild-type animal) were analyzed to determine the expression of GFP in this study (Table S2).
Figure 2. GFP expression in the transgenic tadpoles carrying the mpo enhancer sequence. (a–c) Whole-mount immunostaining of a transgenic embryo shows that the epidermal macrophages in the tail fin express GFP. Embryos were fixed at St. 40 and stained with XL-2 (b) or anti-GFP (c) antibody, indicating the coincidence of scattered signals. A bright-field image is also shown (a). (d–k) Anatomical views of the liver (d–g) and mesonephros (h–k) of a wild-type (d, e, h, and i) and a transgenic (tg) (f, g, j, and k) tadpole at St. 57 are shown. These hemopoietic organs and the spleen (data not shown) express GFP at a high level. (l–q) Frozen sections of the tg liver (l–o) and the mesonephros (p and q) of a St. 56 tadpole were stained with anti-GFP (m and q), the MPO antibody (n), or the T5 antibody (o). (l) and (p) are the same sections as (m) and (q), respectively, which were counterstained with HE. (l–o) Cross-section of the left lobe of the liver. (p and q) Cross-section of the mesonephros. Arrowheads in (m–o) and (q) show the positive staining at the cortex of the mesonephros and liver.
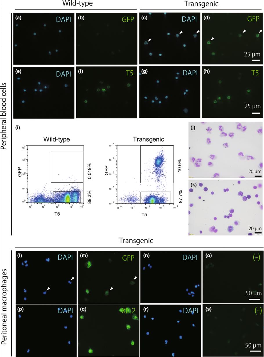
Figure 3. Myeloid cell-specific expression of GFP in transgenic frogs possessing the mpo enhancer sequence. (a–h) Smear samples of the peripheral blood cells from a wild-type frog (a, b, e, f) or a transgenic frog (c, d, g, h) were stained with anti-GFP antibody (b, d) or the T5 antibody (f, h). The same slides were counterstained with DAPI (a, c, e, g). (i–k) Flow cytometric analysis was performed as described in the Materials and Methods section. The histogram of a cell-sorting experiment shows that 10.6% of the red blood cell-depleted leukocyte fraction was GFP-positive (i), and the cytospin preparations of the GFP-positive (j) and -negative (k) fractions reveal that the GFP-positive cells were typical neutrophils. (l–s) The macrophages isolated from the peritoneal cavity were stained with anti-GFP (m) or the XL-2 antibody (q). The same slides were counterstained with DAPI (l, p). The results of the negative control without the first antibody reaction are also shown (o, s). Arrowheads in (l) and (m) show the GFP-positive cells with a lobulated nucleus.
SFig. 1 Alignments of two conserved short sequences of the enhancer region with X. laevis mpo.S genome sequence X. tropicalis mpo The VISTA analysis found a similarity in the enhancer sequence (-10,442/4,753) of X. tropicalis to the first intron of Xlmpo.S but not to the genome sequence of Xlmpo.L. Out of 4 short sequences with high scores, 2 short sequnces contained the conserved binding sites of PU.1 and C/EBPα, which are the common transcription factors for myeloid lineages. (A) Xtmpo flanking sequence (-8,853/-8,634) is aligned with Xlmpo.S genome sequence in the first intron (+3,976/+4,202). Red box indicates a predicted sequence of PU.1 binding domain. (B) Xtmpo flanking sequence (-5,460/-5,219) is aligned with Xlmpo.S genome sequence in the first intron (+8,540/+8,767). Blue box indicates predicted sequences of C/EBPα binding domain. Astarisk shows the matched nucleotide in the two aligned sequences.