XB-ART-59285
PLoS One
2022 Aug 02;178:e0273507. doi: 10.1371/journal.pone.0273507.
Show Gene links
Show Anatomy links
Functions of block of proliferation 1 during anterior development in Xenopus laevis.
Gärtner C, Meßmer A, Dietmann P, Kühl M, Kühl SJ.
???displayArticle.abstract???
Block of proliferation 1 (Bop1) is a nucleolar protein known to be necessary for the assembly of the 60S subunit of ribosomes. Here, we show a specific bop1 expression in the developing anterior tissue of the South African clawed frog Xenopus laevis. Morpholino oligonucleotide-mediated knockdown approaches demonstrated that Bop1 is required for proper development of the cranial cartilage, brain, and the eyes. Furthermore, we show that bop1 knockdown leads to impaired retinal lamination with disorganized cell layers. Expression of neural crest-, brain-, and eye-specific marker genes was disturbed. Apoptotic and proliferative processes, which are known to be affected during ribosomal biogenesis defects, are not hindered upon bop1 knockdown. Because early Xenopus embryos contain a large store of maternal ribosomes, we considered if Bop1 might have a role independent of de novo ribosomal biogenesis. At early embryonic stages, pax6 expression was strongly reduced in bop1 morphants and synergy experiments indicate a common signaling pathway of the two molecules, Bop1 and Pax6. Our studies imply a novel function of Bop1 independent of ribosomal biogenesis.
???displayArticle.pubmedLink??? 36007075
???displayArticle.pmcLink??? PMC9409556
???displayArticle.link??? PLoS One
Species referenced: Xenopus laevis
Genes referenced: bop1 celf1 cryba1 egr2 emx1 en2 foxd3 myc nubp1 odc1 otx2 pam pax6 pou4f1 prox1 rax rho slc12a3 sox2 sox3 tp53 vsx1
GO keywords: ribosome biogenesis [+]
???displayArticle.morpholinos??? bop1 MO1 bop1 MO2 pax6 MO1 tp53 MO1
gRNAs referenced: bop1 gRNA1
???displayArticle.disOnts??? Shwachman-Diamond syndrome [+]
???attribute.lit??? ???displayArticles.show???
|
|
Fig 1. bop1 expression in Xenopus laevis embryos. A bop1 expression visualized by whole mount in situ hybridization in embryos at the indicated stages. Animal (st. 1), lateral (st. 5), and vegetal (st. 11) views and a sagittal section (st. 11) are shown. At stage 1 and stage 5, bop1 was expressed at the animal pole (orange arrowhead). During gastrulation (st. 11), bop1 expression occurred in the mesoderm surrounding the blastoporus (yellow and blue arrow). B, C Anterior (st. 13 and 23) and lateral (st. 26, st. 30, and st. 35/36) views are shown. At stage 13, bop1 expression was found in the anterior neural plate (red arrowhead). Stage 23 and stage 26 embryos showed expression in the developing eye (black arrowhead), the migrating neural crest cells (NCCs) (black arrow), and the brain (red arrow). At tailbud stages, embryos expressed bop1 in the developing eye (black arrowhead), the brain (red arrow), the branchial (ba) and hyoid arches (ha), the otocyst (white arrow), the blood islands (white arrowhead), and the tail bud. D bop1 expression was shown in the developing eye (transversal section, orientation: Dorsal (upper part) to ventral (lower part)). E, G bop1 expression was shown in the branchial, hyoid, and mandibular arches (ma) (horizontal sections, orientation: Anterior (upper part) to posterior (lower part)). F Embryos expressed bop1 in the brain (b) and in the lens (le) (transversal section, orientation: Dorsal (upper part) to ventral (lower part)). H Expression of bop1 and the two eye-specific marker genes rax and pax6 at stage 13. The black dotted line indicates the level of sagittal sections in h1-h3 (section orientation is dorsal (upper part) to ventral (lower part)). bop1 expression was detected in the optic field (of) (red dotted circle), as was rax and pax6 expression. I Expression of bop1 and the NCC marker gene foxd3 at stage 17. The black dotted line in the left-hand panel represents the level of horizontal sections in i1 and i2 (section orientation is posterior (upper part) to anterior (lower part)). bop1 transcripts were located in the neural plate border positive for foxd3 (nbp) (red dotted line). The grey dotted line in the middle and right-hand panels represents the neural plate (np). J Expression of bop1 and the two eye-specific marker genes rax and prox1 at stage 30. The black dotted line indicates the level of transversal sections shown in j1-j3 (section orientation is dorsal (upper part) to ventral (lower part)). bop1 was expressed in the lens and the ciliary marginal zone (cmz), where retinal progenitor cells are located. Abbreviations: b, brain; ba, branchial arches; cmz, ciliary marginal zone; ev, eye vesicle; ha, hyoid arches; le, lens; ma, mandibular arches; NCC, neural crest cell; np, neural plate; nbp, neural plate border; of, optic field; r, retina; st., stage; WMISH, whole mount in situ hybridization. |
|
|
Fig 2. bop1 knockdown leads to a cranial cartilage phenotype. A The head width on the injected side (red line) of embryos at stage 42 injected with bop1 MO and Control MO was compared with the head width on the uninjected side (blue line). The head was significantly smaller upon bop1 knockdown. B Statistical evaluation of data given in A. The head phenotype was rescued by co-injecting bop1 MO with 0.5 ng of Î5âUTR-bop1 RNA. C Ventral view of Alcian blue- stained cranial cartilages of stage 45 embryos showed a reduced cartilage upon bop1 knockdown. The middle cartilage depicts a mild phenotype and the right one, a severe phenotype. Branchial arches (ba), Meckel Ìs cartilage (mc), tectum anterius (ta) were severely affected (black arrows). D sox3 served as pan-neural marker gene at stage 13 and was analyzed upon bop1 and Control MO injection. Anterior view of embryos is given. The width of sox3 expression on the injected side (red line) of bop1 MO- and Control MO-injected embryos at stage 13 was compared with the width on the uninjected side (blue line). E sox3 expression significantly increased in Xenopus embryos upon bop1 MO injection. F Statistical evaluation of data given in D showing an increased width of sox3 expression in bop1 morphants. G sox3 expression was analyzed in stage 13 bop1 morphants and control embryos (anterior view is shown). Expression domain was photographed and area was measured via ImageJ. Black boxes indicate area where sox3 expression (red area) was measured. Injected side was compared to uninjected side. H sox3 expression is significantly increased in bop1 morphants. Control MO injection did not alter sox3 expression. I Relative sox3 gene expression was analyzed using real-time qPCR in bop1 MO and Control MO bilaterally injected embryos at stage 13. sox3 expression was normalized to gapdh, odc, and slc35b1 and was significantly increased upon bop1 knockdown compared to control MO injection. J Anterior view of embryos is given. Expression of sox2 was analyzed upon bop1 MO and Control MO injection at stage 13. Neither bop1 MO nor Control MO injection affected sox2 expression. K Statistical analysis of data shown in J. L Relative sox2 gene expression was analyzed using real-time qPCR in bop1 MO and Control MO bilaterally injected embryos at stage 13. sox2 expression was normalized to gapdh, odc, and slc35b1 and was not affected upon bop1 knockdown. M The marker gene foxd3 in anterior neural crest cells in stage 17 embryos injected with 20 ng of bop1 MO or Control MO (black arrow indicates location of altered gene expression). N Around 40% of bop1 MO-injected embryos showed a reduced expression of foxd3 upon bop1 MO injection, but Control MO injection did not show any effect on foxd3 expression. Abbreviations: ba, branchial arches; bop1 MO, block of proliferation 1 morpholino oligonucleotide; CoMO, Control MO; inj., injected side; mc, Meckel Ìs cartilage; MO, morpholino oligonucleotide; n, number of independent experiments; N, number of injected and analyzed embryos; n.s., non- significant; ta, tectum anterius; uninj., uninjected side. bop1 is the Î5âUTR-bop1 RNA used for rescues. Error bars indicate standard error of the means; Whiskers indicate in I and L minimum and maximum. |
|
|
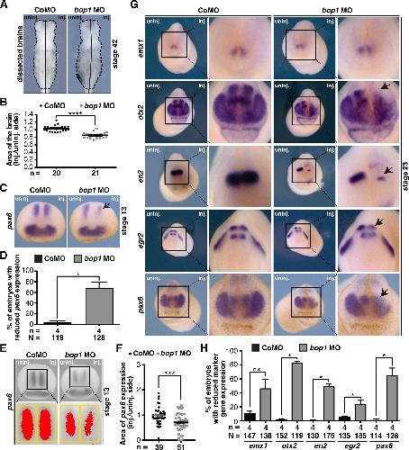
Fig 3. Bop1 is necessary for brain development in Xenopus laevis. A Sides of embryo brains injected with bop1 MO and Control MO and uninjected sides were compared (ventral view). B Statistical evaluation showed that bop1 knockdown led to a significantly smaller area of the brain. C Xenopus embryos were injected with either 20 ng bop1 MO or Control MO, and pax6 expression in the anterior neural tube was investigated at stage 13 (black arrow indicates location of reduced gene expression). pax6 expression was decreased upon bop1 knockdown. D Statistical evaluation of data given in C. E Area of pax6 expression was investigated at stage 13 embryos via ImageJ. Expression domain was photographed and injected side was compared to uninjected side. Yellow boxes indicate area in which pax6 expression (red area) was measured. F Statistical analysis confirmed reduction of pax6 expression upon bop1 knockdown. G Brain-specific marker genes were analyzed in stage 23 embryos. Embryos were injected with 20 ng bop1 MO or Control MO. Black arrows indicate location of reduced gene expression. H As shown by statistical evaluation, upon bop1 knockdown expression of otx2, en2, egr2, and pax6 was significantly decreased. Control MO- injected embryos showed normal gene expression. Abbreviations: bop1 MO, block of proliferation 1 morpholino oligonucleotide; CoMO, Control MO; inj., injected side; n, number of independent experiments; N, number of injected and analyzed embryos; n.s., non-significant; uninj., uninjected side. Error bars indicate standard error of the means; |
|
|
Fig 4. bop1 knockdown impairs proper eye development. A Sides injected with bop1 MO and Control MO were compared with uninjected sides of embryos. Knockdown of bop1 led to a severe eye phenotype with underdeveloped or malformed eyes (white arrows). A detailed view of the deformed eyes is depicted (black arrows). Vibratome sections showed a deformed retinal pigmented epithelium (RPE) (orange arrows). Control MO-injected embryos showed no eye phenotype. B Statistical evaluation of data given in A. Embryos with Bop1 suppression developed a significantly smaller eye than Control MO-injected embryos. The phenotype increased in a dose-dependent manner and was rescued by co-injecting 0.5 ng of Î5âUTR-bop1 RNA. C The area of the eye was measured (red dotted circles). Control MO- and bop1 MO-injected sides were compared with uninjected sides. D bop1 knockdown led to significantly smaller eyes. The size of the eye was rescued by co-injecting Î5âUTR-bop1 RNA. E Measurement of the angle of eye fissures (indicated by red angle). F Statistical analysis of the angle of eye fissures showed that bop1 MO-injected embryos developed colobomas. The coloboma phenotype was rescued by co-injecting bop1 MO with Î5âUTR-bop1 RNA. G Vibratome sections of bop1 MO-injected embryos showing a severe eye phenotype. Red arrows point to disrupted cell layers of indicated cell types, and black arrows point to disrupted RPE. Specific marker genes for cell layers were used, as described in the main text. Most of the cell types were displaced and disorganized. H Lens-specific cells were unimpaired upon suppression of Bop1. Vibratome sections of embryos showing a severe eye phenotype. The lens-specific marker genes celf1 and cryba1 were used. Some lens fiber cells and stem cells were mildly displaced, but they showed no reduction in expression. Numbers below the columns indicate the number of embryos showing the depicted phenotypes per number of embryos analyzed. Abbreviations: bop1 MO, block of proliferation 1 morpholino oligonucleotide; CoMO, Control MO; GCL, ganglion cell layer; inj., injected side; INL, inner nuclear cell layer; le, lens; n, number of independent experiments; N, number of injected and analyzed embryos; ONL, outer nuclear cell layer; RPE, retinal pigmented epithelium; uninj., uninjected side. bop1 is the Î5âUTR-bop1 RNA used for rescues. Error bars indicate standard error of the means; Whiskers in B indicate minimum and maximum. |
|
|
Fig 5. bop1 knockout using the CIRSPR/Cas9 system. A Experimental setup of CRISPR/Cas9 gene editing experiments. Cas9 protein was pre-assembled with bop1 gRNA #1 to build ribonucleoprotein (RNP) complex. Embryos were injected at one-cell stage for sequencing analysis. Embryos were injected at two-cell stage for phenotypic analysis. B Target site of gRNA #1 on bop1 exon 8. Here shown for chromosome 6L âoff note, there are no mismatches between target site on homeologue L and S. C DNA pools of 10 wildtype embryos or 10 bop1 CRISPants were sequenced. Target site of bop1 gRNA #1 is highlighted in blue, protospacer adjacent motif (PAM) sequence in grey, and heterogenous sequence in CRISPants DNA pool in red. CRISPR/Cas9 system successfully introduced mutations. D Injection of bop1 gRNA #1 resulted in smaller eyes (indicated with black arrow) and smaller heads on the injected side, whereas injection of Cas9 protein alone did not affect anterior development. E Statistical analysis of data shown in D. F The head width of the injected side (red line) was compared to the width of the uninjected side (blue line). Black line indicates the midline of the embryo. G Knockout of bop1 led to significantly narrower heads on the injected side. H Area of the eye on the injected side was compared to the area of the eye on the uninjected side. Measured area is indicated by red dotted line. I bop1 CRISPants showed a significantly reduced eye area. Cas9 protein alone did not affect the area of the eye. Abbreviations: bop1 gRNA #1, block of proliferation 1 guide RNA #1; Cas9, CRISPR-associated protein 9; CRISPR, clustered regularly interspaced short palindromic repeats; inj., injected side; n, number of independent experiments; N, number of injected and analyzed embryos; PAM, protospacer adjacent motif; PCR, polymerase chain reaction; RNP, ribonucleoprotein; uninj., uninjected side. Error bars indicate standard error of the means; Whiskers in G and H indicate minimum and maximum. |
|
|
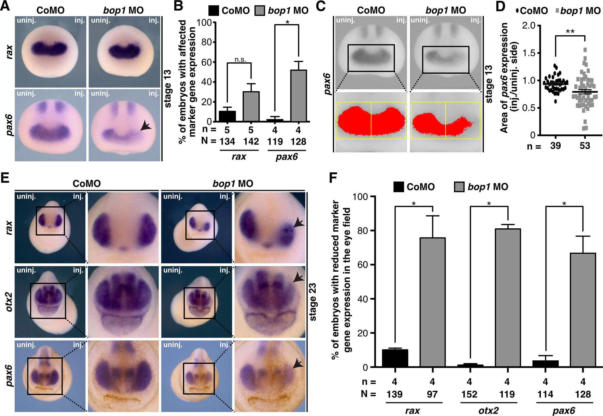
Fig 6. Eye-specific marker genes upon Bop1 deficiency. A Xenopus laevis embryos at stage 13 injected with 20 ng bop1 MO or Control MO and analyzed by whole mount in situ hybridization. rax and pax6 served as eye-specific marker genes (black arrow indicates location of altered gene expression). Anterior view of embryos is given. B Quantitative representation of data given in A. C pax6 expression was analyzed in stage 13 bop1 morphants (anterior view is shown). Expression domain was photographed and area was measured via ImageJ. Injected side was compared to uninjected side. Yellow boxes indicate area where pax6 expression (red colored area) was measured. D pax6 expression is significantly reduced on the injected side of bop1 MO-injected embryos. E Stage 23 embryos injected with 20 ng bop1 MO or Control MO. Anterior view is given. rax, otx2, and pax6 were used as eye-specific marker genes (black arrows indicate the location of the altered gene expression). F The expression of all three marker genes was significantly reduced in bop1 morphants. Abbreviations: bop1 MO, block of proliferation 1 morpholino oligonucleotide; CoMO, Control MO; inj., injected side; n, number of independent experiments; N, number of injected and analyzed embryos; n.s., non-significant; uninj., uninjected side. Error bars indicate standard error of the means; |
|
|
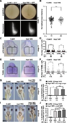
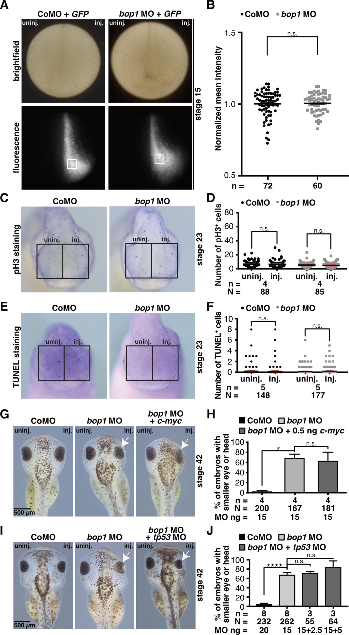
Fig 7. bop1 knockdown affects neither cell proliferation nor apoptosis. A Embryos were injected with Control or bop1 MO together with 1 ng GFP RNA. At stage 15, embryos were photographed using a fluorescence microscope (8-bit greyscale). Intensity of GFP was analyzed by measuring the mean grey value in the indicated areas (white boxes). Mean intensities were normalized to the control group. Anterior view of embryos is given. B GFP intensity did not differ between Control MO and bop1 MO-injected embryos. C Anterior view of embryos is shown. Phospho histone 3 (pH3) staining of stage 23 embryos showed no difference upon injection of Control MO or bop1 MO. D Statistical analysis of data given in C. E Anterior view of embryos is shown. Terminal deoxynucleotidyl transferase dUTP nick end labeling (TUNEL) staining of stage 23 embryos revealed no difference between Control MO- and bop1 MO- injected embryos. F Statistical evaluation of data given in E. G Embryos were injected with Control MO, bop1 MO, or bop1 MO + 0.5 ng c-myc RNA. At stage 42, embryos were analyzed regarding a phenotype of the anterior tissue. Injected side was compared to uninjected side. White arrows indicate smaller eyes. H Statistical analysis of data shown in G reveals that a rescue of the bop1 MO-induced phenotype is not possible by co-injection of 0.5 ng c-myc RNA. I Embryos were injected with Control MO, bop1 MO, or bop1 MO + tp53 MO and analyzed at stage 42 regarding a phenotype of the anterior tissue. Co-suppression of Bop1 and Tp53 did not rescue the bop1 knockdown-associated phenotype. J Statistical analysis of data given in I. Abbreviations: bop1 MO, block of proliferation 1 morpholino oligonucleotide; c-myc, MYC proto-oncogene; CoMO, Control MO; GFP, green fluorescent protein; inj., injected side; MO, morpholino oligonucleotide; n, number of independent experiments; N, number of injected embryos and analyzed; n.s., non-significant; pH3, phospho histone 3; tp53, tumor protein p53; TUNEL, terminal deoxynucleotidyl transferase dUTP nick end labeling; uninj., uninjected side. Error bars indicate standard error of the means; |
|
|
Fig 8. Pax6 and Bop1 act in the same signaling pathway. A Xenopus laevis embryos were injected with 30 ng Control MO and 15 ng or 30 ng pax6 MO at eight-cell stage into one animal-dorsal blastomere. At stage 42, embryos were analyzed regarding a phenotype of the anterior tissue. pax6 MO injection resulted in smaller heads and eyes (white arrows). B Statistical evaluation of data given in A. C Embryos were injected at eight-cell stage with bop1 MO alone or in combination with pax6 RNA. Embryos were fixed at stage 42 and analyzed phenotypically. Smaller eyes are indicated with white arrow. D Injection of bop1 MO alone or in combination with pax6 RNA resulted in severe eye phenotypes. E Injection of 5 ng bop1 MO or 5 ng pax6 MO led to a mild eye phenotype in 15% and 27% of the embryos, respectively. The co-injection of both 5 ng bop1 MO and 5 ng pax6 MO resulted in a severe eye phenotype in a more than additive manner (73%). F Statistical analysis of data given in E. Black dotted line indicates sum of embryos showing an eye or head phenotype injected with 5 ng bop1 MO and 5 ng pax6 MO. Abbreviations: bop1 MO, block of proliferation 1 morpholino oligonucleotide; CoMO, Control MO; inj., injected side; MO, morpholino oligonucleotide; n, number of independent experiments; N, number of injected and analyzed embryos; n.s., non-significant; pax6 MO, paired box 6 morpholino oligonucleotide; uninj., uninjected side. Error bars indicate standard error of the means; |
|
|
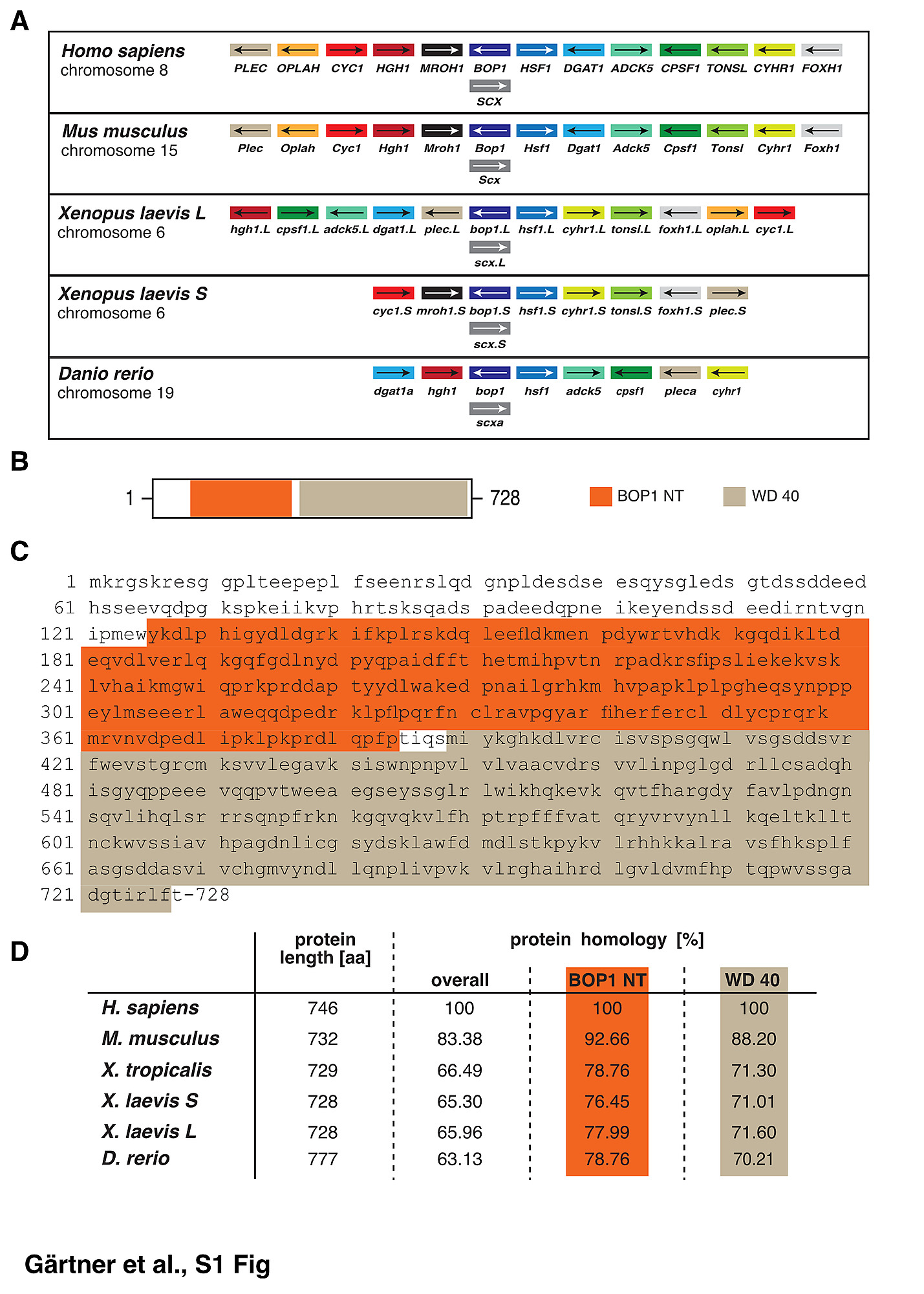
S1 Fig. Synteny analysis and comparison of block of proliferation 1 protein domains between different species. A Synteny analysis of bop1 in Homo sapiens, Mus musculus, Xenopus laevis L, Xenopus laevis S, and Danio rerio. The genomic region next to bop1 is conserved across the different species. B, C Protein domains of block of proliferation 1 (Bop1). The BOP1 N-terminal (NT) domain is depicted in orange and the WD 40 repeat (WD 40) domain, in beige. D The protein length (number of amino acids), the overall homology (%), the Bop1 NT domain homology (%) and the WD40 domain homology (%) of Homo sapiens, Mus musculus, Xenopus laevis L, Xenopus laevis S, and Danio rerio were compared. Bop1 is highly conserved across species. Abbreviations: aa, amino acid; Bop1, block of proliferation 1. |
|
|
S2 Fig. MO specificity and effectiveness test. A Binding sites of bop1 MO (blue) and bop1 MO2 (turquoise) are highlighted in the Xenopus bop1 gene (L and S- form). The start codon is indicated in orange. B Binding sites of bop1 MO (on both homeologues), bop1 MO2 (on both homeologues), and the Î5âUTR-bop1 construct on Xenopus bop1. Start codon is indicated in orange. Blue letters indicate differences between binding sites of chromosome S and chromosome L. Red letters indicate differences between binding sites of bop1 MO and Î5âUTR-bop1. C Binding specificity test of bop1 MO. Injection of 10 ng Control MO along with 1 ng bop1 MO bs-GFP or 1 ng bop1 MO bs chr. L-GFP led to GFP translation. Co-injection of 10 ng bop1 MO along with 1 ng bop1 MO bs-GFP or with 1 ng bop1 MO bs chr. L-GFP efficiently blocked GFP expression. However, co-injection of Î5âUTR-bop1 MO bs-GFP with bop1 MO led to GFP translation. D Binding specificity test of bop1 MO2. Injection of 10 ng Control MO together with 1 ng bop1 MO2 bs-GFP or with 1 ng bop1 MO2 bs chr. L-GFP resulted in GFP translation. In contrast, injection of bop1 MO2 together with either 1 ng bop1 MO2 bs-GFP or 1 ng bop1 MO2 bs chr. L-GFP blocked GFP translation. Numbers below fluorescence photos describe number of fluorescent embryos. Abbreviations: bop1 MO, block of proliferation 1 morpholino oligonucleotide; bs, binding site; CoMO, Control morpholino oligonucleotide; GFP, green fluorescent protein; UTR, untranslated region. |
|
|
S3 Fig. Eye and head phenotype upon bop1 MO2 injection. A Comparison of the head width of injected (red line) to un-injected (blue line) sides after bop1 MO2, Control MO, or bop1 MO2 together with 0.5 ng of Î5âUTR-bop1 RNA injection at stage 42. B Statistical evaluation of data in A. The head size of the bop1 MO2-injected side was significantly reduced compared to the Control MO-injected and un-injected side. Co-injection of 0.5 ng of Î5âUTR-bop1 RNA rescued the head phenotype. C Knockdown of bop1 by bop1 MO2 led to a severe eye phenotype, with underdeveloped or malformed eyes (black arrows) in stage 42 embryos. This eye phenotype was rescued upon co-injection of 0.5 ng Î5âUTR-bop1 RNA. D Statistical evaluation of data in C. bop1 MO2, bop1 MO2 + Î5âUTR-bop1 RNA and Control MO-injected side was compared to un-injected side of embryos. E The area of the eye was measured (red dotted circle). F Statistical analysis showed significantly smaller eyes in embryos injected with bop1 MO2. The phenotype was rescued in embryos injected with bop1 MO2 together with 0.5 ng Î5âUTR-bop1 RNA. G The angle of eye fissure (red angle) was measured and bop1 MO2, bop1 MO2 + Î5âUTR-bop1 RNA and Control MO-injected embryos were compared to the uninjected side. H Embryos developed colobomas upon bop1 MO2 injection, whereas co-injection of 0.5 ng Î5âUTR-bop1 RNA rescued this coloboma phenotype. Abbreviations: bop1 MO2, block of proliferation 1 morpholino oligonucleotide 2; CoMO, Control MO; inj., injected side; MO, morpholino oligonucleotide; n, number of independent experiments; N, number of injected and analyzed embryos; uninj., un-injected side. bop1 is the Î5âUTR-bop1 RNA used for rescues. Error bars indicate standard error of the means; Whiskers in D indicate minimum and maximum. |
|
|
S4 Fig. Overexpressing bop1 does not affect anterior development in Xenopus laevis. bop1 knockdown-associated phenotype is not rescued by co-injecting foxd3 RNA. A Overexpression of bop1 did not result in a phenotype of anterior neural tissue in stage 42 embryos. bop1 RNA and GFP RNA-injected side was compared to un-injected side of embryos. B Statistical evaluation of data given in A. C Co-injection of bop1 MO and foxd3 RNA did not rescue the cranial cartilage phenotype. bop1 MO, Control MO, and bop1 MO + foxd3 RNA-injected side was compared to un-injected side of stage 45 embryos. Black arrows indicate a smaller cranial cartilage. D Statistical evaluation of data in C. E Alcian blue stained cranial cartilages of stage 45 embryos showed a reduced cartilage upon bop1 MO and bop1 MO + foxd3 RNA injection. Branchial arches (ba), Meckel´s cartilage (mc), tectum anterius (ta) were mostly affected (black arrows). Abbreviations: ba, branchial arches; bop1 MO, block of proliferation 1 morpholino oligonucleotide; CoMO, Control MO; GFP, green fluorescent protein; inj., injected side; mc, Meckel´s cartilage; MO, morpholino oligonucleotide; n, number of independent experiments; N, number of injected and analyzed embryos; n.s., non-significant; ta, tectum anterius; uninj., un-injected side. Error bars indicate standard error of the means; |
References [+] :
Allende,
Insertional mutagenesis in zebrafish identifies two novel genes, pescadillo and dead eye, essential for embryonic development.
1996, Pubmed,
Xenbase
Allende, Insertional mutagenesis in zebrafish identifies two novel genes, pescadillo and dead eye, essential for embryonic development. 1996, Pubmed , Xenbase
Bailey, Regulation of vertebrate eye development by Rx genes. 2004, Pubmed , Xenbase
Bellmeyer, The protooncogene c-myc is an essential regulator of neural crest formation in xenopus. 2003, Pubmed , Xenbase
Benayed, Support for the homeobox transcription factor gene ENGRAILED 2 as an autism spectrum disorder susceptibility locus. 2005, Pubmed
Boon, Genomic amplification of orthodenticle homologue 2 in medulloblastomas. 2005, Pubmed
Brooks, A novel ribosomopathy caused by dysfunction of RPL10 disrupts neurodevelopment and causes X-linked microcephaly in humans. 2014, Pubmed
BROWN, ABSENCE OF RIBOSOMAL RNA SYNTHESIS IN THE ANUCLEOLATE MUTANT OF XENOPUS LAEVIS. 1964, Pubmed , Xenbase
BROWN, RNA SYNTHESIS DURING AMPHIBIAN DEVELOPMENT. 1964, Pubmed
Bugner, Peter Pan functions independently of its role in ribosome biogenesis during early eye and craniofacial cartilage development in Xenopus laevis. 2011, Pubmed , Xenbase
Busby, Fate of amplified nucleoli in Xenopus laevis embryos. 1982, Pubmed , Xenbase
Bylund, Vertebrate neurogenesis is counteracted by Sox1-3 activity. 2003, Pubmed
Calo, Tissue-selective effects of nucleolar stress and rDNA damage in developmental disorders. 2018, Pubmed , Xenbase
Chang, Sequential genesis and determination of cone and rod photoreceptors in Xenopus. 1998, Pubmed , Xenbase
Chow, Pax6 induces ectopic eyes in a vertebrate. 1999, Pubmed , Xenbase
Chung, Block of proliferation 1 (BOP1) plays an oncogenic role in hepatocellular carcinoma by promoting epithelial-to-mesenchymal transition. 2011, Pubmed
Cizelsky, sox4 and sox11 function during Xenopus laevis eye development. 2013, Pubmed , Xenbase
Cordenonsi, Links between tumor suppressors: p53 is required for TGF-beta gene responses by cooperating with Smads. 2003, Pubmed , Xenbase
Cvekl, PAX6: 25th anniversary and more to learn. 2017, Pubmed
Dai, Inhibition of MDM2-mediated p53 ubiquitination and degradation by ribosomal protein L5. 2004, Pubmed
Day, Transdifferentiation from cornea to lens in Xenopus laevis depends on BMP signalling and involves upregulation of Wnt signalling. 2011, Pubmed , Xenbase
de Haas, OTX1 and OTX2 expression correlates with the clinicopathologic classification of medulloblastomas. 2006, Pubmed
Deml, Novel mutations in PAX6, OTX2 and NDP in anophthalmia, microphthalmia and coloboma. 2016, Pubmed
Duff, Genome-wide identification of zero nucleotide recursive splicing in Drosophila. 2015, Pubmed
Dyer, Prox1 function controls progenitor cell proliferation and horizontal cell genesis in the mammalian retina. 2003, Pubmed
Fagerberg, Analysis of the human tissue-specific expression by genome-wide integration of transcriptomics and antibody-based proteomics. 2014, Pubmed
Fairchild, FoxD3 regulates cranial neural crest EMT via downregulation of tetraspanin18 independent of its functions during neural crest formation. 2014, Pubmed
Farley-Barnes, Ribosomopathies: Old Concepts, New Controversies. 2019, Pubmed
Furukawa, rax, a novel paired-type homeobox gene, shows expression in the anterior neural fold and developing retina. 1997, Pubmed
Gazda, Ribosomal protein L5 and L11 mutations are associated with cleft palate and abnormal thumbs in Diamond-Blackfan anemia patients. 2008, Pubmed
Genestine, Engrailed-2 (En2) deletion produces multiple neurodevelopmental defects in monoamine systems, forebrain structures and neurogenesis and behavior. 2015, Pubmed
Georgala, The role of Pax6 in forebrain development. 2011, Pubmed
Gessert, Pescadillo is required for Xenopus laevis eye development and neural crest migration. 2007, Pubmed , Xenbase
Gessert, DM-GRASP/ALCAM/CD166 is required for cardiac morphogenesis and maintenance of cardiac identity in first heart field derived cells. 2008, Pubmed , Xenbase
Griffin, The ribosome biogenesis factor Nol11 is required for optimal rDNA transcription and craniofacial development in Xenopus. 2015, Pubmed , Xenbase
Hayashi, RINX(VSX1), a novel homeobox gene expressed in the inner nuclear layer of the adult retina. 2000, Pubmed
He, Block of Proliferation 1 Promotes Proliferation, Invasion and Epithelial Mesenchymal Transformation in Gastric Cancer. 2022, Pubmed
Hemmati-Brivanlou, Cephalic expression and molecular characterization of Xenopus En-2. 1991, Pubmed , Xenbase
Hemmati-Brivanlou, Localization of specific mRNAs in Xenopus embryos by whole-mount in situ hybridization. 1990, Pubmed , Xenbase
Hill, Mouse small eye results from mutations in a paired-like homeobox-containing gene. , Pubmed
Hitchcock, Antibodies against Pax6 immunostain amacrine and ganglion cells and neuronal progenitors, but not rod precursors, in the normal and regenerating retina of the goldfish. 1996, Pubmed
Hollemann, The Xenopus homologue of the Drosophila gene tailless has a function in early eye development. 1998, Pubmed , Xenbase
Hölzel, Mammalian WDR12 is a novel member of the Pes1-Bop1 complex and is required for ribosome biogenesis and cell proliferation. 2005, Pubmed
Jenkinson, Mutations in SNORD118 cause the cerebral microangiopathy leukoencephalopathy with calcifications and cysts. 2016, Pubmed
Jenner, Crystal structure of the 80S yeast ribosome. 2012, Pubmed
Jones, Prevention of the neurocristopathy Treacher Collins syndrome through inhibition of p53 function. 2008, Pubmed
Kietzmann, Xenopus paraxial protocadherin inhibits Wnt/β-catenin signalling via casein kinase 2β. 2012, Pubmed , Xenbase
Kostjukovits, Analysis of clinical and immunologic phenotype in a large cohort of children and adults with cartilage-hair hypoplasia. 2017, Pubmed
Kressler, A Puzzle of Life: Crafting Ribosomal Subunits. 2017, Pubmed
Lamb, Neural induction by the secreted polypeptide noggin. 1993, Pubmed , Xenbase
Lequeux, Confirmation of RAX gene involvement in human anophthalmia. 2008, Pubmed
Lerch-Gaggl, Pescadillo is essential for nucleolar assembly, ribosome biogenesis, and mammalian cell proliferation. 2002, Pubmed
Liu, Impairing the production of ribosomal RNA activates mammalian target of rapamycin complex 1 signalling and downstream translation factors. 2014, Pubmed
Liu, All Brn3 genes can promote retinal ganglion cell differentiation in the chick. 2000, Pubmed
London, Sequence alterations in RX in patients with microphthalmia, anophthalmia, and coloboma. 2009, Pubmed
Lufkin, In situ hybridization of whole-mount mouse embryos with RNA probes: hybridization, washes, and histochemistry. 2007, Pubmed
Maurus, Noncanonical Wnt-4 signaling and EAF2 are required for eye development in Xenopus laevis. 2005, Pubmed , Xenbase
Melnikov, One core, two shells: bacterial and eukaryotic ribosomes. 2012, Pubmed
Molavi, The roles of moonlight ribosomal proteins in the development of human cancers. 2019, Pubmed
Moody, Segregation of fate during cleavage of frog (Xenopus laevis) blastomeres. 1990, Pubmed , Xenbase
Moreno-Mateos, CRISPRscan: designing highly efficient sgRNAs for CRISPR-Cas9 targeting in vivo. 2015, Pubmed , Xenbase
Mughal, Reference gene identification and validation for quantitative real-time PCR studies in developing Xenopus laevis. 2018, Pubmed , Xenbase
Myers, Variable clinical presentation of Shwachman-Diamond syndrome: update from the North American Shwachman-Diamond Syndrome Registry. 2014, Pubmed
Nakayama, Cas9-based genome editing in Xenopus tropicalis. 2014, Pubmed , Xenbase
Narla, Ribosomopathies: human disorders of ribosome dysfunction. 2010, Pubmed
Neilson, Developmental expression patterns of candidate cofactors for vertebrate six family transcription factors. 2010, Pubmed , Xenbase
Orvis, The engrailed homeobox genes are required in multiple cell lineages to coordinate sequential formation of fissures and growth of the cerebellum. 2012, Pubmed
Pestov, Evidence of p53-dependent cross-talk between ribosome biogenesis and the cell cycle: effects of nucleolar protein Bop1 on G(1)/S transition. 2001, Pubmed
Petit, Association study with two markers of a human homeogene in infantile autism. 1995, Pubmed
Pfister, The Wnt Target Protein Peter Pan Defines a Novel p53-independent Nucleolar Stress-Response Pathway. 2015, Pubmed
Pierandrei-Amaldi, Aspects of regulation of ribosomal protein synthesis in Xenopus laevis. Review. 1994, Pubmed , Xenbase
Pohl, Overexpression of the transcriptional repressor FoxD3 prevents neural crest formation in Xenopus embryos. 2001, Pubmed , Xenbase
Ragge, Heterozygous mutations of OTX2 cause severe ocular malformations. 2005, Pubmed
Riedel, An extended ΔCT-method facilitating normalisation with multiple reference genes suited for quantitative RT-PCR analyses of human hepatocyte-like cells. 2014, Pubmed
Rogers, Xenopus Sox3 activates sox2 and geminin and indirectly represses Xvent2 expression to induce neural progenitor formation at the expense of non-neural ectodermal derivatives. 2009, Pubmed , Xenbase
Rohrmoser, Interdependence of Pes1, Bop1, and WDR12 controls nucleolar localization and assembly of the PeBoW complex required for maturation of the 60S ribosomal subunit. 2007, Pubmed
Ross, The emerging roles of ribosome biogenesis in craniofacial development. 2014, Pubmed
Rungger-Brändle, Retinal patterning by Pax6-dependent cell adhesion molecules. 2010, Pubmed , Xenbase
Schedl, Influence of PAX6 gene dosage on development: overexpression causes severe eye abnormalities. 1996, Pubmed
Schreiner, The Ribosomal Protein L5 Functions During Xenopus Anterior Development Through Apoptotic Pathways. 2022, Pubmed , Xenbase
Seigfried, Frizzled 3 acts upstream of Alcam during embryonic eye development. 2017, Pubmed , Xenbase
Session, Genome evolution in the allotetraploid frog Xenopus laevis. 2016, Pubmed , Xenbase
Shaham, Pax6: a multi-level regulator of ocular development. 2012, Pubmed
SHWACHMAN, THE SYNDROME OF PANCREATIC INSUFFICIENCY AND BONE MARROW DYSFUNCTION. 1964, Pubmed
Strezoska, Bop1 is a mouse WD40 repeat nucleolar protein involved in 28S and 5. 8S RRNA processing and 60S ribosome biogenesis. 2000, Pubmed
Strezoska, Functional inactivation of the mouse nucleolar protein Bop1 inhibits multiple steps in pre-rRNA processing and blocks cell cycle progression. 2002, Pubmed
Tecza, Pescadillo homologue 1 and Peter Pan function during Xenopus laevis pronephros development. 2011, Pubmed , Xenbase
Vlachos, Increased Prevalence of Congenital Heart Disease in Children With Diamond Blackfan Anemia Suggests Unrecognized Diamond Blackfan Anemia as a Cause of Congenital Heart Disease in the General Population: A Report of the Diamond Blackfan Anemia Registry. 2018, Pubmed
WALLACE, The development of anucleolate embryos of Xenopus laevis. 1960, Pubmed , Xenbase
Warner, Mutations in the early growth response 2 (EGR2) gene are associated with hereditary myelinopathies. 1998, Pubmed
Wu, Abnormal Ribosome Biogenesis Partly Induced p53-Dependent Aortic Medial Smooth Muscle Cell Apoptosis and Oxidative Stress. 2019, Pubmed
Yue, A comparative encyclopedia of DNA elements in the mouse genome. 2014, Pubmed
Zhao, Tissue specific roles for the ribosome biogenesis factor Wdr43 in zebrafish development. 2014, Pubmed
Zhou, Ribosomal proteins: functions beyond the ribosome. 2015, Pubmed
Zorick, The Transcription Factors SCIP and Krox-20 Mark Distinct Stages and Cell Fates in Schwann Cell Differentiation. 1996, Pubmed
Zuber, Specification of the vertebrate eye by a network of eye field transcription factors. 2003, Pubmed , Xenbase
