XB-ART-59284
Curr Biol
2022 Oct 10;3219:4314-4324.e7. doi: 10.1016/j.cub.2022.07.078.
Show Gene links
Show Anatomy links
Nascent transcriptome reveals orchestration of zygotic genome activation in early embryogenesis.
???displayArticle.abstract???
Early embryo development requires maternal-to-zygotic transition, during which transcriptionally silent nuclei begin widespread gene expression during zygotic genome activation (ZGA).1-3 ZGA is vital for early cell fating and germ-layer specification,3,4 and ZGA timing is regulated by multiple mechanisms.1-5 However, controversies remain about whether these mechanisms are interrelated and vary among species6-10 and whether the timing of germ-layer-specific gene activation is temporally ordered.11,12 In some embryonic models, widespread ZGA onset is spatiotemporally graded,13,14 yet it is unclear whether the transcriptome follows this pattern. A major challenge in addressing these questions is to accurately measure the timing of each gene activation. Here, we metabolically label and identify the nascent transcriptome using 5-ethynyl uridine (5-EU) in Xenopus blastula embryos. We find that EU-RNA-seq outperforms total RNA-seq in detecting the ZGA transcriptome, which is dominated by transcription from maternal-zygotic genes, enabling improved ZGA timing determination. We uncover discrete spatiotemporal patterns for individual gene activation, a majority following a spatial pattern of ZGA that is correlated with a cell size gradient.14 We further reveal that transcription necessitates a period of developmental progression and that ZGA can be precociously induced by cycloheximide, potentially through elongation of interphase. Finally, most ectodermal genes are activated earlier than endodermal genes, suggesting a temporal orchestration of germ-layer-specific genes, potentially linked to the spatially graded pattern of ZGA. Together, our study provides fundamental new insights into the composition and dynamics of the ZGA transcriptome, mechanisms regulating ZGA timing, and its role in the onset of early cell fating.
???displayArticle.pubmedLink??? 36007528
???displayArticle.pmcLink??? PMC9560990
???displayArticle.link??? Curr Biol
???displayArticle.grants??? [+]
Species referenced: Xenopus laevis
Genes referenced: chek1 grhl3 mixer odc1
GO keywords: formation of primary germ layer [+]
???displayArticle.gses??? GSE201833: NCBI
???attribute.lit??? ???displayArticles.show???
|
|
Graphical Abstract. |
|
|
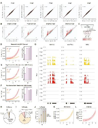
Figure 1. Nascent EU-RNA-seq to characterize the composition and dynamics of ZGA with high sensitivity (A) Schematic of transcript composition during zygotic genome activation in early embryogenesis: from egg to late blastula. Red, transcripts of zygotic genes; orange, transcripts of maternal-zygotic genes; blue, transcripts of maternal genes. (B) Schematic describing the EU-RNA-seq methodology. Nascent transcripts are metabolically labeled via 5-ethynyl uridine (5-EU) microinjected in 1-cell Xenopus embryos. Total RNAs are isolated for biotinylation via click reaction. The 5-EU-labeled nascent transcripts (red) are captured by streptavidin beads; flowthrough contains maternal transcripts. (C) Distinguishing nascent transcriptome (âbeadâ) versus maternal transcriptome (âflowthroughâ) reads via RNA-seq from 5 to 9 hpf in blastula embryos. Each dot represents individual genes with rlog reads averaged from replicates quantified by DESeq2. Dashed lines: 1.5-fold threshold for enrichment. (D) Nascent reads enrich in âbeadâ library versus traditional total transcriptome (âallâ) at 7 hpf from RNA-seq. Each dot represents individual genes with log2 reads averaged from replicates quantified by DESeq2. Dashed lines: 1.5-fold threshold for enrichment. (E) Higher sensitivity for detection of zygotic expression in nascent transcriptome versus total transcriptome at all gene expression levels. (F) Hundreds of transcripts are uniquely detected by nascent transcriptome. Mean reads from duplicates (mean ± SE) for 240 genes detected from nascent EU-RNA (red) and total RNA (orange), respectively. (G) Percentage of genes expressed during ZGA that are classified as zygotic-only genes (Z) and maternal-zygotic gene (MZ). (H and I) Percentage of total library reads from transcripts of zygotic-only genes (Z) and maternal-zygotic gene (MZ) from 5 to 9 hpf. (J and K) Gene ontology (GO) analysis of MZ (J) and Z (K) genes. See also Figure S1 and Tables S1 and S2. |
|
|
Figure 2. EU-RNA-seq on segmented embryos uncovers spatial patterns of single-gene activation (A) Schematic showing spatial patterns of ZGA observed from EU-RNA imaging, and strategy for classifying gene expression profiles from segmented embryos using regional EU-RNA-seq. AP, animal pole; VP, vegetal pole. (B) Categorization of distinct spatial patterns of activation for zygotic genes. Left: schematic of each pattern for gene activation. Middle: reads from EU-RNA-seq performed on the segmented AP (red) and VP (blue) regions from early embryo at 5â9 hpf. Transcript levels were thresholded to those at 5 hpf. Mean ± SE from indicated number of genes. Right: comparison of the activation onset time for transcription of each gene for AP (red) and VP (blue). ââââp < 0.0001; ns, not significant. Note that to compare and plot the activation onset time for those genes that were not activated during 5â9 hpf at AP or VP, their activation onset time was set to 9.1. (C) Percentage of zygotic genes that have distinct spatial patterns of expression during ZGA. A majority of genes (55%) show AP early and VP delayed expression. See also Figure S2 and Table S3. |
|
|
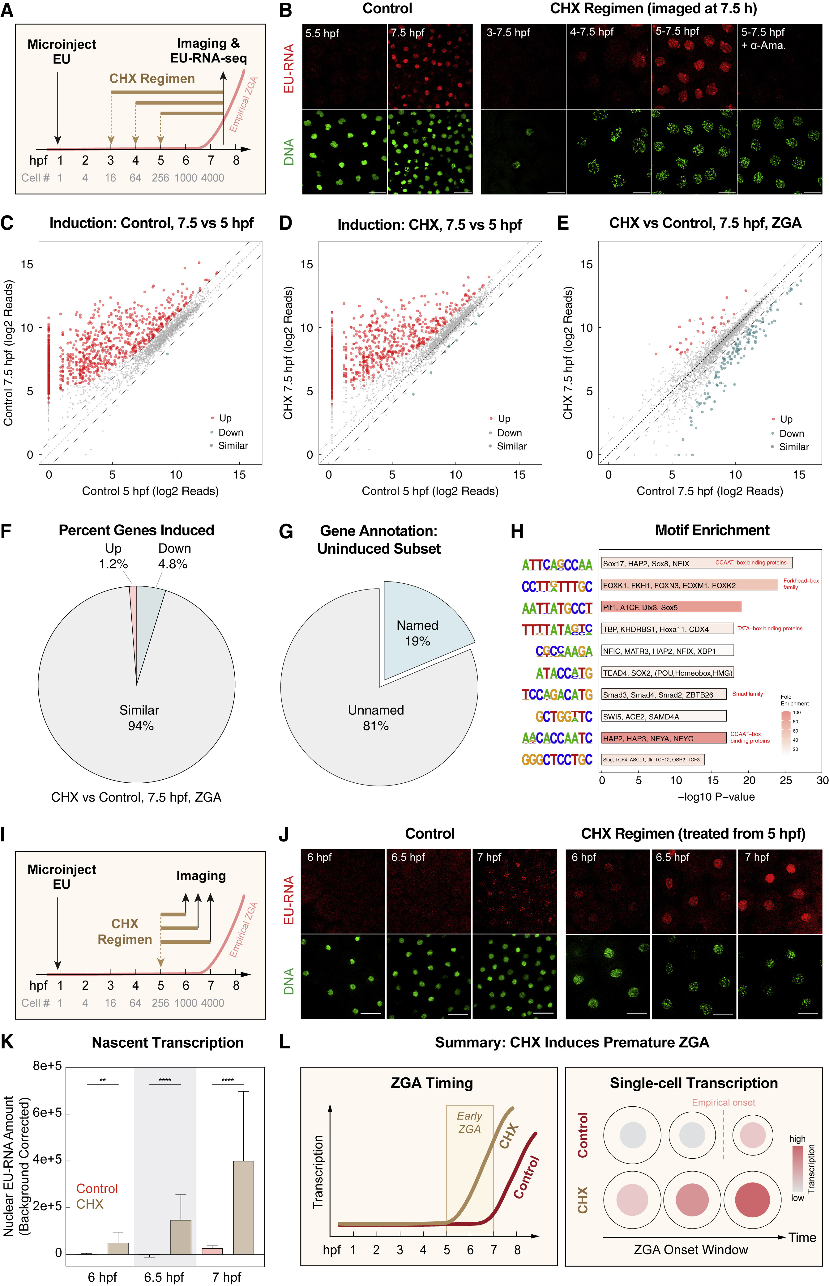
Figure 3. Reconciling mechanisms that regulate ZGA timing (A) Experimental design to probe effect of cycloheximide (CHX) treatment on ZGA regulation. Embryos were microinjected with EU at 1-cell stage; treated with CHX at 3, 4, and 5 hpf, respectively; and analyzed for nascent transcription by confocal imaging or EU-RNA-seq at 7.5 hpf. The red line indicates empirical ZGA timing in normal embryos. Estimated cell numbers at each hpf are shown for normal embryos. (B) Imaging nascent transcript (EU-RNA) accumulation in blastomere nuclei of whole-mount embryos. Maximum-intensity Z-projections of several slices from individual embryo stacks are shown. Left: representative confocal imaging of control embryos, prior to ZGA (5.5 hpf) and at the canonical onset of widespread ZGA (7.5 hpf). Right: representative confocal imaging of embryos treated with CHX from 3 to 7.5, 4 to 7.5, and 5 to 7.5 hpf, respectively. DNA channel illustrates number and size of nuclei. Nuclei in CHX-treated embryos are large and round indicating prolonged arrest in interphase. Nascent transcription is absent from embryos arrested from 3 to 7.5 hpf. Note: nuclear morphology in 3â7.5-hpf-arrested embryos is more heterogenous, but no EU-RNA was observed in nuclei from multiple repeats of the experiment. Nuclei in blastomeres arrested from 5 to 7.5 hpf show strong levels of nascent transcription, similar to and exceeding control 7.5 hpf embryos. Signal is RNAPII dependent; inhibited by α-amanitin treatment (bottom). Scale bars, 50 μm. (CâE) Nascent transcriptome reads for control (wild type) and embryos CHX-arrested from 5 to 7.5 hpf. Each dot represents individual genes from the selected 2,577 genes with log2 reads averaged from duplicates quantified by DESeq2. The differentially enriched genes in each group are labeled in red and blue, respectively, based on a 2-fold threshold (dashed lines) and adjusted p < 0.05. Accumulation of nascent reads from 5 to 7.5 hpf in control embryos (C) and from 5 to 7.5 hpf in embryos arrested in CHX from 5 to 7.5 hpf (D). (E) Comparison of reads during widespread ZGA (7.5 hpf) for control embryos versus embryos CHX-arrested from 5 to 7.5 hpf. (F) Embryonic arrest in interphase via CHX treatment from 5 to 7.5 hpf leads to widespread induction of zygotic genes normally induced during ZGA. Percentage of 2,577 genes in nascent 7.5 hpf transcriptome of control and that in embryos subject to 5â7.5 hpf CHX treatment that are upregulated (red), downregulated genes (blue) and similarly expressed (gray); calculated from (E). (G) Gene annotation for subset of the transcriptome that are not induced by arrest with CHX treatment from 5 to 7.5 hpf. Over 80% do not have assigned gene names in the Xenopus genome. (H) Motifs strongly enriched in the promoter regions of genes that do not induce in response to CHX arrest and prolonged interphase. (I) Experimental design to test whether CHX treatment induces premature ZGA. Embryos were microinjected with EU at 1-cell stage, treated with CHX from 5 hpf, and imaged for nascent transcription at 6, 6.5, and 7 hpf, respectively. The red line indicates ZGA timing in normal embryos at 22°C. Estimated cell numbers at each hpf are shown for control embryos. (J) Imaging of nascent transcription (EU-RNA) in nuclei of blastomeres on the animal pole of whole-mount control and CHX-arrested embryos. Maximum intensity Z-projections from individual embryo substacks are shown. Observation of premature ZGAânascent transcriptionâin CHX-arrested embryos treated from 5 to 6, 5 to 6.5, and 5 to 7 hpf. Nascent transcription is largely absent in control embryos at 6 and 6.5 hpf and beginning widespread accumulation in control embryos at 7 hpf. Scale bars, 50 μm. (K) Quantification of nascent transcription in control and CHX-arrested embryos in (J). The nuclear EU-RNA amount in blastomere nuclei was calculated by multiplying the integrated nuclear EU-RNA signal after cytoplasmic background subtraction by the nucleus volume. A total of 80â160 cells from at least three embryos were analyzed for each group. Data are represented as mean + SD, and statistical significance was determined by one-way ANOVA (Fisherâs LSD test). ââp < 0.01; ââââp < 0.0001. (L) Schematic summary of precocious ZGA initiated by CHX treatment. Left: CHX induces early ZGA from 5 hpf after embryos have gained transcriptional competence. Right: CHX treatment promotes nascent transcript accumulation to a higher level and at earlier times in individual nuclei. The color gradient indicates no or low (gray) to high (red) transcription in the nucleus. The red dashed vertical line indicates empirical widespread ZGA onset timing for control embryos. See also Figure S3. |
|
|
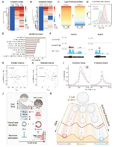
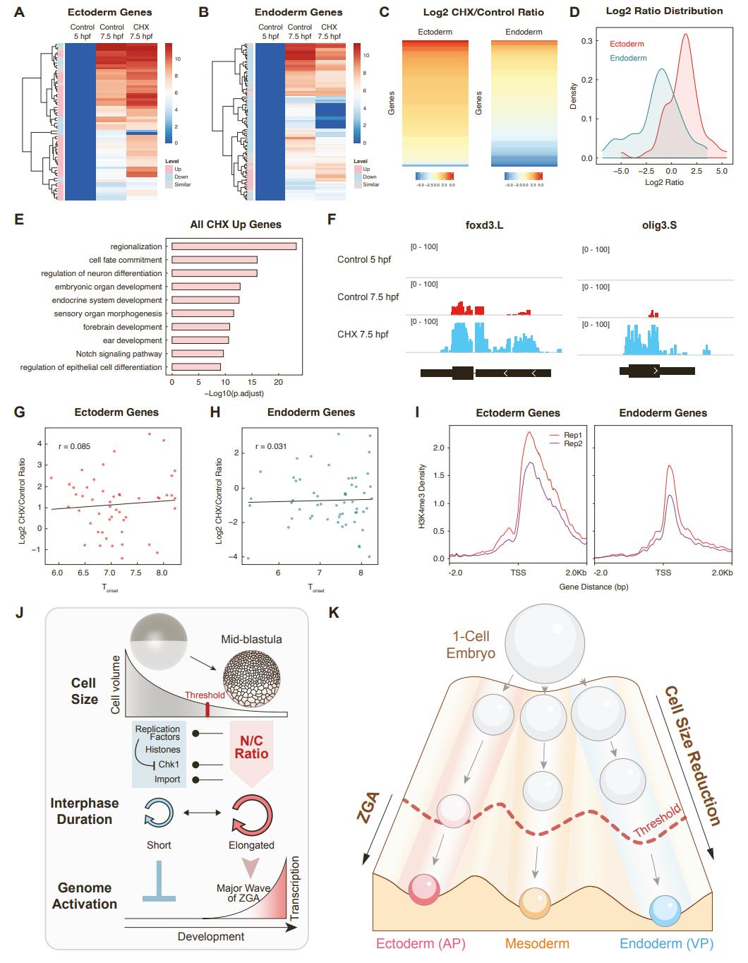
Figure 4. Timing of germ-layer initiation is correlated to spatially graded onset of ZGA (A) Average transcript levels for ectoderm and endoderm genes in blastula embryos. Nascent reads averaged from replicate embryos. Red, set of ectoderm genes (N = 111 genes); blue, set of endoderm genes (N = 172 genes) at 5â9 hpf. Mean ± SE. (B) Distribution of time of onset for transcriptional activation of individual genes within ectoderm (red) and endoderm (blue) sets. (C) Cumulative density of time of onset for transcriptional activation for ectoderm (red) and endoderm (blue) genes. (D and E) Heatmaps showing Z scores for induction of ectoderm (D) and endoderm (E) genes in control embryos at 7.5 hpf versus embryos treated with CHX from 5 to 7.5 hpf. Data are selected genes that have detectable transcriptional induction in control embryos from 5 to 7.5 hpf. Pie chart shows fraction of genes similar (gray) or upregulated (red) or downregulated (blue), comparing CHX-treated versus control embryos; threshold 1.5-fold difference. (F) Cumulative density showing induction relative to control of germ-layer genes in CHX-treated embryos at 7.5 hpf. Red, ectoderm; blue, endoderm. (G) Profile plots for ChIP-seq peaks of RNA Pol II for ectoderm and endoderm genes, respectively, in embryos at stage 10.5. Data from Session et al.19 The regions of transcription start site (TSS) ±2kb from two replicates are shown. The level of RNA Pol II binding in the indicated regions is higher in ectoderm genes than in endoderm genes. (H) Composite model and pathway describing regulated ZGA onset. Widespread ZGA is inhibited by rapid cell cycles in cleavage-stage embryos. As cell size reduces, due to cell division without cell growth, a DNA:cytoplasm ratio threshold is reached, promoting cell-cycle elongation and allowing for accumulation of nascent zygotic transcripts. Cell-cycle elongation is sufficient to promote large-scale ZGA in embryos that have achieved transcriptional competence. Translation of maternal TFs and histone acetyltransferases are necessary to generate transcriptionally competent embryos. Xenopus blastula embryos contain a gradient of cell sizes which achieve widespread ZGA onset at different times. A majority of the nascent transcriptome during ZGA displays early activation in smaller cells at the animal pole (AP)â the presumptive ectodermâand later activation in larger cells at the vegetal pole (VP)âthe presumptive endoderm. Chronological sequence of germ-layer induction may be linked to temporally graded onset of widespread ZGA in the blastula. Red, ectoderm genes; blue, endoderm genes. For clarity, the schematic of embryo is shown rotated 90° counterclockwise along the AV axis from the normal orientation of the embryo. Dotted arrow indicates that N/C ratio may affect ZGA transcription in a cell-cycle-independent manner. See also Figure S4. |
|
|
Figure S1. EU-RNA-seq to characterize the nascent transcriptome in early Xenopus embryogenesis. Related to Figure 1. (A) Reproducibility of nascent transcriptome library reads among replicates. Nascent EU-RNA-seq was performed on two clutches of early embryos (Rep 1 and Rep 2) from 5-9 hpf. Each dot represents individual genes with rlog reads quantified by DESeq2. Red line: linear fitting of the data in each plot; R squared values for fit. (B) Beads biochemically capture the nascent transcriptome. Increase in nascent EU-RNA-seq reads each hpf compared to pre-ZGA, 5 hpf. Each dot represents individual genes with rlog reads averaged from duplicates quantified by DESeq2. The numbers are genes enriched above 1.5-fold threshold (dashed lines). Red and blue dots indicate increased and decreased nascent transcripts at each hpf as compared with 5 hpf, respectively. (C) Schematic describing filtering the transcription data to define the bona fide nascent transcriptome for whole embryos at 5-9 hpf. The nascent list is further split into zygotic-only (Z) and maternal-zygotic (MZ) genes based on absence or presence of reads in the egg. (D-F) Enhanced sensitivity: comparison of reads levels from nascent EU-RNA-seq versus total RNA-seq. (Left) Summed reads for selected nascently transcribing genes (D, N = 2577), top genes from Session et al. (E, N = 591) and top genes from Yanai et al. (F, N = 696) from 5-9 hpf. Red, EU-RNA-seq for bead-purified nascent RNAs; Orange, total RNA-seq for all RNAs. Exponential fitting is shown with 95% CI. (Right) Enrichment of reads in nascent transcriptome as compared with total transcriptome over time. The ratio of summed Bead/All reads was calculated for each hpf from 6-9 hpf. (G) Genome browser view of reads for representative zygotic genes. Comparing total RNA-seq (top, All; orange), nascent EU-RNA-seq (middle, Bead; red) and maternal RNA-seq (bottom, Flowthrough; blue). The scales are set to the same level for each gene. Reads for these zygotic genes are higher in nascent (bead) transcriptome and absent from the maternal transcriptome (flowthrough), indicating biochemical separation of nascent from maternal. (H-J) Composition of genes or reads expressed during ZGA. (H) Percentage of genes that are unexpressed, maternal, or induced: maternal-zygotic (MZ) vs. zygotic (Z). (I) Percentage of total reads from nascent transcriptome (Bead) that can be categorized. (J) Fraction of assigned reads from nascent transcriptome (Bead) as development progresses. (K and L) Summed reads for MZ (K) and Z (L) genes from 5-9 hpf. Showing increase of reads, subtracting background (5 hpf). Exponential fitting is shown with 95% CI. (M) Heatmap for ATAC-seq peaks for genes whose activation was uniquely detected by EU-RNA-seq during 5-9 hpf in embryos at stages 10 and 12, respectively. Three replicates from each stage are shown (data source: Esmaeili et al., Dev Biol 2020). The regions of transcription start site (TSS) +/- 1kb are shown for each gene (each row represents each gene; N = 240 in total). The indicated regions of majority genes are accessible by stage 10 and further increased at stage 12. (N) Profile plot for ATAC-seq intensity in M. |
|
|
Figure S1. EU-RNA-seq to characterize the nascent transcriptome in early Xenopus embryogenesis. Related to Figure 1. (A) Reproducibility of nascent transcriptome library reads among replicates. Nascent EU-RNA-seq was performed on two clutches of early embryos (Rep 1 and Rep 2) from 5-9 hpf. Each dot represents individual genes with rlog reads quantified by DESeq2. Red line: linear fitting of the data in each plot; R squared values for fit. (B) Beads biochemically capture the nascent transcriptome. Increase in nascent EU-RNA-seq reads each hpf compared to pre-ZGA, 5 hpf. Each dot represents individual genes with rlog reads averaged from duplicates quantified by DESeq2. The numbers are genes enriched above 1.5-fold threshold (dashed lines). Red and blue dots indicate increased and decreased nascent transcripts at each hpf as compared with 5 hpf, respectively. (C) Schematic describing filtering the transcription data to define the bona fide nascent transcriptome for whole embryos at 5-9 hpf. The nascent list is further split into zygotic-only (Z) and maternal-zygotic (MZ) genes based on absence or presence of reads in the egg. (D-F) Enhanced sensitivity: comparison of reads levels from nascent EU-RNA-seq versus total RNA-seq. (Left) Summed reads for selected nascently transcribing genes (D, N = 2577), top genes from Session et al. (E, N = 591) and top genes from Yanai et al. (F, N = 696) from 5-9 hpf. Red, EU-RNA-seq for bead-purified nascent RNAs; Orange, total RNA-seq for all RNAs. Exponential fitting is shown with 95% CI. (Right) Enrichment of reads in nascent transcriptome as compared with total transcriptome over time. The ratio of summed Bead/All reads was calculated for each hpf from 6-9 hpf. (G) Genome browser view of reads for representative zygotic genes. Comparing total RNA-seq (top, All; orange), nascent EU-RNA-seq (middle, Bead; red) and maternal RNA-seq (bottom, Flowthrough; blue). The scales are set to the same level for each gene. Reads for these zygotic genes are higher in nascent (bead) transcriptome and absent from the maternal transcriptome (flowthrough), indicating biochemical separation of nascent from maternal. (H-J) Composition of genes or reads expressed during ZGA. (H) Percentage of genes that are unexpressed, maternal, or induced: maternal-zygotic (MZ) vs. zygotic (Z). (I) Percentage of total reads from nascent transcriptome (Bead) that can be categorized. (J) Fraction of assigned reads from nascent transcriptome (Bead) as development progresses. (K and L) Summed reads for MZ (K) and Z (L) genes from 5-9 hpf. Showing increase of reads, subtracting background (5 hpf). Exponential fitting is shown with 95% CI. (M) Heatmap for ATAC-seq peaks for genes whose activation was uniquely detected by EU-RNA-seq during 5-9 hpf in embryos at stages 10 and 12, respectively. Three replicates from each stage are shown (data source: Esmaeili et al., Dev Biol 2020). The regions of transcription start site (TSS) +/- 1kb are shown for each gene (each row represents each gene; N = 240 in total). The indicated regions of majority genes are accessible by stage 10 and further increased at stage 12. (N) Profile plot for ATAC-seq intensity in M. |
|
|
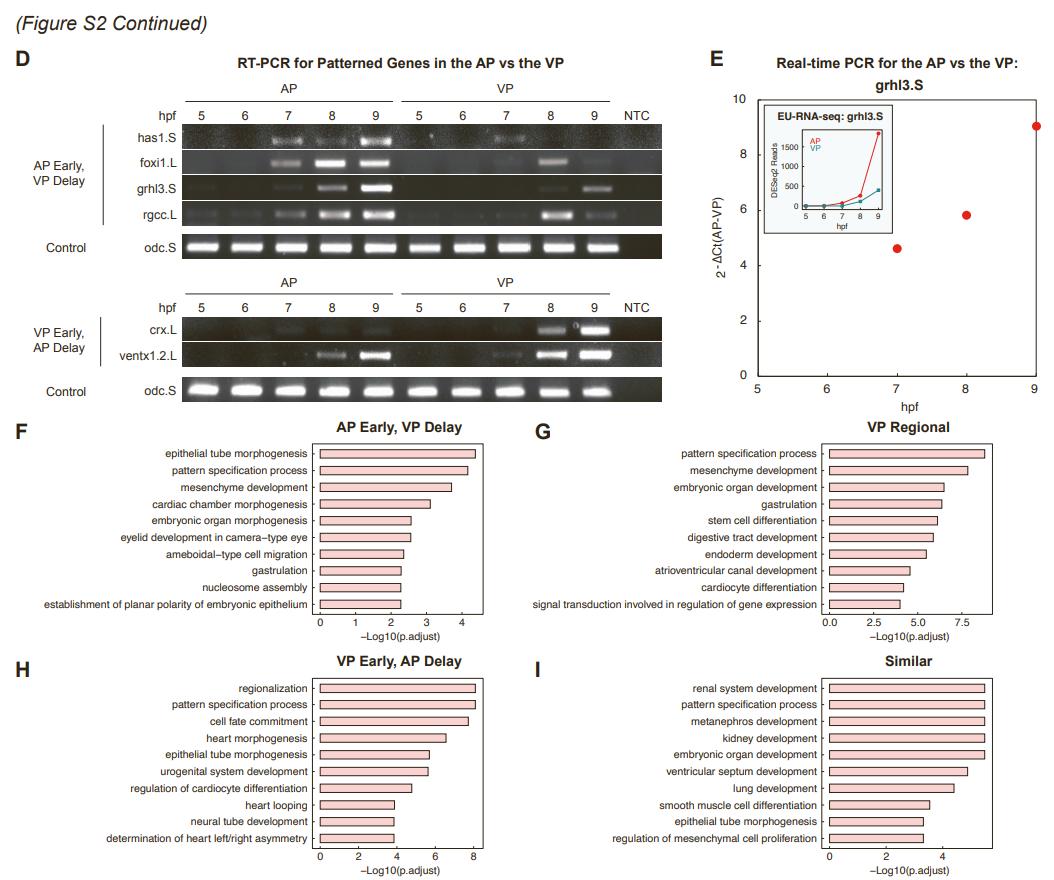
Figure S2. Characterizing spatial patterns of single gene activation in early Xenopus embryogenesis. Related to Figure 2. (A) Scheme for filtering genes used for analysis of activation patterns at the animal pole (AP) and the vegetal pole (VP). (B) Representative gene profiles to demonstrate the determination of activation onset time for individual genes. Genes tfap2a.L (top panels) and mixer (bottom panels) are shown as examples. DESeq2-normalized reads for 5 replicates (Rep 1-5) and their average (Rep Mean) from the nascent transcriptome at the AP (red) and the VP (blue) at 5-9 or 6-9 hpf. Mean-normalized reads were used for fitting with a smooth spline to determine the activation onset time at the AP and VP, respectively, based on reaching 20% of the maximum reads. (C) Categorization of 5 distinct spatial patterns for single gene activation. From left to right: schematic; mean-normalized reads for individual genes and their average; smooth spline fitting for the average mean-normalized reads to determine the activation onset time in AP and VP; histogram showing distribution of activation onset time for each gene within a category for the AP (red) and the VP (blue); genome browser view of example genes for each pattern. AP, red; VP, blue. (D) RT-PCR for example genes in the patterns of âAP Early, VP Delayâ (top panels) and âVP Early, AP Delayâ (bottom panels). Internal control was used for normalization. NTC, no-template control. (E) Real-time PCR for an example gene grhl3.S in the AP and VP. The expression level was measured from triplicates and the fold difference between AP and VP is represented as 2-âCt(AP-VP), where Ct(AP-VP) was calculated from the average Ct values of triplicates for AP and VP, respectively. Note that the expression was not detected at 5 and 6 hpf, and therefore the differences between AP and VP at these time points are not shown. As a reference for the expression pattern, the inset plot shows the average DESeq2 Reads by EU-RNA-seq in the AP and VP regions, respectively. (F-I) Top 10 enriched GO terms for patterned genes: âAP Early, VP Delayâ (F), âVP Regionalâ (G), âVP Early, AP Delayâ (H) and âSimilarâ (I). The GO terms for âAP Regionalâ genes could not be enriched due to small number of genes in this list. |
|
|
Figure S2. Characterizing spatial patterns of single gene activation in early Xenopus embryogenesis. Related to Figure 2. (A) Scheme for filtering genes used for analysis of activation patterns at the animal pole (AP) and the vegetal pole (VP). (B) Representative gene profiles to demonstrate the determination of activation onset time for individual genes. Genes tfap2a.L (top panels) and mixer (bottom panels) are shown as examples. DESeq2-normalized reads for 5 replicates (Rep 1-5) and their average (Rep Mean) from the nascent transcriptome at the AP (red) and the VP (blue) at 5-9 or 6-9 hpf. Mean-normalized reads were used for fitting with a smooth spline to determine the activation onset time at the AP and VP, respectively, based on reaching 20% of the maximum reads. (C) Categorization of 5 distinct spatial patterns for single gene activation. From left to right: schematic; mean-normalized reads for individual genes and their average; smooth spline fitting for the average mean-normalized reads to determine the activation onset time in AP and VP; histogram showing distribution of activation onset time for each gene within a category for the AP (red) and the VP (blue); genome browser view of example genes for each pattern. AP, red; VP, blue. (D) RT-PCR for example genes in the patterns of âAP Early, VP Delayâ (top panels) and âVP Early, AP Delayâ (bottom panels). Internal control was used for normalization. NTC, no-template control. (E) Real-time PCR for an example gene grhl3.S in the AP and VP. The expression level was measured from triplicates and the fold difference between AP and VP is represented as 2-âCt(AP-VP), where Ct(AP-VP) was calculated from the average Ct values of triplicates for AP and VP, respectively. Note that the expression was not detected at 5 and 6 hpf, and therefore the differences between AP and VP at these time points are not shown. As a reference for the expression pattern, the inset plot shows the average DESeq2 Reads by EU-RNA-seq in the AP and VP regions, respectively. (F-I) Top 10 enriched GO terms for patterned genes: âAP Early, VP Delayâ (F), âVP Regionalâ (G), âVP Early, AP Delayâ (H) and âSimilarâ (I). The GO terms for âAP Regionalâ genes could not be enriched due to small number of genes in this list. |
|
|
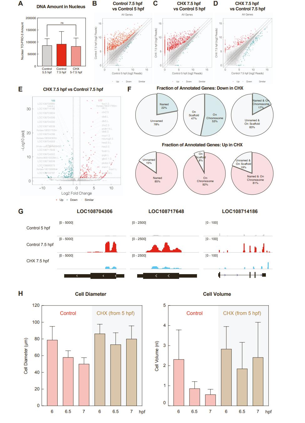
Figure S3. Effect of CHX on nascent zygotic transcription. Related to Figure 3. (A) DNA amount in nucleus of control embryos or embryos treated with cycloheximide (CHX). DNA was stained with TO-PRO-3 and the nuclear DNA amount was calculated by multiplying the nuclear intensity (subtracted with cytoplasmic background) by the volume of nucleus. Analyzed cell numbers from representative images: N = 66 (Control 5.5 hpf), N = 61 (Control 7.5 hpf), and N = 57 (CHX 5-7.5 hpf). Data are represented with Mean + SD. ns, not significant. (B-C) Increase in nascent transcription from 5 to 7.5 hpf for control (A) and cell cycle elongated (B) embryos. Using all genes in the genome. Each dot represents individual genes with log2 reads averaged from duplicates quantified by DESeq2. Differentially enriched genes in each group are labelled in red (up) and blue (down), based on a 1.5-fold threshold (dashed lines) and padj <0.05. (D) Comparison of log2 reads from cell cycle elongated (CHX) versus control embryo at 7.5 hpf, during widespread ZGA onset. Each dot represents each gene in the genome. (E) Volcano plot showing fold-change in expression comparing cell cycle elongated (CHX) versus control embryos. Labels show top 20 genes most differentially expressed. The numbers of up-regulated (red) and down-regulated (blue) genes by CHX are indicated. The horizontal dashed line indicates 1.3 (a threshold of padj = 0.05) and the two vertical dashed lines indicate -1 and 1, respectively (a threshold of 2-fold change). (F) Comparison of gene annotation information between down-regulated (top) and up-regulated (bottom) genes in the cell cycle elongated embryos (CHX) compared to control at 7.5 hpf. Showing percentage of genes that are named or unnamed, on chromosomes or unassigned scaffold contigs, or both. (G) Genome browser view of example genes only weakly induced by cell cycle elongation (CHX) compared to control. (H) Quantification of cell size in control and CHX-arrested embryos from 5 hpf. Cell size is represented as cell diameter (µm, Left) and cell volume (nl, Right) calculated by assuming a spherical shape of blastomeres. A total of 80-160 cells from at least three embryos were analyzed for each group. Data are represented as mean + SD. (I) RT-PCR for zygotic genes early activated in CHX-arrested embryos from 5 hpf to 5.5-8 hpf as compared with control embryos. The gene odc.S is used as a loading control. NTC, no-template control. LC, low contrast; HC, high contrast. (J) Inhibitor incubation from 5-7.5 hpf to characterize cell cycle arrest in blastula stage embryos. The final concentration in media is 0.2 mg/ml for CHX and 100 µM for the indicated Cdk inhibitors (~ 1,000 to 10,000-fold higher than respective Ki). Untreated and DMSO-treated embryos are used as controls. Only CHX is able to permeate Xenopus embryos o rapidly induce cell cycle arrest and Cdk inhibitors fail to arrest embryo division. Scale bar, 1 mm |
|
|
Figure S3. Effect of CHX on nascent zygotic transcription. Related to Figure 3. (A) DNA amount in nucleus of control embryos or embryos treated with cycloheximide (CHX). DNA was stained with TO-PRO-3 and the nuclear DNA amount was calculated by multiplying the nuclear intensity (subtracted with cytoplasmic background) by the volume of nucleus. Analyzed cell numbers from representative images: N = 66 (Control 5.5 hpf), N = 61 (Control 7.5 hpf), and N = 57 (CHX 5-7.5 hpf). Data are represented with Mean + SD. ns, not significant. (B-C) Increase in nascent transcription from 5 to 7.5 hpf for control (A) and cell cycle elongated (B) embryos. Using all genes in the genome. Each dot represents individual genes with log2 reads averaged from duplicates quantified by DESeq2. Differentially enriched genes in each group are labelled in red (up) and blue (down), based on a 1.5-fold threshold (dashed lines) and padj <0.05. (D) Comparison of log2 reads from cell cycle elongated (CHX) versus control embryo at 7.5 hpf, during widespread ZGA onset. Each dot represents each gene in the genome. (E) Volcano plot showing fold-change in expression comparing cell cycle elongated (CHX) versus control embryos. Labels show top 20 genes most differentially expressed. The numbers of up-regulated (red) and down-regulated (blue) genes by CHX are indicated. The horizontal dashed line indicates 1.3 (a threshold of padj = 0.05) and the two vertical dashed lines indicate -1 and 1, respectively (a threshold of 2-fold change). (F) Comparison of gene annotation information between down-regulated (top) and up-regulated (bottom) genes in the cell cycle elongated embryos (CHX) compared to control at 7.5 hpf. Showing percentage of genes that are named or unnamed, on chromosomes or unassigned scaffold contigs, or both. (G) Genome browser view of example genes only weakly induced by cell cycle elongation (CHX) compared to control. (H) Quantification of cell size in control and CHX-arrested embryos from 5 hpf. Cell size is represented as cell diameter (µm, Left) and cell volume (nl, Right) calculated by assuming a spherical shape of blastomeres. A total of 80-160 cells from at least three embryos were analyzed for each group. Data are represented as mean + SD. (I) RT-PCR for zygotic genes early activated in CHX-arrested embryos from 5 hpf to 5.5-8 hpf as compared with control embryos. The gene odc.S is used as a loading control. NTC, no-template control. LC, low contrast; HC, high contrast. (J) Inhibitor incubation from 5-7.5 hpf to characterize cell cycle arrest in blastula stage embryos. The final concentration in media is 0.2 mg/ml for CHX and 100 µM for the indicated Cdk inhibitors (~ 1,000 to 10,000-fold higher than respective Ki). Untreated and DMSO-treated embryos are used as controls. Only CHX is able to permeate Xenopus embryos o rapidly induce cell cycle arrest and Cdk inhibitors fail to arrest embryo division. Scale bar, 1 mm |
|
|
Figure S4. Premature cell cycle elongation over-induces the ectoderm germ layer program. Related to Figure 4. (A and B) Heatmaps for log2 reads of the ectoderm (A) and endoderm (B) genes with or without CHX treatment. Data shown are selected for genes that are induced in control embryos from 5-7.5 hpf. The up-regulated (red), down-regulated (blue) and not significantly changed (grey) genes are categorized based on a 1.5-fold difference threshold. (C) Heatmaps for log2 ratio of gene induction in CHX/Control for ectoderm (left) and endoderm (right) genes at 7.5 hpf. (D) Histogram for log2 ratio of gene induction in CHX/Control for ectoderm (red) and endoderm (blue) genes at 7.5 hpf. Ectoderm is largely over-induced by cell cycle elongation; endoderm is largely under-induced. (E) Top 10 enriched GO terms for genes that are significantly over-induced by cell cycle elongation (CHX). (F) Genome browser view of example ectoderm genes over-induced in CHX-treated embryos. (G and H) No correlation between activation onset time and log2 ratio of gene induction in CHX/Control for ectoderm (G) and endoderm genes (H) as in A and B. (I) Profile plots for ChIP-seq peaks of H3K4me3 for ectoderm and endoderm genes, respectively, in embryos at stage 10.5. The regions of transcription start site (TSS) +/- 2kb from two replicates are shown (data source: Session et al., Nature 2016). The level of H3K4me3 in the indicated regions is higher in ectoderm genes than endoderm genes. (J) Mechanistic regulation of ZGA via cell size, N/C ratio and cell cycle elongation in Xenopus early embryo. During Xenopus early development, a fertilized egg undergoes rapid reductive cell divisions without cell growth until mid-blastula stages, resulting in progressive reduction in blastomere cell size. Because the DNA amount remains constant in each cell, the N/C ratio increases. When the cell size or N/C ratio reaches a critical threshold, blastomeres elongate their cell cycle via Chk1, potentially via limiting replication factors and fork stalling, or reduced histone dependent repression of Chk1; RNAPII occupancy may also impact fork stalling. Early rapid divisions block zygotic transcript accumulation because interphase duration is too short for transcriptional accumulation. Once the cell cycle is elongated, a majority of nascent transcripts quickly build up, providing the basis for widespread gene expression during the major wave of ZGA. (K) A Waddington model for germ layer initiation whose timing is linked to regulated ZGA: cell size reduction down the landscape determines the rate at which ZGA initiates and subsequent germ layer specification. The fertilized egg undergoes asymmetric divisions generating small cells at the animal pole (AP), the presumptive ectoderm, and large cells at the vegetal pole (VP), the presumptive endoderm. Smaller AP cells reach a cell size threshold faster than the large VP cells. AP cells are the presumptive ectoderm and thus early ZGA leads to earlier expression of the ectoderm program. VP cells are the presumptive endoderm and delayed ZGA onset delays expression of the endoderm program. Note: the timing of initiation of the mesoderm program is inferred. |
References [+] :
Amodeo,
Histone titration against the genome sets the DNA-to-cytoplasm threshold for the Xenopus midblastula transition.
2015, Pubmed,
Xenbase
Amodeo, Histone titration against the genome sets the DNA-to-cytoplasm threshold for the Xenopus midblastula transition. 2015, Pubmed , Xenbase
Argelaguet, Multi-omics profiling of mouse gastrulation at single-cell resolution. 2019, Pubmed
Blitz, A catalog of Xenopus tropicalis transcription factors and their regional expression in the early gastrula stage embryo. 2017, Pubmed , Xenbase
Blythe, Establishment and maintenance of heritable chromatin structure during early Drosophila embryogenesis. 2016, Pubmed
Chan, Brd4 and P300 Confer Transcriptional Competency during Zygotic Genome Activation. 2019, Pubmed
Chari, Histone concentration regulates the cell cycle and transcription in early development. 2019, Pubmed
Chen, Imaging nascent transcription in wholemount vertebrate embryos to characterize zygotic genome activation. 2020, Pubmed , Xenbase
Chen, Spatiotemporal Patterning of Zygotic Genome Activation in a Model Vertebrate Embryo. 2019, Pubmed , Xenbase
Collart, Titration of four replication factors is essential for the Xenopus laevis midblastula transition. 2013, Pubmed , Xenbase
Dekens, The maternal-effect gene futile cycle is essential for pronuclear congression and mitotic spindle assembly in the zebrafish zygote. 2003, Pubmed
Dobin, STAR: ultrafast universal RNA-seq aligner. 2013, Pubmed
Duttke, Identification and dynamic quantification of regulatory elements using total RNA. 2019, Pubmed
Edgar, Cell cycle control by the nucleo-cytoplasmic ratio in early Drosophila development. 1986, Pubmed
Esmaeili, Chromatin accessibility and histone acetylation in the regulation of competence in early development. 2020, Pubmed , Xenbase
Gard, Centrosome duplication continues in cycloheximide-treated Xenopus blastulae in the absence of a detectable cell cycle. 1990, Pubmed , Xenbase
Gerhart, Cell cycle dynamics of an M-phase-specific cytoplasmic factor in Xenopus laevis oocytes and eggs. 1984, Pubmed , Xenbase
Hashimshony, Spatiotemporal transcriptomics reveals the evolutionary history of the endoderm germ layer. 2015, Pubmed , Xenbase
Heasman, Patterning the early Xenopus embryo. 2006, Pubmed , Xenbase
Heyn, The earliest transcribed zygotic genes are short, newly evolved, and different across species. 2014, Pubmed
Holler, Spatio-temporal mRNA tracking in the early zebrafish embryo. 2021, Pubmed , Xenbase
Hontelez, Embryonic transcription is controlled by maternally defined chromatin state. 2015, Pubmed , Xenbase
Jukam, The DNA-to-cytoplasm ratio broadly activates zygotic gene expression in Xenopus. 2021, Pubmed , Xenbase
Jukam, Zygotic Genome Activation in Vertebrates. 2017, Pubmed
Kane, The zebrafish midblastula transition. 1993, Pubmed
Kimelman, The events of the midblastula transition in Xenopus are regulated by changes in the cell cycle. 1987, Pubmed , Xenbase
Kwasnieski, Early genome activation in Drosophila is extensive with an initial tendency for aborted transcripts and retained introns. 2019, Pubmed
Langdon, Maternal and zygotic control of zebrafish dorsoventral axial patterning. 2011, Pubmed
Langmead, Fast gapped-read alignment with Bowtie 2. 2012, Pubmed
Lee, Zygotic genome activation during the maternal-to-zygotic transition. 2014, Pubmed , Xenbase
Lee, Nanog, Pou5f1 and SoxB1 activate zygotic gene expression during the maternal-to-zygotic transition. 2013, Pubmed
Leichsenring, Pou5f1 transcription factor controls zygotic gene activation in vertebrates. 2013, Pubmed , Xenbase
Levy, Nuclear size is regulated by importin α and Ntf2 in Xenopus. 2010, Pubmed , Xenbase
Li, The Sequence Alignment/Map format and SAMtools. 2009, Pubmed
Love, Moderated estimation of fold change and dispersion for RNA-seq data with DESeq2. 2014, Pubmed
Lu, Coupling of zygotic transcription to mitotic control at the Drosophila mid-blastula transition. 2009, Pubmed
Miake-Lye, Maturation-promoting factor induces nuclear envelope breakdown in cycloheximide-arrested embryos of Xenopus laevis. 1983, Pubmed , Xenbase
Newport, A major developmental transition in early Xenopus embryos: II. Control of the onset of transcription. 1982, Pubmed , Xenbase
Newport, A major developmental transition in early Xenopus embryos: I. characterization and timing of cellular changes at the midblastula stage. 1982, Pubmed , Xenbase
Newport, Regulation of the cell cycle during early Xenopus development. 1984, Pubmed , Xenbase
Pálfy, The timing of zygotic genome activation. 2017, Pubmed
Palozola, EU-RNA-seq for in vivo labeling and high throughput sequencing of nascent transcripts. 2021, Pubmed
Patro, Salmon provides fast and bias-aware quantification of transcript expression. 2017, Pubmed
Prioleau, Competition between chromatin and transcription complex assembly regulates gene expression during early development. 1994, Pubmed , Xenbase
Ramírez, deepTools2: a next generation web server for deep-sequencing data analysis. 2016, Pubmed
Robinson, Integrative genomics viewer. 2011, Pubmed
Rothe, Loss of gene function through rapid mitotic cycles in the Drosophila embryo. 1992, Pubmed
Schulz, Mechanisms regulating zygotic genome activation. 2019, Pubmed
Session, Genome evolution in the allotetraploid frog Xenopus laevis. 2016, Pubmed , Xenbase
Shermoen, Progression of the cell cycle through mitosis leads to abortion of nascent transcripts. 1991, Pubmed
Shindo, Excess histone H3 is a competitive Chk1 inhibitor that controls cell-cycle remodeling in the early Drosophila embryo. 2021, Pubmed
Sinner, Global analysis of the transcriptional network controlling Xenopus endoderm formation. 2006, Pubmed , Xenbase
Skirkanich, An essential role for transcription before the MBT in Xenopus laevis. 2011, Pubmed , Xenbase
Strong, Interphase-arrested Drosophila embryos activate zygotic gene expression and initiate mid-blastula transition events at a low nuclear-cytoplasmic ratio. 2020, Pubmed
Syed, The nuclear to cytoplasmic ratio directly regulates zygotic transcription in Drosophila through multiple modalities. 2021, Pubmed
Vastenhouw, The maternal-to-zygotic transition revisited. 2019, Pubmed
Wang, Transition of the blastomere cell cycle from cell size-independent to size-dependent control at the midblastula stage in Xenopus laevis. 2000, Pubmed , Xenbase
Wu, clusterProfiler 4.0: A universal enrichment tool for interpreting omics data. 2021, Pubmed
Xanthos, Maternal VegT is the initiator of a molecular network specifying endoderm in Xenopus laevis. 2001, Pubmed , Xenbase
Yanai, Mapping gene expression in two Xenopus species: evolutionary constraints and developmental flexibility. 2011, Pubmed , Xenbase
Yang, Beta-catenin/Tcf-regulated transcription prior to the midblastula transition. 2002, Pubmed , Xenbase
Zernicka-Goetz, Making a firm decision: multifaceted regulation of cell fate in the early mouse embryo. 2009, Pubmed
Zhang, The role of maternal VegT in establishing the primary germ layers in Xenopus embryos. 1998, Pubmed , Xenbase
Zhang, Cell Cycle Remodeling and Zygotic Gene Activation at the Midblastula Transition. 2017, Pubmed
Zhang, Xenopus VegT RNA is localized to the vegetal cortex during oogenesis and encodes a novel T-box transcription factor involved in mesodermal patterning. 1996, Pubmed , Xenbase
Zhang, Model-based analysis of ChIP-Seq (MACS). 2008, Pubmed
