XB-ART-59269
iScience
2022 Jul 21;258:104811. doi: 10.1016/j.isci.2022.104811.
Show Gene links
Show Anatomy links
Multivalent interactions with RNA drive recruitment and dynamics in biomolecular condensates in Xenopus oocytes.
Cabral SE, Otis JP, Mowry KL.
???displayArticle.abstract???
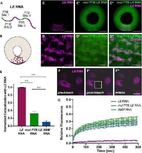
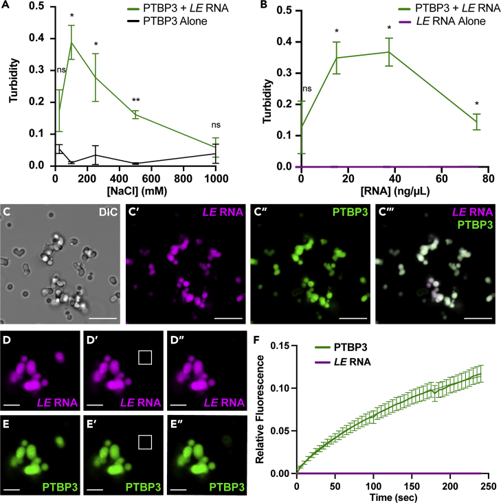
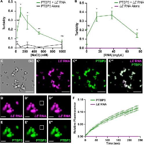
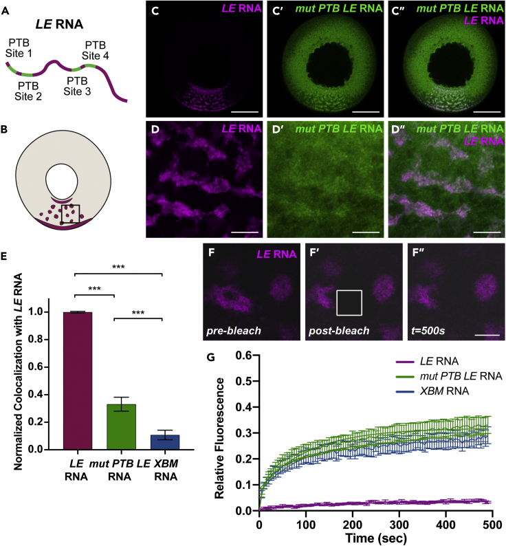
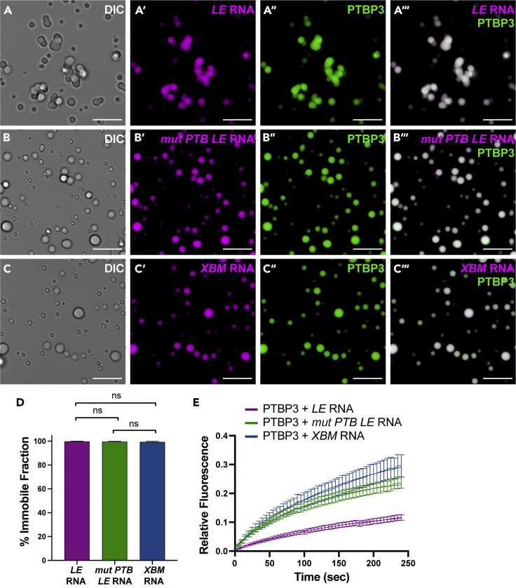
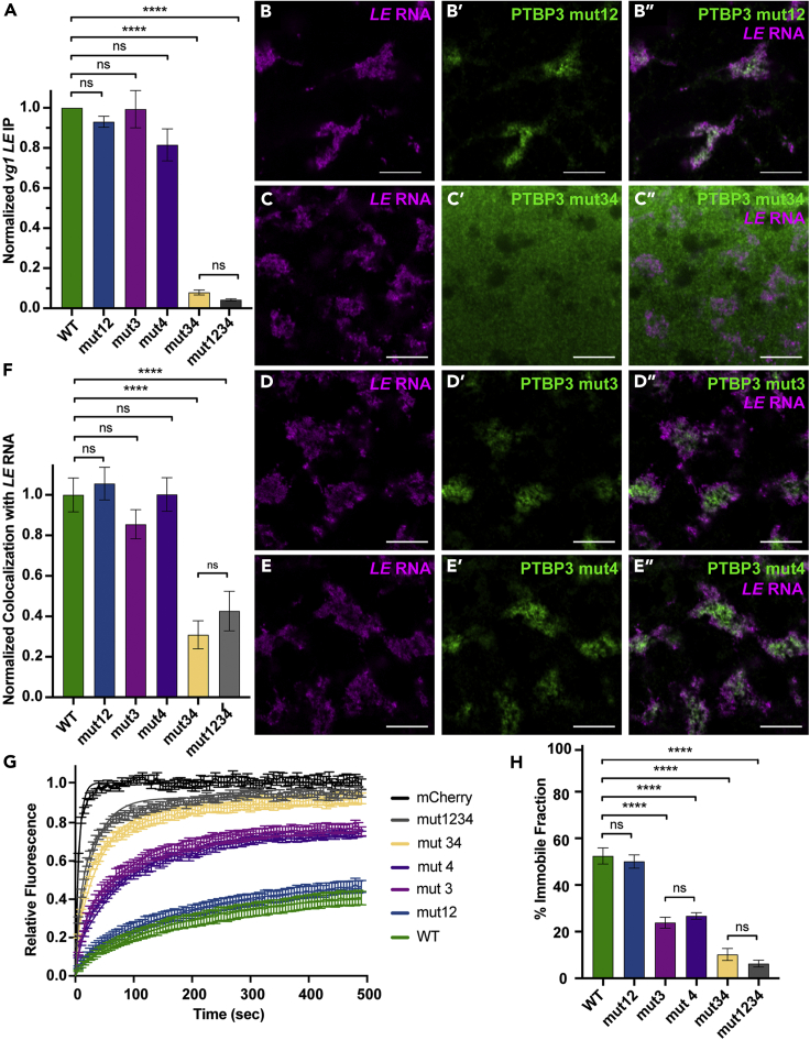
RNA localization and biomolecular condensate formation are key biological strategies for organizing the cytoplasm and generating cellular polarity. In Xenopus oocytes, RNAs required for germ layer patterning localize in biomolecular condensates, termed Localization bodies (L-bodies). Here, we have used an L-body RNA-binding protein, PTBP3, to test the role of RNA-protein interactions in regulating the biophysical characteristics of L-bodies in vivo and PTBP3-RNA condensates in vitro. Our results reveal that RNA-protein interactions drive recruitment of PTBP3 and localized RNA to L-bodies and that multivalent interactions tune the dynamics of the PTBP3 after localization. In a concentration-dependent manner, RNA becomes non-dynamic and interactions with the RNA determine PTBP3 dynamics within these biomolecular condensates in vivo and in vitro. Importantly, RNA, and not protein, is required for maintenance of the PTBP3-RNA condensates in vitro, pointing to a model where RNA serves as a non-dynamic substructure in these condensates.
???displayArticle.pubmedLink??? 35982794
???displayArticle.pmcLink??? PMC9379569
???displayArticle.link??? iScience
???displayArticle.grants??? [+]
R01 GM071049 NIGMS NIH HHS
Genes referenced: ptbp3
???attribute.lit??? ???displayArticles.show???
References [+] :
Alberti,
Considerations and Challenges in Studying Liquid-Liquid Phase Separation and Biomolecular Condensates.
2019, Pubmed
Alberti, Considerations and Challenges in Studying Liquid-Liquid Phase Separation and Biomolecular Condensates. 2019, Pubmed
Banani, Biomolecular condensates: organizers of cellular biochemistry. 2017, Pubmed
Banani, Compositional Control of Phase-Separated Cellular Bodies. 2016, Pubmed
Banerjee, Reentrant Phase Transition Drives Dynamic Substructure Formation in Ribonucleoprotein Droplets. 2017, Pubmed
Birsoy, Vg 1 is an essential signaling molecule in Xenopus development. 2006, Pubmed , Xenbase
Boeynaems, Protein Phase Separation: A New Phase in Cell Biology. 2018, Pubmed
Boke, Amyloid-like Self-Assembly of a Cellular Compartment. 2016, Pubmed , Xenbase
Bose, Liquid-to-solid phase transition of oskar ribonucleoprotein granules is essential for their function in Drosophila embryonic development. 2022, Pubmed
Burke, Residue-by-Residue View of In Vitro FUS Granules that Bind the C-Terminal Domain of RNA Polymerase II. 2015, Pubmed
Cabral, Organizing the oocyte: RNA localization meets phase separation. 2020, Pubmed , Xenbase
Clemson, An architectural role for a nuclear noncoding RNA: NEAT1 RNA is essential for the structure of paraspeckles. 2009, Pubmed
Costes, Automatic and quantitative measurement of protein-protein colocalization in live cells. 2004, Pubmed
Cote, A Xenopus protein related to hnRNP I has a role in cytoplasmic RNA localization. 1999, Pubmed , Xenbase
Dale, Secretion and mesoderm-inducing activity of the TGF-beta-related domain of Xenopus Vg1. 1993, Pubmed , Xenbase
Fare, Higher-order organization of biomolecular condensates. 2021, Pubmed
Fay, The Role of RNA in Biological Phase Separations. 2018, Pubmed
Gagnon, Directional transport is mediated by a Dynein-dependent step in an RNA localization pathway. 2013, Pubmed , Xenbase
Gautreau, Two copies of a subelement from the Vg1 RNA localization sequence are sufficient to direct vegetal localization in Xenopus oocytes. 1997, Pubmed , Xenbase
Hu, PTB/nPTB: master regulators of neuronal fate in mammals. 2018, Pubmed
Hyman, Liquid-liquid phase separation in biology. 2014, Pubmed
Jain, RNA phase transitions in repeat expansion disorders. 2017, Pubmed
Jawerth, Protein condensates as aging Maxwell fluids. 2020, Pubmed
Jeschonek, Whole-Mount Immunofluorescence for Visualizing Endogenous Protein and Injected RNA in Xenopus Oocytes. 2018, Pubmed , Xenbase
Kafasla, Activation of picornaviral IRESs by PTB shows differential dependence on each PTB RNA-binding domain. 2011, Pubmed
Krieg, Formation of the 3' end of histone mRNA by post-transcriptional processing. , Pubmed , Xenbase
Laemmli, Cleavage of structural proteins during the assembly of the head of bacteriophage T4. 1970, Pubmed
Langdon, mRNA structure determines specificity of a polyQ-driven phase separation. 2018, Pubmed
Lewis, Conserved and clustered RNA recognition sequences are a critical feature of signals directing RNA localization in Xenopus oocytes. 2004, Pubmed , Xenbase
Lewis, PTB/hnRNP I is required for RNP remodeling during RNA localization in Xenopus oocytes. 2008, Pubmed , Xenbase
Li, Phase transitions in the assembly of multivalent signalling proteins. 2012, Pubmed
Lin, Formation and Maturation of Phase-Separated Liquid Droplets by RNA-Binding Proteins. 2015, Pubmed
Livak, Analysis of relative gene expression data using real-time quantitative PCR and the 2(-Delta Delta C(T)) Method. 2001, Pubmed
Ma, A Membraneless Organelle Associated with the Endoplasmic Reticulum Enables 3'UTR-Mediated Protein-Protein Interactions. 2018, Pubmed
Ma, In vivo reconstitution finds multivalent RNA-RNA interactions as drivers of mesh-like condensates. 2021, Pubmed
Maharana, RNA buffers the phase separation behavior of prion-like RNA binding proteins. 2018, Pubmed
Mao, Direct visualization of the co-transcriptional assembly of a nuclear body by noncoding RNAs. 2011, Pubmed
Messitt, Multiple kinesin motors coordinate cytoplasmic RNA transport on a subpopulation of microtubules in Xenopus oocytes. 2008, Pubmed , Xenbase
Mittag, Multiple Modes of Protein-Protein Interactions Promote RNP Granule Assembly. 2018, Pubmed
Molliex, Phase separation by low complexity domains promotes stress granule assembly and drives pathological fibrillization. 2015, Pubmed
Neil, L-bodies are RNA-protein condensates driving RNA localization in Xenopus oocytes. 2021, Pubmed , Xenbase
Niepielko, Stochastic Seeding Coupled with mRNA Self-Recruitment Generates Heterogeneous Drosophila Germ Granules. 2018, Pubmed
Oberstrass, Structure of PTB bound to RNA: specific binding and implications for splicing regulation. 2005, Pubmed
Patel, A Liquid-to-Solid Phase Transition of the ALS Protein FUS Accelerated by Disease Mutation. 2015, Pubmed
Peti, Strategies to maximize heterologous protein expression in Escherichia coli with minimal cost. 2007, Pubmed
Powrie, Using in vivo imaging to measure RNA mobility in Xenopus laevis oocytes. 2016, Pubmed , Xenbase
Putnam, A gel phase promotes condensation of liquid P granules in Caenorhabditis elegans embryos. 2019, Pubmed
Ranganathan, Dynamic metastable long-living droplets formed by sticker-spacer proteins. 2020, Pubmed
Sanulli, Generation and Biochemical Characterization of Phase-Separated Droplets Formed by Nucleic Acid Binding Proteins: Using HP1 as a Model System. 2021, Pubmed
Sawicka, Polypyrimidine-tract-binding protein: a multifunctional RNA-binding protein. 2008, Pubmed
Smith, FXR1 splicing is important for muscle development and biomolecular condensates in muscle cells. 2020, Pubmed , Xenbase
Thomsen, Processed Vg1 protein is an axial mesoderm inducer in Xenopus. 1993, Pubmed , Xenbase
Trcek, Sequence-Independent Self-Assembly of Germ Granule mRNAs into Homotypic Clusters. 2020, Pubmed
Van Treeck, Emerging Roles for Intermolecular RNA-RNA Interactions in RNP Assemblies. 2018, Pubmed
Van Treeck, RNA self-assembly contributes to stress granule formation and defining the stress granule transcriptome. 2018, Pubmed
Xie, Protein kinase A phosphorylation modulates transport of the polypyrimidine tract-binding protein. 2003, Pubmed , Xenbase
Yamamoto, Isolation of a mammalian homologue of a fission yeast differentiation regulator. 1999, Pubmed
