XB-ART-59266
Curr Biol
2022 Aug 26;3218:3939-3951.e6. doi: 10.1016/j.cub.2022.07.037.
Show Gene links
Show Anatomy links
Molecular conflicts disrupting centromere maintenance contribute to Xenopus hybrid inviability.
Kitaoka M, Smith OK, Straight AF, Heald R.
???displayArticle.abstract???
Although central to evolution, the causes of hybrid inviability that drive reproductive isolation are poorly understood. Embryonic lethality occurs when the eggs of the frog X. tropicalis are fertilized with either X. laevis or X. borealis sperm. We observed that distinct subsets of paternal chromosomes failed to assemble functional centromeres, causing their mis-segregation during embryonic cell divisions. Core centromere DNA sequence analysis revealed little conservation among the three species, indicating that epigenetic mechanisms that normally operate to maintain centromere integrity are disrupted on specific paternal chromosomes in hybrids. In vitro reactions combining X. tropicalis egg extract with either X. laevis or X. borealis sperm chromosomes revealed that paternally matched or overexpressed centromeric histone CENP-A and its chaperone HJURP could rescue centromere assembly on affected chromosomes in interphase nuclei. However, although the X. laevis chromosomes maintained centromeric CENP-A in metaphase, X. borealis chromosomes did not and also displayed ultra-thin regions containing ribosomal DNA. Both centromere assembly and morphology of X. borealis mitotic chromosomes could be rescued by inhibiting RNA polymerase I or preventing the collapse of stalled DNA replication forks. These results indicate that specific paternal centromeres are inactivated in hybrids due to the disruption of associated chromatin regions that interfere with CENP-A incorporation, at least in some cases due to conflicts between replication and transcription machineries. Thus, our findings highlight the dynamic nature of centromere maintenance and its susceptibility to disruption in vertebrate interspecies hybrids.
???displayArticle.pubmedLink??? 35973429
???displayArticle.pmcLink??? PMC9529917
???displayArticle.link??? Curr Biol
???displayArticle.grants??? [+]
Species referenced: Xenopus tropicalis Xenopus laevis Xenopus borealis
Genes referenced: aurka blmh eif4g2 plk1 ubtf
GO keywords: chromosome [+]
???displayArticle.antibodies??? H3f3a Ab33 Myc Ab2
???attribute.lit??? ???displayArticles.show???
|
|
Graphical Abstract |
|
|
Figure 1. Comparison of X. laevis, X. tropicalis, and X. borealis core centromere sequences (A) Scatter plots of k-mer enrichment values (normalized CENP-A counts/normalized input counts) compared between species. Only k-mers found in both species are plotted. Dotted lines indicate enrichment value for each species that is five median absolute deviations above the median enrichment value to denote highly enriched k-mers, which are not well conserved across species. (B) Phylogram of full-length sequencing reads from each Xenopus species. Branches are colored according to species of origin. Sequencing reads were selected first by the presence of at least 80 CENP-A enriched 25 bp k-mers and then by hierarchical clustering. The phylogram illustrates a striking divergence of core centromere sequences. See also Figure S1. |
|
|
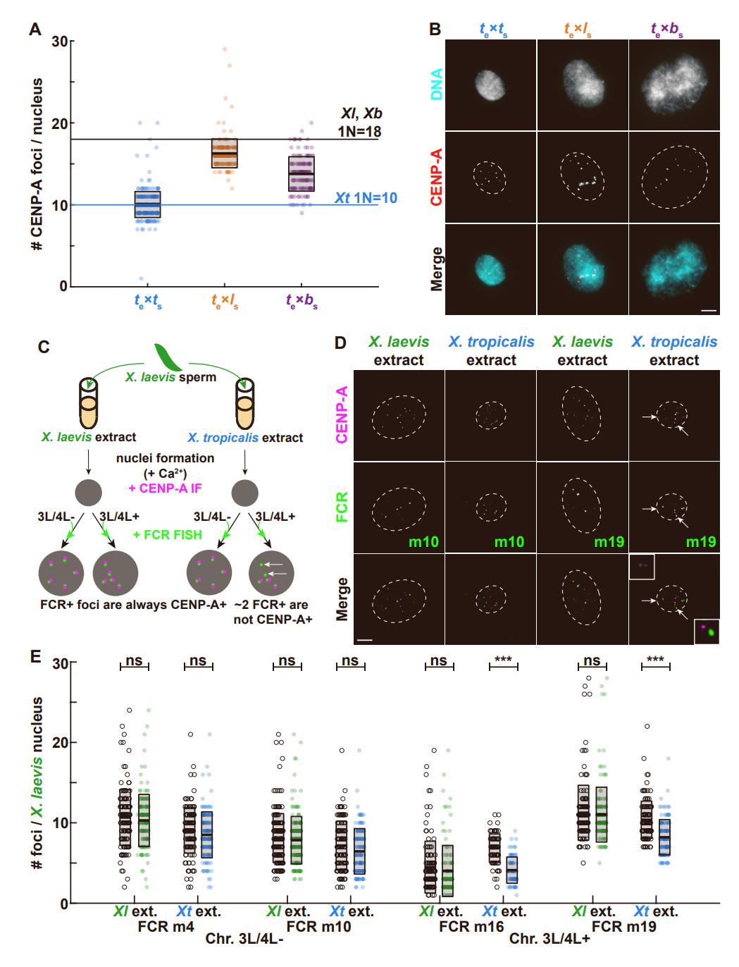
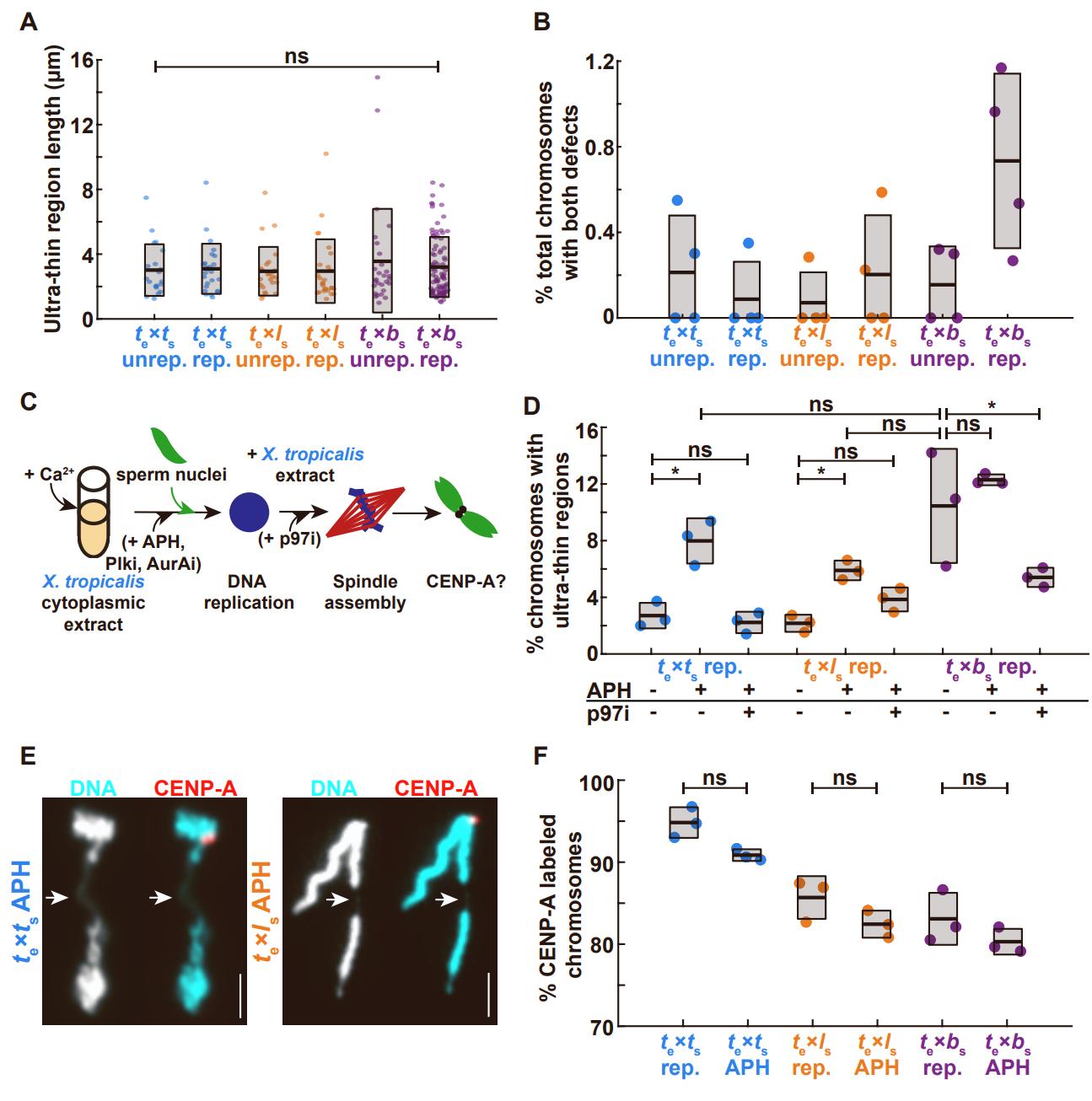
Figure 2. Loss of centromeric CENP-A is cell cycle dependent (A) Percentage of mitotic chromosomes with centromeric CENP-A staining in X. tropicalis egg extract. Over 95% of X. tropicalis, X. laevis, and X. borealis unreplicated sperm chromosomes added directly to metaphase-arrested X. tropicalis egg extracts possess centromeres, as indicated by immunofluorescence of the centromeric histone CENP-A. Following progression through the cell cycle, a fraction of replicated X. laevis and X. borealis mitotic chromosomes completely lose centromeric CENP-A foci. Unrep, unreplicated chromosomes; rep, replicated chromosomes. n = 3 extracts, n > 275 chromosomes per extract. P values (left to right) by two-tailed two-sample unequal variance t tests: 0.3356, 0.0008, 0.0004; ns, not significant. (B) Representative images of mitotic unreplicated and replicated X. tropicalis, X. laevis, and X. borealis chromosomes formed in X. tropicalis egg extracts. The chromosomes shown here are not identified but selected from a population of paternal chromosomes. DNA in cyan, CENP-A in red. Scale bar, 10 μm. (C) Percentage of total expected CENP-A foci observed in nuclei formed in interphase X. tropicalis egg extract. X. laevis and X. borealis interphase nuclei both lose centromere foci during interphase, prior to entry into metaphase, whereas X. tropicalis nuclei do not. From n = 3 extracts, n > 64 nuclei per extract. P values (top to bottom) by one-way ANOVA with Tukey post hoc analysis: 0.0025 and 0.0133. Species nomenclature throughout figures denotes egg extract as subscript e and chromosomes as subscript s; for example, te x ls indicates X. tropicalis egg extract combined with X. laevis sperm chromosomes. X. tropicalis is color-coded blue, while X. laevis and X. borealis hybrid combinations are orange and purple, respectively. See also Figure S2. |
|
|
Figure 3. Driving CENP-A assembly rescues centromere localization in interphase, which persists on mitotic X. laevis, but not on X. borealis, chromosomes (A) Percentage of replicated X. laevis chromosomes with centromeric CENP-A staining in X. tropicalis extract supplemented with in-vitro-translated CENP-A and HJURP proteins from different Xenopus species. X. laevis chromosomes are fully rescued with species-matched centromere proteins. Quantification with n = 3 extracts, n > 315 chromosomes per extract. p values (top to bottom) by one-way ANOVA with Tukey post hoc analysis: 0.1734, 0.9999, 0.5522, 0.0057, 0.0086, and 0.6281. (B) Percentage of replicated X. borealis chromosomes with centromeric CENP-A staining in X. tropicalis extract supplemented with in-vitro-translated centromere proteins from different Xenopus species. No combination or increased amounts of centromeric proteins CENP-A (CA), HJURP (HJ), and CENP-C (CC) restored CENP-A localization on X. borealis mitotic chromosomes. Quantification with n = 3 extracts, n > 216 chromosomes per extract. p value by one-way ANOVA = 0.0786. (C) Percentage of CENP-A-labeled centromeric foci in X. borealis nuclei assembled in X. tropicalis extract supplemented with in-vitro-translated centromere proteins from different Xenopus species. Driving centromere assembly with species-matched proteins fully restores formation of centromere foci in interphase, but CENP-A staining is subsequently lost in metaphase (B). Quantification with n = 3 extracts, n > 67 nuclei per extract. p values (top to bottom) by one-way ANOVA: 0.9996, 0.0562, 0.0433, 0.9690, and 0.9109. (D) Percentage of replicated X. laevis or X. borealis chromosomes with centromeric CENP-A staining in X. tropicalis extract supplemented with excess (â¼80Ã endogenous levels) of in-vitro-translated X. laevis or X. tropicalis CENP-A. Whereas centromere staining is fully rescued on X. laevis mitotic chromosomes by CENP-A from either species, X. borealis centromere staining is not affected. Quantification with n = 3 extracts, n > 204 chromosomes per extract. p values (top to bottom, then left to right) by one-way ANOVA with Tukey post hoc analysis: 0.0042, 0.0001, 0.0249, 0.8845, and 0.88946. (AâC) Centromere proteins were added at â¼8Ã endogenous levels. (AâD) ns, not significant. See also Figure S3. |
|
|
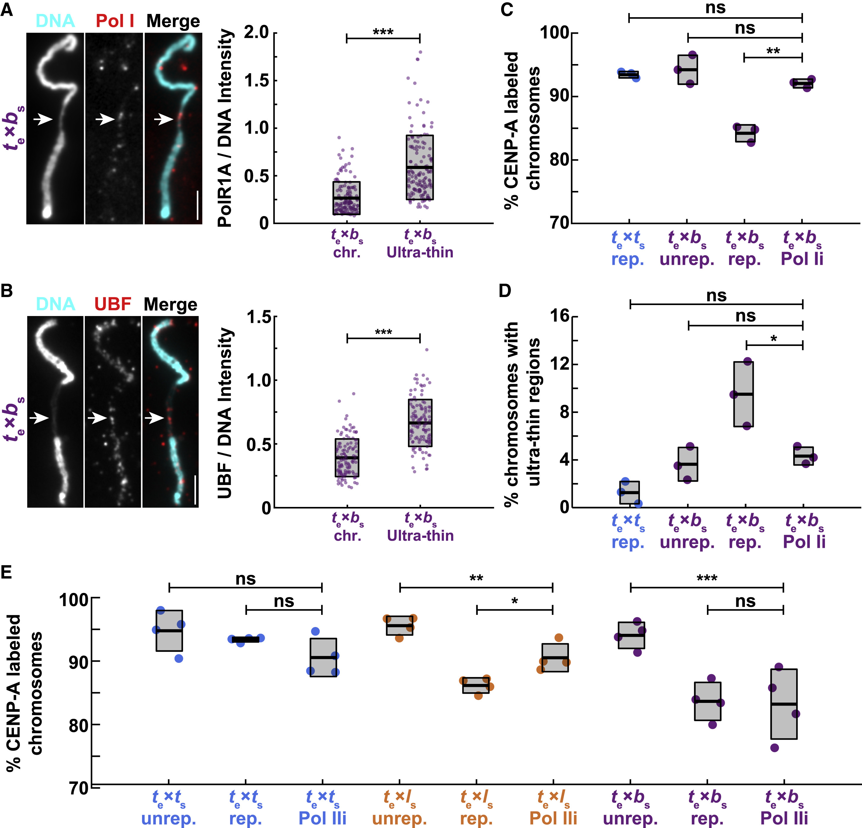
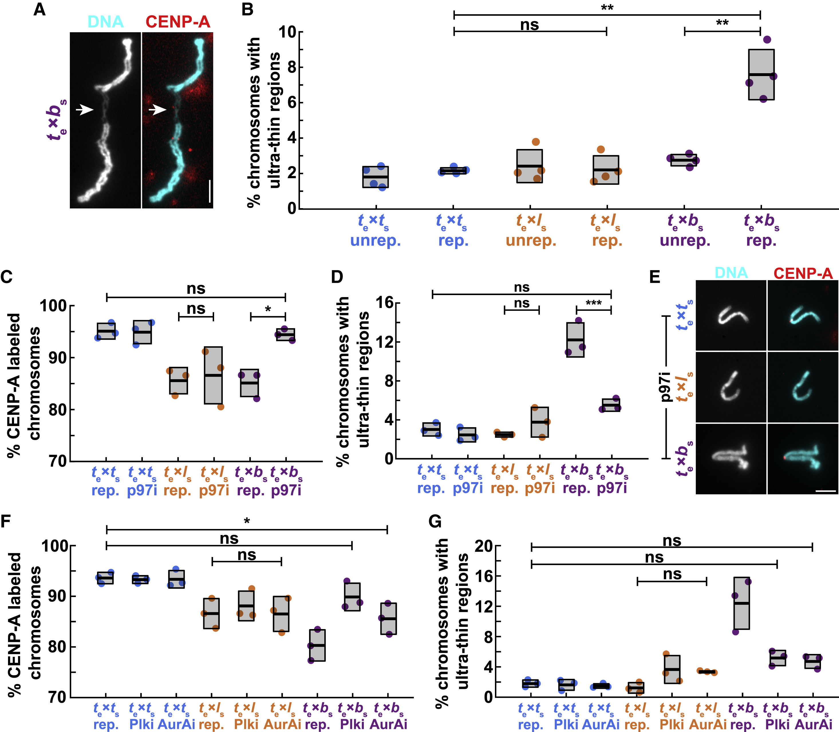
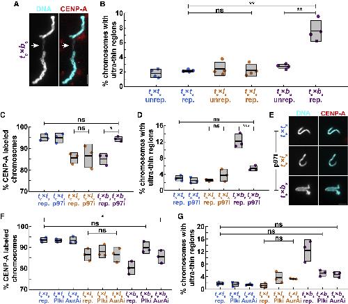
Figure 4. Mitotic replication stress leads to X. borealis centromere and chromosome morphology defects (A) Representative image showing an ultra-thin region of a mitotic X. borealis chromosome formed in X. tropicalis egg extract. Note that the chromosome has an intact centromere. DNA in cyan, CENP-A in red. Scale bar, 5 μm. (B) Percentage of unreplicated and replicated mitotic chromosomes with ultra-thin morphology defects in X. tropicalis extract. A low percentage of X. tropicalis, X. laevis, or X. borealis unreplicated chromosomes display ultra-thin regions. After cycling through interphase, only X. borealis chromosomes exhibit a significant increase in this defect. Quantification with n = 3 extracts, n > 310 chromosomes per extract. p values (top to bottom, then left to right) by one-way ANOVA with Tukey post hoc analysis: 2.9352eâ7, 0.9999, and 1.6475eâ6. (C) Percentage of replicated chromosomes with centromeric CENP-A staining in X. tropicalis extracts treated with solvent control or 10 μM p97 ATPase inhibitor NMS-873 (p97i). Inhibition of p97 restores CENP-A staining on X. borealis mitotic chromosomes but does not affect X. tropicalis or X. laevis chromosomes. p values (top to bottom, then left to right) by one-way ANOVA with Tukey post hoc analysis: 0.9997, 0.9978, and 0.0204. (D) Percentage of chromosomes with ultra-thin regions in X. tropicalis extracts treated with solvent control or 10-μM p97 ATPase inhibitor NMS-873 (p97i). Inhibition of p97 rescues X. borealis chromosome morphology defects but does not affect X. tropicalis or X. laevis chromosomes. p values (top to bottom, then left to right) by one-way ANOVA with Tukey post hoc analysis: 0.1114, 0.6903, and 6.2572eâ5. (E) Representative images of mitotic replicated X. tropicalis, X. laevis, and X. borealis chromosomes following treatment with 10-μM p97 ATPase inhibitor NMS-873 (p97i). X. borealis chromosome morphology and centromere localization are rescued (bottom panels, compare with Figures 2B and 4A), similar to X. tropicalis, while X. laevis chromosomes have lost CENP-A staining (middle panels). DNA in cyan, CENP-A in red. Scale bar, 5 μm. (F) Percentage of replicated chromosomes with centromeric CENP-A staining in X. tropicalis extracts treated with solvent control, 1-μM Polo-like kinase 1 inhibitor BI-2536 (Plk1i), or 1-μM aurora A kinase inhibitor MLN-8237 (AurAi). CENP-A localization is fully or partially rescued on X. borealis mitotic chromosomes, whereas X. tropicalis or X. laevis chromosomes are not affected. p values (top to bottom) by one-way ANOVA with Tukey post hoc analysis: 0.0276, 0.7003, and 0.9999. (G) Percentage of chromosomes with ultra-thin regions in X. tropicalis extracts treated with solvent control, 1-μM Polo-like kinase 1 inhibitor BI-2536 (Plk1i), or 1-μM Aurora A kinase inhibitor MLN-8237 (AurAi). Inhibition of Plk1 and AurA rescued X. borealis mitotic chromosome morphology defects but did not affect X. tropicalis or X. laevis chromosomes. p values (top to bottom) by one-way ANOVA with Tukey post hoc analysis: 0.2882, 0.1525, and 0.5887. (C and D) n = 3 extracts, n > 179 chromosomes per extract. (E and F) n = 3 extracts, n > 155 chromosomes per extract. (BâF) ns, not significant. See also Figure S4. |
|
|
Figure 5. Replication-transcription conflicts at rDNA on X. borealis chromosomes can be rescued by inhibiting RNA Pol I (A) Representative images and fluorescence intensity quantification of RNA Pol I staining relative to DNA on ultra-thin and normal regions of X. borealis mitotic chromosomes, revealing enrichment of RNA Pol I on ultra-thin regions. Quantification with n = 3 extracts, n = 140 chromosomes. p value = 9.4793eâ20 by two-tailed two-sample unequal variance t tests. (B) Representative images and fluorescence intensity quantification of UBF staining relative to DNA on ultra-thin and normal regions of X. borealis mitotic chromosomes, revealing enrichment of UBF on ultra-thin regions. Quantification with n = 3 extracts, n = 62 chromosomes. p value = 4.5004eâ13 by two-tailed two-sample unequal variance t tests. (C) Percentage of mitotic chromosomes with centromeric CENP-A staining in X. tropicalis extracts treated with solvent control or 1-μM BMH-21 to inhibit RNA Pol I (Pol Ii), which fully rescues CENP-A localization on replicated X. borealis chromosomes. p values (top to bottom) by one-way ANOVA with Tukey post hoc analysis: 0.9794, 0.7979, and 0.0005. (D) Percentage of mitotic chromosomes with ultra-thin regions in X. tropicalis extracts treated with solvent control or 1-μM BMH-21 (Pol Ii). RNA Pol I inhibition also rescues X. borealis chromosome morphology defects. p values (top to bottom) by one-way ANOVA with Tukey post hoc analysis: 0.5078, 0.9999, and 0.0469. (E) Percentage of chromosomes with centromeric CENP-A staining in X. tropicalis extracts treated with solvent control or 25-μM triptolide to inhibit RNA Pol II (RNA Pol IIi). X. laevis chromosomes are partially rescued, while X. tropicalis and X. borealis chromosomes are not affected. Quantification with n = 3 extracts, n > 322 chromosomes per extract. p values (top to bottom, then left to right) by one-way ANOVA with Tukey post hoc analysis: 0.4785, 0.8797, 0.0052, 0.0125, 0.0003, and 0.9999. (A and B) DNA in cyan, RNA Pol I and UBF in red. Scale bars, 5 μm. (C and D) n = 3 extracts, n > 172 chromosomes per extract. (CâE) ns, not significant. See also Figure S5. |
|
|
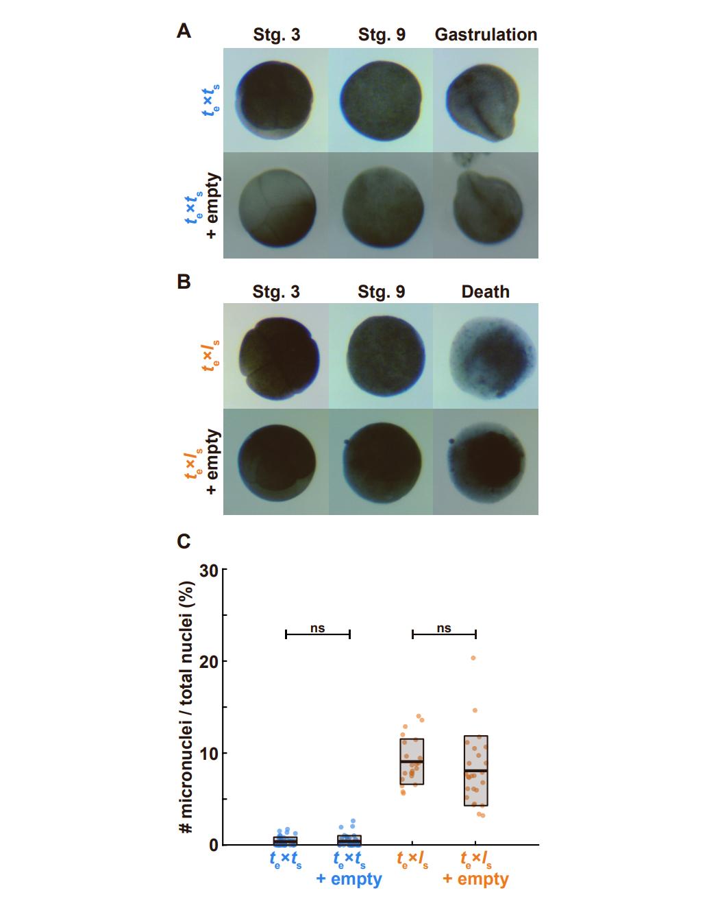
Figure 6. Treatments that rescue CENP-A localization in egg extracts reduce micronuclei formation in hybrid embryos, but inviability persists (A) Quantification of chromosome mis-segregation events as measured by the number of micronuclei compared with total nuclei in treated hybrid embryos. X. tropicalis eggs fertilized with X. laevis sperm were microinjected with X. laevis CENP-A/HJURP, while X. tropicalis eggs fertilized with X. borealis sperm were treated with RNA Pol I inhibitor BMH-21. Embryos were fixed at stage 9 (7 hpf) just before gastrulation and hybrid death. The number of micronuclei was significantly reduced in both cases, but not to control levels measured in X. tropicalis eggs fertilized with X. tropicalis sperm. n = 3 clutches for each hybrid, n > 15 embryos and > 200 cells per embryo. p values (left to right) by two-tailed two-sample unequal variance t tests: 2.111eâ7 and 2.651eâ9; ns, not significant. (B) Schematic of experiment and video frames of X. tropicalis eggs fertilized with X. laevis sperm microinjected at the two-cell stage with X. laevis CENP-A/HJURP, increasing centromeric protein concentration by â¼44.5%. Microinjected hybrid embryos die at the same time and in the same manner as uninjected hybrid controls. n = 10 embryos across 4 clutches. Scale bar, 200 μm. See also Video S1. (C) Video frames of X. tropicalis eggs fertilized with X. borealis sperm that were incubated from the two-cell stage with 1-μM RNA Pol I inhibitor, BMH-21. Treated hybrid embryos die at the same time and in the same manner as untreated hybrid controls. n = 12 embryos across 2 clutches. Scale bar, 200 μm. See also Video S2. See also Figure S6. |
|
|
Figure S1: Comparison of centromere DNA and CENP-A protein sequences, Related to Figure 1 (A) Scatter plots of normalized k-mer counts from Input and CENP-A ChIP-seq sequencing libraries from X. laevis, X. tropicalis, and X. borealis. The dotted line (x=y) indicates k-mers that are equally abundant in both libraries. k-mer counts reveal distinct patterns in the three species. (B) Protein sequence alignment comparing CENP-A across the three Xenopus species. Differences are observed in the N-terminal region and the CENP-A targeting domain (CATD). |
|
|
Figure S2: CENP-A is lost from X. laevis chromosomes 3L and 4L, Related to Figure 2 (A) Quantification of the number of CENP-A foci in interphase nuclei assembled in X.tropicalis egg extract. Whereas X. tropicalis nuclei on average possess 10 foci corresponding to the 10 sperm chromosomes, X. laevis and X. borealis interphase nuclei possess an average of 16 and 14 CENP-A foci, respectively, which does not correspond to the 18 sperm chromosomes of these two species. Note that nuclei assembled around sperm chromosomes in egg extract do not always contain a single set of chromosomes, even in control reactions, so averages must be calculated. Quantification with N = 3 extracts, N > 64 nuclei per extract. (B) Representative images of X. tropicalis, X. laevis and X. borealis nuclei formed in X.tropicalis extract. DNA in cyan, CENP-A in red. Scale bar is 5 µm. (C) Experimental schematic for specific centromere quantification. X. laevis sperm nuclei were cycled into interphase in either X. laevis or X. tropicalis egg extract. All centromeres were detected by CENP-A immunofluorescence and a subset of centromeres were identified by FCR (frog centromeric repeat) FISH (Smith et al., 2021). Probes prepared from two sequences not present in centromeres of chromosomes 3L or 4L (3L/4L- = m4, m10), were compared with probes made using two sequences present in centromeres of chromosomes 3L and 4L (3L/4L+ = m16, m19). m16 and m19 recognize ~60% of X. laevis chromosomes, and are not specific solely to 3L and 4L. In X. laevis extract, all FCR+ foci should co-localize with CENP-A, as 18/18 centromeres are maintained. If centromeric CENP-A staining is lost specifically from chromosomes 3L and 4L in X. tropicalis extract, 2 3L/4L+ FCR+ foci should not colocalize with CENP-A (panel A). This experiment was performed with interphase nuclei to infer chromosome identity, since mitotic chromosomes formed in egg extracts cannot withstand the FISH protocol. (D) Images of X. laevis sperm nuclei formed in X. laevis or X. tropicalis extract probed by FISH for FCR monomer m10 or m19 (green) and by immunofluorescence of CENP-A (magenta). Insets show the 2 m19 FCR+ foci not co-localized with CENP-A, while all other FCR+ foci co-localize with CENP-A. DNA periphery is marked by the dashed white lines. Scale bar is 5 µm. (E) Quantification of CENP-A foci that co-localize with FCR+ foci in X. laevis vs. X.tropicalis extract. In X. laevis extract, all FCR+ foci co-localize with CENP-A. However, in X. tropicalis extract, ~2 m16 or m19 FCR+ foci do not co-localize with CENP-A, corresponding to the loss of CENP-A localization on chromosomes 3L and 4L. Quantification with N = 2 extracts, N > 50 nuclei and > 800 centromeres per probe per extract. p-values by two-tailed two-sample unequal variance t-tests (left to right): 0. 3562, 0.0916, 0.3708, 0.0499, 0.2426, 2.797e-19, 0.5485, 7.972e-13; ns, not significant. Open circles are FCR+ foci, filled circles represent foci that are both FCR+ and CENP-A+. |
|
|
Figure S3: Driving CENP-A assembly with proteins expressed in reticulocyte lysate, Related to Figure 3(A) Experimental schematic of extract reactions in which reticulocyte lysate is added at the onset of interphase to mimic the timing of CENP-A deposition in G1. (B) Representative Western blot of X. laevis CENP-A protein expressed in reticulocyte lysate and quantification of three blots showing band intensity normalized to CENP-A levels in 1 µL of X. laevis egg extract (dotted line). CENP-A is approximately twenty times more concentrated in reticulocyte lysate compared to X. laevis extract, with amounts added to chromosome/nuclear assembly reactions corresponding to 8 or 80 times endogenous CENP-A levels. (C) Percentage of replicated X. laevis or X. tropicalis chromosomes with CENP-A staining in X. tropicalis extract supplemented with unprogrammed reticulocyte lysate. Lysates containing empty expression vectors have no effect on centromere staining.Quantification from N = 3 extracts, N > 298 chromosomes per extract. p-values (left to right) by two-tailed two-sample unequal variance t-tests: 0.7433, 0.7755; ns, not significant. |
|
|
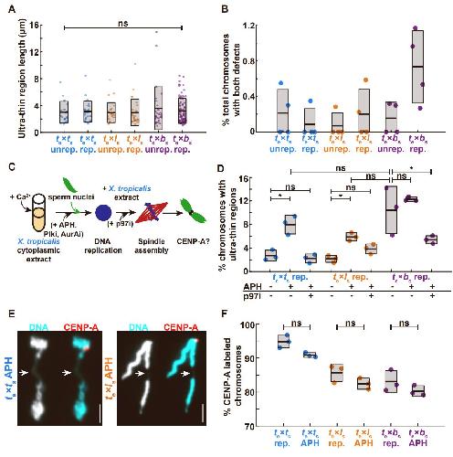
Figure S4: Characterization of chromosome morphology defects that can be induced by aphidicolin and rescued by p97 inhibition, Related to Figure 4 (A) Quantification of ultra-thin region lengths, which average ~2-3 µm on mitotic chromosomes of all three Xenopus species. p-value by one-way ANOVA = 0.8712. (B) Percentage of X. tropicalis, X. laevis, and X. borealis chromosomes with ultra-thin regions that have also lost CENP-A staining. Only a small fraction of chromosomes with ultra-thin regions also show centromere loss. Across all species, only ~0.2-0.6% of all chromosomes exhibit both morphological and centromere defects, corresponding to 1-4chromosomes out of ~350 total chromosomes per extract. (C) Experimental schematic illustrating when inhibitors are added to X. tropicalis extract reactions. (D) Percentage of mitotic chromosomes with ultrathin regions in X. tropicalis extracts treated with solvent control or 10 µg/mL aphidicolin (APH) to inhibit DNA replication, and with or without 10 µM p97 ATPase inhibitor NMS-873 (p97i) to prevent removal of stalled replication forks. Aphidicolin increased the prevalence of ultra-thin chromosome regions on X. tropicalis and X. laevis chromosomes, but did not significantly exacerbate these regions on X. borealis chromosomes. Inhibition of p97 rescued the chromosome morphology defects. Quantification from N = 3 extracts, N > 138 chromosomes per extract. p-values (top to bottom, then left to right) by two-tailed two-sample unequal variance t-tests: 0.6106, 0.0217, 0.9986, 0.8708, 0.9999, 0.9159, 0.0151, 0.0023. (E) Representative images of X. tropicalis and X. laevis mitotic chromosomes following aphidicolin treatment. DNA in cyan, CENP-A in red. Scale bar is 5 µm.(F) Percentage of replicated chromosomes with centromeric CENP-A staining in X.tropicalis extracts treated with solvent control or 10 µg/mL aphidicolin. Inhibition of DNA replication does not affect centromere formation on any speciesâ chromosomes. p-values (left to right) by two-tailed two-sample unequal variance t-tests: 0.0523, 0.1554, 0.2679. A, B: N = 3 extracts, N > 20 chromosomes per condition. D, F: N = 3 extracts, N > 150 chromosomes per extract. A, D, F: ns, not significant. |
|
|
Figure S5: Pol I transcription inhibition does not affect X. tropicalis or X. laevis chromosomes, while Pol III inhibition had no effect on any species, Related to Figure 5 (A) Bar plots showing the makeup of repeat classes in the core centromere (CENP-Aassociated) sequences normalized to the input sequences of each species. Mean and standard deviation of CENP-A/Input counts from 3 one million read subsets are shown. Only repeat classes found more than 25 times per one million reads in the CENP-A dataset are plotted. (B, C) The percentage of X. tropicalis or X. laevis mitotic chromosomes formed in X.tropicalis egg extract with centromeric CENP-A staining (B) or ultrathin regions (C) is unchanged upon treatment with 1 µM BMH-21 to inhibit RNA Pol I (Pol Ii). Quantification with N = 3 extracts, N > 113 chromosomes per extract. p-values by one-way ANOVA with Tukey post-hoc analysis: (B, left to right) 0.9702, 0.9413, (C, left to right, then top to bottom) 0.9995, 0.9711, 1, 0.9882. (D, E) The percentage of X. tropicalis, X. laevis, or X. borealis mitotic chromosomes formed in X. tropicalis egg extract with centromeric CENP-A staining (D) or ultrathin regions (E) is unchanged upon treatment with 20 µM ML-69218 to inhibit RNA Pol III (PolIIIi). Quantification with N = 3 extracts, N > 179 chromosomes per extract. p-values by one-way ANOVA with Tukey post-hoc analysis: (D, left to right) 0.9389, 0.7506, 0.9416,(E, left to right) 0.8431, 0.3540, 0.9999. B-E: ns, not significant. |
|
|
Figure S6: Microinjection with reticulocyte lysate does not affect embryo development or chromosome segregation, Related to Figure 6 (A) Video frames of untreated X. tropicalis embryos and embryos microinjected at the two-cell stage with empty reticulocyte lysate into both blastomeres show that embryonic development is not affected by the procedure. N = 15 embryos across 3 clutches. Scale is 200 µm. (B) Video frames of untreated X. tropicalis/X. laevis hybrid embryos and hybrid embryos microinjected at the two-cell stage with empty reticulocyte lysate into both blastomeres show that the embryonic death phenotype is not affected by the procedure. N = 12 embryos across 2 clutches. Scale is 200 µm. (C) Quantification of the number of micronuclei compared to total nuclei in stage 9 X. tropicalis embryos or X. tropicalis/X. laevis hybrid embryos microinjected with empty reticulocyte lysate. The prevalence of micronuclei is unaffected by the procedure. pvalues (left to right) by two-tailed two-sample unequal variance t-tests: 0.749, 0.288; ns, not significant. |
References [+] :
Anselm,
Oligomerization of Drosophila Nucleoplasmin-Like Protein is required for its centromere localization.
2018, Pubmed
Anselm, Oligomerization of Drosophila Nucleoplasmin-Like Protein is required for its centromere localization. 2018, Pubmed
Bell, Prenucleolar bodies contain coilin and are assembled in Xenopus egg extract depleted of specific nucleolar proteins and U3 RNA. 1997, Pubmed , Xenbase
Bell, Association of the nucleolar transcription factor UBF with the transcriptionally inactive rRNA genes of pronuclei and early Xenopus embryos. 1997, Pubmed , Xenbase
Bernad, Xenopus HJURP and condensin II are required for CENP-A assembly. 2011, Pubmed , Xenbase
Blum, The Hybrid Incompatibility Genes Lhr and Hmr Are Required for Sister Chromatid Detachment During Anaphase but Not for Centromere Function. 2017, Pubmed
Bobkov, Centromere transcription allows CENP-A to transit from chromatin association to stable incorporation. 2018, Pubmed
Brändle, Principles and functions of pericentromeric satellite DNA clustering into chromocenters. 2022, Pubmed
Brown, Xenopus tropicalis egg extracts provide insight into scaling of the mitotic spindle. 2007, Pubmed , Xenbase
Bürki, The expression of creatine kinase isozymes in Xenopus tropicalis, Xenopus laevis laevis, and their viable hybrid. 1985, Pubmed , Xenbase
Carroll, Centromere assembly requires the direct recognition of CENP-A nucleosomes by CENP-N. 2009, Pubmed
Chittori, Structural mechanisms of centromeric nucleosome recognition by the kinetochore protein CENP-N. 2018, Pubmed , Xenbase
Colis, DNA intercalator BMH-21 inhibits RNA polymerase I independent of DNA damage response. 2014, Pubmed
Deng, Mitotic CDK Promotes Replisome Disassembly, Fork Breakage, and Complex DNA Rearrangements. 2019, Pubmed , Xenbase
de Robertis, Hybrids of Xenopus laevis and Xenopus borealis express proteins from both parents. 1979, Pubmed , Xenbase
Dunleavy, HJURP is a cell-cycle-dependent maintenance and deposition factor of CENP-A at centromeres. 2009, Pubmed
Durica, Studies on the ribosomal RNA cistrons in interspecific Drosophila hybrids. I. Nucleolar dominance. 1977, Pubmed
Durkin, Chromosome fragile sites. 2007, Pubmed
Edelstein, Advanced methods of microscope control using μManager software. 2014, Pubmed
Erhardt, Genome-wide analysis reveals a cell cycle-dependent mechanism controlling centromere propagation. 2008, Pubmed
Falk, Chromosomes. CENP-C reshapes and stabilizes CENP-A nucleosomes at the centromere. 2015, Pubmed
Foltz, Centromere-specific assembly of CENP-a nucleosomes is mediated by HJURP. 2009, Pubmed
French, Xenopus laevis M18BP1 Directly Binds Existing CENP-A Nucleosomes to Promote Centromeric Chromatin Assembly. 2017, Pubmed , Xenbase
French, The Power of Xenopus Egg Extract for Reconstitution of Centromere and Kinetochore Function. 2017, Pubmed , Xenbase
Fu, CD-HIT: accelerated for clustering the next-generation sequencing data. 2012, Pubmed
Fujiwara, Uniparental chromosome elimination in the early embryogenesis of the inviable salmonid hybrids between masu salmon female and rainbow trout male. 1997, Pubmed
Gébrane-Younès, When rDNA transcription is arrested during mitosis, UBF is still associated with non-condensed rDNA. 1997, Pubmed
Gernand, Uniparental chromosome elimination at mitosis and interphase in wheat and pearl millet crosses involves micronucleus formation, progressive heterochromatinization, and DNA fragmentation. 2005, Pubmed
Gibeaux, Generation of Xenopus Haploid, Triploid, and Hybrid Embryos. 2019, Pubmed , Xenbase
Gibeaux, Paternal chromosome loss and metabolic crisis contribute to hybrid inviability in Xenopus. 2018, Pubmed , Xenbase
Gómez-González, Transcription-mediated replication hindrance: a major driver of genome instability. 2019, Pubmed
Grenfell, Mitotic noncoding RNA processing promotes kinetochore and spindle assembly in Xenopus. 2016, Pubmed , Xenbase
Hannak, Investigating mitotic spindle assembly and function in vitro using Xenopus laevis egg extracts. 2006, Pubmed , Xenbase
Henikoff, The centromere paradox: stable inheritance with rapidly evolving DNA. 2001, Pubmed
Hori, Association of M18BP1/KNL2 with CENP-A Nucleosome Is Essential for Centromere Formation in Non-mammalian Vertebrates. 2017, Pubmed
Hu, Structure of a CENP-A-histone H4 heterodimer in complex with chaperone HJURP. 2011, Pubmed
Jagannathan, Defective Satellite DNA Clustering into Chromocenters Underlies Hybrid Incompatibility in Drosophila. 2021, Pubmed
Kabeche, A mitosis-specific and R loop-driven ATR pathway promotes faithful chromosome segregation. 2018, Pubmed
Kitaoka, Spindle assembly in egg extracts of the Marsabit clawed frog, Xenopus borealis. 2018, Pubmed , Xenbase
Kumon, Parallel pathways for recruiting effector proteins determine centromere drive and suppression. 2021, Pubmed
Lee, Incompatibility of nuclear and mitochondrial genomes causes hybrid sterility between two yeast species. 2008, Pubmed
Levy, Nuclear size is regulated by importin α and Ntf2 in Xenopus. 2010, Pubmed , Xenbase
Lukacs, The Integrity of the HMR complex is necessary for centromeric binding and reproductive isolation in Drosophila. 2021, Pubmed
Ma, Incompatibility between Nuclear and Mitochondrial Genomes Contributes to an Interspecies Reproductive Barrier. 2016, Pubmed
Maheshwari, Naturally occurring differences in CENH3 affect chromosome segregation in zygotic mitosis of hybrids. 2015, Pubmed
Maheshwari, The genetics of hybrid incompatibilities. 2011, Pubmed
Malik, Recurrent evolution of DNA-binding motifs in the Drosophila centromeric histone. 2002, Pubmed
Malik, Major evolutionary transitions in centromere complexity. 2009, Pubmed
Malik, Adaptive evolution of Cid, a centromere-specific histone in Drosophila. 2001, Pubmed
Maresca, Methods for studying spindle assembly and chromosome condensation in Xenopus egg extracts. 2006, Pubmed , Xenbase
Maric, Cdc48 and a ubiquitin ligase drive disassembly of the CMG helicase at the end of DNA replication. 2014, Pubmed
McKinley, The molecular basis for centromere identity and function. 2016, Pubmed
Mérai, The AAA-ATPase molecular chaperone Cdc48/p97 disassembles sumoylated centromeres, decondenses heterochromatin, and activates ribosomal RNA genes. 2014, Pubmed
Milks, Dissection of CENP-C-directed centromere and kinetochore assembly. 2009, Pubmed , Xenbase
Moree, CENP-C recruits M18BP1 to centromeres to promote CENP-A chromatin assembly. 2011, Pubmed , Xenbase
Narbonne, Deficient induction response in a Xenopus nucleocytoplasmic hybrid. 2011, Pubmed , Xenbase
Newport, A major developmental transition in early Xenopus embryos: I. characterization and timing of cellular changes at the midblastula stage. 1982, Pubmed , Xenbase
Panchenko, The epigenetic basis for centromere identity. 2009, Pubmed
Peltonen, A targeting modality for destruction of RNA polymerase I that possesses anticancer activity. 2014, Pubmed
Pentakota, Decoding the centromeric nucleosome through CENP-N. 2017, Pubmed
Pontremoli, Kinetochore proteins and microtubule-destabilizing factors are fast evolving in eutherian mammals. 2021, Pubmed
Rošić, Repetitive centromeric satellite RNA is essential for kinetochore formation and cell division. 2014, Pubmed
Rosin, Centromeres Drive a Hard Bargain. 2017, Pubmed
Rosin, Co-evolving CENP-A and CAL1 Domains Mediate Centromeric CENP-A Deposition across Drosophila Species. 2016, Pubmed
Roure, Reconstituting Drosophila Centromere Identity in Human Cells. 2019, Pubmed
Roussel, The rDNA transcription machinery is assembled during mitosis in active NORs and absent in inactive NORs. 1996, Pubmed
Sanei, Loss of centromeric histone H3 (CENH3) from centromeres precedes uniparental chromosome elimination in interspecific barley hybrids. 2011, Pubmed
Satyaki, The Hmr and Lhr hybrid incompatibility genes suppress a broad range of heterochromatic repeats. 2014, Pubmed
Schindelin, Fiji: an open-source platform for biological-image analysis. 2012, Pubmed
Session, Genome evolution in the allotetraploid frog Xenopus laevis. 2016, Pubmed , Xenbase
Shiokawa, Temporal control of gene expression from endogenous and exogenously-introduced DNAs in early embryogenesis of Xenopus laevis. 1994, Pubmed , Xenbase
Shono, CENP-C and CENP-I are key connecting factors for kinetochore and CENP-A assembly. 2015, Pubmed
Smith, Identification and characterization of centromeric sequences in Xenopus laevis. 2021, Pubmed , Xenbase
Stellfox, Putting CENP-A in its place. 2013, Pubmed
Thomae, A pair of centromeric proteins mediates reproductive isolation in Drosophila species. 2013, Pubmed
Tian, Molecular basis for CENP-N recognition of CENP-A nucleosome on the human kinetochore. 2018, Pubmed
van Hooff, Evolutionary dynamics of the kinetochore network in eukaryotes as revealed by comparative genomics. 2017, Pubmed
Westhorpe, The centromere: epigenetic control of chromosome segregation during mitosis. 2014, Pubmed
Woodland, Paternal gene expression in developing hybrid embryos of Xenopus laevis and Xenopus borealis. 1980, Pubmed , Xenbase
Zasadzińska, Inheritance of CENP-A Nucleosomes during DNA Replication Requires HJURP. 2018, Pubmed
