|
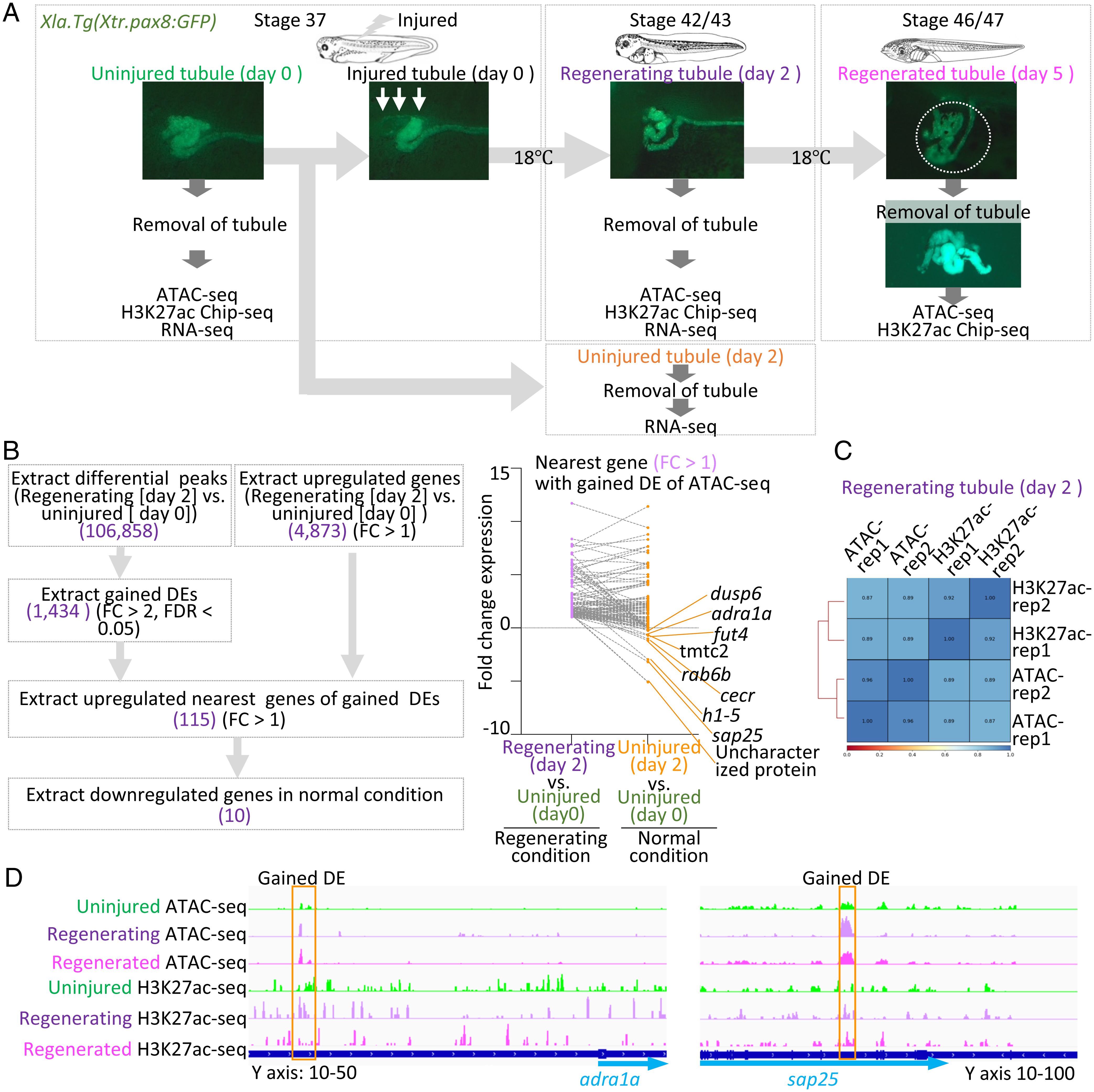
Figure 1. Chromatin accessibility dynamics during X. laevis nephric tubule regeneration. (A) Schematic illustration of experimental design for ATAC-seq, H3K27ac ChIP-seq, and RNA-seq. Pax8:GFP positive proximal and intermediate tubules were collected using tweezers from uninjured (day 0), regenerating (day 2), and regenerated (day 5) conditions for ATAC-seq and H3K27ac ChIP-seq. Proximal and intermediate tubules were collected from uninjured (day 0), uninjured (day 2), and regenerating (day 2) conditions for RNA-seq. (B) Upregulated genes nearest to the gained DEs in regenerating nephric tubule. Genes nearest to the gained DEs were extracted using ChIPpeakAnno. Up-regulated genes were then extracted (purple circles above the dotted line). Their counterpart genes in normal conditions (uninjured tubules [day 2] vs. uninjured tubules [day 0]) are plotted as orange circles. (C) Correlation analysis of ATAC-seq and ChIP-seq peaks. Hierarchically clustered correlation matrix of ATAC-seq and ChIP-seq peaks and their replicates (rep1 and rep2). (D) Gained DEs and H3K27ac-seq tracks. |
|
Figure 2. Klf15 is a transcriptional activator for regeneration enhancers. (A) de novo identification of regenerating specific open chromatin elements and best matches for known motifs. P values for motif enrichment and percentage of regions containing motifs are indicated to the right of the sequence logos. (B) The luciferase reporter assay for gained DE near adra1a.S, sap25.L, and h1-5.L was performed using HEK293T cells. Klf4, Klf6, Klf15, SP1, and SP4 were cotransfected with reporter plasmids. Two-tailed unpaired Mann-Whitney t test: *P = 0.0154; **P = 0.0001; ***P < 0.0001. Whiskers show minimum and maximum and all points. (C) Expression of klf15 was induced immediately after injury. qPCR analysis of klf6 and klf15 after injury. Expression of klf6 and klf15 in uninjured nephric tubules set to 1, respectively. Significant differences between uninjured and injured were calculated using two-tailed unpaired Mann-Whitney t test: *P ⥠0.9999 (not significant), **P = 0.1. (D) Klf15 induces gene expression associated with gained DE. Expression of target genes in heat shocked treated mCherry negative tadpoles set to 1. Significant differences between mCherry negative and positive tadpoles were calculated using two-tailed unpaired Mann-Whitney t test: *P = 0.0079, **P = 0.127, ***P = 0.6285. (E) Gained DEs in regenerating nephric tubule function as a regeneration enhancer responding to injury signal. GFP reporter construct carrying gained DE near sap25.L with the β-actin proximal promoter subjected to transgenesis. All reporter-injected embryos underwent injury on the left side at stage 37. Arrow indicates regenerating nephric tubule and GFP signals. N indicates the number of scored tadpoles, whereby six tadpoles showed a stronger GFP signal on the injured side compared with the uninjured control side. |
|
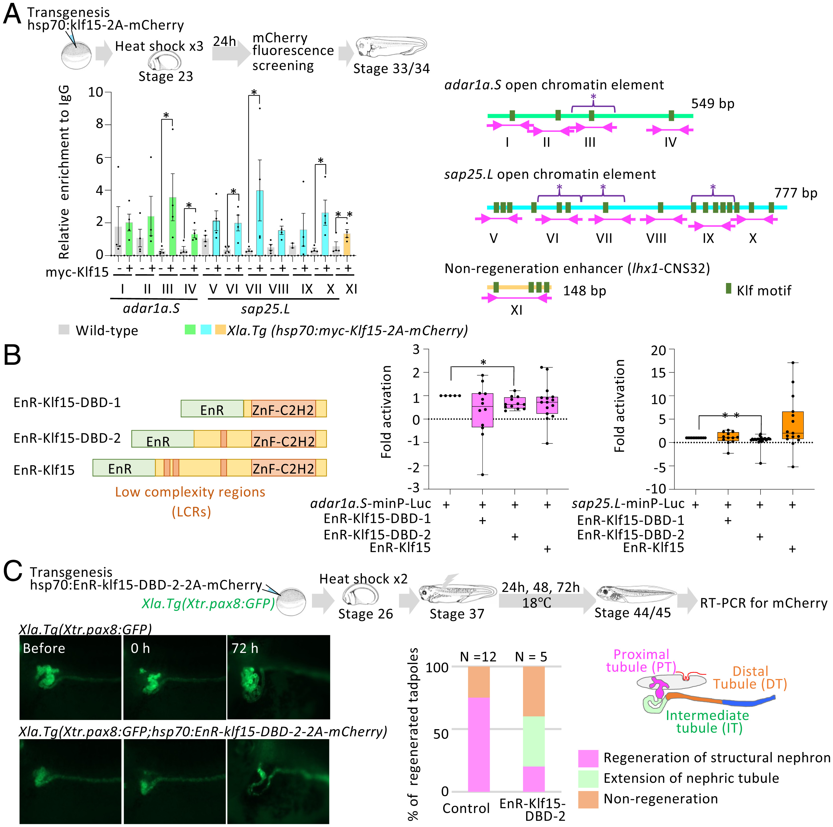
Figure 3. Klf15 is required for nephric tubule regeneration. (A) Klf15 directly binds to open chromatin elements. Significant differences were calculated using two-tailed unpaired Mann-Whitney t tests: *P < 0.029, **P = 0.3143 (not significant). Error bars indicate mean with SEM. (Right) Schematic illustration of amplified region in the open chromatin element and Klf motifs. Asterisks indicate Klf5 binding site. (B) EnR domain fused Klf15 functions as a transcriptional repressor for open chromatin elements. Luciferase reporter assay for open chromatin elements near Adra1a and Sap25 (*P = 0.0057, **P ⤠0.0001). (C) Heat shock-treated Xla.Tg(Xtr.pax8:GFP;hsp70:EnR-klf15-DBD-2-2A-mCherry) failed to regenerate nephric tubules. |
|
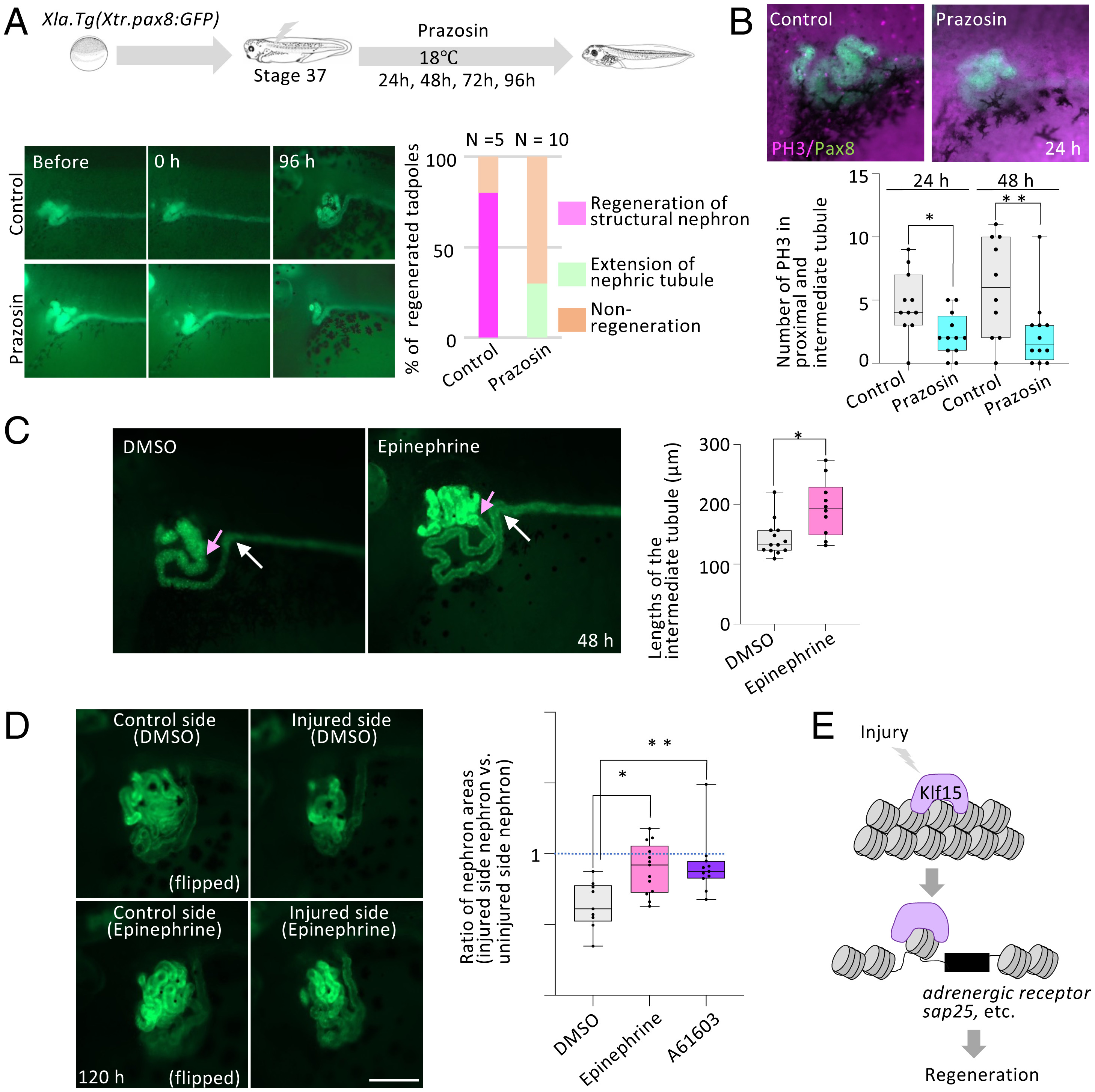
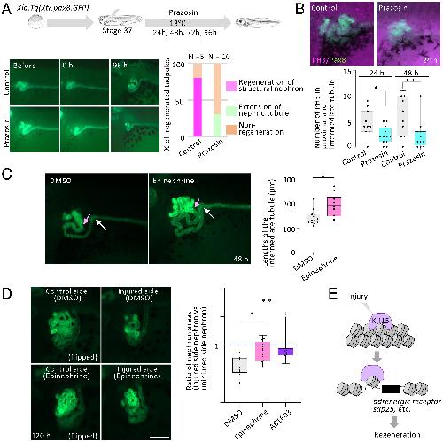
Figure 4. Adra1a promotes kidney regeneration. (A) Antagonist for Adra1a suppresses regeneration of nephric tubules. Nephric tubule injured Xla.Tg(Xtr.pax8:GFP) tadpoles were treated with prazosin, an agonist for alpha-1 adrenergic receptors. (B) The antagonist for Adra1a suppresses cell proliferation in regenerating nephric tubules. Immunofluorescence staining with anti-phosphorylated histone H3 antibody, a marker for mitotic cells. Two-tailed unpaired Mann-Whitney t test: *P = 0.0148, **P = 0.0276. (C) Epinephrine promoter for elongation of intermediate nephric tubules. Pink arrow to white arrow indicates the intermediate tubule. Significant differences between DMSO and epinephrine treatment was calculated using two-tailed unpaired Mann-Whitney t test: *P = 0.0076. (D) Nephron size was recovered following treatment with an agonist for adrenergic receptors. Nephric tubule area for injured and uninjured sides was measured to obtain the ratio of regenerated organ size. Two-tailed unpaired Mann-Whitney t-test: *P = 0.0043, **P = 0.0023. (Scale bar, 50 μm). (E) Model illustrating the Klf15 function in kidney reconstruction. |
|
Fig. S1. (A) Upregulated genes nearest to gained H3K27ac DEs of ChIP-seq and downregulated genes nearest to lost DEs of ATAC-seq and H3K27ac ChIP-seq. Genes nearest to gained DEs and lost DEs were extracted using ChIPpeakAnno. Upregulated and downregulated genes were then extracted (purple circles). Their counterpart genes in normal conditions (uninjured tubules [day 2] vs. uninjured tubules [day 0]) are plotted as orange circles. sap25 and dusp6 were the nearest genes of gained H3K27ac DEs as observed in gained ATAC-seq DEs, while others, such as adra1a, are not listed. Since H3K27ac enrichment on their elements was observed on day 2, it may become further enriched around days 3â4. Genes downregulated in the regenerating tubule and upregulated under normal conditions may be unnecessary. (B) List of genes closest to gained DE genes upregulated in regenerating nephric tubules and suppressed under normal conditions. |
|
Fig. S2. Gene-LOC108711801 belongs to the SAP25 family. Gene prediction suggests that Gene-LOC108711801 is a sialidase isoform X1 or signaling mucin HKR1-like, while phylogenetic analysis indicates that gene-LOC108711801 is closer to SAP25 |
|
Fig. S3. Correlation analysis of ATAC-seq and ChIP-seq peaks. Hierarchically clustered correlation matrix of ATAC-seq and ChIP-seq peaks and their replicates (rep1 and rep2). Pearson correlations were calculated in deepTools (3.5.0) module multiBamSummary with default parameters. (B) Number of gained peaks and lost peaks in regenerating tubules (day 2). |
|
Fig. S4. (A) Number of shared and unique peaks in ATAC-seq and H3K27ac ChIP-seq. (B) De novo identification of uninjured tubules (day 0) and regenerated tubules (day 5) specific to open chromatin elements and best matches to known motifs. P values for motif enrichment and percentage of regions containing motifs are indicated to the right of sequence logos. (C) Comparison of regenerating tubule specific to de novo motif and known Klf motifs derived from the JASPR database. |
|
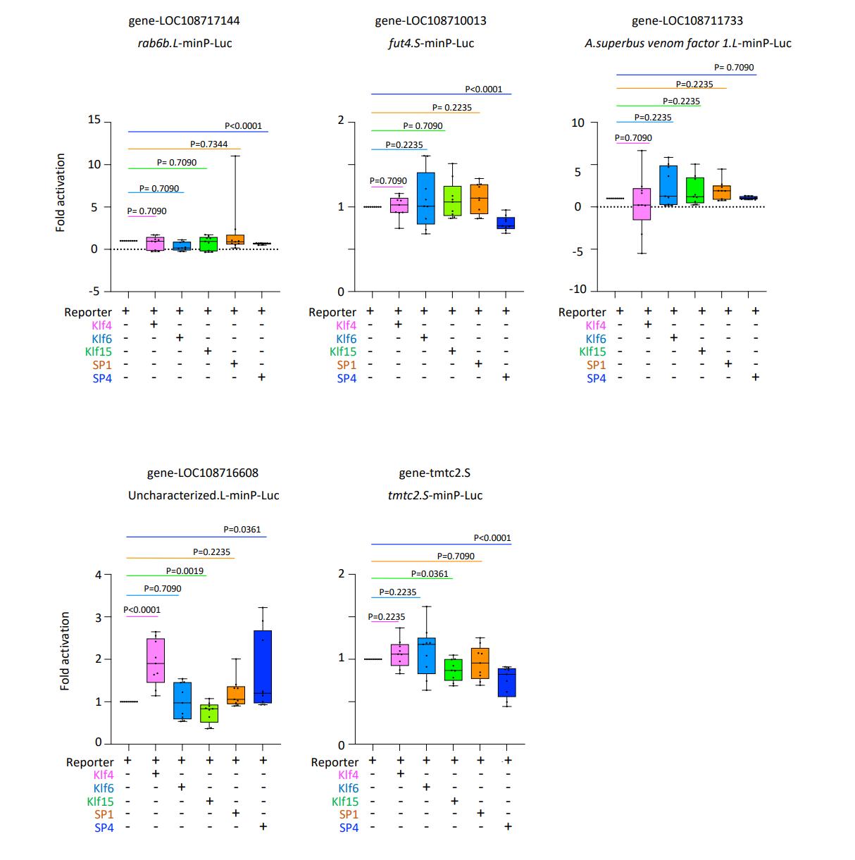
Fig. S5. Luciferase reporter assay for rab6b.L, fut4.S, A. superbus venom factor 1.L, uncharacterized protein.L, and tmtc2.S associated gained DE open chromatin elements. Klf4, Klf6, Klf15, SP1, and SP4 were cotransfected with reporter plasmids into HEK293T cells. Two-tailed unpaired MannâWhitney t-test where whiskers show minimum and maximum and contain
all points. |
|
Fig. S6. (A) Expression of klf15, adra1, and h1-5 in X. laevis. The regenerating tubule expressed klf15. Although adra1a showed a slightly stronger expression in gills, its expression is broad. The expression of h1-5 was detected in the nephron, the intersomitic vessels, and the posterior cardinal vein. The white arrows indicate the nephric tubule. The orange arrows indicate the gill.The pink arrows indicate the intersomitic vessels. The blue arrow indicates the posterior cardinal vein. (B) Open chromatin element in regenerating nephric tubule response to injury signal. GFP reporter constructs carrying open chromatin elements associated with adra1a.S-β-EGFP and h1-5.L-β-EGFP were subjected to transgenesis. All reporter-injected embryos underwent injury on the left side at stage 37. Arrow indicates regenerating nephric tubule and GFP signals. N indicates the number of scored tadpoles. adra1a.S-β-EGFP: five tadpoles showed a stronger GFP signal on the injured side compared with the uninjured control side. h1-5.L-β-EGFP: five tadpoles showed a stronger GFP signal on the injured side compared with the uninjured control side. |
|
Fig. S7. (A) Fluorescence mCherry signal in Xla.Tg(hsp70:klf15-2A-mCherry). (B) RT-PCR analysis for identifying mCherry mRNA expressing Xla.Tg (Xtr.pax8:GFP;hsp70:klf15-2AmCherry). (C) Five out of five mCherry mRNA positive tadpoles showed the decreased expression of h1-5, and three out of five showed the decreased expression of adra1a, while only one out of five tadpoles showed the decreased expression of sap25 at 72 h after injury (â , * and **, respectively). |
|
Fig. S8. Uninjured X. laevis embryos were treated with epinephrine, A-61603, and prazosin. The length of the left side intermediate tubule and the area of the nephric tubule were measured at 48h and 120 h. No significant difference between control and epinephrine/A-61603/prazosin-treated tadpoles was observed. Two-tailed unpaired MannâWhitney t-test: *p = 0.4612; **p = 0.3231; ***p
= 0.5060, â p = 0.2262; â â p = 0.0717; â â â p = 0.5508. |