XB-ART-59250
Development
2022 Sep 01;14917:. doi: 10.1242/dev.200552.
Show Gene links
Show Anatomy links
Maternal Wnt11b regulates cortical rotation during Xenopus axis formation: analysis of maternal-effect wnt11b mutants.
???displayArticle.abstract???
Asymmetric signalling centres in the early embryo are essential for axis formation in vertebrates. These regions (e.g. amphibian dorsal morula, mammalian anterior visceral endoderm) require stabilised nuclear β-catenin, but the role of localised Wnt ligand signalling activity in their establishment remains unclear. In Xenopus, dorsal β-catenin is initiated by vegetal microtubule-mediated symmetry breaking in the fertilised egg, known as 'cortical rotation'. Localised wnt11b mRNA and ligand-independent activators of β-catenin have been implicated in dorsal β-catenin activation, but the extent to which each contributes to axis formation in this paradigm remains unclear. Here, we describe a CRISPR-mediated maternal-effect mutation in Xenopus laevis wnt11b.L. We find that wnt11b is maternally required for robust dorsal axis formation and for timely gastrulation, and zygotically for left-right asymmetry. Importantly, we show that vegetal microtubule assembly and cortical rotation are reduced in wnt11b mutant eggs. In addition, we show that activated Wnt coreceptor Lrp6 and Dishevelled lack behaviour consistent with roles in early β-catenin stabilisation, and that neither is regulated by Wnt11b. This work thus implicates Wnt11b in the distribution of putative dorsal determinants rather than in comprising the determinants themselves. This article has an associated 'The people behind the papers' interview.
???displayArticle.pubmedLink??? 35946588
???displayArticle.pmcLink??? PMC9515810
???displayArticle.link??? Development
???displayArticle.grants??? [+]
Species referenced: Xenopus laevis
Genes referenced: dvl2 krt12.4 lrp6 mag mapk1 mapre3 myod1 nanos1 nodal3 pitx2 psmd6 rab11a rab5a sia1 sox17a szl vegt wnt11 wnt11b wnt8a
GO keywords: Wnt signaling pathway [+]
???displayArticle.morpholinos??? wnt11b MO2
???displayArticle.gses??? GSE195806: NCBI
???attribute.lit??? ???displayArticles.show???
|
|
Figure 1. Mutagenesis of wnt11b.L in Xenopus laevis. (A) Genealogy of Xla.wnt11bemNXR maternal-effect mutants. Females are represented by circles, males are represented by squares. The symbol in light grey indicates F0 mosaic; black indicates mutant at sgT1 site; dark grey indicates mutant at sgT2 site; full shading indicates homozygosity; half shading indicates heterozygosity. (B) Alignments of wild-type (wt) and mutant (â13del) nucleotide and predicted protein sequences. The CRISPR sgRNA target is in bold; protospacer adjacent motif is underlined. The vertical dashed line represents the exon 1-exon 2 boundary. Arrowheads indicate predicted signal peptide cleavage sites. (C) Embryos injected with wnt11b wild-type mRNA (wnt11b_wt; middle), wnt11b mutant mRNA (wnt11b_â13del; right) or uninjected (Uninj.; left). (D) Images of heterozygotes (+/Z; left) and maternal-zygotic wnt11b mutants (M/Z; right). Arrows indicate ectopic tailbuds. (E) Representative frames from time-lapse movies of a heterozygous control gastrula (+/Z; top) and a maternal-zygotic wnt11b gastrula (M/Z; bottom). Time stamps indicate time from the beginning of filming (h:min:s). Scale bars: 500 µm. |
|
|
Figure 2. Normal expression of wnt11b in mutants. (A) In situ hybridisation of nanos1, wnt11b and vegt expression in oocytes from wild-type and homozygous mutant females (stages I-II upper row in each set; stages IV lower rows; vegetal views). (B,C) Real-time RT-PCR analysis of wnt11b (B) and wnt11 (C) in wild-type and mutant oocytes (stage VI) and in heterozygotes and maternal-zygotic mutant embryos. Staging is by Nieuwkoop and Faber (1956). Green bars are the stage (st24) used for relative expression; mutant samples are in cyan. Scale bar: 250 µm. |
|
|
Figure 3. Laterality defects in wnt11b mutant embryos. (A,B) Ventral views of stage 46 control heterozygotes (+/Z), showing normal lateral asymmetry. The heart shape is diagrammed (lower right), showing the ventricle positioned on the left-side and the outflow tract oriented to the right. The intestines coil anticlockwise (white arrows); g.b., gallbladder (arrow). (C) Left-sided pitx2c expression at stage 30 in heterozygous controls (arrow). (Câ²) Absence of pitx2c expression on the right side of control embryos. (D,E) Ventral views of homozygous maternal-zygotic mutants (M/Z) at stage 46, showing examples of heterotaxy and situs inversus, respectively. The heart orientation is reversed in both examples, and the gut coils clockwise in E. Arrows are as above. (F-Hâ²) pitx2c expression in M/Z mutants; (F,Fâ²) examples of embryos with normal pitx2c expression patterns (left-sided expression only); (G,Gâ²) examples lacking expression on left and right sides, respectively; (H,Hâ²) examples of bilateral pitx2c expression in a subset of M/Z mutant embryos. Arrowhead in F indicates example of normal pitx2c expression in an axially truncated embryo. Scale bars: 500 µm. |
|
|
Figure 4. Delayed and reduced mesendodermal gene expression in maternal wnt11b mutants. (A,C,D,G,I,J,M,N) Phenotypes (A,G) and in situ hybridisation of mesendodermal markers (C, myod1; D, szl; I, wnt11b; J, wnt8a; M, sox17a; N, nodal3.1) in early neurula (A,C,D) and mid/early gastrulae (G,I,J,M,N) in controls (+/Z; left-hand panels). (B,E,F,H,K,L,O,P) Phenotypes (B,H) and in situ hybridisation of mesendodermal markers (E, myod1; F, szl; K, wnt11b; L, wnt8a; O, sox17a; P, nodal3.1) in early neurula stage (B,E,F) and mid/early gastrulae (H,K,L,O,P) in maternal mutants (M/Z; right-hand panels). Dorsal, posterior views (A-F); vegetal views (G-P, dorsal towards top). (Q-S) Real-time RT-PCR of myod1 and szl at stages 12/13 (Q), and sia1 (R) and szl (S) at stages 9 and 10.5. Green indicates the samples used for normalisation; maternal mutants are coloured cyan. Error bars represent the s.d. of two biological replicates (pools of three embryos); unpaired two-tailed t-test; **P<0.01, ***P<0.001, ****P<0.0001. Scale bars: 500 µm (in A for A,B,G,H; in C for C-F,I-P). |
|
|
Figure 5. Wnt11b does not regulate Lrp6 phosphorylation. (A) Immunoblotting of control oocytes and oocytes injected with mouse Lrp6 mRNA, untreated (oo.) or treated with progesterone (+prog.). The blot was reprobed using anti-pLrp6 (S1490) and anti-Lrp6 mAbs (anti-Lrp6 cocktail). Tubulin and di-phospho-ERK were used as loading controls. (B) Lrp6-injected oocytes were fertilised by host-transfer and blotted against anti-pLrp6 (S1490) and two anti-Lrp6 mAbs (anti-Lrp6 cocktail). A non-specific (non-spec.) band was used to assess equal loading. (C) Immunoblotting of wild-type (wt) and homozygous mutant female (â/â) oocytes, treated with progesterone, without or with prick-activation (+prick 60â²). Relative migration (Mr) of molecular weight standards is on the left. Normalised relative quantification values for pLrp6 in panel C are shown below the blot. |
|
|
Figure 6. Wnt11b does not regulate Dvl puncta. (A-C) Control wild-type (wt) oocytes injected with dvl2-gfp and untreated (A), treated with progesterone (2â µM overnight; B) or treated and prick-activated for 60 min (+prick; C). (D-F) Homozygous mutant oocytes treated with or without progesterone and prick-activation. (G) Representative immunoblotting of Dvl2-GFP (anti-GFP) in wild-type (wt) and mutant (â/â) oocytes treated with or without progesterone and prick-activation. The loading control was β-tubulin. (Gâ²) Normalised intensity values for anti-GFP bands (n=2 blots), plotted relative to injected wild-type oocytes (wt). The white bar in each box indicates the median value per group; top and bottom of the boxes indicate the 0.25 and 0.75 quantile limits, respectively. (H,I) Control oocytes injected with either rab5-gfp (H) or rab11-gfp (I) along with dvl2-mcherry. Scale bar: 10â µm. |
|
|
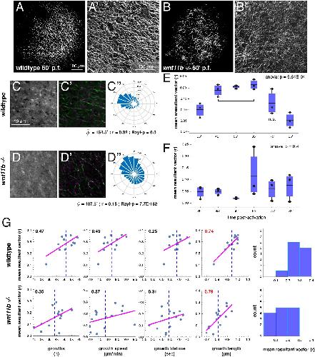
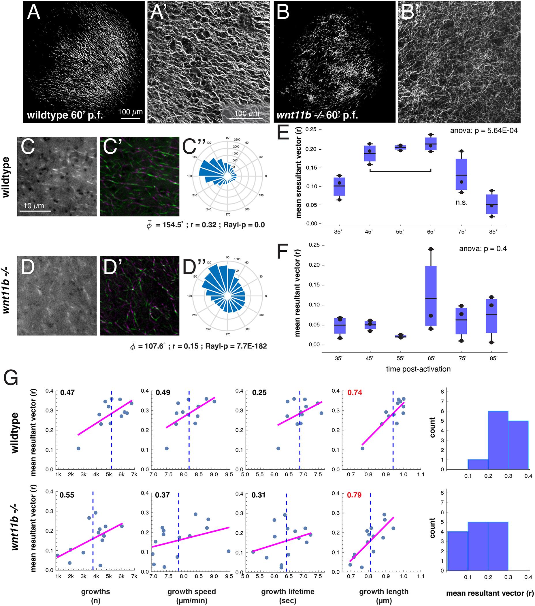
Figure 7. wnt11b is required for microtubule alignment during cortical rotation. (A-Bâ²) Immunostaining of β-tubulin in fertilised wild-type (A,Aâ²) or wnt11b mutant (B,Bâ²) zygotes, fixed at 60â min postfertilisation (60â² p.f.). Shown are tiled images of the vegetal surface (A,B) and higher magnification confocal images (Aâ²,Bâ²). (C-Dâ³) Frames from time-lapse movies of prick-activated wild-type (C) and wnt11b mutant (D) oocytes injected with eb3-gfp mRNA imaged at 60â min post-activation. (Câ²,Dâ²) Consecutive frame averaging of microtubule motion (green 1-5>magenta 7-11). (Câ³,Dâ³) Angle histograms of plus end directionality (degree). Circular statistics are listed; ÏÌ (phi bar), mean angle, r, mean resultant vector length, Rayl-p, P-value of Rayleigh test for circular uniformity. (E,F) Box and whisker plots of mean r-value of prick-activated wild-type (E) and and wnt11b mutant (F) oocytes injected with eb3-gfp mRNA and imaged at the indicated time points post-activation (35-85â min). The dark bar in each box indicates the mean; the bottom and top edges of the box indicate the 0.25 and 0.75 quantiles, respectively; individual data points are shown. The P-values (one-way ANOVA) are at the top; the bracket indicates significance groups (Tukey's HSD criterion); n=3. n.s., not significant versus any group. (G) Correlation plots of r versus dynamic parameters and histograms of r. Magenta lines show the least squares fit line, the blue dotted line indicates the sample mean, correlation values are upper left (red colour indicates statistical significance; P<0.05). The rightmost panels show histograms of r values obtained for each sample. An r>3.0 is empirically significant in this context. Scale bars: 100â µm (A,Aâ², also for B,Bâ²); 10â µm (C, also for Câ²,D,Dâ²). |
|
|
Fig.S1. (A) Location and sequence informationfor sgRNAs against wnt11b.L. Genome browser view was obtained from Xenbase. (B) Expression ofwnt11b.L, wnt11.L and wnt11.S duringoogenesis and development. RNAseq expression data from Session et al. (2016) retrieved from Xenbase TPM=transcripts per million; oo=oocyte stage; NF=Nieuwkoop and Faber (1956) stage. |
|
|
Fig. S2. (A-C) Examples of an +Zwnt11b+I- embryo (A) and MZwnt11b-I- embryos (B-C) at the onset of gastrulation (NF stage 10-10 1/4), showing variation in timing of dorsal lip formation . (D-1)lmmunostaining of against F-actin, beta- tubulin and cytokeratin in heterozygous +/Z (D-F) or wnt11b mutant (G-1)gastrulae (stage 10). Equatorial images are shown (63x mag.), scale bars are 10 µm. |
|
|
Fig. S3. (A-D) Phenotypes of control (A. D) and maternal-effect wnt11b mutant embryos (B, C). (A'-D') Double immunostaining against somite (12/101; green) and notochord (Tor70; red) antigens. (A"-D") lmmunostaining against a neural-specific antigen (6F11 (NCAM); green). Arrows indicate ectopic tailbud-like structures |
|
|
Fig. S4. (A-H) In situ hybridization against nodal3.1 in maternally wildtype (wt) (A-B, E-F) and mutant wnt11b embryos (C-D, G-H) at stage 9 (A-D; dorsal views) and stage 10.5 (E-H; vegetal views, dorsal to top). (I) Real-time RT-PCR analysis of nodal3.1 at stage 9 and 10.5. The bar in green indicates the sample used for normalization of relative expression. Error bars represent standard deviation of two biological replicates. **** p < 0.0001 versus wildtype within stage group. |
|
|
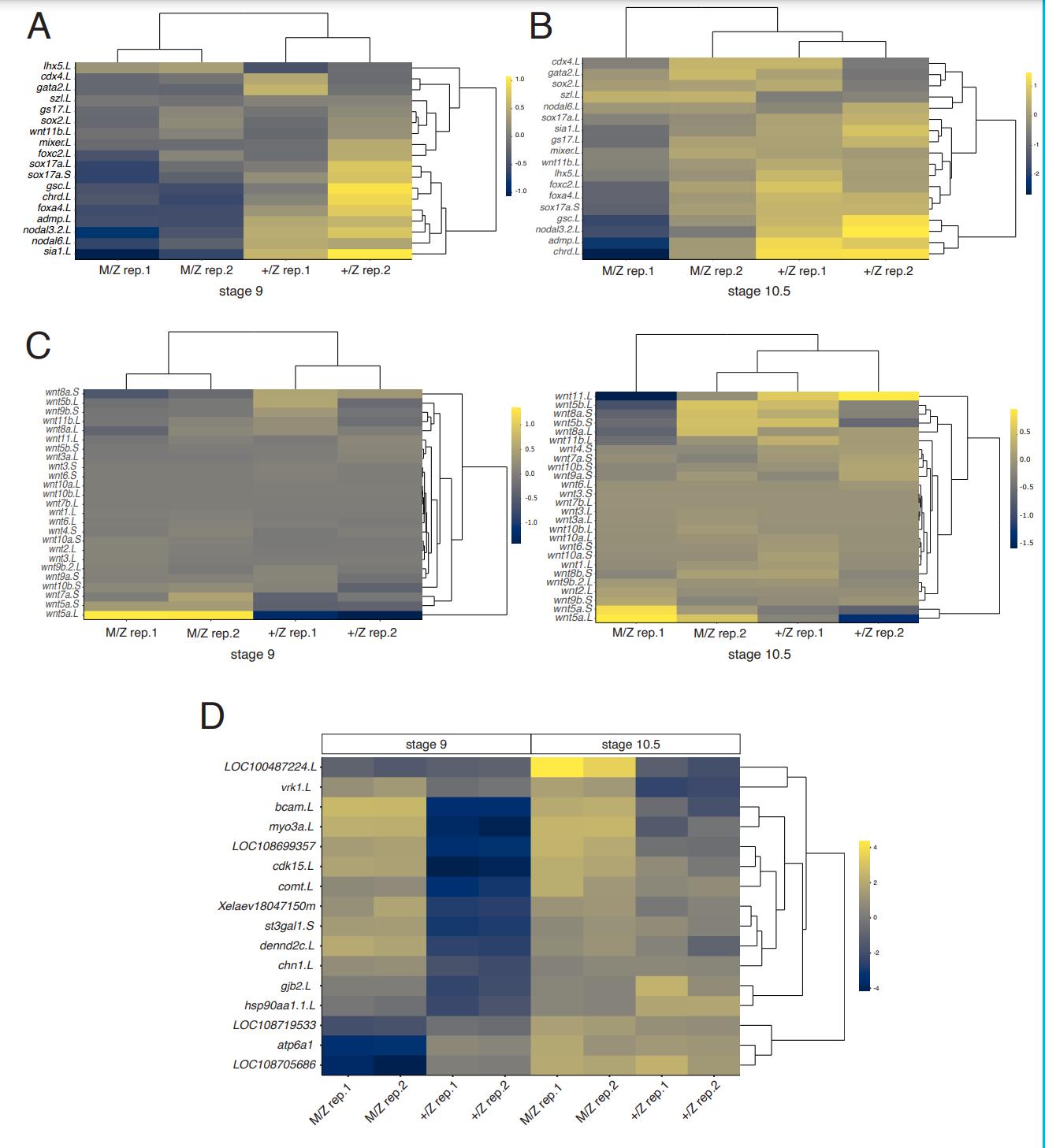
Fig. S5. Heatmaps showing relative gene expression changes for selected germ layer and patterning markers at stage 9 (A) and stage 10.5 (B), stage 9 and 10.5 wnt genes (C) and top 16 differentially expressed genes across both stages (D). Values for each gene represent the differences from the mean value all samples, following regularized log2 transformation of counts. Replicates are biological replicates of three pooled embryos per replicate sample. Darker colors indicate relative downregulation; lighter colors indicate relative upregulation. |
|
|
Fig. S6. (A) Real-time RT-PCR analysis of ventral (sz and dorsal (sia1, noda/5, noda/3. 1) instage 1O embryos derived from wild type (wt) or wnt11b mutant (M/Z) oocytes fertilized by wild type sperm following host-transfer (three pooled oocytes/embryos per sample). Control heterozygous (+/Z) embryos were used for normalizationofrelative expression (green bar). (B-E) Representative phenotypes of control (+/Z; B, C) and wnt11b mutant (D, E) embryos obtained by host-transfer. Samples in B and D were left uninjected (uninj.);samples in (C) and (E) were injected as oocytes with 20 pg wnt11b mRNA. Dorsal views, anterior is up except top row in (D), where arrowheads indicate anterior. |
|
|
Fig. S7. (A) Representative phenoptyes of embryos derived from host-transferred oocytes left uninjected (uninj.) or injcted with low (A, 50 pg) or high doses (B, 250 pg) of mouse Lrp6 mRNA. d.a.i, dorsoanterior index (Kao and Elin- son, 1988) of the examples shown. |
|
|
Fig. S8. Additional microtubule tracking examples. (A-C)Representative single frames from time-lapse moviesofprick-activated control (A) or wnt11b-I- mutant oocytes (B,C) injected with eb3-gfp mRNA. (A'-C') Microtubule motion is depicted by averaging frames 1-5 andframes 7-11 andmerging pseudo-colored images green and magenta, respectively. (C-C") Angle histogram plots showing individual plusend track directionality (degree) per bin per two minute movie.An example of a wnt11b-l- mutant sample with lower directionality (r<0.1) is shown in C-C".Circular statistics are listed; cp (phi bar) = mean angle, r = mean resultant vector length, Rayl-p = p-valueof Rayleigh test for circular uniformity. |
|
|
Fig. S9. Correlation matrices and histograms (diagonals) of microtubule dynamic parameters in timelapse movies from wildtype (A) and mutant (B), prick-activated eggs imaged at 60 minutes postfertilization. Magenta lines show the least squares fit line, correlation values are upper left (red colour indicates statistical significance; P<0.05). Please note the differing scales between the two matrix plots and the scales in Fig. 7G; the bottom row of each panel is identical to the corresponding panels in Fig. 7G (except for scale and aesthetic adjustments). |
|
|
Fig. S10. Relative protein expression of Wnt11b protein during Xenopus laevis development. Data were visualized on xenbase.org and were derived from Peshkin et al. (2019). Nieuwkoop and Faber stages are shown on the x-axis, scaled to represent hours post-fertilization. The arrow indicates an increase in relative Wnt11b protein level in the fertilized egg. A larger increase is apparent during gastrulation. |
References [+] :
Applegate,
plusTipTracker: Quantitative image analysis software for the measurement of microtubule dynamics.
2011, Pubmed
Applegate, plusTipTracker: Quantitative image analysis software for the measurement of microtubule dynamics. 2011, Pubmed
Bhattacharya, CRISPR/Cas9: An inexpensive, efficient loss of function tool to screen human disease genes in Xenopus. 2015, Pubmed , Xenbase
Bilic, Wnt induces LRP6 signalosomes and promotes dishevelled-dependent LRP6 phosphorylation. 2007, Pubmed
Blythe, beta-Catenin primes organizer gene expression by recruiting a histone H3 arginine 8 methyltransferase, Prmt2. 2010, Pubmed , Xenbase
Bolce, Ventral ectoderm of Xenopus forms neural tissue, including hindbrain, in response to activin. 1992, Pubmed , Xenbase
Cha, Wnt5a and Wnt11 interact in a maternal Dkk1-regulated fashion to activate both canonical and non-canonical signaling in Xenopus axis formation. 2008, Pubmed , Xenbase
Chan, The maternally localized RNA fatvg is required for cortical rotation and germ cell formation. 2007, Pubmed , Xenbase
Chu, The appearance of acetylated alpha-tubulin during early development and cellular differentiation in Xenopus. 1989, Pubmed , Xenbase
Cuykendall, Vegetally localized Xenopus trim36 regulates cortical rotation and dorsal axis formation. 2009, Pubmed , Xenbase
Darras, Animal and vegetal pole cells of early Xenopus embryos respond differently to maternal dorsal determinants: implications for the patterning of the organiser. 1997, Pubmed , Xenbase
Davidson, Cell cycle control of wnt receptor activation. 2009, Pubmed , Xenbase
De Domenico, Molecular asymmetry in the 8-cell stage Xenopus tropicalis embryo described by single blastomere transcript sequencing. 2015, Pubmed , Xenbase
Dichmann, The alternative splicing regulator Tra2b is required for somitogenesis and regulates splicing of an inhibitory Wnt11b isoform. 2015, Pubmed , Xenbase
Dobrowolski, Endocytic control of growth factor signalling: multivesicular bodies as signalling organelles. 2011, Pubmed
Du, Identification of distinct classes and functional domains of Wnts through expression of wild-type and chimeric proteins in Xenopus embryos. 1995, Pubmed , Xenbase
Dyle, How to get away with nonsense: Mechanisms and consequences of escape from nonsense-mediated RNA decay. 2020, Pubmed
Dzamba, Cadherin adhesion, tissue tension, and noncanonical Wnt signaling regulate fibronectin matrix organization. 2009, Pubmed , Xenbase
El-Brolosy, Genetic compensation triggered by mutant mRNA degradation. 2019, Pubmed
Elinson, A transient array of parallel microtubules in frog eggs: potential tracks for a cytoplasmic rotation that specifies the dorso-ventral axis. 1988, Pubmed , Xenbase
Flachsova, Single blastomere expression profiling of Xenopus laevis embryos of 8 to 32-cells reveals developmental asymmetry. 2013, Pubmed , Xenbase
Fortriede, Xenbase: deep integration of GEO & SRA RNA-seq and ChIP-seq data in a model organism database. 2020, Pubmed , Xenbase
Garriock, Wnt11-R, a protein closely related to mammalian Wnt11, is required for heart morphogenesis in Xenopus. 2005, Pubmed , Xenbase
Heasman, Fertilization of cultured Xenopus oocytes and use in studies of maternally inherited molecules. 1991, Pubmed , Xenbase
Heisenberg, Silberblick/Wnt11 mediates convergent extension movements during zebrafish gastrulation. 2000, Pubmed
Hino, Roles of maternal wnt8a transcripts in axis formation in zebrafish. 2018, Pubmed
Hoppler, Expression of a dominant-negative Wnt blocks induction of MyoD in Xenopus embryos. 1996, Pubmed , Xenbase
Houston, Cortical rotation and messenger RNA localization in Xenopus axis formation. 2012, Pubmed , Xenbase
Houston, Regulation of cell polarity and RNA localization in vertebrate oocytes. 2013, Pubmed , Xenbase
Houston, Vertebrate Axial Patterning: From Egg to Asymmetry. 2017, Pubmed
Houston, Oocyte Host-Transfer and Maternal mRNA Depletion Experiments in Xenopus. 2018, Pubmed , Xenbase
Houston, Culture and Host Transfer of Xenopus Oocytes for Maternal mRNA Depletion and Genome Editing Experiments. 2019, Pubmed , Xenbase
Huebner, Coming to Consensus: A Unifying Model Emerges for Convergent Extension. 2018, Pubmed
Jaqaman, Robust single-particle tracking in live-cell time-lapse sequences. 2008, Pubmed
Jussila, Zebrafish models of non-canonical Wnt/planar cell polarity signalling: fishing for valuable insight into vertebrate polarized cell behavior. 2017, Pubmed
Kageura, Activation of dorsal development by contact between the cortical dorsal determinant and the equatorial core cytoplasm in eggs of Xenopus laevis. 1997, Pubmed , Xenbase
Kao, The entire mesodermal mantle behaves as Spemann's organizer in dorsoanterior enhanced Xenopus laevis embryos. 1988, Pubmed , Xenbase
Kerr, Maternal Tgif1 regulates nodal gene expression in Xenopus. 2008, Pubmed , Xenbase
Kim, Wnt stabilization of β-catenin reveals principles for morphogen receptor-scaffold assemblies. 2013, Pubmed , Xenbase
Kintner, Monoclonal antibodies identify blastemal cells derived from dedifferentiating limb regeneration. , Pubmed , Xenbase
Kloc, Teachings from the egg: new and unexpected functions of RNAs. 2009, Pubmed , Xenbase
Kofron, Wnt11/beta-catenin signaling in both oocytes and early embryos acts through LRP6-mediated regulation of axin. 2007, Pubmed , Xenbase
Kraft, Wnt-11 and Fz7 reduce cell adhesion in convergent extension by sequestration of PAPC and C-cadherin. 2012, Pubmed , Xenbase
Kushner, A library of monoclonal antibodies to Torpedo cholinergic synaptosomes. 1984, Pubmed , Xenbase
Laemmli, Cleavage of structural proteins during the assembly of the head of bacteriophage T4. 1970, Pubmed
Lamb, Neural induction by the secreted polypeptide noggin. 1993, Pubmed , Xenbase
Leyns, Frzb-1 is a secreted antagonist of Wnt signaling expressed in the Spemann organizer. 1997, Pubmed , Xenbase
Li, RSEM: accurate transcript quantification from RNA-Seq data with or without a reference genome. 2011, Pubmed
Li, Wnt signaling through inhibition of β-catenin degradation in an intact Axin1 complex. 2012, Pubmed
Love, Moderated estimation of fold change and dispersion for RNA-seq data with DESeq2. 2014, Pubmed
Ma, PTC-bearing mRNA elicits a genetic compensation response via Upf3a and COMPASS components. 2019, Pubmed
Ma, Single-molecule dynamics of Dishevelled at the plasma membrane and Wnt pathway activation. 2020, Pubmed
Marikawa, Relationship of vegetal cortical dorsal factors in the Xenopus egg with the Wnt/beta-catenin signaling pathway. 1999, Pubmed , Xenbase
Marikawa, Dorsal determinants in the Xenopus egg are firmly associated with the vegetal cortex and behave like activators of the Wnt pathway. 1997, Pubmed , Xenbase
Matov, Analysis of microtubule dynamic instability using a plus-end growth marker. 2010, Pubmed
Miller, Establishment of the dorsal-ventral axis in Xenopus embryos coincides with the dorsal enrichment of dishevelled that is dependent on cortical rotation. 1999, Pubmed , Xenbase
Myers, Bmp activity gradient regulates convergent extension during zebrafish gastrulation. 2002, Pubmed
Nonaka, Randomization of left-right asymmetry due to loss of nodal cilia generating leftward flow of extraembryonic fluid in mice lacking KIF3B motor protein. 1998, Pubmed
Oh, Role of maternal Xenopus syntabulin in germ plasm aggregation and primordial germ cell specification. 2017, Pubmed , Xenbase
Olson, The dynamics of plus end polarization and microtubule assembly during Xenopus cortical rotation. 2015, Pubmed , Xenbase
Pearl, Development of Xenopus resource centers: the National Xenopus Resource and the European Xenopus Resource Center. 2012, Pubmed , Xenbase
Rim, β-catenin-mediated Wnt signal transduction proceeds through an endocytosis-independent mechanism. 2020, Pubmed
Robinson, edgeR: a Bioconductor package for differential expression analysis of digital gene expression data. 2010, Pubmed
Schweickert, Cilia-driven leftward flow determines laterality in Xenopus. 2007, Pubmed , Xenbase
Schweickert, The nodal inhibitor Coco is a critical target of leftward flow in Xenopus. 2010, Pubmed , Xenbase
Session, Genome evolution in the allotetraploid frog Xenopus laevis. 2016, Pubmed , Xenbase
Solnica-Krezel, Conserved patterns of cell movements during vertebrate gastrulation. 2005, Pubmed
Tamai, A mechanism for Wnt coreceptor activation. 2004, Pubmed , Xenbase
Tao, Maternal wnt11 activates the canonical wnt signaling pathway required for axis formation in Xenopus embryos. 2005, Pubmed , Xenbase
Ulrich, Slb/Wnt11 controls hypoblast cell migration and morphogenesis at the onset of zebrafish gastrulation. 2003, Pubmed
Ulrich, Wnt11 functions in gastrulation by controlling cell cohesion through Rab5c and E-cadherin. 2005, Pubmed
van der Vaart, SLAIN2 links microtubule plus end-tracking proteins and controls microtubule growth in interphase. 2011, Pubmed
Vincent, Subcortical rotation in Xenopus eggs: an early step in embryonic axis specification. 1987, Pubmed , Xenbase
Walentek, Wnt11b is involved in cilia-mediated symmetry breakage during Xenopus left-right development. 2013, Pubmed , Xenbase
Wang, Frzb, a secreted protein expressed in the Spemann organizer, binds and inhibits Wnt-8. 1997, Pubmed , Xenbase
Weaver, Move it or lose it: axis specification in Xenopus. 2004, Pubmed , Xenbase
Weaver, GBP binds kinesin light chain and translocates during cortical rotation in Xenopus eggs. 2003, Pubmed , Xenbase
Wen, Ingression-type cell migration drives vegetal endoderm internalisation in the Xenopus gastrula. 2017, Pubmed , Xenbase
Winklbauer, Vegetal rotation, a new gastrulation movement involved in the internalization of the mesoderm and endoderm in Xenopus. 1999, Pubmed , Xenbase
Winklbauer, Frizzled-7 signalling controls tissue separation during Xenopus gastrulation. 2001, Pubmed , Xenbase
Witzel, Wnt11 controls cell contact persistence by local accumulation of Frizzled 7 at the plasma membrane. 2006, Pubmed
Xing, Mutational analysis of dishevelled genes in zebrafish reveals distinct functions in embryonic patterning and gastrulation cell movements. 2018, Pubmed
Yan, Maternal Huluwa dictates the embryonic body axis through β-catenin in vertebrates. 2018, Pubmed , Xenbase
Yang, Beta-catenin/Tcf-regulated transcription prior to the midblastula transition. 2002, Pubmed , Xenbase
Yokota, A novel role for a nodal-related protein; Xnr3 regulates convergent extension movements via the FGF receptor. 2003, Pubmed , Xenbase
Yost, Regulation of vertebrate left-right asymmetries by extracellular matrix. 1992, Pubmed , Xenbase
Zeng, A dual-kinase mechanism for Wnt co-receptor phosphorylation and activation. 2005, Pubmed , Xenbase
