XB-ART-59226
Int J Mol Sci
2022 Jul 08;2314:. doi: 10.3390/ijms23147578.
Show Gene links
Show Anatomy links
A Focal Impact Model of Traumatic Brain Injury in Xenopus Tadpoles Reveals Behavioral Alterations, Neuroinflammation, and an Astroglial Response.
Spruiell Eldridge SL, Teetsel JFK, Torres RA, Ulrich CH, Shah VV, Singh D, Zamora MJ, Zamora S, Sater AK.
???displayArticle.abstract???
Traumatic Brain Injury (TBI) is a global driver of disability, and we currently lack effective therapies to promote neural repair and recovery. TBI is characterized by an initial insult, followed by a secondary injury cascade, including inflammation, excitotoxicity, and glial cellular response. This cascade incorporates molecular mechanisms that represent potential targets of therapeutic intervention. In this study, we investigate the response to focal impact injury to the optic tectum of Xenopus laevis tadpoles. This injury disrupts the blood-brain barrier, causing edema, and produces deficits in visually-driven behaviors which are resolved within one week. Within 3 h, injured brains show a dramatic transcriptional activation of inflammatory cytokines, upregulation of genes associated with inflammation, and recruitment of microglia to the injury site and surrounding tissue. Shortly afterward, astrocytes undergo morphological alterations and accumulate near the injury site, and these changes persist for at least 48 h following injury. Genes associated with astrocyte reactivity and neuroprotective functions also show elevated levels of expression following injury. Since our results demonstrate that the response to focal impact injury in Xenopus resembles the cellular alterations observed in rodents and other mammalian models, the Xenopus tadpole offers a new, scalable vertebrate model for TBI.
???displayArticle.pubmedLink??? 35886924
???displayArticle.pmcLink??? PMC9323330
???displayArticle.link??? Int J Mol Sci
???displayArticle.grants??? [+]
no number Robert J. Kleberg Jr and Helen C. Kleberg Foundation
Species referenced: Xenopus laevis
Genes referenced: aldh1l1 aqp4 arg1 bdnf clu csf1r cxcl2 fabp7 il1b il6 manf mmp9 nes nfkb1 p2ry12 slc1a3 steap4 timp1 tmem119 tnf uchl1 vim
GO keywords: brain development [+]
???displayArticle.antibodies??? Aldh1l1 Ab1 GFP Ab16 Vim Ab5
???attribute.lit??? ???displayArticles.show???
|
|
Graphical Abstract |
|
|
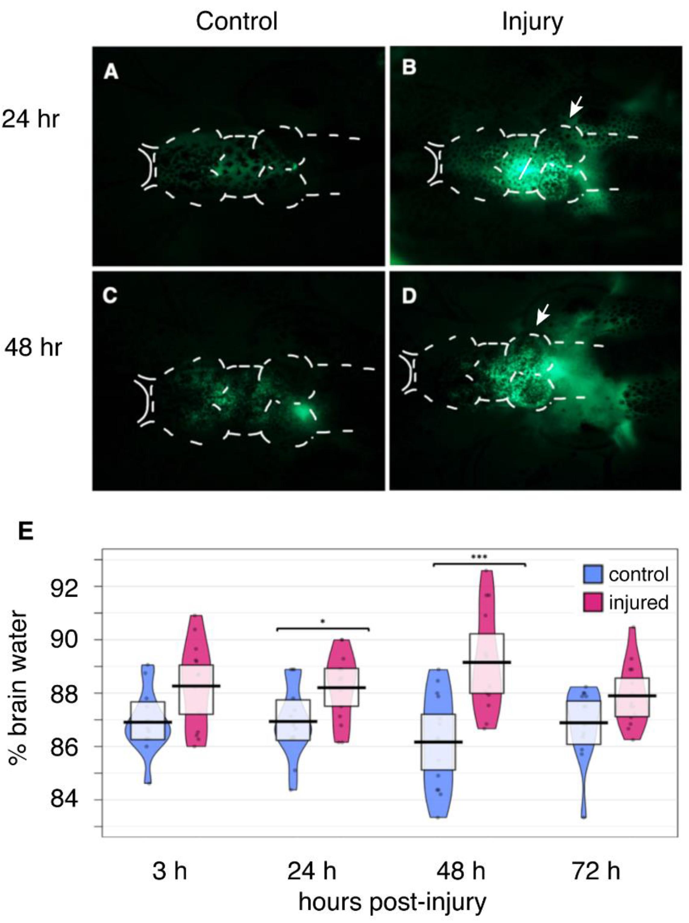
Figure 1. Focal Impact Injury leads to Edema and Disruption of BBB integrity. Sham tadpoles were anesthetized and transferred temporarily to the injury cradle prior to intraventricular injection with sodium fluorescein (NaF) either 24 h post-injury (h.p.i.) (A) or 48 h.p.i (C). Injured animals were anesthetized and then subjected to focal impact injury at the optic tectum (white arrows). Following either 24 h (B) or 48 h (D) of recovery post-injury, tadpoles were given an intraventricular injection with 10 nL of 1âμg/mL NaF; diffusion of the tracer was visualized using fluorescence microscopy. Arrows in (B,D) show the site of injury. (AâC) White dotted lines indicate the outer borders of the brain. Images are representative of n = 6 animals per treatment group for each time point. (E) * p < 0.05; *** p < 0.001. |
|
|
Figure 2. Focal impact injury causes deficits in visually mediated behaviors. NF stage 55 Xenopus laevis tadpoles were evaluated for baseline behavior at 0 h.p.i. in each behavioral assay, then a focal impact injury was administered to the optic tectum (OT) of each animal in the injured group (pink). Sham animals (blue) were anesthetized and moved in and out of the injury cradle after Day 0. (A) Open field testing, C-Start reflex. Open field tests were performed once per day up to 72 h.p.i. following a 0 hpi baseline. The number of C-Start reflexes performed in the injured group was significantly reduced at 24 and 48 h.p.i. (B) Light/Dark box assay. Open field tests were performed once per day up to 72 h.p.i. following a 0 hpi baseline. Light zone time was significantly increased in injured animals at all three timepoints. (C) Visual avoidance behavioral assay. Baseline data were collected at 0 h.p.i., then the injury or sham injury was administered. The test was performed daily to assess the recovery of the visual avoidance behavior. Beginning 48 h.p.i., injured tadpoles display a significant deficit in the avoidance behavior, which they appear to recover over a time course of 7 d.p.i. [Significant p-values from two-way analysis of variance (ANOVA) are shown as * pâ < â0.05, ** pâ < â0.01, n.s. indicates no significant difference]. |
|
|
Figure 3. Astrocytes visualized with antibodies against Aldh1L1 via immunofluorescence microscopy. Sections from NF stage 55 N-tubulin-GFP+ Xenopus laevis midbrains of both sham (AâC) and injured (DâF) animals at 3 h post-injury show astrocytes (aldh1L1-positive) in the dorsolateral midbrain and optic tectum (OT). Astrocytes in midbrains 3 h after injury show differences in morphology (B vs. E) and distribution (A vs. D); these differences persist at 24 h post-injury. (GâI), sham; (JâL), injured. (For all images, Alexa Fluor 647 signal was digitally converted to magenta. Sections were also processed to visualize neurons (anti-GFP, green), nuclei (DAPI, blue), and intermediate filaments (anti-Vimentin, red). Sections are 14 µm thick and images selected are representative of all samples examined (n = 6 brains). |
|
|
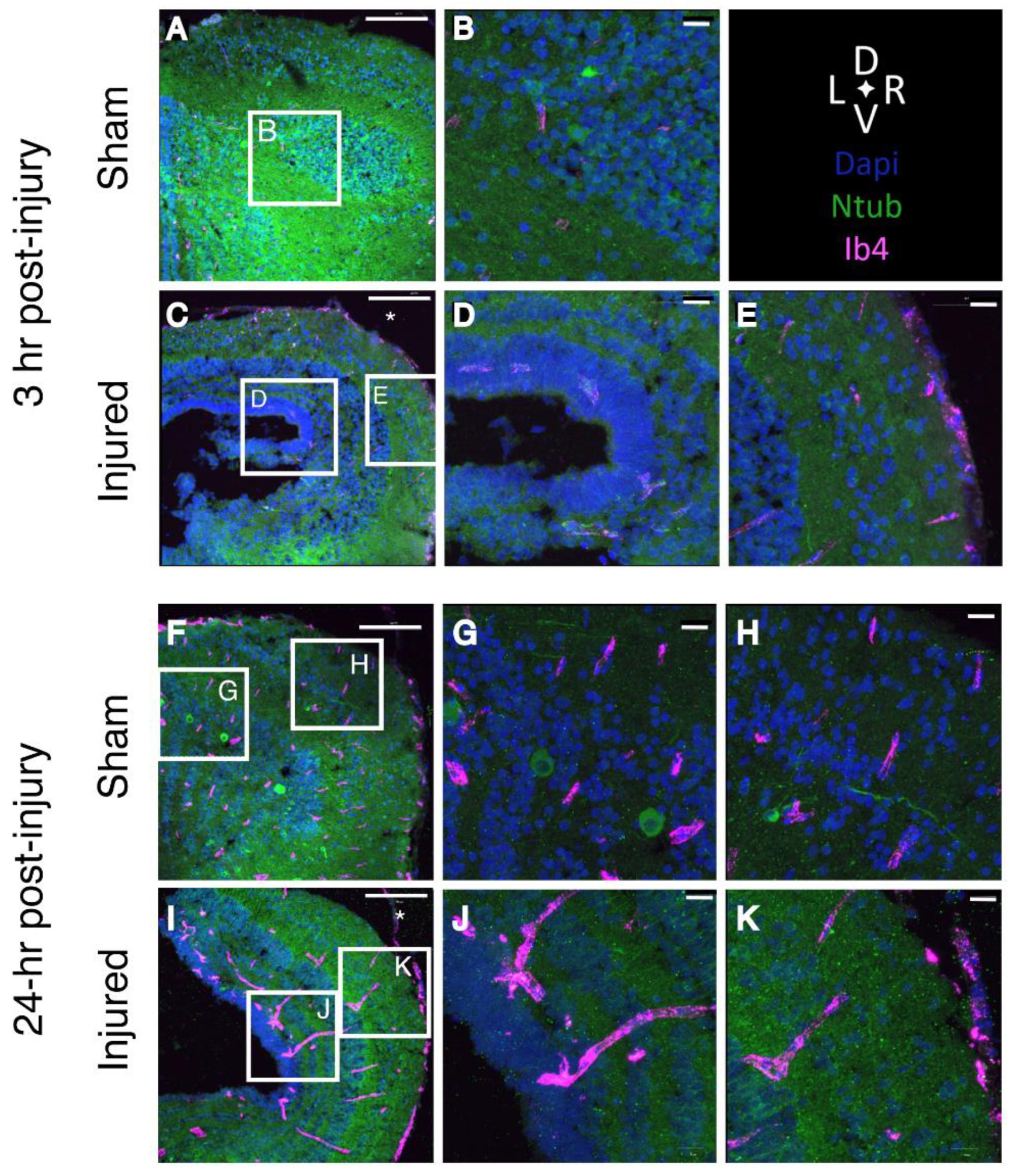
Figure 4. Microglia localize around the ventricle of the injured midbrain. Confocal images of midbrains 3 h after injury; midbrains were isolated from N-tubulin-GFP tadpoles (neurons, green) injected with Ib4-Alexa 647 to label microglia (magenta). Brain were sectioned at 15 µm; nuclei are labeled with DAPI (blue). (A,B) Sham-treated midbrain. (CâE) Midbrain 3 h after injury. (E) Microglia accumulate near the site of injury. (A,C): Scale bar 100 µm. (B,D,E): Scale bar 20 µm. Scale 100 µm. (FâK), confocal images of St. 55 midbrains after 24 h. In the sham brain, microglia are visible both close to the ventricle (G) and toward the periphery of the neuropil (H). In the injured midbrain, microglia form clusters both near the ventricles (J) and in the neuropil near the site of injury (K). (F,I): Scale bar 100 µm. (G,H,J,K): Scale bar 20 µm. Asterisks in (C,I) mark the site of injury (n = 3). * indicates the site of administration for the focal impact injury. |
|
|
Figure 5. Evidence of phagocytic astrocytes and microglia following injury. Injured midbrains 24 h post-injury include both astrocytes (DâF) and microglia (JâL) that are positive for N-tubulin-GFP (white arrowheads), as well as for aldh1l1 (astrocytes) or IB4 (microglia); merged fluorescent signal appears white. Magenta (AâF), aldh1l1; Magenta 9 (GâL), IB4; Green, N-Tubulin-GFP; Blue, DAPI. Sham brains (AâC,GâI) contain no more than a few such cells. scale bars, 20 µm. |
|
|
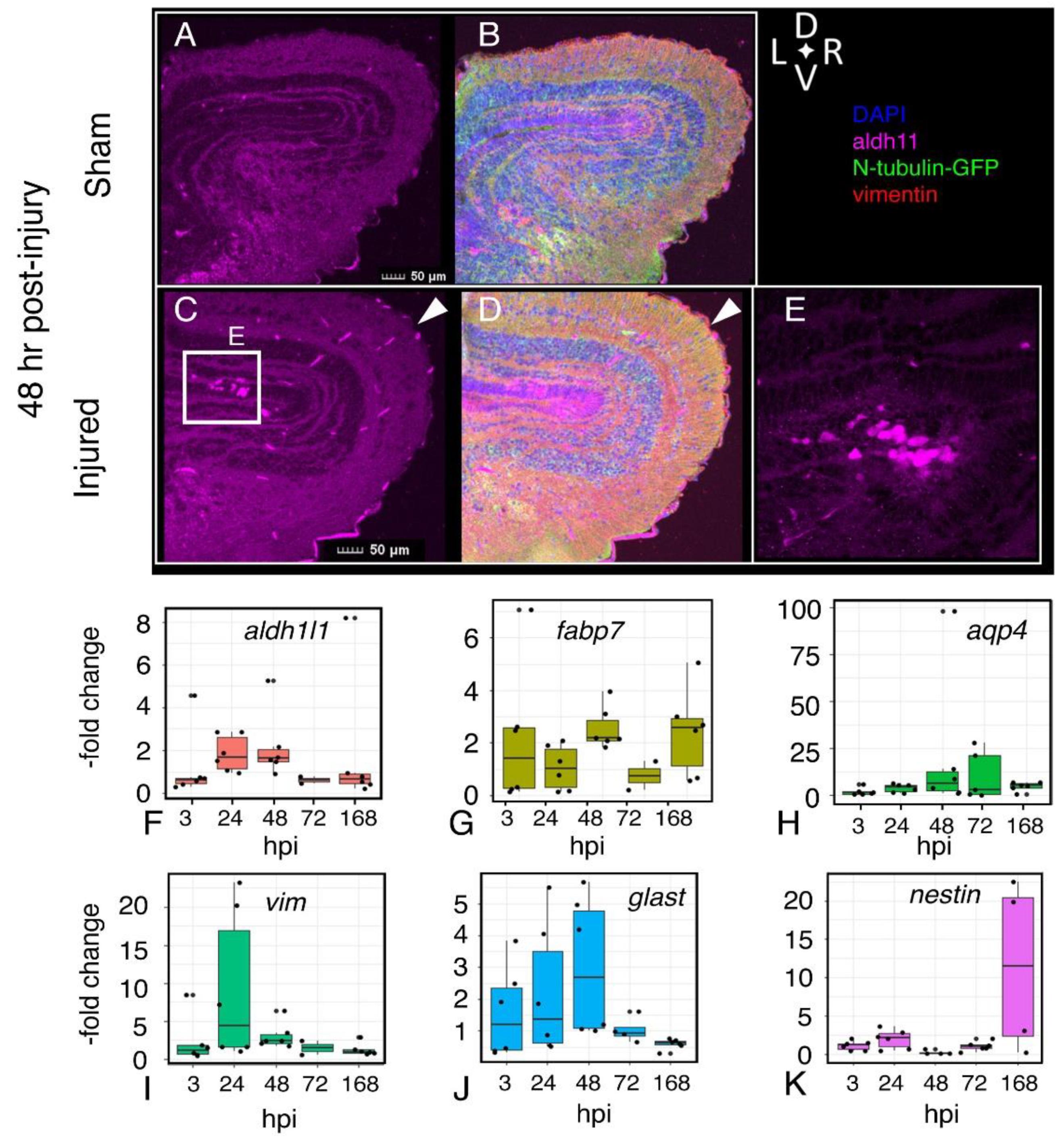
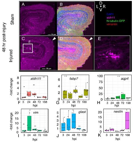
Figure 6. Persistence of altered astrocyte morphology and expression of astroglial genes following injury. Visualization of astrocytes (aldh1l1-positive cells, magenta), neurons (N-tubulin-GFP), radial glia (vimentin-positive, red) in sham (A,B) and injured (CâE) 48 h after injury. Amoeboid astrocytes accumulate near the ventricular layer (C,E). Quantitative RT-PCR assays for expression of astroglia-associated genes Aldehyde dehydrogenase 1 family member 1 (aldh1l1) (F), fatty acid-binding protein 7 (fabp7) (G), aquaporin4 (aqp4) (H), vimentin (vim) (I), excitatory amino acid transporter 1 (glast) (J), and nestin (nes) (K). RNA was isolated from sham and injured midbrains at the intervals shown; injured values are normalized to sham-treated controls. Plots show individual data points and a box showing the mean and 95% confidence intervals. n ⥠6 experiments. |
|
|
Figure 7. Expression of genes associated with astrocyte reactivity and neuroprotection. Quantitative RT-PCR assays for expression of the âreactive astrocyteâ-associated genes steap4 (A), and timp1 (B), as well as the neuroprotective genes brain-derived neurotrophic factor (bdnf) (C), ubiquitin C-terminal hydrolase-1 (uchl) (D), clusterin (clus) (E), and mesencephalic astrocyte-derived neurotrophic factor (manf) (F). RNA was isolated from sham and injured midbrains at the intervals shown; injured values are normalized to sham-treated controls. Plots show individual data points and a box showing the mean and 95% confidence intervals. n ⥠6 experiments. |
|
|
Figure 8. The microglial response to midbrain injury extends to the forebrain. Confocal images of microglia (IB4-positive cells) in sham (A) and injured (B) forebrains 48 h after injury. Microglia accumulate within the ipsilateral forebrain, at a distance from the injury site at the optic tectum (not pictured). The images are characteristic representations of all samples (n = 3). Brain sections are 50 µm thick. Scale 100 µm. (CâE), Time course of expression of microglia-associated genes following focal impact injury. RNA was isolated from sham and injured midbrains at the intervals shown; injured values are normalized to sham-treated controls. Plots show individual data points and a box showing the mean and 95% confidence intervals. N ⥠4 experiments. |
|
|
Figure 9. Time course of expression of inflammation-associated genes following injury. Quantitative RT-PCR assays for expression of the inflammatory cytokines Interleukin1-β (il1β) (A), Interleukin6 (il6) (B), Tumor Necrosis Factor-α (tnf-α) (C), as well as Nuclear Factor kB (nfkB) (D), matrix metalloproteinase 9 (mmp9) (E), and arginase (arg) (F). RNA was isolated from sham and injured midbrains at the intervals shown; injured values are normalized to sham-treated controls. Plots show individual data points and a box showing the mean and 95% confidence intervals. N ≥ 4 experiments. |
|
|
Figure 10. A timeline of response to focal impact injury. The response to focal impact injury begins with the release of inflammatory cytokines, followed by microglial activity, astrocyte reactivity, and edema. Within 48 h, each of these activities has peaked, and all have subsided to near-baseline levels after one week (This image was made using BioRender (Suite 200, Toronto, ON, M5V 2J1)). |
|
|
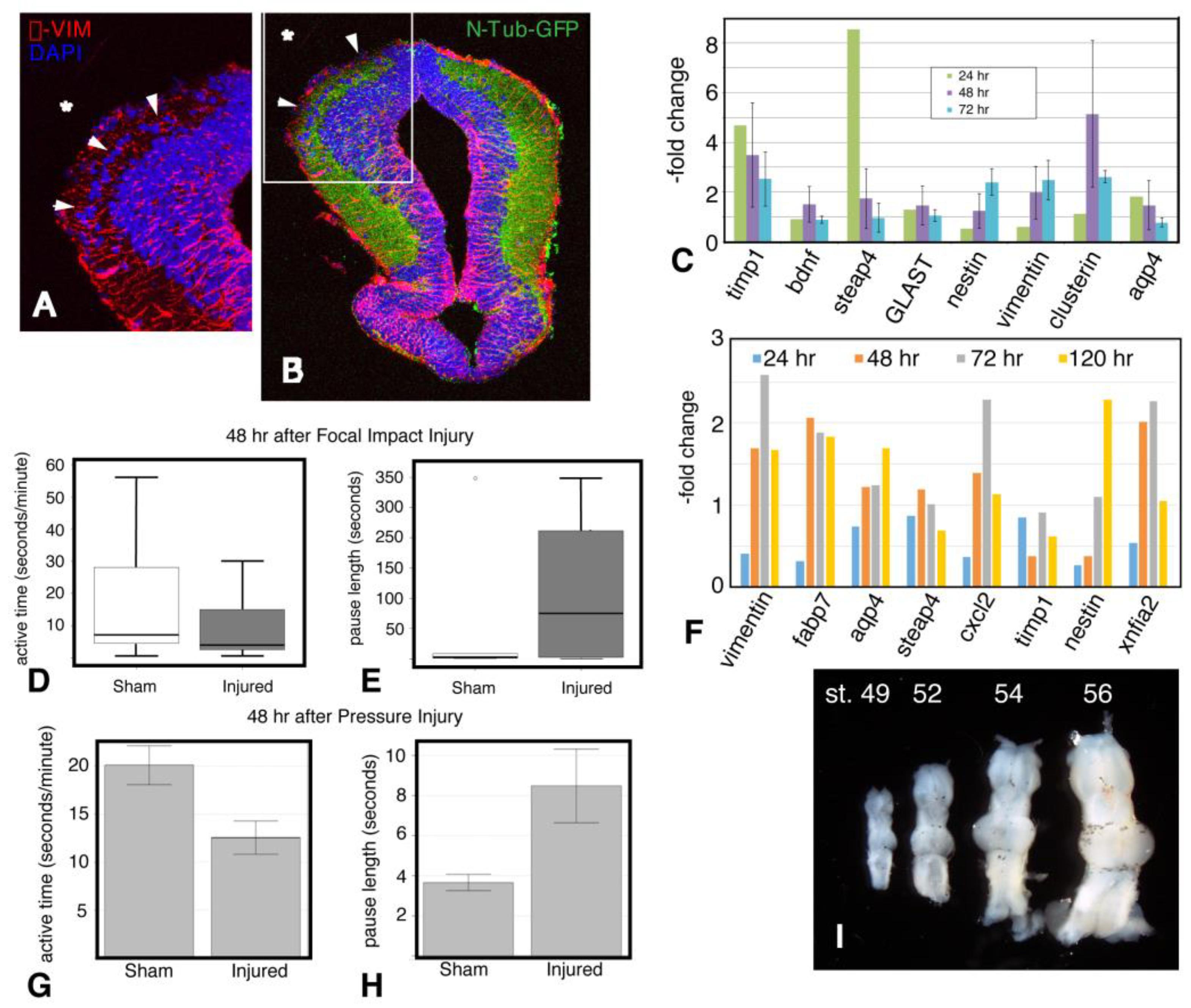
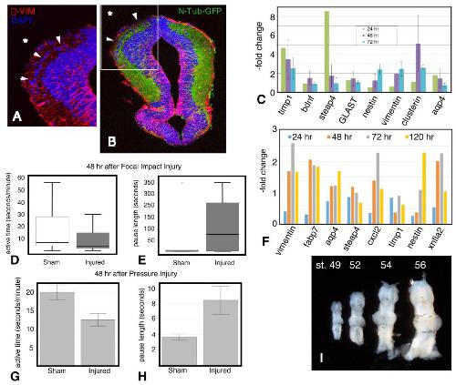
Figure A1. Initial comparisons of focal impact and pressure injury. Midbrain of a st. 48 N-tubulin-GFP tadpole 72 h after focal impact injury. Asterisks mark injured side. (A) Enlarged image of injury site; arrowheads indicate cells that have migrated into the injury area. (B) Entire section shows differences between injured and uninjured sides. Arrowheads show loss of axonal material at the injury site. Red, anti-vimentin (astrocytes and radial glia); Blue, DAPI (nuclei); Green, N-Tubulin-GFP (axons). (C) Quantitative RT-PCR of gene expression in brains from tadpoles subjected to focal impact injury shows expression profile of selected genes at 24, 48, and 72 h post-injury. Genes include markers of reactive astrocytes (timp1, steap4), astrocytes (GLAST, aqp4), radial glia (nestin), and neuroprotective genes (bdnf, clusterin). Open field assays show behavioral alterations in response to focal impact injury (D,E). (D) Comparison of active time in sham vs. injured tadpoles measured during a 10-min interval. Tadpoles were not prescreened for baseline activity. N ⥠10 tadpoles/ sample. (E) Comparison of pause duration in sham vs. injured tadpoles from the same recordings. N ⥠10 tadpoles/sample. (F) Quantitative RT-PCR of gene expression in brains subjected to pressure injury at 24, 48, 72, and 120 h post-injury. Genes include markers of astrocytes (vimentin, fabp7, aqp4, xfia2), reactive astrocytes (timp1, steap4), inflammation (cxcl2), and radial glia (nestin). Open Field assays of tadpoles subjected to pressure injury (G,H). (G) Comparison of active time in sham vs. pressure-injured tadpoles measured during a 10-min interval. Again, tadpoles were not prescreened for baseline activity. N = 50 tadpoles/sample. (H) Comparison of pause duration in sham vs. pressure-injured tadpoles from the same recordings. N = 50 tadpoles/sample. (I) Dramatic growth in brain size during the first half of metamorphosis (st. 48â56). |
References [+] :
Alam,
Cellular infiltration in traumatic brain injury.
2020, Pubmed
Alam, Cellular infiltration in traumatic brain injury. 2020, Pubmed
Bachstetter, The p38α MAPK regulates microglial responsiveness to diffuse traumatic brain injury. 2013, Pubmed
Baumgart, Stab wound injury of the zebrafish telencephalon: a model for comparative analysis of reactive gliosis. 2012, Pubmed
Bestman, In vivo time-lapse imaging of cell proliferation and differentiation in the optic tectum of Xenopus laevis tadpoles. 2012, Pubmed , Xenbase
Bourin, The mouse light/dark box test. 2003, Pubmed
Burda, Astrocyte roles in traumatic brain injury. 2016, Pubmed
Burda, Reactive gliosis and the multicellular response to CNS damage and disease. 2014, Pubmed
Caldwell, Arginase: A Multifaceted Enzyme Important in Health and Disease. 2018, Pubmed
Champagne, Translating rodent behavioral repertoire to zebrafish (Danio rerio): relevance for stress research. 2010, Pubmed
Cole, Craniotomy: true sham for traumatic brain injury, or a sham of a sham? 2011, Pubmed
Dadgostar, Aquaporin 4 in Traumatic Brain Injury: From Molecular Pathways to Therapeutic Target. 2022, Pubmed
De Jesús Andino, Frog Virus 3 dissemination in the brain of tadpoles, but not in adult Xenopus, involves blood brain barrier dysfunction. 2016, Pubmed , Xenbase
Deo, The zebrafish: scalable in vivo modeling for systems biology. 2011, Pubmed
Donat, Microglial Activation in Traumatic Brain Injury. 2017, Pubmed
Dong, Visual avoidance in Xenopus tadpoles is correlated with the maturation of visual responses in the optic tectum. 2009, Pubmed , Xenbase
Escartin, Reactive astrocyte nomenclature, definitions, and future directions. 2021, Pubmed
Evran, The effect of high mobility group box-1 protein on cerebral edema, blood-brain barrier, oxidative stress and apoptosis in an experimental traumatic brain injury model. 2020, Pubmed
Exner, Xenopus leads the way: Frogs as a pioneering model to understand the human brain. 2021, Pubmed , Xenbase
Filippidis, Aquaporins in Brain Edema and Neuropathological Conditions. 2016, Pubmed
Flanagan, Invited Commentary on "Centers for Disease Control and Prevention Report to Congress: Traumatic Brain Injury in the United States: Epidemiology and Rehabilitation". 2015, Pubmed
Gambrill, Enhanced visual experience rehabilitates the injured brain in Xenopus tadpoles in an NMDAR-dependent manner. 2019, Pubmed , Xenbase
Hellewell, Therapies negating neuroinflammation after brain trauma. 2016, Pubmed
Hu, Increased expression of aquaporin-4 in human traumatic brain injury and brain tumors. 2005, Pubmed
Huang, Intraventricular apolipoprotein ApoJ infusion acts protectively in Traumatic Brain Injury. 2016, Pubmed
Huang, The Dual Role of AQP4 in Cytotoxic and Vasogenic Edema Following Spinal Cord Contusion and Its Possible Association With Energy Metabolism via COX5A. 2019, Pubmed
Huang, Acute brain injuries trigger microglia as an additional source of the proteoglycan NG2. 2020, Pubmed
Hubbard, The role of aquaporin-4 in synaptic plasticity, memory and disease. 2018, Pubmed
Jha, Microglia-Astrocyte Crosstalk: An Intimate Molecular Conversation. 2019, Pubmed
Kirsch, Genetic underpinnings of cerebral edema in acute brain injury: an opportunity for pathway discovery. 2020, Pubmed
Ladak, A Review of the Molecular Mechanisms of Traumatic Brain Injury. 2019, Pubmed
Lee-Liu, The African clawed frog Xenopus laevis: A model organism to study regeneration of the central nervous system. 2017, Pubmed , Xenbase
Li, Mesencephalic Astrocyte-Derived Neurotrophic Factor Prevents Traumatic Brain Injury in Rats by Inhibiting Inflammatory Activation and Protecting the Blood-Brain Barrier. 2018, Pubmed
Liddelow, Reactive Astrocytes: Production, Function, and Therapeutic Potential. 2017, Pubmed
Lim, Microglial trogocytosis and the complement system regulate axonal pruning in vivo. 2021, Pubmed , Xenbase
Liu, Identification of microRNAs and microRNA targets in Xenopus gastrulae: The role of miR-26 in the regulation of Smad1. 2016, Pubmed , Xenbase
Livak, Analysis of relative gene expression data using real-time quantitative PCR and the 2(-Delta Delta C(T)) Method. 2001, Pubmed
Lopez-Rodriguez, Changes in cannabinoid receptors, aquaporin 4 and vimentin expression after traumatic brain injury in adolescent male mice. Association with edema and neurological deficit. 2015, Pubmed
Love, pTransgenesis: a cross-species, modular transgenesis resource. 2011, Pubmed , Xenbase
Lust, A Comparative Perspective on Brain Regeneration in Amphibians and Teleost Fish. 2019, Pubmed
Matuszczak, Ubiquitin carboxy-terminal hydrolase L1 - physiology and pathology. 2020, Pubmed
McKeown, Neurogenesis is required for behavioral recovery after injury in the visual system of Xenopus laevis. 2013, Pubmed , Xenbase
Meaney, The mechanics of traumatic brain injury: a review of what we know and what we need to know for reducing its societal burden. 2014, Pubmed
Michinaga, Pathogenesis of brain edema and investigation into anti-edema drugs. 2015, Pubmed
Michinaga, Endothelin receptor antagonists alleviate blood-brain barrier disruption and cerebral edema in a mouse model of traumatic brain injury: A comparison between bosentan and ambrisentan. 2020, Pubmed
Mills, Astrocytes phagocytose focal dystrophies from shortening myelin segments in the optic nerve of Xenopus laevis at metamorphosis. 2015, Pubmed , Xenbase
Mira, Traumatic Brain Injury: Mechanisms of Glial Response. 2021, Pubmed
Morganti-Kossmann, The complexity of neuroinflammation consequent to traumatic brain injury: from research evidence to potential treatments. 2019, Pubmed
Nenni, Xenbase: Facilitating the Use of Xenopus to Model Human Disease. 2019, Pubmed , Xenbase
Ng, Traumatic Brain Injuries: Pathophysiology and Potential Therapeutic Targets. 2019, Pubmed
Nimmo, Neurogenic inflammation is associated with development of edema and functional deficits following traumatic brain injury in rats. 2004, Pubmed
Papadopoulos, Aquaporin-4 and brain edema. 2007, Pubmed
Pekny, Astrocyte reactivity and reactive astrogliosis: costs and benefits. 2014, Pubmed
Risbrough, Role of Inflammation in Traumatic Brain Injury-Associated Risk for Neuropsychiatric Disorders: State of the Evidence and Where Do We Go From Here. 2022, Pubmed
Rosenthal, A convergent molecular network underlying autism and congenital heart disease. 2021, Pubmed , Xenbase
Shah, Mammalian Models of Traumatic Brain Injury and a Place for Drosophila in TBI Research. 2019, Pubmed
Shultz, Clinical Relevance of Behavior Testing in Animal Models of Traumatic Brain Injury. 2020, Pubmed
Sillar, Thermal activation of escape swimming in post-hatching Xenopus laevis frog larvae. 2009, Pubmed , Xenbase
Simon, The far-reaching scope of neuroinflammation after traumatic brain injury. 2017, Pubmed
Sulhan, Neuroinflammation and blood-brain barrier disruption following traumatic brain injury: Pathophysiology and potential therapeutic targets. 2020, Pubmed
Tomlinson, Chemical genetics and drug discovery in Xenopus. 2012, Pubmed , Xenbase
Tucker, Early Brain Edema is a Predictor of In-Hospital Mortality in Traumatic Brain Injury. 2017, Pubmed
Viczian, A simple behavioral assay for testing visual function in Xenopus laevis. 2014, Pubmed , Xenbase
Vink, Neuropeptide release influences brain edema formation after diffuse traumatic brain injury. 2003, Pubmed
Willsey, The neurodevelopmental disorder risk gene DYRK1A is required for ciliogenesis and control of brain size in Xenopus embryos. 2020, Pubmed , Xenbase
Willsey, Parallel in vivo analysis of large-effect autism genes implicates cortical neurogenesis and estrogen in risk and resilience. 2021, Pubmed , Xenbase
Witcher, Traumatic Brain Injury Causes Chronic Cortical Inflammation and Neuronal Dysfunction Mediated by Microglia. 2021, Pubmed
Woodcock, The role of markers of inflammation in traumatic brain injury. 2013, Pubmed
Wu, Blood-Brain Barrier Dysfunction in Mild Traumatic Brain Injury: Evidence From Preclinical Murine Models. 2020, Pubmed
Wurzelmann, Therapeutic potential of brain-derived neurotrophic factor (BDNF) and a small molecular mimics of BDNF for traumatic brain injury. 2017, Pubmed
Xiong, Animal models of traumatic brain injury. 2013, Pubmed
Zamanian, Genomic analysis of reactive astrogliosis. 2012, Pubmed
Zhou, Dual roles of astrocytes in plasticity and reconstruction after traumatic brain injury. 2020, Pubmed
