XB-ART-59213
Sci Adv
2022 Jul 22;829:eabo0155. doi: 10.1126/sciadv.abo0155.
Show Gene links
Show Anatomy links
The ER protein Creld regulates ER-mitochondria contact dynamics and respiratory complex 1 activity.
Paradis M, Kucharowski N, Edwards Faret G, Maya Palacios SJ, Meyer C, Stümpges B, Jamitzky I, Kalinowski J, Thiele C, Bauer R, Paululat A, Sellin J, Bülow MH.
???displayArticle.abstract???
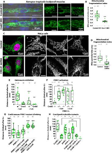
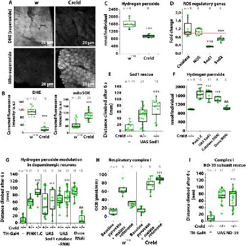
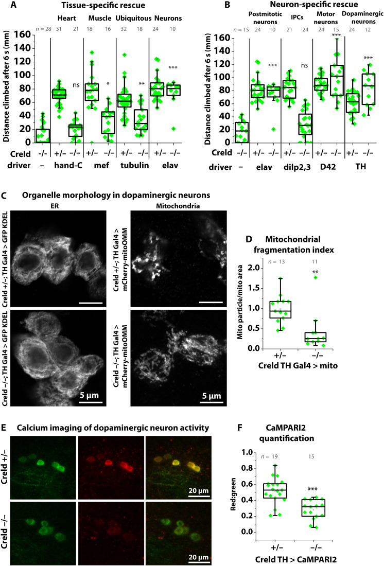
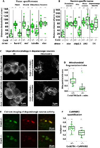
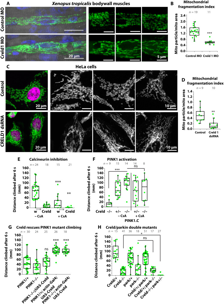
Dynamic contacts are formed between endoplasmic reticulum (ER) and mitochondria that enable the exchange of calcium and phospholipids. Disturbed contacts between ER and mitochondria impair mitochondrial dynamics and are a molecular hallmark of Parkinson's disease, which is also characterized by impaired complex I activity and dopaminergic neuron degeneration. Here, we analyzed the role of cysteine-rich with EGF-like domain (Creld), a poorly characterized risk gene for Parkinson's disease, in the regulation of mitochondrial dynamics and function. We found that loss of Creld leads to mitochondrial hyperfusion and reduced ROS signaling in Drosophila melanogaster, Xenopus tropicalis, and human cells. Creld fly mutants show differences in ER-mitochondria contacts and reduced respiratory complex I activity. The resulting low-hydrogen peroxide levels are linked to disturbed neuronal activity and lead to impaired locomotion, but not neurodegeneration, in Creld mutants. We conclude that Creld regulates ER-mitochondria communication and thereby hydrogen peroxide formation, which is required for normal neuron function.
???displayArticle.pubmedLink??? 35867795
???displayArticle.pmcLink??? PMC9307246
???displayArticle.link??? Sci Adv
Species referenced: Xenopus tropicalis
Genes referenced: egf
???attribute.lit??? ???displayArticles.show???
References [+] :
Asim,
CRELD1 gene variants and atrioventricular septal defects in Down syndrome.
2018, Pubmed
Asim, CRELD1 gene variants and atrioventricular septal defects in Down syndrome. 2018, Pubmed
Babot, Characterisation of the active/de-active transition of mitochondrial complex I. 2014, Pubmed
Basso, Regulation of ER-mitochondria contacts by Parkin via Mfn2. 2018, Pubmed
Beckert, Creld1 regulates myocardial development and function. 2021, Pubmed
Bonaguro, CRELD1 modulates homeostasis of the immune system in mice and humans. 2020, Pubmed
Collins, Mitochondria are morphologically and functionally heterogeneous within cells. 2002, Pubmed
D'Alessandro, CRELD1 is an evolutionarily-conserved maturational enhancer of ionotropic acetylcholine receptors. 2018, Pubmed
Dehnen, A trimeric metazoan Rab7 GEF complex is crucial for endocytosis and scavenger function. 2020, Pubmed
De Miranda, Protection from α-Synuclein induced dopaminergic neurodegeneration by overexpression of the mitochondrial import receptor TOM20. 2020, Pubmed
Dietrich, Mitochondrial dynamics controlled by mitofusins regulate Agrp neuronal activity and diet-induced obesity. 2013, Pubmed
Dumitriu, Integrative analyses of proteomics and RNA transcriptomics implicate mitochondrial processes, protein folding pathways and GWAS loci in Parkinson disease. 2016, Pubmed
Flis, Lipid transport between the endoplasmic reticulum and mitochondria. 2013, Pubmed
Fuenzalida-Uribe, Unveiling the Dual Role of the Dopaminergic System on Locomotion and the Innate Value for an Aversive Olfactory Stimulus in Drosophila. 2018, Pubmed
Gargano, Rapid iterative negative geotaxis (RING): a new method for assessing age-related locomotor decline in Drosophila. 2005, Pubmed
Gómez-Suaga, ER-mitochondria signaling in Parkinson's disease. 2018, Pubmed
Greene, Mitochondrial pathology and apoptotic muscle degeneration in Drosophila parkin mutants. 2003, Pubmed
Haelterman, A mitocentric view of Parkinson's disease. 2014, Pubmed
Han, PINK1 phosphorylates Drp1S616 to regulate mitophagy-independent mitochondrial dynamics. 2020, Pubmed
Huang, From the Cover: Directed, efficient, and versatile modifications of the Drosophila genome by genomic engineering. 2009, Pubmed
Kass, What mechanisms underlie diastolic dysfunction in heart failure? 2004, Pubmed
Keeney, Parkinson's disease brain mitochondrial complex I has oxidatively damaged subunits and is functionally impaired and misassembled. 2006, Pubmed
Kern, Creld2 function during unfolded protein response is essential for liver metabolism homeostasis. 2021, Pubmed
Kraus, Function and regulation of the divisome for mitochondrial fission. 2021, Pubmed
Lapointe, When a theory of aging ages badly. 2010, Pubmed
Lehmacher, The ultrastructure of Drosophila heart cells. 2012, Pubmed
Luo, Insulin-producing cells in the brain of adult Drosophila are regulated by the serotonin 5-HT1A receptor. 2012, Pubmed
Mahul-Mellier, The process of Lewy body formation, rather than simply α-synuclein fibrillization, is one of the major drivers of neurodegeneration. 2020, Pubmed
Mass, Murine Creld1 controls cardiac development through activation of calcineurin/NFATc1 signaling. 2014, Pubmed
Moeyaert, Improved methods for marking active neuron populations. 2018, Pubmed
Morais, PINK1 loss-of-function mutations affect mitochondrial complex I activity via NdufA10 ubiquinone uncoupling. 2014, Pubmed
Morán, Mitochondrial respiratory chain dysfunction: implications in neurodegeneration. 2012, Pubmed
Niens, Dopamine Modulates Serotonin Innervation in the Drosophila Brain. 2017, Pubmed
Ohashi, Hydrogen peroxide modulates neuronal excitability and membrane properties in ventral horn neurons of the rat spinal cord. 2016, Pubmed
Oh-hashi, CRELD2 is a novel endoplasmic reticulum stress-inducible gene. 2009, Pubmed
Oswald, Reactive oxygen species regulate activity-dependent neuronal plasticity in Drosophila. 2018, Pubmed
Perez-Gomez, Downregulation of respiratory complex I mediates major signalling changes triggered by TOR activation. 2020, Pubmed
Piper, Protocols to Study Aging in Drosophila. 2016, Pubmed
Pogson, The complex I subunit NDUFA10 selectively rescues Drosophila pink1 mutants through a mechanism independent of mitophagy. 2014, Pubmed
Pouchieu, Pesticide use in agriculture and Parkinson's disease in the AGRICAN cohort study. 2018, Pubmed
Ramalingam, The Impairments of α-Synuclein and Mechanistic Target of Rapamycin in Rotenone-Induced SH-SY5Y Cells and Mice Model of Parkinson's Disease. 2019, Pubmed
Rodríguez-Arribas, Mitochondria-Associated Membranes (MAMs): Overview and Its Role in Parkinson's Disease. 2017, Pubmed
Rotstein, On the Morphology of the Drosophila Heart. 2016, Pubmed
Rupp, Identification, genomic organization and mRNA expression of CRELD1, the founding member of a unique family of matricellular proteins. 2002, Pubmed
Ryczko, Dopamine and the Brainstem Locomotor Networks: From Lamprey to Human. 2017, Pubmed
Sanyal, Genomic mapping and expression patterns of C380, OK6 and D42 enhancer trap lines in the larval nervous system of Drosophila. 2009, Pubmed
Scialò, Mitochondrial ROS Produced via Reverse Electron Transport Extend Animal Lifespan. 2016, Pubmed
Sellin, Dynamics of heart differentiation, visualized utilizing heart enhancer elements of the Drosophila melanogaster bHLH transcription factor Hand. 2006, Pubmed
Shahmoradian, Lewy pathology in Parkinson's disease consists of crowded organelles and lipid membranes. 2019, Pubmed
Sharpley, Interactions between phospholipids and NADH:ubiquinone oxidoreductase (complex I) from bovine mitochondria. 2006, Pubmed
Sun, Neural Control of Startle-Induced Locomotion by the Mushroom Bodies and Associated Neurons in Drosophila. 2018, Pubmed
Thiele, Multiplexed and single cell tracing of lipid metabolism. 2019, Pubmed
Trist, Oxidative stress in the aging substantia nigra and the etiology of Parkinson's disease. 2019, Pubmed
Valadas, ER Lipid Defects in Neuropeptidergic Neurons Impair Sleep Patterns in Parkinson's Disease. 2018, Pubmed
Wei, Oxidative Stress in Parkinson's Disease: A Systematic Review and Meta-Analysis. 2018, Pubmed
Wieckowski, Isolation of mitochondria-associated membranes and mitochondria from animal tissues and cells. 2009, Pubmed
Wilson, ER-mitochondria contact sites in neurodegeneration: genetic screening approaches to investigate novel disease mechanisms. 2021, Pubmed
Yang, Pink1 regulates mitochondrial dynamics through interaction with the fission/fusion machinery. 2008, Pubmed
Yu, The phosphorylation status of Ser-637 in dynamin-related protein 1 (Drp1) does not determine Drp1 recruitment to mitochondria. 2019, Pubmed
