|
Graphical Abstract. |
|
Fig. 1. Distinct regions of Brachet's cleft in the Xenopus laevis gastrula. (A) Semi-thin section of stage 11 Xenopus laevis gastrula highlighting dorsal tissues: Ectoderm (Ecto; blue), Animal cap ectoderm (AC ecto), chordamesoderm (CMe; yellow), prechordal mesoderm (PCMe; pink), leading-edge mesendoderm (LEMe; red), and endoderm (Endo; blue). Colored arrows denote movement of corresponding tissues during gastrulation. Black arrows: D, dorsal; V, vegetal. Brachet's cleft is indicated by purple arrowheads. (B) Illustration of Brachet's cleft depicting contact angles between adjacent cells along the boundary surface of the ectoderm (2θe), PCMe (2θm), and between ectoderm and PCMe (2θc). Contact angles also indicated in panel E. (C–G) TEM images of dorsal tissues. (C,C′) Anterior cleft at leading-edge mesendoderm. (D) Posterior cleft at chordamesoderm. White arrowhead indicates end of cleft. (D′) Vegetal region below posterior cleft where chordamesoderm and ectoderm are indistinguishable. (E) Middle cleft region at prechordal mesoderm. (F) Anterior animal cap ectoderm. Epithelium (Epi). (G) Lanthanum-stained contacts between prechordal mesoderm and ectoderm cells. Glycocalyx type I, II or III (GCX I/II/III; Barua et al., 2021). Scalebars: black = 100 μm, white = 10 μm in C–F, 1 μm in G. |
|
Fig. 2. Patterning of cell-cell contacts in dorsal tissues and at Brachet's cleft. (A–C) Contact spectra of dorsal gastrula tissues and different regions of Brachet's cleft. The abundance of contact types determined by 50 nm widths bins is shown. Gray shaded regions highlight characteristic recurrent peaks in contact abundance. (D) Mean relative abundance of narrow (<50 nm) and wide (>50 nm) contacts, and gaps. Error bars represent standard deviation of the mean. n = 24 embryos for all tissues. |
|
Fig. 3. F-actin in the dorsal tissues of the Xenopus gastrula. (A) Semi-thin section of isolated prechordal mesoderm (PCMe) viewed using brightfield microscopy. Point of contact between remaining ectoderm and PCMe is indicated by a purple arrowhead. (A′) TEM image of the surface of isolated PCMe. Pink arrowheads indicate the surface of isolated PCMe. (A”) Diagram of tensions in relation to contact angles between PCMe cells along the cleft surface. (B) Relative adhesiveness α for mesoderm-adjacent ectoderm (Ecto), animal cap ectoderm (AC Ecto), PCMe, and isolated PCMe (Iso PCMe). (C–G) Phalloidin stained sections of the dorsal tissues in the Xenopus stage 11 gastrula. Purple arrowheads indicate Brachet's cleft in panels C–G. (D) Magnified and slightly rotated view of boxed region in panel C. (E–G) Mesoderm 5 and 10 min after isolation. (H) Fluorescence intensity of cortical actin in wildtype and isolated boundary tissues at the cleft (cleft), and within the tissues (inner). All values are normalized to wildtype internal mesoderm values. Error bars represent standard deviation of the mean. One-way ANOVA was used to analyze variance. p > 0.05 = n.s, p < 0.0001 = ∗∗∗∗. Scalebars: black = 10 μm, white = 100 μm. |
|
Fig. 4. Eph/ephrin knockdown in the Xenopus gastrula. (A) Illustration of anti-parallel ephrin forward signaling at Brachet's cleft (Rohani et al., 2011). (B,C,D,E,F,G) Semi-thin sections of wildtype and Eph/ephrin morphant Xenopus gastrulae viewed using brightfield microscopy. (B′,C′,D′,E′,F′,G′) TEM images of wildtype and Eph/ephrin morphants. (F′) TEM image of a boxed region in panel G. Colored cells correspond with prechordal mesoderm (pink) and ectoderm (blue). Scalebars: black = 100 μm, white = 10 μm. |
|
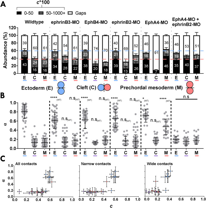
Fig. 5. Eph/ephrin modulation of adhesiveness in the Xenopus gastrula. (A) Mean abundance of contacts and gaps in Eph/ephrin morphant tissues: ectoderm (blue), prechordal mesoderm (pink), and between ectoderm and mesoderm at Brachet's cleft (purple). (B) Relative adhesiveness α of morphant tissues. (C) Correlation between contact abundance c and α. Contact abundance c was derived as the fraction of total contact abundance divided by 100, e.g.: c = 0.61 for wildtype ectoderm. Error bars represent standard deviation of the mean. One-way ANOVA was used to analyze variance. p > 0.05 = n.s, p < 0.01 = ∗∗, p < 0.001 = ∗∗∗, p < 0.0001 = ∗∗∗∗. Wildtype: n = 24 embryos; EphB4-MO: n = 12, ephrinB2-MO: n = 16; EphA4-MO: n = 16; ephrinB3-MO: n = 16, and; EphA4-MO + ephrinB2-MO: n = 12. |
|
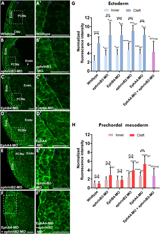
Fig. 6. F-actin in the dorsal tissues of the Xenopus gastrula. (A-F′) Phalloidin stained sections of dorsal tissues in wildtype and Eph/ephrin morphants. (A′,B′,C′,D′,E′,F′) Magnified view of boxed regions in corresponding panels A,B,C,D,E,F. Purple arrowheads indicate Brachet's cleft. (G,H) Fluorescence intensity of cortical actin at the cleft (cleft), and within the tissues (inner) in Eph/ephrin morphant ectoderm and prechordal mesoderm. Purple columns denote average fluorescence intensity within ectoderm and prechordal mesoderm in the absence of a cleft in EphA4-MO + ephrinB2-MO double morphants. All values are normalized to wildtype internal mesoderm values. Error bars represent standard deviation of the mean. One-way ANOVA was used to analyze variance between each treatment and wildtype and between inner and cleft measurements for each treatment. p > 0.05 = n.s, p < 0.05 = ∗, p < 0.01 = ∗∗, p < 0.001 = ∗∗∗, p < 0.0001 = ∗∗∗∗. Scalebars: white = 100 μm. |
|
Fig. 7. Eph/ephrin signaling controls cell contact patterning. Contact difference spectra for (A) ephrinB3 morphants, (B) EphB4 morphants, (C) ephrinB2 morphants, (D) EphA4 morphants, (E) EphA4 and ephrinB2. The left-most column (white) in each plot denotes interstitial gaps. Blue and red colored columns indicate decreases or increases (respectively) in contact abundance, which are statistically significant (p < 0.05) and represent ≥50% changes in morphants compared with wildtype. Gray-shaded regions highlight recurrent peaks. |
|
Fig. 8. Eph/ephrin parallel forward and reverse signaling controls contact-induced F-actin cortex downregulation. (A) Basic diagram of cell contacts at Brachet's cleft. (B) Model of Eph/ephrin signaling mechanism and its effects on F-actin cortex downregulation upon contact between ectoderm and mesoderm cells at the cleft corresponding with the boxed region of panel A. The F-actin cortex is indicated in green, ectoderm in blue, and mesoderm in pink. Smaller bubbles containing ephrinB2 (ectoderm), and EphB4 (mesoderm) indicate lower reported expression within the respective tissue (Fagotto et al., 2014). Eph-ephrin interactions with unknown effects on contact-induced cortex downregulation are indicated by smaller arrows, thinner inhibitory lines, and question marks. Yellow lightning bolt indicates cell repulsion event. |
|
Figure S1. Distribution of the lengths of contact stretches. (A) Contact lengths between cells within the prechordal mesoderm and (B) between cells at the cleft between ectoderm and prechordal mesoderm. n = 24 embryos. |
|
Figure S2. Cell packing in Eph/ephrin morphant Xenopus gastrula. (A) Outlined gap area vs. total area of boundary tissues. (B) Cell packing within ectoderm and prechordal mesoderm in Eph/ephrin morphants. Error bars represent standard deviation of the mean. One-way ANOVA was used to analyze variance. p>0.05 = n.s, p<0.05 = *, p<0.0001 = ****. Scalebar=10µm. |
|
Figure S3. Modulation of contact-induced F-actin cortex downregulation by specific Ephs and ephrins. (A) Legend. Proposed Eph/ephrin signaling and its effects upon: (B) interactions between mesoderm cells, (C) interactions between ectoderm and mesoderm cells at Brachet’s cleft, (D) interactions at cleft in EphA4 morphants, and (E) upon knockdown of EphA4 and ephrinB2. The F-actin cortex is indicated in green, ectoderm in blue, and mesoderm in pink. Gray-shaded arrows and inhibitory lines indicate effects of respective Eph/ephrin knockdowns shown using red crossed lines. |