Click here to close
Hello! We notice that you are using Internet Explorer, which is not supported by Xenbase and may cause the site to display incorrectly.
We suggest using a current version of Chrome,
FireFox, or Safari.
???displayArticle.abstract???
Early embryonic cell fates are specified through coordinated integration of transcription factor activities and epigenetic states of the genome. Foxh1 is a key maternal transcription factor controlling the mesendodermal gene regulatory program. Proteomic interactome analyses using FOXH1 as a bait in mouse embryonic stem cells revealed that FOXH1 interacts with PRC2 subunits and HDAC1. Foxh1 physically interacts with Hdac1, and confers transcriptional repression of mesendodermal genes in Xenopus ectoderm. Our findings reveal a central role of Foxh1 in coordinating the chromatin states of the Xenopus embryonic genome.
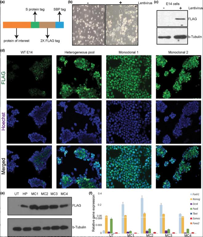
Figure 1. E14 mESCs stably expressing recombinant mFOXH1-SFB. (a) A diagram of the recombinant protein with SFB triple tags, S-protein, FLAG, and streptavidin-binding peptide (SBP) at C-terminus. (b) E14 cells transduced by lentivirus after puromycin selection. Black scale bar, 10 μm. (c) Western blot of E14 cells expressing mFOXH1âSFB recombinant proteins using anti-FLAG antibody. β-Tubulin: loading control. (d) Immunofluorescence images of mFOXH1-SFB localized to the nucleus of E14 cells. The cytosolic signals of FLAG represent background. White scale bar, 10 μm. (e) Western blot showing the protein levels of mFOXH1âSFB in control E14 (UT), heterogeneous cell pool (HP), and monoclonal lines MC1, MC2, MC3, and MC4. mFOXH1: anti-FLAG antibody; β-Tubulin: loading control. (f) RT-qPCR analyses of pluripotent and early germ layer markers in E14 mFOXH1âSFB cells. These gene expression levels were normalized to gapdh. Error bars: standard deviation values between two technical replicates
Figure 2.Foxh1 interacts with PRC2 subunits and Hdac1. (a) Gene Ontology enrichment analysis of 342 potential putative Foxh1 interacting proteins. (b) Interactome diagram illustrating Foxh1 interacting proteins in chromatin regulation in Cytoscape (Shannon et al., 2003). The sizes of circles reflect p-values. (c) The list of FOXH1 interacting proteins belonging to chromatin organization (GO:0006325), SMAD2, and SMAD3. The numbers indicate the mean of total peptides detected among three biological replicates. (d) Western blot showing the interaction between Foxh1 and PRC2 core subunits Ezh2, Eed, and Suz12 in HEK293T cells. EtBr, ethidium bromide. (e) Interaction between Foxh1 and Hdac1 in HEK293T cells
Figure 3. Mesendodermal gene suppression in the ectoderm by Foxh1âHdac1. (a) Dissection of animal cap for RNA-seq. (b) Foxh1 morphants and rescued embryos. Numbers of embryos with the representing phenotype are listed. (c) The heatmap representing differentially expressed genes in Foxh1 morphant versus control ectodermal tissues. (d) Violin plot showing the expression levels of Foxh1 regulated genes in different germ layers. AC, animal cap; MZ, marginal zone; VG, vegetal mass. (e) Clustered heatmaps depicting the genomic binding signals of Foxh1 in st8 (mid blastula), st9 (late blastula), and st10.5 (early gastrula) embryos with a 5 kb window. Signals are centered on Foxh1 peak summits. (f) Venn diagram showing genes co-repressed by Foxh1 and Hdac1 in the ectoderm. The expression levels of 12 repressed genes in each germ layers are represented in the heatmap. (g) Model of Foxh1 and other unidentified TFs recruiting Hdac1 to suppress the mesendodermal gene regulatory program in the ectoderm
Amin,
RNA-seq in the tetraploid Xenopus laevis enables genome-wide insight in a classic developmental biology model organism.
2014, Pubmed,
Xenbase
Amin,
RNA-seq in the tetraploid Xenopus laevis enables genome-wide insight in a classic developmental biology model organism.
2014,
Pubmed
,
Xenbase Blitz,
A catalog of Xenopus tropicalis transcription factors and their regional expression in the early gastrula stage embryo.
2017,
Pubmed
,
Xenbase Chammas,
Engaging chromatin: PRC2 structure meets function.
2020,
Pubmed Charney,
Foxh1 Occupies cis-Regulatory Modules Prior to Dynamic Transcription Factor Interactions Controlling the Mesendoderm Gene Program.
2017,
Pubmed
,
Xenbase Chen,
Chromatin modifiers and remodellers: regulators of cellular differentiation.
2014,
Pubmed Chiu,
Genome-wide view of TGFβ/Foxh1 regulation of the early mesendoderm program.
2014,
Pubmed
,
Xenbase Dennis,
Lsh, a member of the SNF2 family, is required for genome-wide methylation.
2001,
Pubmed Dobin,
STAR: ultrafast universal RNA-seq aligner.
2013,
Pubmed ENCODE Project Consortium,
An integrated encyclopedia of DNA elements in the human genome.
2012,
Pubmed Fortriede,
Xenbase: deep integration of GEO & SRA RNA-seq and ChIP-seq data in a model organism database.
2020,
Pubmed
,
Xenbase Hill,
TGF-beta signalling pathways in early Xenopus development.
2001,
Pubmed
,
Xenbase Howell,
A novel Xenopus Smad-interacting forkhead transcription factor (XFast-3) cooperates with XFast-1 in regulating gastrulation movements.
2002,
Pubmed
,
Xenbase Hrit,
OGT binds a conserved C-terminal domain of TET1 to regulate TET1 activity and function in development.
2018,
Pubmed Jansen,
Uncovering the mesendoderm gene regulatory network through multi-omic data integration.
2022,
Pubmed
,
Xenbase Kofron,
New roles for FoxH1 in patterning the early embryo.
2004,
Pubmed
,
Xenbase Langmead,
Fast gapped-read alignment with Bowtie 2.
2012,
Pubmed Li,
The Sequence Alignment/Map format and SAMtools.
2009,
Pubmed Li,
RSEM: accurate transcript quantification from RNA-Seq data with or without a reference genome.
2011,
Pubmed Longo,
Transient mammalian cell transfection with polyethylenimine (PEI).
2013,
Pubmed Lucio-Eterovic,
Role for the nuclear receptor-binding SET domain protein 1 (NSD1) methyltransferase in coordinating lysine 36 methylation at histone 3 with RNA polymerase II function.
2010,
Pubmed Massagué,
TGFβ signalling in context.
2012,
Pubmed Moore,
Expanded encyclopaedias of DNA elements in the human and mouse genomes.
2020,
Pubmed Oppikofer,
Expansion of the ISWI chromatin remodeler family with new active complexes.
2017,
Pubmed Paraiso,
Endodermal Maternal Transcription Factors Establish Super-Enhancers during Zygotic Genome Activation.
2019,
Pubmed
,
Xenbase Quinlan,
BEDTools: a flexible suite of utilities for comparing genomic features.
2010,
Pubmed Ramírez,
deepTools: a flexible platform for exploring deep-sequencing data.
2014,
Pubmed Ravasi,
An atlas of combinatorial transcriptional regulation in mouse and man.
2010,
Pubmed Robinson,
edgeR: a Bioconductor package for differential expression analysis of digital gene expression data.
2010,
Pubmed Seto,
Erasers of histone acetylation: the histone deacetylase enzymes.
2014,
Pubmed Shannon,
Cytoscape: a software environment for integrated models of biomolecular interaction networks.
2003,
Pubmed Spitz,
Transcription factors: from enhancer binding to developmental control.
2012,
Pubmed Wang,
Defining the protein-protein interaction network of the human hippo pathway.
2014,
Pubmed Whitman,
Nodal signaling in early vertebrate embryos: themes and variations.
2001,
Pubmed
,
Xenbase Zaret,
Pioneer Transcription Factors Initiating Gene Network Changes.
2020,
Pubmed Zhang,
Model-based analysis of ChIP-Seq (MACS).
2008,
Pubmed Zhou,
Characterization of human FAST-1, a TGF beta and activin signal transducer.
1998,
Pubmed
,
Xenbase Zhou,
Metascape provides a biologist-oriented resource for the analysis of systems-level datasets.
2019,
Pubmed