XB-ART-59198
Front Cell Dev Biol
2022 Jan 01;10:858272. doi: 10.3389/fcell.2022.858272.
Show Gene links
Show Anatomy links
dmrt2 and myf5 Link Early Somitogenesis to Left-Right Axis Determination in Xenopus laevis.
Tingler M, Brugger A, Feistel K, Schweickert A.
???displayArticle.abstract???
The vertebrate left-right axis is specified during neurulation by events occurring in a transient ciliated epithelium termed left-right organizer (LRO), which is made up of two distinct cell types. In the axial midline, central LRO (cLRO) cells project motile monocilia and generate a leftward fluid flow, which represents the mechanism of symmetry breakage. This directional fluid flow is perceived by laterally positioned sensory LRO (sLRO) cells, which harbor non-motile cilia. In sLRO cells on the left side, flow-induced signaling triggers post-transcriptional repression of the multi-pathway antagonist dand5. Subsequently, the co-expressed Tgf-β growth factor Nodal1 is released from Dand5-mediated repression to induce left-sided gene expression. Interestingly, Xenopus sLRO cells have somitic fate, suggesting a connection between LR determination and somitogenesis. Here, we show that doublesex and mab3-related transcription factor 2 (Dmrt2), known to be involved in vertebrate somitogenesis, is required for LRO ciliogenesis and sLRO specification. In dmrt2 morphants, misexpression of the myogenic transcription factors tbx6 and myf5 at early gastrula stages preceded the misspecification of sLRO cells at neurula stages. myf5 morphant tadpoles also showed LR defects due to a failure of sLRO development. The gain of myf5 function reintroduced sLRO cells in dmrt2 morphants, demonstrating that paraxial patterning and somitogenesis are functionally linked to LR axis formation in Xenopus.
???displayArticle.pubmedLink??? 35813209
???displayArticle.pmcLink??? PMC9260042
???displayArticle.link??? Front Cell Dev Biol
Species referenced: Xenopus laevis
Genes referenced: chrd dand5 dmrt2 foxj1 foxj1.2 gsc myf5 myod1 nodal nodal1 odc1 pitx2 slc35b1 sub1 tbx6 tubal3
GO keywords: somitogenesis
???displayArticle.morpholinos??? dmrt2 MO1 myf5 MO1
???attribute.lit??? ???displayArticles.show???
|
|
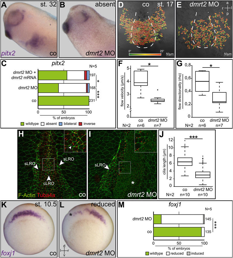
FIGURE 1. Dmrt2 is required for left-right development. Expression of the LR marker pitx2 in the left LPM was lost in 60% of specimens after left-sided injection of dmrt2 MO (AâC). Co-injection of full-length dmrt2 mRNA statistically significantly restored pitx2 asymmetry (C). Leftward fluid flow in controls and bilaterally injected dmrt2 morphants which was perturbed (D,E) in velocity (F) and directionality (G). LROs of controls and dmrt2 knockdown embryos were analyzed by immunofluorescence, detecting F-actin (green) and Tuba4a [red; (H,I)]. Compared to controls, cilia were statistically significantly shorter in morphants (G). Note enhanced F-actin signals in lateral sensory LRO cells [(H), sLRO] compared to flow-generating central LRO cells [(H), cLRO]. Enhanced F-actin signals were lost on the dmrt2 MO-injected side (I). SM expression of foxj1 in wildtype embryos (K) was diminished by dmrt2 loss of function (L,M). Numbers (n) in (C,F,G,J,M) represent analyzed specimens. N represents the number of independent experiments. Statistical analyses were done with one-sided Pearsonâs chi-square test (C,J,M) or Wilcoxon-Match-Pair test (F,G); * significant p < 0.05; ***, very highly significant p < 0.001. Asterisks mark injected sides; a = anterior; co = control; cLRO = central left-right organizer; l = left; p = posterior; r = right; sLRO = sensory left-right organizer. |
|
|
FIGURE 2. Loss of nodal1 in sLRO cells by dmrt2 knockdown correlates with impaired expression of the somitic marker genes tbx6 and myf5 at gastrula stages. nodal1 mRNA was analyzed at stage (st.) 19 in untreated controls [co, (A)], unilaterally injected dmrt2 MO morphants (B) or specimens that received a mix of dmrt2 MO and rescue dmrt2 mRNA (C). nodal1 expression was lost or reduced in dmrt2 morphants (B,D). Statistical analysis shows that nodal1 was very highly significantly rescued (C,D). Early gastrula embryos were stained for tbx6 and myf5 (EâL). Controls showed horseshoe-like tbx6 expression, omitting the Spemann organizer (E). tbx6 signals were reduced by dmrt2 MO on the injected side (F,H), which by statistics was significantly rescued upon co-injection of dmrt2 mRNA (G,H). The angel wing-like expression pattern of myf5 (I) was lost (J,L) or reduced in dmrt2 morphants as well (J,L). The asterisk mark the injected side. Numbers in (D,H,L) represent analyzed specimens. N represents the number of independent experiments. Statistical analyses were done with one-sided Pearsonâs chi-square test (D,H,L); very highly significant, p < 0.001. a = anterior; co = control; l = left; p = posterior; r = right; d = dorsal; v = ventral. |
|
|
FIGURE 3. The myogenic transcription factor Myf5 is required for LR asymmetry. In order to connect paraxial patterning to LR development, a myf5 knockdown was conducted in the left sLRO lineage and assayed for pitx2 asymmetry at tadpole (AâD) or nodal1 at neurula stages (EâH). In contrast to controls [co;(A)], myf5 morphants lost left pitx2 expression (B), which was regained by the introduction of myf5 rescue mRNA (C). Statistical analysis demonstrates the specificity of results (D). At late neurula, nodal1 expression was lost or reduced by myf5 knockdown (F) which was partially rescued by co-injecting a myf5 rescue mRNA (G). Statistical analysis is depicted in (H). Asterisks mark injected sides. Numbers in (D,H) represent analyzed specimens. N represents the number of independent experiments. Statistical analyses were done with one-sided Pearsonâs chi-square test. * significant p < 0.05; ** highly significant p < 0.01; *** very highly significant p < 0.001. |
|
|
FIGURE 4. Myf5 specifies sLRO cells downstream of Dmrt2. Using suboptimal dmrt2 MO and myf5 MO dosages, the cooperation of both transcription factors was demonstrated at the level of pitx2 asymmetry (AâD) and nodal1 expression in sLRO cells (DâG). The combination of both MOs resulted in an efficient loss of pitx2 and nodal1 expression. Note that individual MO injections had a weak impact on nodal1 in sLRO cells. Co-injecting myf5 mRNA rescued nodal1 expression in dmrt2 morphants (HâK). Asterisks mark injected sides. Numbers in (C,G,K) represent analyzed specimens. N represents the number of independent experiments. Statistical analyses were done with one-sided Pearsonâs chi-square test. ** highly significant p < 0.01; *** very highly significant p < 0.001. a = anterior; co = control; l = left; p = posterior; r = right. |
|
|
FIGURE 5. Dmrt2 regulates symmetry breakage and early somitogenesis in Xenopus laevis. Dmrt2 intervenes with two processes during symmetry breakage. It specifies the LRO by inducing foxj1 in the SM that gives rise to the ciliated epithelium, which generates a leftward flow of extracellular fluid (left panel). Simultaneously, Dmrt2 activates tbx6 and myf5 expression in the early gastrula embryo, leading to the specification of the paraxial mesoderm (right panel), which later differentiates into muscles and vertebrae. In addition, the somatic functions of Dmrt2 and Myf5 are required for sensory LRO morphogenesis and thus for Nodal-cascade induction in the left LPM. N = notochord; S = somites. |
|
|
Supplemental Figure 1: dmrt2 expression in cLRO cells / dissected SM/DM tissues and organizer gene expression in dmrt2 morphants. WMISH and subsequent histological sections of neurula stage (st.) embryos revealed dmrt2 transcription in cLRO cells and the notochord (N). Note that lateral sLRO cells and somites (S) lack dmrt2 expression (A, white arrowheads in A'). Detection of dmrt2 transcripts by RT-PCR (B) and RT-qPCR (C) in dissected superficial mesoderm (SM), underlying deep mesoderm (DM) and whole embryo (WE) at stage (st.) 10.5. odc served as loading control in A. Spemann Organizer marker genes chordin (D, E) and goosecoid (F, G ) were not perturbed in dmrt2 morphants (. a=anterior; d=dorsal; l=left; r=right; co=control; cLRO=central left-right organizer; sLRO= sensory left-right organizer. |
|
|
Supplemental Figure 2: sLRO cells are lost in dmrt2 and myf5 morphant neurulae. Histological sections showed myod1 expression in control (A), unilaterally dmrt2 MO (B) or myf5 MO (C) injected embryos at neurula stage (st. 18). In controls (co) and in the non-injected side of morphants, myod1 positive cells border to the extra cellular space of the archenteron sLRO. Following dmrt2 or myf5 knockdown, myod1 expression is restricted to deep cells, which are covered by the endodermal cell layer (dashed line). White arrow heads point to the position of sLRO cells. Asterisks mark injected sides; l=left; r=right; co=control; sLRO= sensory left-right organizer. |
|
|
Supplemental Figure 3: myf5 and tbx6 are expressed in sLRO cells. Both, myf5 (A) and tbx6 (B), are expressed in the posterior presomitic mesoderm in neurula stages (st. 18). Transversal sectioning demonstrated that myf5 (Aâ) and tbx6 (Bâ) positive signals were present in the presomitic mesoderm, including sLRO cells. White arrow heads point to the position of sLRO cells. Plain of section is indicated in (A, B) by a dashed line. cbc, circular blastoporal collar; sLRO, sensory left-right organizer; cLRO, central left-right organizer. |
|
|
Supplemental Figure 4: myf5 expression in early gastrula embryos is restricted to deep cells. myf5 staining of a stage (st.) 10.5 gastrula, shown in a dorso-vegetal view (A). Transversal section revealed that myf5 mRNA is present only in deep mesodermal cell populations (DM) but not in the superficial layer (A'). Dashed line in (A) indicated the plain of section. |
References [+] :
Aamar,
Isolation and expression analysis of foxj1 and foxj1.2 in zebrafish embryos.
2008, Pubmed
Aamar, Isolation and expression analysis of foxj1 and foxj1.2 in zebrafish embryos. 2008, Pubmed
Abdali, Rare association of Klippel-Feil syndrome with situs inversus totalis and review of the genetic background. 2021, Pubmed
Babu, Left-right asymmetry: cilia stir up new surprises in the node. 2013, Pubmed
Belo, Cerberus-like is a secreted factor with neutralizing activity expressed in the anterior primitive endoderm of the mouse gastrula. 1997, Pubmed , Xenbase
Beyer, Serotonin signaling is required for Wnt-dependent GRP specification and leftward flow in Xenopus. 2012, Pubmed , Xenbase
Blum, Symmetry breakage in the vertebrate embryo: when does it happen and how does it work? 2014, Pubmed , Xenbase
Blum, Xenopus, an ideal model system to study vertebrate left-right asymmetry. 2009, Pubmed , Xenbase
Blum, The evolution and conservation of left-right patterning mechanisms. 2014, Pubmed , Xenbase
Blum, The Power of Strain: Organizing Left-Right Cilia. 2018, Pubmed
Bowes, Xenbase: gene expression and improved integration. 2010, Pubmed , Xenbase
Brend, Balancing segmentation and laterality during vertebrate development. 2009, Pubmed
Brennan, Nodal activity in the node governs left-right asymmetry. 2002, Pubmed
Campione, The homeobox gene Pitx2: mediator of asymmetric left-right signaling in vertebrate heart and gut looping. 1999, Pubmed , Xenbase
Chacón-Camacho, Klippel-Feil syndrome associated with situs inversus: description of a new case and exclusion of GDF1, GDF3 and GDF6 as causal genes. 2012, Pubmed
Concepcion, Tbx6 controls left-right asymmetry through regulation of Gdf1. 2018, Pubmed
Cooper, A cluster of noninvoluting endocytic cells at the margin of the zebrafish blastoderm marks the site of embryonic shield formation. 1996, Pubmed
Fraidenraich, Activation of fgf4 gene expression in the myotomes is regulated by myogenic bHLH factors and by sonic hedgehog. 2000, Pubmed
Futane, Klippel-Feil syndrome with atlanto-axial dislocation, anomalous vertebral artery, dextrocardia and situs inversus. 2013, Pubmed
Glinka, Combinatorial signalling by Xwnt-11 and Xnr3 in the organizer epithelium. 1996, Pubmed , Xenbase
Grass, Alterations in somite patterning of Myf-5-deficient mice: a possible role for FGF-4 and FGF-6. 1996, Pubmed
Grimes, Making and breaking symmetry in development, growth and disease. 2019, Pubmed
Grimes, Left-Right Patterning: Breaking Symmetry to Asymmetric Morphogenesis. 2017, Pubmed
Hadjantonakis, Tbx6 regulates left/right patterning in mouse embryos through effects on nodal cilia and perinodal signaling. 2008, Pubmed
Hojo, Right-elevated expression of charon is regulated by fluid flow in medaka Kupffer's vesicle. 2007, Pubmed
Hong, FGF-dependent left-right asymmetry patterning in zebrafish is mediated by Ier2 and Fibp1. 2009, Pubmed
Ikeda, Reemployment of Kupffer's vesicle cells into axial and paraxial mesoderm via transdifferentiation. 2022, Pubmed
Jalil, Klippel-Feil syndrome with situs inversus--a rare association. 2008, Pubmed
Kajikawa, Nodal paralogues underlie distinct mechanisms for visceral left-right asymmetry in reptiles and mammals. 2020, Pubmed
Karaca, Rare variants in the notch signaling pathway describe a novel type of autosomal recessive Klippel-Feil syndrome. 2015, Pubmed
Katsu, BMP inhibition by DAN in Hensen's node is a critical step for the establishment of left-right asymmetry in the chick embryo. 2012, Pubmed , Xenbase
Kinder, The organizer of the mouse gastrula is composed of a dynamic population of progenitor cells for the axial mesoderm. 2001, Pubmed
King, Developmental biology. Antagonists on the left flank. 1999, Pubmed , Xenbase
Krebs, Notch signaling regulates left-right asymmetry determination by inducing Nodal expression. 2003, Pubmed
Li, Cerberus-Nodal-Lefty-Pitx signaling cascade controls left-right asymmetry in amphioxus. 2017, Pubmed
Li, FGF8, Wnt8 and Myf5 are target genes of Tbx6 during anteroposterior specification in Xenopus embryo. 2006, Pubmed , Xenbase
Little, Right, left and cilia: How asymmetry is established. 2021, Pubmed
Liu, Fish-specific duplicated dmrt2b contributes to a divergent function through Hedgehog pathway and maintains left-right asymmetry establishment function. 2009, Pubmed
Lourenço, Left-right function of dmrt2 genes is not conserved between zebrafish and mouse. 2010, Pubmed
Maerker, Bicc1 and Dicer regulate left-right patterning through post-transcriptional control of the Nodal inhibitor Dand5. 2021, Pubmed , Xenbase
Melby, Specification of cell fates at the dorsal margin of the zebrafish gastrula. 1996, Pubmed
Meng, A Drosophila doublesex-related gene, terra, is involved in somitogenesis in vertebrates. 1999, Pubmed
Minegishi, Fluid flow-induced left-right asymmetric decay of Dand5 mRNA in the mouse embryo requires a Bicc1-Ccr4 RNA degradation complex. 2021, Pubmed
Mughal, Reference gene identification and validation for quantitative real-time PCR studies in developing Xenopus laevis. 2018, Pubmed , Xenbase
Nakamura, Fluid flow and interlinked feedback loops establish left-right asymmetric decay of Cerl2 mRNA. 2012, Pubmed
Nutt, Xenopus Sprouty2 inhibits FGF-mediated gastrulation movements but does not affect mesoderm induction and patterning. 2001, Pubmed , Xenbase
Otto, Early left-right asymmetries during axial morphogenesis in the chick embryo. 2014, Pubmed
Pelliccia, Gdf3 is required for robust Nodal signaling during germ layer formation and left-right patterning. 2017, Pubmed
Pinto, Identification of Dmrt2a downstream genes during zebrafish early development using a timely controlled approach. 2018, Pubmed
Pownall, Myogenic regulatory factors and the specification of muscle progenitors in vertebrate embryos. 2002, Pubmed
Rodríguez Esteban, The novel Cer-like protein Caronte mediates the establishment of embryonic left-right asymmetry. 1999, Pubmed , Xenbase
Sargent, Cell interactions and the control of gene activity during early development of Xenopus laevis. 1986, Pubmed , Xenbase
Sato, A Pax3/Dmrt2/Myf5 regulatory cascade functions at the onset of myogenesis. 2010, Pubmed
Saúde, terra is a left-right asymmetry gene required for left-right synchronization of the segmentation clock. 2005, Pubmed
Schneider, A dual function of FGF signaling in Xenopus left-right axis formation. 2019, Pubmed , Xenbase
Schweickert, The nodal inhibitor Coco is a critical target of leftward flow in Xenopus. 2010, Pubmed , Xenbase
Schweickert, Cilia-driven leftward flow determines laterality in Xenopus. 2007, Pubmed , Xenbase
Sempou, Candidate Heterotaxy Gene FGFR4 Is Essential for Patterning of the Left-Right Organizer in Xenopus. 2018, Pubmed , Xenbase
Shook, Pattern and morphogenesis of presumptive superficial mesoderm in two closely related species, Xenopus laevis and Xenopus tropicalis. 2004, Pubmed , Xenbase
Sirbu, Retinoic-acid signalling in node ectoderm and posterior neural plate directs left-right patterning of somitic mesoderm. 2006, Pubmed
Sivak, FGF signal interpretation is directed by Sprouty and Spred proteins during mesoderm formation. 2005, Pubmed , Xenbase
Soukup, Left-right asymmetry specification in amphioxus: review and prospects. 2017, Pubmed
Soukup, The Nodal signaling pathway controls left-right asymmetric development in amphioxus. 2015, Pubmed
Stubbs, The forkhead protein Foxj1 specifies node-like cilia in Xenopus and zebrafish embryos. 2008, Pubmed , Xenbase
Sudheer, Different Concentrations of FGF Ligands, FGF2 or FGF8 Determine Distinct States of WNT-Induced Presomitic Mesoderm. 2016, Pubmed
Tanaka, Long-range action of Nodal requires interaction with GDF1. 2007, Pubmed , Xenbase
Tingler, A Conserved Role of the Unconventional Myosin 1d in Laterality Determination. 2018, Pubmed , Xenbase
Tingler, Symmetry breakage in the frog Xenopus: role of Rab11 and the ventral-right blastomere. 2014, Pubmed , Xenbase
Tisler, Cilia are required for asymmetric nodal induction in the sea urchin embryo. 2016, Pubmed
Vermot, Retinoic acid coordinates somitogenesis and left-right patterning in vertebrate embryos. 2005, Pubmed
Vick, An Early Function of Polycystin-2 for Left-Right Organizer Induction in Xenopus. 2018, Pubmed , Xenbase
Vonica, The left-right axis is regulated by the interplay of Coco, Xnr1 and derrière in Xenopus embryos. 2007, Pubmed , Xenbase
Walentek, Wnt11b is involved in cilia-mediated symmetry breakage during Xenopus left-right development. 2013, Pubmed , Xenbase
Wang, Use of FOXJ1CreER2T mice for inducible deletion of embryonic node gene expression. 2009, Pubmed
Warga, Wilson cell origin for kupffer's vesicle in the zebrafish. 2018, Pubmed
Wilson, Cell fate and morphogenetic movement in the late mouse primitive streak. 1996, Pubmed
Yamanaka, Live imaging and genetic analysis of mouse notochord formation reveals regional morphogenetic mechanisms. 2007, Pubmed
Yokouchi, Antagonistic signaling by Caronte, a novel Cerberus-related gene, establishes left-right asymmetric gene expression. 1999, Pubmed , Xenbase
Yu, Cerberus functions as a BMP agonist to synergistically induce nodal expression during left-right axis determination in the chick embryo. 2008, Pubmed
Zhang, Foxj1 regulates asymmetric gene expression during left-right axis patterning in mice. 2004, Pubmed
Zhu, Cilia-driven asymmetric Hedgehog signalling determines the amphioxus left-right axis by controlling Dand5 expression. 2020, Pubmed
