Click here to close Hello! We notice that you are using Internet Explorer, which is not supported by Xenbase and may cause the site to display incorrectly. We suggest using a current version of Chrome, FireFox, or Safari.
XB-ART-59196
Front Endocrinol (Lausanne) 2022 Jan 01;13:892407. doi: 10.3389/fendo.2022.892407.
Show Gene links Show Anatomy links

Pharmacological Modulation of Melanocortin 1 Receptor Signaling by Mrap Proteins in Xenopus tropicalis.

Tai X, Zhang Y, Yao J, Li X, Liu J, Han J, Lyu J, Lin G, Zhang C.


???displayArticle.abstract???
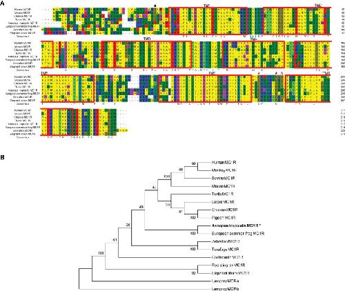
The melanocortin system consists of five G protein-coupled receptors (MC1R-MC5R), the bidirectional endogenous ligands (MSH and Agouti families), and accessory proteins (MRAP1 and MRAP2). Accumulative studies of vertebrate species find high expression level of melanocortin 1 receptor (MC1R) in the dermal melanocyte and elucidate the essential roles in the skin and fur pigmentation, morphological background adaptation, and stress response. The diploid amphibian Xenopus tropicalis (xt) has been utilized as a fantastic animal model for embryonic development and studies of physiological cryptic colouring and environmental adaptiveness. However, the interaction of xtMc1r signaling with xtMrap proteins has not been assessed yet. In this study, we carried out in silico evolutionary analysis of protein alignment and genetic phylogenetic and genomic synteny of mc1r among various vertebrates. Ubiquitous expression of mrap1 and mrap2 and the co-expression with mc1r transcripts in the skin were clearly observed. Co-immunoprecipitation (ip) and fluorescent complementary approach validated the direct functional interaction of xtMc1r with xtMrap1 or xtMrap2 proteins on the plasma membrane. Pharmacological assay showed the improvement of the constitutive activity and alpha melanocyte-stimulating hormone (α-MSH) stimulated plateau without dramatic alteration of the cell surface translocation of xtMc1r in the presence of xtMrap proteins. Overall, the pharmacological modulation of xtMc1r by dual xtMrap2 proteins elucidated the potential role of this protein complex in the regulation of proper dermal function in amphibian species.

???displayArticle.pubmedLink??? 35795143
???displayArticle.pmcLink??? PMC9251544
???displayArticle.link??? Front Endocrinol (Lausanne)


Species referenced: Xenopus tropicalis
Genes referenced: agrp mc1r mrap mrap2 pomc

???displayArticle.disOnts??? obesity

???attribute.lit??? ???displayArticles.show???
References [+] :
Amiya, Effects of background color on GnRH and MCH levels in the barfin flounder brain. 2008, Pubmed