|
Figure 1. Flow chart of CRISPR Cas9 or LbCas12a disruption efficiency detection in X. tropicalis. |
|
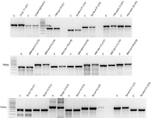
Figure 2. SaCas9 and KKH SaCas9 are efficient and robust tools for genome editing in X. tropicalis. a SaCas9 induced efficient targeted gene disruption in X. tropicalis embryos. b KKH SaCas9 induced efficient targeted gene disruption in X. tropicalis embryos. c, d Deep-sequencing data show some of the mutations induced by SaCas9 and KKH SaCas9. For all the panels, the wild-type sequence is shown at the top with the target site highlighted in yellow and the PAM sequence in blue text. Red dashes indicate deletions and lowercase letters in red indicate insertions or mutations. The numbers in parentheses show the percentage of this sequence in the total sequence reads. For target site designation, the gene name is in the middle, the prefixes Sa- and KKH- represent SaCas9 and KKH SaCas9, respectively. The suffixes -T1 and -T2 represent the first and the second target site designed in a given gene, respectively |
|
Figure 3. VQR Cas9, SpG Cas9, SpRY Cas9 and xCas9 3.7 have limited genome editing efficacy in X. tropicalis. a VQR Cas9, SpG Cas9, and SpRY Cas9 induced indel frequency in X. tropicalis embryos, as detected by deep-sequencing. bâd Some of the deep-sequencing data show the mutations induced by VQR Cas9, SpG Cas9, and SpRY Cas9. The wild-type sequence is shown at the top with the target site highlighted in yellow and the PAM sequence in blue text. Red dashes indicate deletions and lowercase letters in red indicate insertions or mutations. For all panels, the numbers in parentheses show the percentage of this sequence in the total sequence reads. e Summary of the xCas9 3.7 targeted genome-editing efficiency based on gray value analyses of the T7EI data. f DNA sequences show xCas9 3.7 induced mutations, as detected by Sanger DNA sequencing. For each panel, the wild-type sequence is shown at the top with the target site highlighted in yellow and the PAM sequence in blue text. Red dashes indicate deletions and lowercase letters in red indicate insertions or mutations. The numbers in parentheses represent the ratio of this sequence in the total colonies sequenced. For target site designation, in addition to the gene name, the name of the Cas9 variant is used as a prefix and in some cases the PAM motif is indicated as a suffix |
|
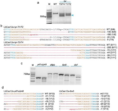
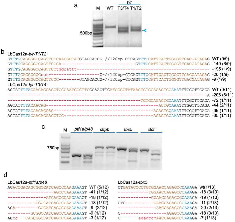
Figure 4. LbCas12a/crRNA RNP complex is an efficient and robust tool for short DNA fragment deletion and targeted gene disruption in X. tropicalis. a PCR assay data show segmental deletions induced by LbCas12a/crRNA RNP complex with paired crRNAs at the tyr locus of X. tropicalis embryos. M, DNA molecular weight marker. crRNAs T1 pairs with T2 and T3 pairs with T4. b Sanger DNA sequencing data show segmental deletions as well as indels induced by LbCas12a/crRNA RNP complex with paired crRNAs at the tyr locus. For both panels, the wild-type sequence is shown at the top with the target sites in red and the PAM sequence in blue. In the upper panel, 120 bp wild-type sequences were not shown. Red dashes indicate deletions and lowercase letters in red indicate insertions or mutations. The numbers in parentheses represent the ratio of this sequence in the total colonies sequenced. c T7EI assay data show targeted mutations induced by ptf1a/p48, sftpb, tbx5, or ctcf crRNAs and the LbCas12a RNP complexes. M, DNA molecular weight marker. d Sanger DNA sequencing data show targeted mutations induced by ptf1a/p48, or tbx5 crRNAs and the LbCas12a RNP complexes. For both panels, the wild-type sequence is shown at the top with the target sites in red and the PAM sequence in blue. Red dashes indicate deletions and lowercase letters in red indicate mutations. The numbers in parentheses indicate the ratio of this sequence in the total colonies sequenced |
|
Figure 5. SaCas9 and KKH SaCas9 mediated genome editing are efficient enough for G0 phenotyping in X. tropicalis. a Wild-type stage 44 tadpoles. b Stage 44 tadpoles show minor perturbation of cutaneous and ocular pigmentation upon SaCas9-mediated disruption of tyr. c, d Stage 44 tadpoles show cardiac malformation and edema caused by SaCas9-mediated disruption of tbx5. e, f Stage 44 tadpoles show albinism caused by KKH SaCas9-mediated disruption of tyr. g, h Stage 44 tadpoles show cardiac malformation and edema caused by KKH SaCas9-mediated disruption of tbx5. For bâh, the penetrance of each phenotype is well in line with the corresponding genome editing efficiency. For all panels, the phenotype frequency is given in the representative image. Scale bars, 2 mm. For target site designation, the gene name is in the middle, the prefixes Sa- and KKH- represent SaCas9 and KKH SaCas9, respectively. The suffixes -T1 and -T2 represent the first and the second target site designed in a given gene, respectively |
|
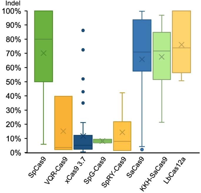
Figure 6. Box plot summary of the targeted genome editing efficiency of 8 Cas variants tested in X. tropicalis embryos. The box plot for SpCas9 is based on the data from our previous studies [21, 24] |
|
Fig. S1. DNA deep-sequencing data show the mutations induced by SaCas9 targeting the genes showed in Fig. 2a. For all the panels, the wild-type sequence is shown at the top with the target site highlighted in yellow and the PAM sequence in blue text. Red dashes indicate deletions and lowercase letters in red indicate insertions or mutations. The numbers in parentheses show the percentage of this sequence in total sequencing reads. For target site designation, the gene name is in the middle, the prefix Sa- represents SaCas9. The suffixes -T1 and -T2 represent the first and the second target site designed in a given gene, respectively. |
|
Fig. S2. DNA deep-sequencing data show the mutations induced by KKH SaCas9 targeting the genes showed in Fig. 2b. For all the panels, the wild-type sequence is shown at the top with the target site highlighted in yellow and the PAM sequence in blue text. Red dashes indicate deletions and lowercase letters in red indicate insertions or mutations. The numbers in parentheses show the percentage of this sequence in total sequencing reads. For target site designation, the gene name is in the middle, the prefix KKH- represents KKH SaCas9. The suffixes -T1 and - T2 represent the first and the second target site designed in a given gene, respectively. |
|
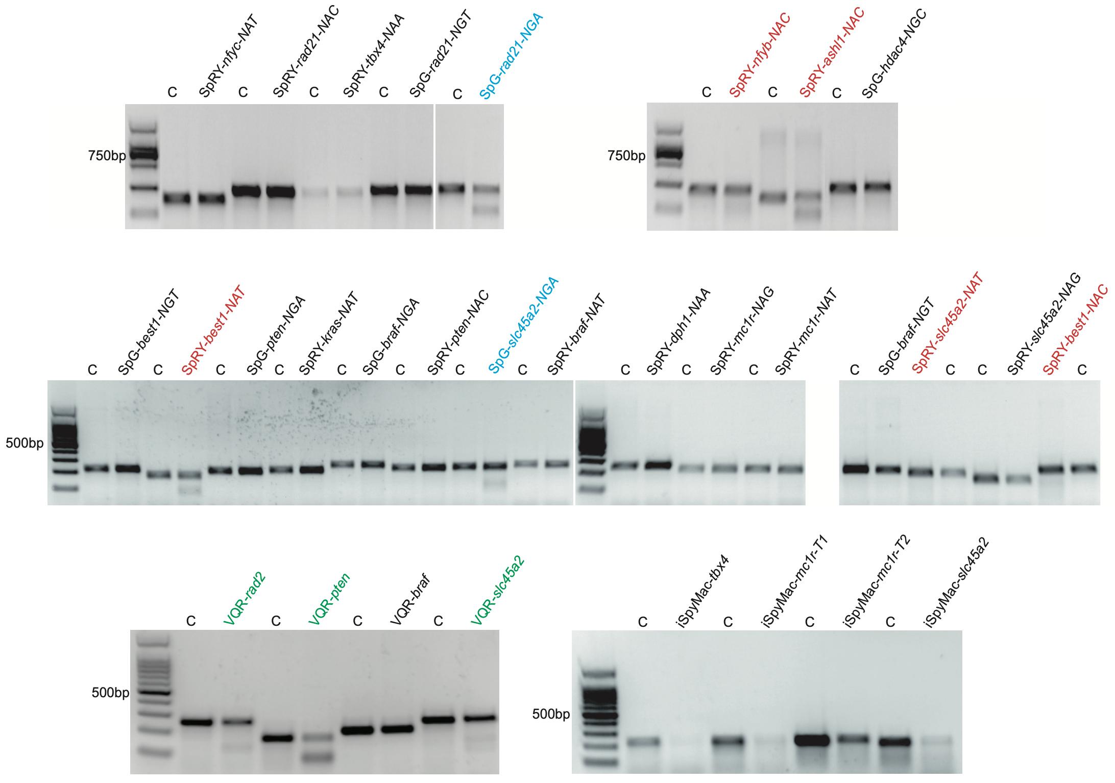
Fig. S3. T7EI assay data show the mutagenic activities of VQR Cas9, SpG Cas9, SpRY Cas9, and iSpyMac in X. tropicalis embryos. The targeting sites labelled in red, blue, and green are the effective ones for SpRY Cas9, SpG Cas9, and VQR Cas9, respectively. For target site designation, in addition to the gene name, the name of the Cas9 variant is used as a prefix and in some cases either the PAM motif or T1/T2 is indicated as a suffix. |
|
Fig. S4. DNA deep-sequencing data show the mutations induced by VQR Cas9 targeting the genes showed in Fig. 3a. For all the panels, the wild-type sequence is shown at the top with the target site highlighted in yellow and the PAM sequence in blue text. Red dashes indicate deletions and lowercase letters in red indicate insertions or mutations. The numbers in parentheses show the percentage of this sequence in total sequencing reads. |
|
Fig. S5. DNA deep-sequencing data show the mutations induced by SpG Cas9 targeting the genes showed in Fig. 3a. For all the panels, the wild-type sequence is shown at the top with the target site highlighted in yellow and the PAM sequence in blue text. Red dashes indicate deletions and lowercase letters in red indicate insertions or mutations. The numbers in parentheses show the percentage of this sequence in total sequencing reads. |
|
Fig. S6. DNA deep-sequencing data show the mutations induced by SpRY Cas9 targeting the genes showed in Fig. 3a. For all the panels, the wild-type sequence is shown at the top with the target site highlighted in yellow and the PAM sequence in blue text. Red dashes indicate deletions and lowercase letters in red indicate insertions or mutations. The numbers in parentheses show the percentage of this sequence in total sequencing reads. For target site designation, in addition to the gene name, the name of the Cas9 variant is used as a prefix and the PAM motif is indicated as a suffix. |
|
Fig. S7. T7EI assay data show the mutagenic activities of xCas9 3.7 targeting non-NGG PAM sites in X. tropicalis embryos. The targeting sites labelled in red and blue are the effective ones with their effective gray values indicated at the bottom. The blue ones have been further verified by Sanger DNA sequencing. C, control. For target site designation, in addition to the gene name, the name of the Cas9 variant is used as a prefix and the PAM motif is indicated as a suffix. |
|
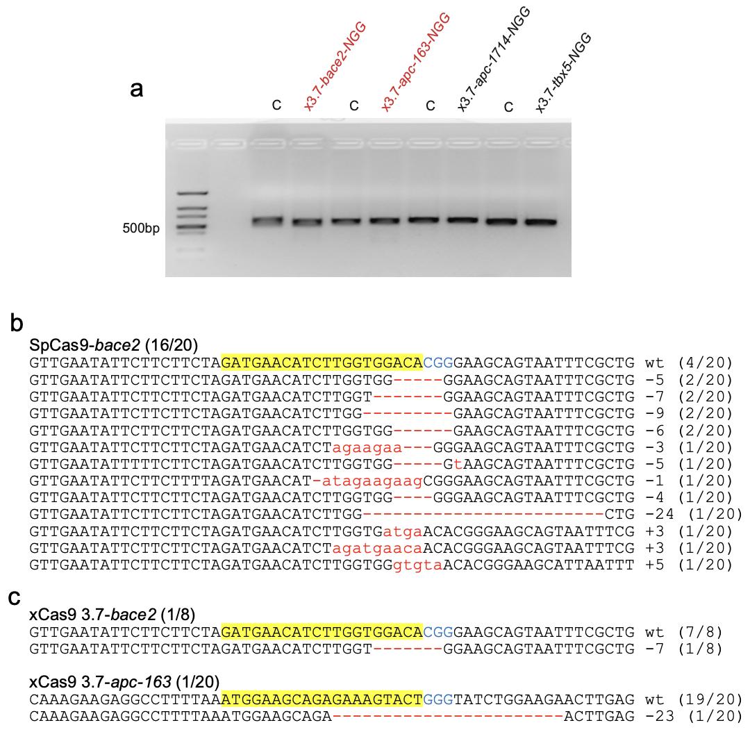
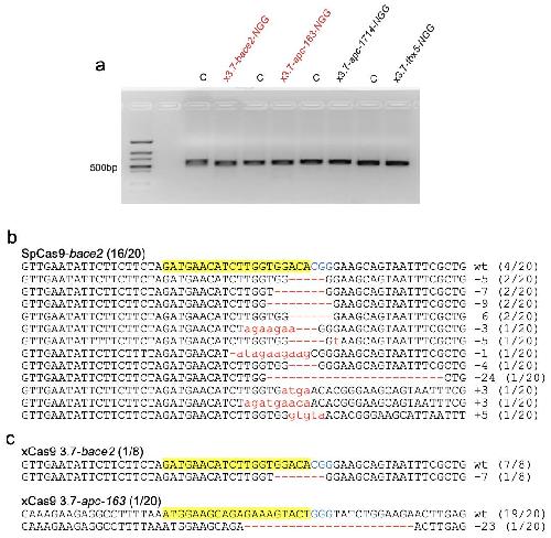
Fig. S8. NGG xCas9 3.7 is ineffective in X. tropicalis embryos. (a) T7EI assay data show the mutagenic activities of xCas9 3.7 targeting NGG PAM sites in X. tropicalis embryos. The targeting sites labelled in red have been further verified by Sanger DNA sequencing shown in c. C, control. (b) Sanger DNA sequencing data show the mutations of bace2 induced by SpCas9. (c) The upper panel shows the Sanger DNA sequencing data of the bace2 mutation induced by xCas9 3.7 targeting exactly the same site shown in b. The lower panel shows the Sanger DNA sequencing data for xCas9 3.7-apc-163 site. For all the panels in b and c, the wild-type sequence is shown at the top with the target site highlighted in yellow and the PAM sequence in blue text. Red dashes indicate deletions and lowercase letters in red indicate insertions or mutations. The numbers in parentheses represent the ratio of this sequence in the total colonies sequenced. |
|
Fig. S9. Sanger DNA sequencing data show the mutations induced by SaCas9 and KKH SaCas9 targeting the genes showed in Fig. 5. For all the panels, the wild-type sequence is shown at the top with the target site highlighted in yellow and the PAM sequence in blue text. Red dashes indicate deletions and lowercase letters in red indicate insertions or mutations. The numbers in parentheses indicate ratio of this sequence in the total colonies sequenced. For target site designation, the gene name is in the middle, the prefixes Sa- and KKH- represent SaCas9 and KKH SaCas9, respectively. The suffixes -T1 and -T2 represent the first and the second target site designed in a given gene, respectively. |
|
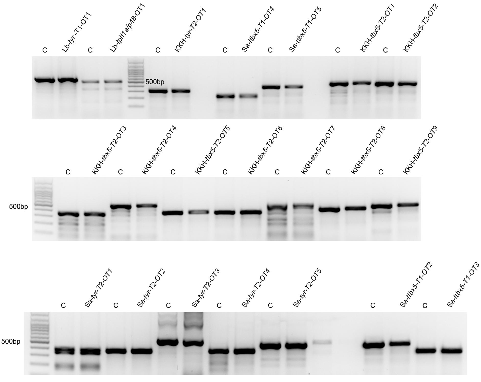
Fig. S10. T7EI assay data show no discernible mutagenic activities on potential off-target sites for LbCas12a, SaCas9, and KKH SaCas9 in X. tropicalis embryos. Potential off-target (OT) site is indicated as the last suffix. C, control. |