XB-ART-59192
Dev Dyn
2022 Nov 01;25111:1880-1896. doi: 10.1002/dvdy.517.
Show Gene links
Show Anatomy links
Gene expression analysis of the Xenopus laevis early limb bud proximodistal axis.
Hudson DT, Bromell JS, Day RC, McInnes T, Ward JM, Beck CW.
???displayArticle.abstract???
BACKGROUND: Limb buds develop as bilateral outgrowths of the lateral plate mesoderm and are patterned along three axes. Current models of proximal to distal patterning of early amniote limb buds suggest that two signals, a distal organizing signal from the apical epithelial ridge (AER, Fgfs) and an opposing proximal (retinoic acid [RA]) act early on pattern this axis. RESULTS: Transcriptional analysis of stage 51 Xenopus laevis hindlimb buds sectioned along the proximal-distal axis showed that the distal region is distinct from the rest of the limb. Expression of capn8.3, a novel calpain, was located in cells immediately flanking the AER. The Wnt antagonist Dkk1 was AER-specific in Xenopus limbs. Two transcription factors, sall1 and zic5, were expressed in distal mesenchyme. Zic5 has no described association with limb development. We also describe expression of two proximal genes, gata5 and tnn, not previously associated with limb development. Differentially expressed genes were associated with Fgf, Wnt, and RA signaling as well as differential cell adhesion and proliferation. CONCLUSIONS: We identify new candidate genes for early proximodistal limb patterning. Our analysis of RA-regulated genes supports a role for transient RA gradients in early limb bud in proximal-to-distal patterning in this anamniote model organism.
???displayArticle.pubmedLink??? 35809036
???displayArticle.pmcLink??? PMC9796579
???displayArticle.link??? Dev Dyn
Species referenced: Xenopus laevis
Genes referenced: aldh1a2 anos1 apcdd1l b3gnt7 capn8 capn8.3 col6a6 cyp26b1 dhrs3 dkk1 dner ednra epha7 fam83c fgf8 fibin flrt2 gata5 hoxa13 htra3 irx5 lhx2 lhx9 lmo1 meis1 msx2 pamr1 papln pbx1 rbp1 rbpms rgs18 rgs2 rhbg rnd3 sall1 serpinf1 spry1 sptbn1 sytl2 tll2 tnn zic5
GO keywords: limb morphogenesis [+]
???displayArticle.gses??? GSE179158: NCBI
???attribute.lit??? ???displayArticles.show???
|
|
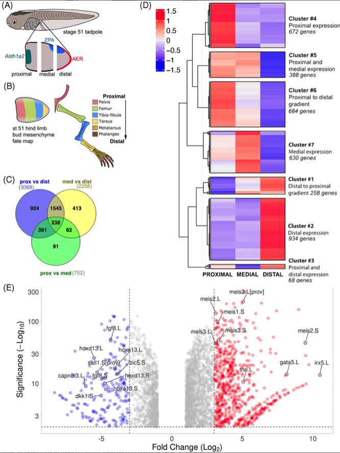
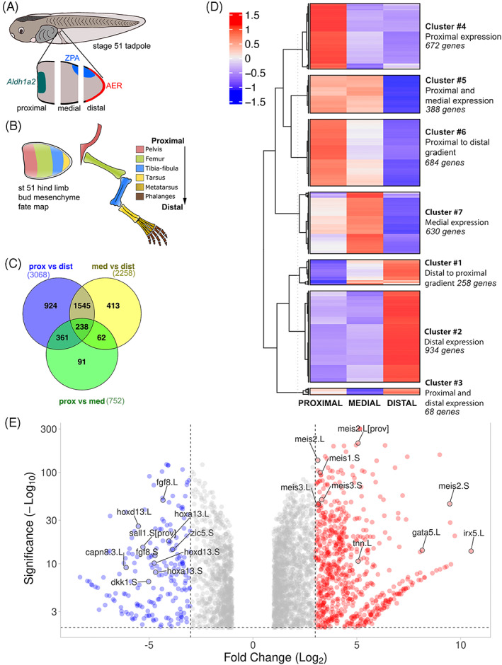
Figure 1. Transcriptome analysis of three regions of the early Xenopus laevis hindlimb bud proximal to distal axis. (A) Schematic of sample preparation. Stage 51 hindlimb buds were divided into three equal sections along the proximal to distal axis, each part is approximately 200âμM wide. Approximate locations of the apical ectodermal ridge (AER) and zone of polarizing activity (ZPA) are indicated in red and blue, respectively. Location of a potential proximal source of the morphogen retinoic acid is indicated by expression of Aldh1a2 in green. (B) Fate map showing the contribution of developing stage 51 X. laevis hindlimb bud mesenchyme to skeletal elements of the limb, according to Tschumi.8 (C) Venn diagram of all significantly differentially expressed genes using Venny 2.0.86 (D) Dendrogram heatmap showing hierarchical clustering of the differentially expressed genes, selecting for seven clusters. (E) Volcano plot showing the relative distributions of known proximal (red: meis1, meis2) and distal (blue: fgf8, hoxa13, hoxd13) limb genes as well as the genes verified by whole mount in situ hybridization in Figures 2-4). Genes with log2 fold change <3 in either direction are represented by grey dots |
|
|
Figure 2. Expression of three cluster 4 proximal genes in X. laevis hind limb buds. (A-I) Whole mount in situ hybridization (purple staining) of stages 50 to 52 hind limb buds as viewed from the dorsal side, posterior uppermost. (A-C) white arrows indicate proximal spot of mesenchymal gata5.L at stage 50 (A), 51 (B), and 52 (C). (D-F) irx5.L in the proximal mesenchyme at stage 50 (D), 51 (E), and 52 (F). Black stellate cells are melanophores in nonalbino tadpoles (D-F), expression in stage 52 is anterior as well as proximal. (G-I) Expression of tnn.L is very strong along the boundary with the body wall, and is epithelial. Stage 50 limb bud dissected to enable visualization of limb bud, as there is strong expression in the ventral fin as well as the limb bud (G), stage 51 (H), and 52 (I). Scale bar in (I) is 250âμM and applies to all panels. (J), Normalized read counts of gata5.L, irx5.L and tnn.L in the three sections of the stage 51 limb bud transcriptome. Red and black dots indicate biological replicate data, where only red can be seen it overlaps completely with black |
|
|
Figure 3. Expression of distal epithelial genes in X. laevis hindlimb buds. (A-O) Whole mount in situ hybridization, gene expression is marked by dark purple staining. (A-G) Capn8.3L is expressed in the epithelial cells flanking the AER. (A-E) Dorsal view of limb with distal to the right and posterior uppermost. (A): stage 50, (B): stage 51, (C): stage 52, (D): stage 53, (E): stage 55. (F and G) Views of the distal limb(s) to show the AER (black arrow), (F): stage 53, (G): stage 55. (H-K) Expression of dkk1.S (H): stage 51, dorsal view, (I): distal view, (J): stage 53 dorsal view, (K): distal view. (L-O) expression of fgf8 (L): stage 51 dorsal view, (M) stage 52 dorsal view, (N): stage 53 dorsal view, (O): stage 53 distal view. Black arrows indicate the AER in distal views, and the approximate position of digit IV is indicated by an asterisk from stage 53. Black stellate cells are melanophores in non-albino tadpoles (B, H-M). Scale bar in (O) is 250âμM and applies to all panels. (P) Normalized read counts of capn8.3.L, dkk.S and fgf.S in the three sections of the stage 51 limb bud transcriptome, red and black indicate biological replicate data |
|
|
Figure 4. Expression of two distal mesenchymal genes in X. laevis hindlimb buds. (A-L) Whole mount in situ hybridization where expression is indicated by dark purple staining. (A-F) expression of sall1.S. (A-D) Dorsal views of the limb with distal to the right and posterior uppermost. (A): stage 50, (B): stage 51, (C): stage 52, (D): stage 53. (E and F) Views of the distal limb, the ventral midline of the tadpole running left to right in the center of the image. (G-L) Expression of zic5.S indicated by dark purple staining. (G-J) Dorsal views of the limb. (G): stage 51, (H): stage 52, (I): stage 53, (J): stage 54. (K and L) Views of the distal limb, (K): stage 51, (L) stage 54. Asterisk indicates the approximate location of digit IV in stage 53 and above limb buds. Melanophores are present on some limb buds (A-D, F, G, and K) as black stellate cells. Scale bar in (L) is 250âμM and applies to all panels. (M) Normalized read counts of sall1.S and zic5.S in the three sections of the stage 51 limb bud transcriptome, red and black indicate biological replicate data, where only red can be seen it overlaps completely with black |
|
|
Figure 5. Relative distribution of read counts for genes in differentially expressed gene ontology gene sets for cell adhesion, Wnt signaling pathway, positive regulation of cell population proliferation, response to fibroblast growth factor, retinoic acid receptor signaling, and retinoid metabolism. Stacked graphs show the percentage of proximal reads is in blue, medial reads in grey, and distal in red. Genes with statistically more reads in distal than proximal are on the left and those more proximal on the right, and are ordered alphabetically within each group. |
|
|
Figure 6. Genes previously shown to be upregulated by retinoic acid in axolotl limbs do not show consistent expression distributions in Xenopus limbs. One hundred different genes identified as upregulated by RA in axolotl limb18 were identified one of four categories: unknown (no Xenopus homologue), not expressed (not found in Xenopus stage 51 limb bud), nonsignificant (expression is not significantly different across the three limb bud sections) or differentially expressed. Homologs of the 27 differentially expressed genes in the allotetraploid Xenopus laevis are found in all seven clusters, cluster number is indicated by colored number at the base of each graph, read counts are shown on the y-axis and position on the x-axis. P = proximal, M = medial, D = distal. Replicates are represented by red and black dots and where only one dot can be seen, these overlap completely. Colored boxes are used to group clusters with proximal, distal or medial/terminal expression patterns |
|
|
Figure 7. Distal gene expression in stage 51 Xenopus hindlimb bud of genes previously shown to be downregulated by retinoic acid in axolotls. Pie chart: 14 different genes identified as downregulated by RA in axolotls18 were identified as not expressed (not found in Xenopus stage 51 limb bud), nonsignificant (expression is not significantly different across the three limb bud sections) or differentially expressed. Homologs of the 10 differentially expressed genes in the allotetraploid Xenopus laevis are found exclusively in cluster 2. Cluster number is indicated by colored number at the base of each graph, read counts are shown on the y-axis and position on the x-axis. Replicates are represented by red and black dots and where only one dot can be seen, these overlap completely. P = proximal, M = medial, D = distal. Colored box indicates all genes had distal expression patterns |
|
|
FIGURE 1. Transcriptome analysis of three regions of the early Xenopus laevis hindlimb bud proximal to distal axis. (A) Schematic of sample preparation. Stage 51 hindlimb buds were divided into three equal sections along the proximal to distal axis, each part is approximately 200 μM wide. Approximate locations of the apical ectodermal ridge (AER) and zone of polarizing activity (ZPA) are indicated in red and blue, respectively. Location of a potential proximal source of the morphogen retinoic acid is indicated by expression of Aldh1a2 in green. (B) Fate map showing the contribution of developing stage 51 X. laevis hindlimb bud mesenchyme to skeletal elements of the limb, according to Tschumi. 8 (C) Venn diagram of all significantly differentially expressed genes using Venny 2.0. 86 (D) Dendrogram heatmap showing hierarchical clustering of the differentially expressed genes, selecting for seven clusters. (E) Volcano plot showing the relative distributions of known proximal (red: meis1, meis2) and distal (blue: fgf8, hoxa13, hoxd13) limb genes as well as the genes verified by whole mount in situ hybridization in Figures 2, 3, 4). Genes with log2 fold change <3 in either direction are represented by grey dots |
|
|
FIGURE 2. Expression of three cluster 4 proximal genes in X. laevis hind limb buds. (A‐I) Whole mount in situ hybridization (purple staining) of stages 50 to 52 hind limb buds as viewed from the dorsal side, posterior uppermost. (A‐C) white arrows indicate proximal spot of mesenchymal gata5.L at stage 50 (A), 51 (B), and 52 (C). (D‐F) irx5.L in the proximal mesenchyme at stage 50 (D), 51 (E), and 52 (F). Black stellate cells are melanophores in nonalbino tadpoles (D‐F), expression in stage 52 is anterior as well as proximal. (G‐I) Expression of tnn.L is very strong along the boundary with the body wall, and is epithelial. Stage 50 limb bud dissected to enable visualization of limb bud, as there is strong expression in the ventral fin as well as the limb bud (G), stage 51 (H), and 52 (I). Scale bar in (I) is 250 μM and applies to all panels. (J), Normalized read counts of gata5.L, irx5.L and tnn.L in the three sections of the stage 51 limb bud transcriptome. Red and black dots indicate biological replicate data, where only red can be seen it overlaps completely with black |
|
|
FIGURE 3. Expression of distal epithelial genes in X. laevis hindlimb buds. (A‐O) Whole mount in situ hybridization, gene expression is marked by dark purple staining. (A‐G) Capn8.3L is expressed in the epithelial cells flanking the AER. (A‐E) Dorsal view of limb with distal to the right and posterior uppermost. (A): stage 50, (B): stage 51, (C): stage 52, (D): stage 53, (E): stage 55. (F and G) Views of the distal limb(s) to show the AER (black arrow), (F): stage 53, (G): stage 55. (H‐K) Expression of dkk1.S (H): stage 51, dorsal view, (I): distal view, (J): stage 53 dorsal view, (K): distal view. (L‐O) expression of fgf8 (L): stage 51 dorsal view, (M) stage 52 dorsal view, (N): stage 53 dorsal view, (O): stage 53 distal view. Black arrows indicate the AER in distal views, and the approximate position of digit IV is indicated by an asterisk from stage 53. Black stellate cells are melanophores in non‐albino tadpoles (B, H‐M). Scale bar in (O) is 250 μM and applies to all panels. (P) Normalized read counts of capn8.3.L, dkk.S and fgf.S in the three sections of the stage 51 limb bud transcriptome, red and black indicate biological replicate data |
|
|
FIGURE 4. Expression of two distal mesenchymal genes in X. laevis hindlimb buds. (A‐L) Whole mount in situ hybridization where expression is indicated by dark purple staining. (A‐F) expression of sall1.S. (A‐D) Dorsal views of the limb with distal to the right and posterior uppermost. (A): stage 50, (B): stage 51, (C): stage 52, (D): stage 53. (E and F) Views of the distal limb, the ventral midline of the tadpole running left to right in the center of the image. (G‐L) Expression of zic5.S indicated by dark purple staining. (G‐J) Dorsal views of the limb. (G): stage 51, (H): stage 52, (I): stage 53, (J): stage 54. (K and L) Views of the distal limb, (K): stage 51, (L) stage 54. Asterisk indicates the approximate location of digit IV in stage 53 and above limb buds. Melanophores are present on some limb buds (A‐D, F, G, and K) as black stellate cells. Scale bar in (L) is 250 μM and applies to all panels. (M) Normalized read counts of sall1.S and zic5.S in the three sections of the stage 51 limb bud transcriptome, red and black indicate biological replicate data, where only red can be seen it overlaps completely with black |
|
|
FIGURE 5. Relative distribution of read counts for genes in differentially expressed gene ontology gene sets for cell adhesion, Wnt signaling pathway, positive regulation of cell population proliferation, response to fibroblast growth factor, retinoic acid receptor signaling, and retinoid metabolism. Stacked graphs show the percentage of proximal reads is in blue, medial reads in grey, and distal in red. Genes with statistically more reads in distal than proximal are on the left and those more proximal on the right, and are ordered alphabetically within each group. |
|
|
FIGURE 6. Genes previously shown to be upregulated by retinoic acid in axolotl limbs do not show consistent expression distributions in Xenopus limbs. One hundred different genes identified as upregulated by RA in axolotl limb 18 were identified one of four categories: unknown (no Xenopus homologue), not expressed (not found in Xenopus stage 51 limb bud), nonsignificant (expression is not significantly different across the three limb bud sections) or differentially expressed. Homologs of the 27 differentially expressed genes in the allotetraploid Xenopus laevis are found in all seven clusters, cluster number is indicated by colored number at the base of each graph, read counts are shown on the y‐axis and position on the x‐axis. P = proximal, M = medial, D = distal. Replicates are represented by red and black dots and where only one dot can be seen, these overlap completely. Colored boxes are used to group clusters with proximal, distal or medial/terminal expression patterns |
|
|
FIGURE 7. Distal gene expression in stage 51 Xenopus hindlimb bud of genes previously shown to be downregulated by retinoic acid in axolotls. Pie chart: 14 different genes identified as downregulated by RA in axolotls 18 were identified as not expressed (not found in Xenopus stage 51 limb bud), nonsignificant (expression is not significantly different across the three limb bud sections) or differentially expressed. Homologs of the 10 differentially expressed genes in the allotetraploid Xenopus laevis are found exclusively in cluster 2. Cluster number is indicated by colored number at the base of each graph, read counts are shown on the y‐axis and position on the x‐axis. Replicates are represented by red and black dots and where only one dot can be seen, these overlap completely. P = proximal, M = medial, D = distal. Colored box indicates all genes had distal expression patterns |
References [+] :
Ahn,
BMPR-IA signaling is required for the formation of the apical ectodermal ridge and dorsal-ventral patterning of the limb.
2001, Pubmed
Ahn, BMPR-IA signaling is required for the formation of the apical ectodermal ridge and dorsal-ventral patterning of the limb. 2001, Pubmed
Aruga, A wide-range phylogenetic analysis of Zic proteins: implications for correlations between protein structure conservation and body plan complexity. 2006, Pubmed
Bell, Sp8 is crucial for limb outgrowth and neuropore closure. 2003, Pubmed
Bolger, Trimmomatic: a flexible trimmer for Illumina sequence data. 2014, Pubmed
Bonnard, Mutations in IRX5 impair craniofacial development and germ cell migration via SDF1. 2012, Pubmed , Xenbase
Böse, Loss of nidogen-1 and -2 results in syndactyly and changes in limb development. 2006, Pubmed
Bowes, Xenbase: a Xenopus biology and genomics resource. 2008, Pubmed , Xenbase
Buck, Embryonic expression of the murine homologue of SALL1, the gene mutated in Townes--Brocks syndrome. 2001, Pubmed
Bulfone, The mouse Dlx-2 (Tes-1) gene is expressed in spatially restricted domains of the forebrain, face and limbs in midgestation mouse embryos. 1993, Pubmed
Christen, FGF-8 is associated with anteroposterior patterning and limb regeneration in Xenopus. 1997, Pubmed , Xenbase
Christen, Regeneration-specific expression pattern of three posterior Hox genes. 2003, Pubmed , Xenbase
Cunningham, Mechanisms of retinoic acid signalling and its roles in organ and limb development. 2015, Pubmed
da Silva, The newt ortholog of CD59 is implicated in proximodistal identity during amphibian limb regeneration. 2002, Pubmed
Dealy, Wnt-5a and Wnt-7a are expressed in the developing chick limb bud in a manner suggesting roles in pattern formation along the proximodistal and dorsoventral axes. 1993, Pubmed
Delgado, Proximo-distal positional information encoded by an Fgf-regulated gradient of homeodomain transcription factors in the vertebrate limb. 2020, Pubmed
Endo, Analysis of gene expressions during Xenopus forelimb regeneration. 2000, Pubmed , Xenbase
Farrell, csal1 is controlled by a combination of FGF and Wnt signals in developing limb buds. 2000, Pubmed , Xenbase
Gao, Coordinated directional outgrowth and pattern formation by integration of Wnt5a and Fgf signaling in planar cell polarity. 2018, Pubmed
Glinka, Dickkopf-1 is a member of a new family of secreted proteins and functions in head induction. 1998, Pubmed , Xenbase
Goedhart, VolcaNoseR is a web app for creating, exploring, labeling and sharing volcano plots. 2020, Pubmed
Gorivodsky, Novel roles of Fgfr2 in AER differentiation and positioning of the dorsoventral limb interface. 2003, Pubmed
Grotewold, The Wnt antagonist Dickkopf-1 is regulated by Bmp signaling and c-Jun and modulates programmed cell death. 2002, Pubmed
Grotewold, Expression pattern of Dkk-1 during mouse limb development. 1999, Pubmed , Xenbase
Gu, Complex heatmaps reveal patterns and correlations in multidimensional genomic data. 2016, Pubmed
Haworth, GATA4 and GATA5 are essential for heart and liver development in Xenopus embryos. 2008, Pubmed , Xenbase
Hayashi, Gata6-Dependent GLI3 Repressor Function is Essential in Anterior Limb Progenitor Cells for Proper Limb Development. 2016, Pubmed
Houtmeyers, The ZIC gene family encodes multi-functional proteins essential for patterning and morphogenesis. 2013, Pubmed , Xenbase
Jiang, The Xenopus GATA-4/5/6 genes are associated with cardiac specification and can regulate cardiac-specific transcription during embryogenesis. 1996, Pubmed , Xenbase
Jones, Attenuation of bone morphogenetic protein signaling during amphibian limb development results in the generation of stage-specific defects. 2013, Pubmed , Xenbase
Karimi, Xenbase: a genomic, epigenomic and transcriptomic model organism database. 2018, Pubmed , Xenbase
Keenan, Xenopus Limb bud morphogenesis. 2016, Pubmed , Xenbase
Kim, HISAT: a fast spliced aligner with low memory requirements. 2015, Pubmed
Kozhemyakina, GATA6 is a crucial regulator of Shh in the limb bud. 2014, Pubmed
Lewandoski, Fgf8 signalling from the AER is essential for normal limb development. 2000, Pubmed
Li, Formation of proximal and anterior limb skeleton requires early function of Irx3 and Irx5 and is negatively regulated by Shh signaling. 2014, Pubmed
Li, The Sequence Alignment/Map format and SAMtools. 2009, Pubmed
Liao, featureCounts: an efficient general purpose program for assigning sequence reads to genomic features. 2014, Pubmed
Lieven, The regulation of Dkk1 expression during embryonic development. 2010, Pubmed
Love, Moderated estimation of fold change and dispersion for RNA-seq data with DESeq2. 2014, Pubmed
Lovely, Wnt Signaling Coordinates the Expression of Limb Patterning Genes During Axolotl Forelimb Development and Regeneration. 2022, Pubmed
Luo, Regulatory targets for transcription factor AP2 in Xenopus embryos. 2005, Pubmed , Xenbase
Macqueen, Characterization of the definitive classical calpain family of vertebrates using phylogenetic, evolutionary and expression analyses. 2014, Pubmed
Maden, Vitamin A and pattern formation in the regenerating limb. 1982, Pubmed
Martin, The roles of FGFs in the early development of vertebrate limbs. 1998, Pubmed
Martin, A novel role for lbx1 in Xenopus hypaxial myogenesis. 2006, Pubmed , Xenbase
McEwan, Expression of key retinoic acid modulating genes suggests active regulation during development and regeneration of the amphibian limb. 2011, Pubmed , Xenbase
McQueen, Establishing the pattern of the vertebrate limb. 2020, Pubmed
Mercader, Opposing RA and FGF signals control proximodistal vertebrate limb development through regulation of Meis genes. 2000, Pubmed
Miura, Skeletogenesis in Xenopus tropicalis: characteristic bone development in an anuran amphibian. 2008, Pubmed , Xenbase
Monaghan, Visualization of retinoic acid signaling in transgenic axolotls during limb development and regeneration. 2012, Pubmed , Xenbase
Monaghan, Dickkopf genes are co-ordinately expressed in mesodermal lineages. 1999, Pubmed , Xenbase
Moon, Fgf8 is required for outgrowth and patterning of the limbs. 2000, Pubmed
Mukhopadhyay, Dickkopf1 is required for embryonic head induction and limb morphogenesis in the mouse. 2001, Pubmed , Xenbase
Nathan, sFRPs: a declaration of (Wnt) independence. 2009, Pubmed
Neff, Dedifferentiation and the role of sall4 in reprogramming and patterning during amphibian limb regeneration. 2011, Pubmed , Xenbase
Nguyen, Retinoic acid receptor regulation of epimorphic and homeostatic regeneration in the axolotl. 2017, Pubmed
Pan, A role for Zic1 and Zic2 in Myf5 regulation and somite myogenesis. 2011, Pubmed
Parr, Mouse Wnt genes exhibit discrete domains of expression in the early embryonic CNS and limb buds. 1993, Pubmed
Pearl, Identification of genes associated with regenerative success of Xenopus laevis hindlimbs. 2008, Pubmed , Xenbase
Pearse, A cellular lineage analysis of the chick limb bud. 2007, Pubmed
Pinho, Dkk3 is required for TGF-beta signaling during Xenopus mesoderm induction. 2007, Pubmed , Xenbase
Pownall, eFGF, Xcad3 and Hox genes form a molecular pathway that establishes the anteroposterior axis in Xenopus. 1996, Pubmed , Xenbase
Riddle, Induction of the LIM homeobox gene Lmx1 by WNT7a establishes dorsoventral pattern in the vertebrate limb. 1995, Pubmed
Rodríguez-Seguel, The Xenopus Irx genes are essential for neural patterning and define the border between prethalamus and thalamus through mutual antagonism with the anterior repressors Fezf and Arx. 2009, Pubmed , Xenbase
Saad, Detailed expression profile of all six Glypicans and their modifying enzyme Notum during chick embryogenesis and their role in dorsal-ventral patterning of the neural tube. 2017, Pubmed
Saiz-Lopez, An intrinsic timer specifies distal structures of the vertebrate limb. 2015, Pubmed
Satoh, Joint development in Xenopus laevis and induction of segmentations in regenerating froglet limb (spike). 2005, Pubmed , Xenbase
SAUNDERS, The proximo-distal sequence of origin of the parts of the chick wing and the role of the ectoderm. 1948, Pubmed
Session, Genome evolution in the allotetraploid frog Xenopus laevis. 2016, Pubmed , Xenbase
Spinozzi, Calpains for dummies: What you need to know about the calpain family. 2021, Pubmed
Summerbell, Positional information in chick limb morphogenesis. 1973, Pubmed
Tamura, Retinoic acid changes the proximodistal developmental competence and affinity of distal cells in the developing chick limb bud. 1997, Pubmed
Tarin, Early limb development of Xenopus laevis. 1971, Pubmed , Xenbase
Townes, Hereditary syndrome of imperforate anus with hand, foot, and ear anomalies. 1972, Pubmed
TSCHUMI, The growth of the hindlimb bud of Xenopus laevis and its dependence upon the epidermis. 1957, Pubmed , Xenbase
Tucker, The Expression and Possible Functions of Tenascin-W During Development and Disease. 2019, Pubmed
Wada, Spatiotemporal changes in cell adhesiveness during vertebrate limb morphogenesis. 2011, Pubmed
Wang, Distinct patterns of endosulfatase gene expression during Xenopus laevis limb development and regeneration. 2015, Pubmed , Xenbase
Wang, Distal expression of sprouty (spry) genes during Xenopus laevis limb development and regeneration. 2014, Pubmed , Xenbase
Weber, Zebrafish tenascin-W, a new member of the tenascin family. 1998, Pubmed
Whited, Dynamic expression of two thrombospondins during axolotl limb regeneration. 2011, Pubmed
Wu, Mutual antagonism between dickkopf1 and dickkopf2 regulates Wnt/beta-catenin signalling. NULL, Pubmed , Xenbase
Yu, clusterProfiler: an R package for comparing biological themes among gene clusters. 2012, Pubmed
