Click here to close Hello! We notice that you are using Internet Explorer, which is not supported by Xenbase and may cause the site to display incorrectly. We suggest using a current version of Chrome, FireFox, or Safari.
XB-ART-59179
Proc Natl Acad Sci U S A 2022 Jun 28;11926:e2200364119. doi: 10.1073/pnas.2200364119.
Show Gene links Show Anatomy links

Interaction between S4 and the phosphatase domain mediates electrochemical coupling in voltage-sensing phosphatase (VSP).

Mizutani N, Kawanabe A, Jinno Y, Narita H, Yonezawa T, Nakagawa A, Okamura Y.


???displayArticle.abstract???
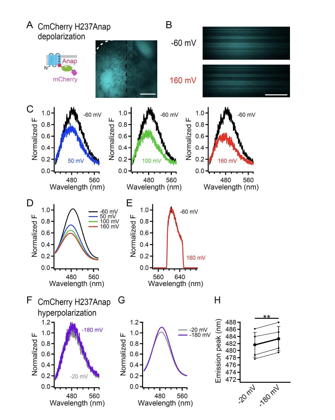
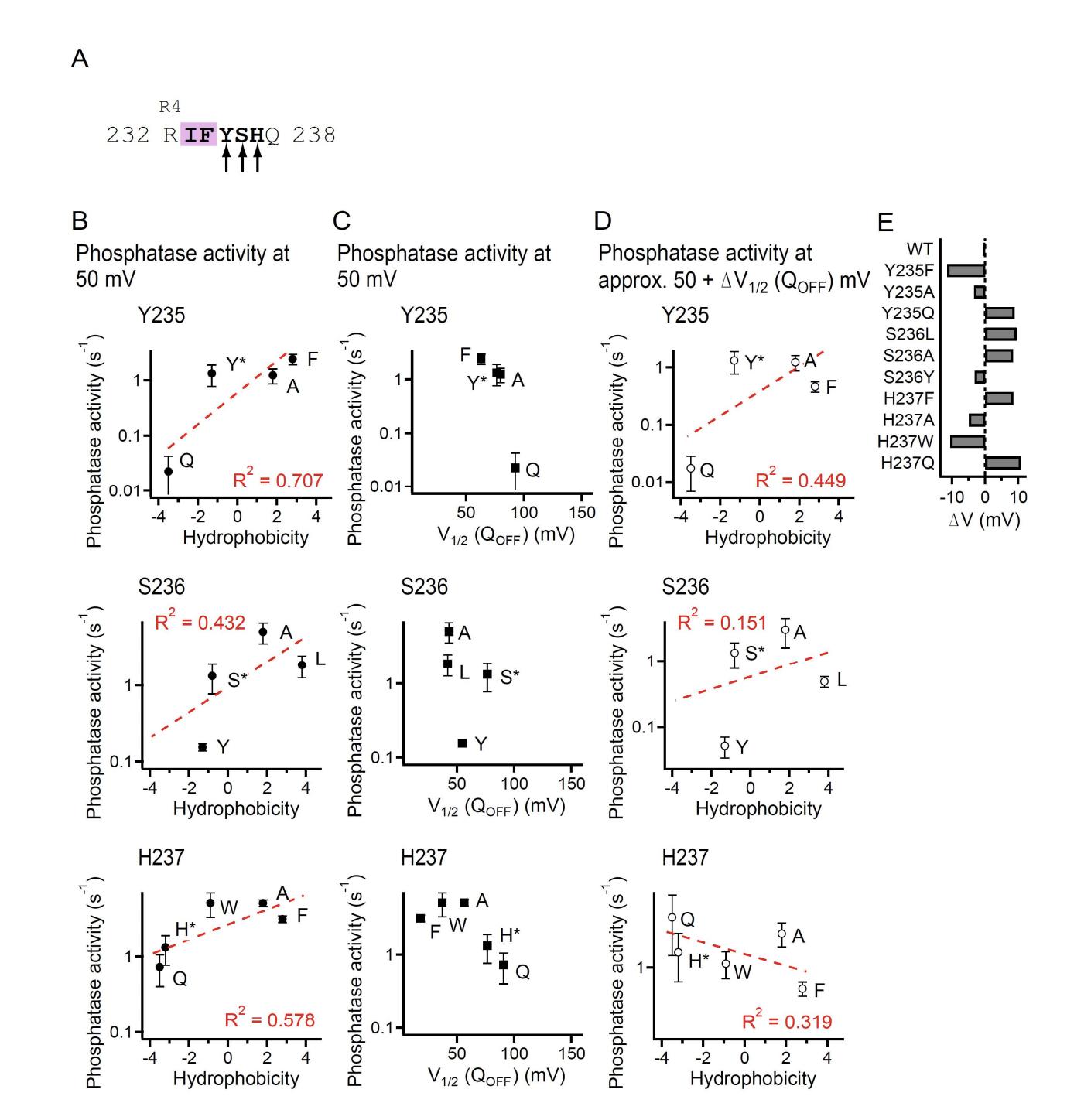
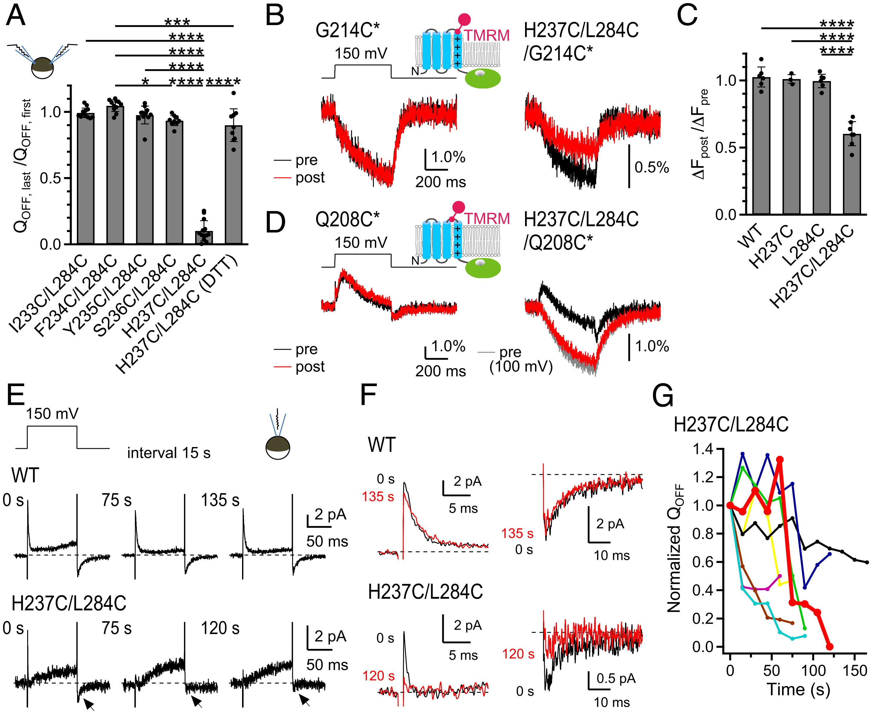
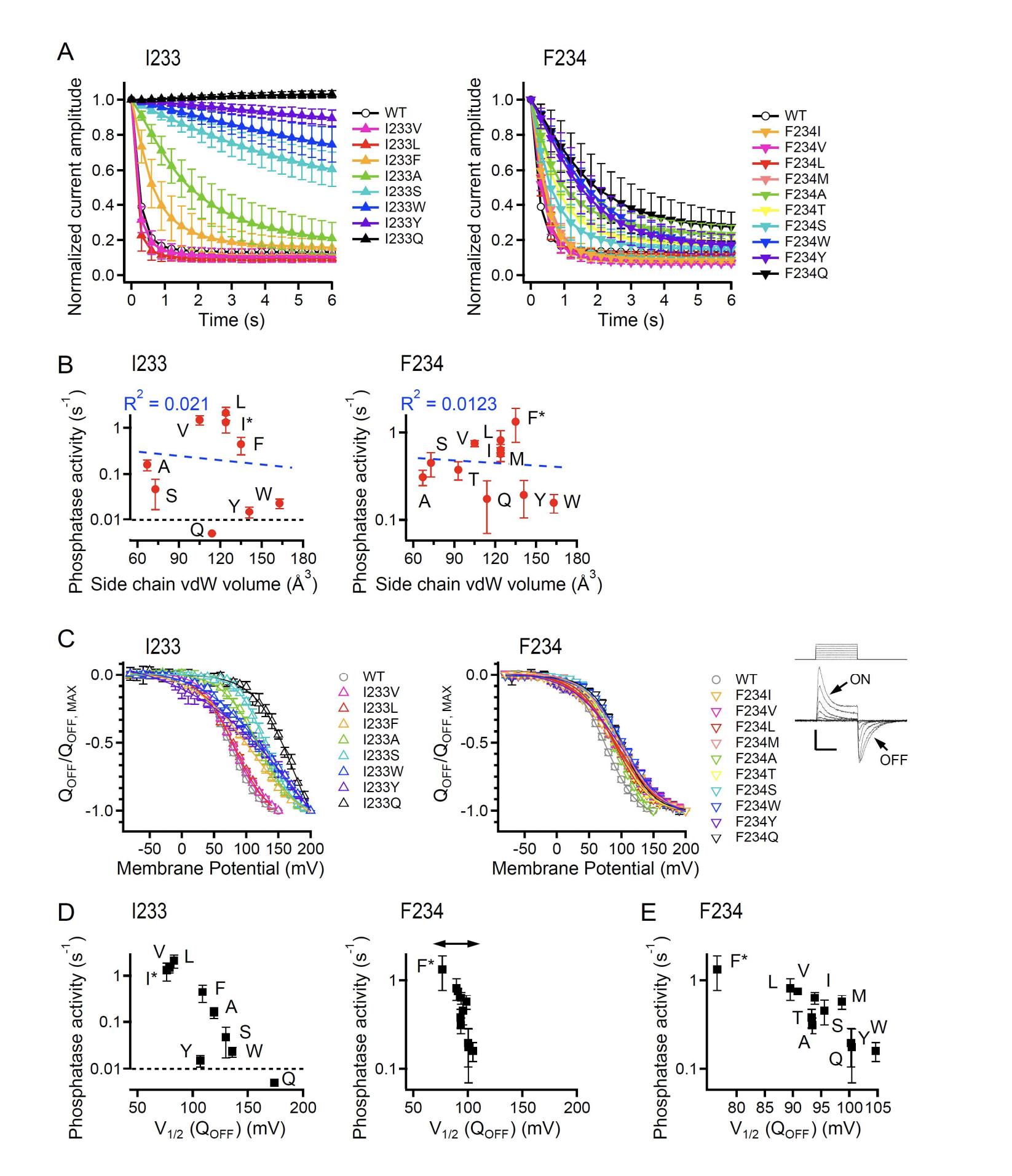
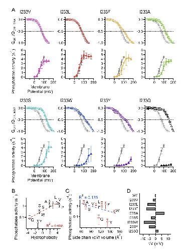
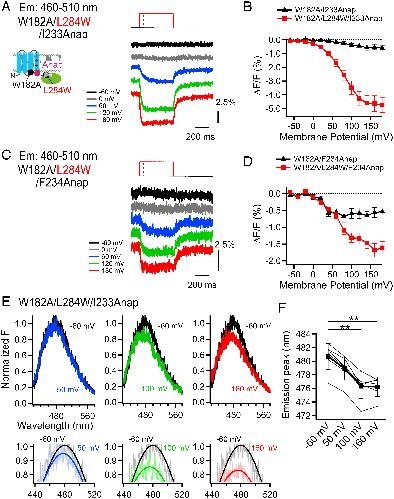
Voltage-sensing phosphatase (VSP) consists of a voltage sensor domain (VSD) and a cytoplasmic catalytic region (CCR), which is similar to phosphatase and tensin homolog (PTEN). How the VSD regulates the innate enzyme component of VSP remains unclear. Here, we took a combined approach that entailed the use of electrophysiology, fluorometry, and structural modeling to study the electrochemical coupling in Ciona intestinalis VSP. We found that two hydrophobic residues at the lowest part of S4 play an essential role in the later transition of VSD-CCR coupling. Voltage clamp fluorometry and disulfide bond locking indicated that S4 and its neighboring linker move as one helix (S4-linker helix) and approach the hydrophobic spine in the CCR, a structure located near the cell membrane and also conserved in PTEN. We propose that the hydrophobic spine operates as a hub for translating an electrical signal into a chemical one in VSP.

???displayArticle.pubmedLink??? 35733115
???displayArticle.pmcLink??? PMC9245683
???displayArticle.link??? Proc Natl Acad Sci U S A
???displayArticle.grants??? [+]

Species referenced: Xenopus laevis
Genes referenced: elavl2 pten tns1
GO keywords: voltage-gated ion channel activity [+]


???attribute.lit??? ???displayArticles.show???
References [+] :
Begley, Molecular basis for substrate recognition by MTMR2, a myotubularin family phosphoinositide phosphatase. 2006, Pubmed