Click here to close
Hello! We notice that you are using Internet Explorer, which is not supported by Xenbase and may cause the site to display incorrectly.
We suggest using a current version of Chrome,
FireFox, or Safari.
Metabolites
2022 Jun 20;126:. doi: 10.3390/metabo12060566.
Show Gene links
Show Anatomy links
Comparative Metabolomics of Small Molecules Specifically Expressed in the Dorsal or Ventral Marginal Zones in Vertebrate Gastrula.
Suzuki Y, Hayasaka R, Hasebe M, Ikeda S, Soga T, Tomita M, Hirayama A, Kuroda H.
???displayArticle.abstract???
Many previous studies have reported the various proteins specifically secreted as inducers in the dorsal or ventral regions in vertebrate gastrula. However, little is known about the effect on cell fate of small molecules below 1000 Da. We therefore tried to identify small molecules specifically expressed in the dorsal marginal zone (DMZ) or ventral marginal zone (VMZ) in vertebrate gastrula. Small intracellular and secreted molecules were detected using explants and supernatant samples. Hydrophilic metabolites were analyzed by capillary ion chromatography-mass spectrometry and liquid chromatography-mass spectrometry, and lipids were analyzed by supercritical fluid chromatography-tandem mass spectrometry. In total, 190 hydrophilic metabolites and 396 lipids were identified. The DMZ was found to have high amounts of glycolysis- and glutathione metabolism-related metabolites in explants, and the VMZ was richer in purine metabolism-related metabolites. We also discovered some hydrophilic metabolites and lipids differentially contained in the DMZ or VMZ. Our research would contribute to a deeper understanding of the cellular physiology that regulates early embryogenesis.
20km0405209h0003 Japan Agency for Medical Research and Development, JPMJFR2052 Japan Science and Technology Agency, N/A the grants from the Yamagata prefectural government and the city of Tsuruoka, N/A Yamagishi Student Project Support Program
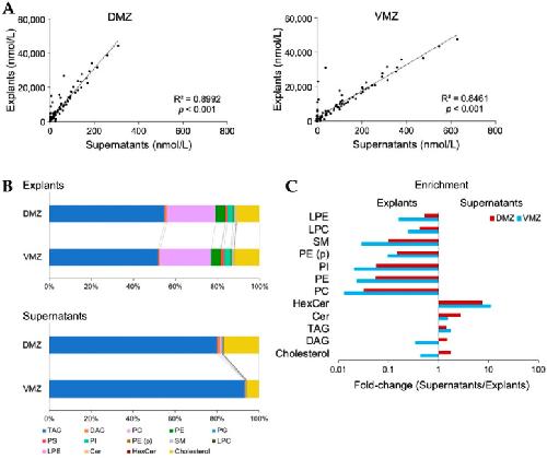
Figure 1. Correlations of the hydrophilic metabolites in explants and supernatants.
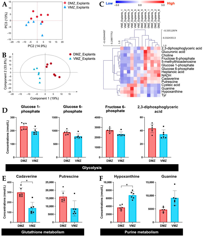
Figure 2. Identification of hydrophilic metabolites differentially expressed between the DMZ and VMZ in explants (DMZ and VMZ explants). (A) Principal component analysis (PCA) score visualizing the relationship between the DMZ (red circle) and VMZ (blue triangle) explants using hydrophilic metabolites. The contribution ratios were 14.9% and 13% for PC2 and PC3, respectively. (B) Partial least squares–discriminant analysis (PLS-DA) score plots for the DMZ (red circle) and VMZ (blue triangle) explants. (C) Hierarchical clustering analysis (HCA) for the top 15 metabolites by variable importance in projection (VIP) scores in explants. Rows display the metabolite, and columns represent the sample. Metabolites with relatively low contents are displayed in blue, whereas metabolites with relatively high contents are displayed in red. The brightness of each color corresponds to the magnitude of the difference compared with the mean value. The number at the end of each sample name corresponds to samples made from the same embryos. (D–F) Comparison of the concentrations of metabolites that differed notably between the DMZ and VMZ explants. Symbols represent each sample, and the bar graph indicates the mean ± SD (n = 6, each sample from 20 explants). * FDR adjusted p < 0.05 (Welch’s t-test, Benjamini–Hochberg procedure). (D) Bar graphs of the metabolites involved in glycolysis in the top 15 metabolites by VIP scores. (E) Bar graphs of the metabolites involved in glutathione metabolism in the top 15 metabolites by VIP scores. (F) Bar graphs of the metabolites involved in purine metabolism in the top 15 metabolites by VIP scores.
Figure 3. Comparative analysis of the characteristic hydrophilic metabolites identified in supernatants. (A) PLS-DA score plots for the supernatants of the DMZ (red circle) and VMZ (blue triangle) samples (DMZ and VMZ supernatants) based on hydrophilic metabolite data. (B) Comparison of hypoxanthine, guanine, and glucuronic acid concentrations in the DMZ and VMZ supernatants. Symbols represent each sample and the bar graph indicates the mean ± SD (n = 6, each sample from 20 explants).
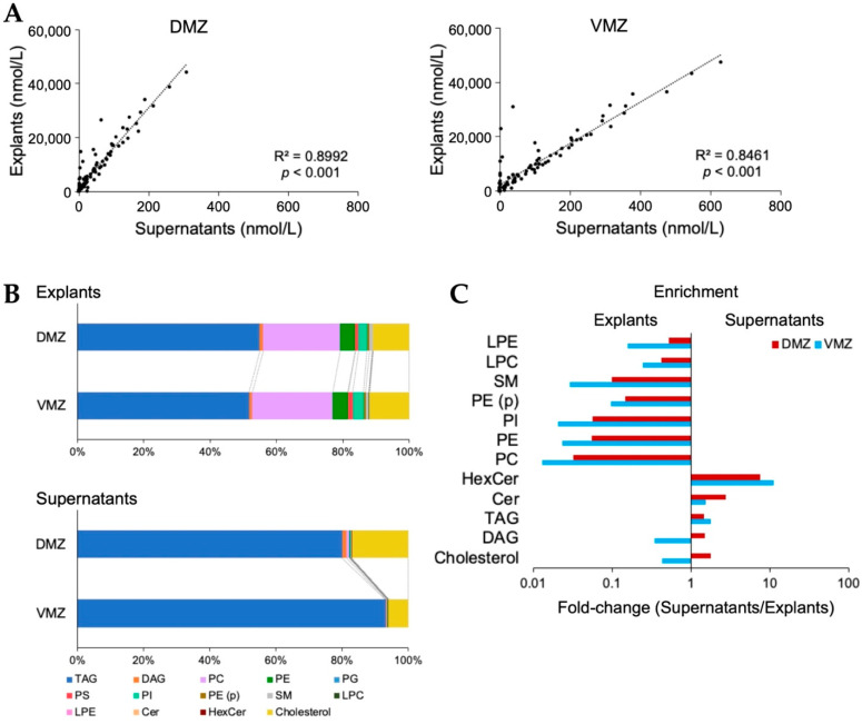
Figure 4. Lipid characteristics between the DMZ and VMZ in explants and supernatants. (A) Correlations of the lipids detected between explants and supernatants. (B) Bar graphs showing the proportion of each lipid class in the total lipid content. (C) Enrichment of lipid classes in explants and supernatants. The x-values are the ratios obtained by dividing the proportion in supernatants by that in explants. Any lipid class whose value was zero was excluded. TAG, triacylglycerol; DAG, diacylglycerol; PC, phosphatidylcholine; PE, phosphatidylethanolamine; PG, phosphatidylglycerol; PS, phosphatidylserine; PI, phosphatidylinositol; PE (p), alkenyl-acyl phosphatidylethanolamine; SM, sphingomyelin; LPC, lysophosphatidylcholine; LPE, lysophosphatidylethanolamine; Cer, ceramide; HexCer, hexosylceramides.
Agius,
Endodermal Nodal-related signals and mesoderm induction in Xenopus.
2000, Pubmed,
Xenbase
Agius,
Endodermal Nodal-related signals and mesoderm induction in Xenopus.
2000,
Pubmed
,
Xenbase Alexovič,
Automation of single-cell proteomic sample preparation.
2021,
Pubmed Blumberg,
An essential role for retinoid signaling in anteroposterior neural patterning.
1997,
Pubmed
,
Xenbase Brown,
Structured approaches to implementation of clinical genomics: A scoping review.
2022,
Pubmed Deng,
Mining cell-cell signaling in single-cell transcriptomics atlases.
2022,
Pubmed De Robertis,
A Brief History of Xenopus in Biology.
2021,
Pubmed
,
Xenbase De Robertis,
The establishment of Spemann's organizer and patterning of the vertebrate embryo.
2000,
Pubmed
,
Xenbase De Robertis,
Dorsal-ventral patterning and neural induction in Xenopus embryos.
2004,
Pubmed
,
Xenbase Ferreira,
Developmental phases of individual mouse preimplantation embryos characterized by lipid signatures using desorption electrospray ionization mass spectrometry.
2012,
Pubmed Fukumoto,
Serotonin signaling is a very early step in patterning of the left-right axis in chick and frog embryos.
2005,
Pubmed
,
Xenbase Furukawa,
Axis elongation during Xenopus tail-bud stage is regulated by GABA expressed in the anterior-to-mid neural tube.
2019,
Pubmed
,
Xenbase Gerhart,
Evolution of the organizer and the chordate body plan.
2001,
Pubmed Goto-Inoue,
Metabolomic approach for identifying and visualizing molecular tissue markers in tadpoles of Xenopus tropicalis by mass spectrometry imaging.
2016,
Pubmed
,
Xenbase Hayasaka,
Metabolomic Analysis of Small Extracellular Vesicles Derived from Pancreatic Cancer Cells Cultured under Normoxia and Hypoxia.
2021,
Pubmed Heasman,
Patterning the early Xenopus embryo.
2006,
Pubmed
,
Xenbase Hirayama,
The use of a double coaxial electrospray ionization sprayer improves the peak resolutions of anionic metabolites in capillary ion chromatography-mass spectrometry.
2020,
Pubmed Kawano,
Secreted antagonists of the Wnt signalling pathway.
2003,
Pubmed
,
Xenbase Moos,
Anti-dorsalizing morphogenetic protein is a novel TGF-beta homolog expressed in the Spemann organizer.
1995,
Pubmed
,
Xenbase Mori,
β-Adrenergic signaling promotes posteriorization in Xenopus early development.
2013,
Pubmed
,
Xenbase Oginuma,
A Gradient of Glycolytic Activity Coordinates FGF and Wnt Signaling during Elongation of the Body Axis in Amniote Embryos.
2017,
Pubmed Oginuma,
Intracellular pH controls WNT downstream of glycolysis in amniote embryos.
2020,
Pubmed Ohata,
Sirtuin inhibitor Ex-527 causes neural tube defects, ventral edema formations, and gastrointestinal malformations in Xenopus laevis embryos.
2014,
Pubmed
,
Xenbase Onjiko,
Metabolic Comparison of Dorsal versus Ventral Cells Directly in the Live 8-cell Frog Embryo by Microprobe Single-cell CE-ESI-MS.
2017,
Pubmed
,
Xenbase Onjiko,
In Situ Microprobe Single-Cell Capillary Electrophoresis Mass Spectrometry: Metabolic Reorganization in Single Differentiating Cells in the Live Vertebrate (Xenopus laevis) Embryo.
2017,
Pubmed
,
Xenbase Onjiko,
Single-cell mass spectrometry reveals small molecules that affect cell fates in the 16-cell embryo.
2015,
Pubmed
,
Xenbase Piccolo,
Dorsoventral patterning in Xenopus: inhibition of ventral signals by direct binding of chordin to BMP-4.
1996,
Pubmed
,
Xenbase Pirro,
Lipid dynamics in zebrafish embryonic development observed by DESI-MS imaging and nanoelectrospray-MS.
2016,
Pubmed Spemann,
Induction of embryonic primordia by implantation of organizers from a different species. 1923.
2001,
Pubmed Tadokoro,
Adenosine leakage from perforin-burst extracellular vesicles inhibits perforin secretion by cytotoxic T-lymphocytes.
2020,
Pubmed Takeda,
Widely-targeted quantitative lipidomics method by supercritical fluid chromatography triple quadrupole mass spectrometry.
2018,
Pubmed Tata,
Optimal single-embryo mass spectrometry fingerprinting.
2013,
Pubmed Tian,
Spatiotemporal lipid profiling during early embryo development of Xenopus laevis using dynamic ToF-SIMS imaging.
2014,
Pubmed
,
Xenbase Vastag,
Remodeling of the metabolome during early frog development.
2011,
Pubmed
,
Xenbase Wang,
MALDI-imaging of early stage Xenopus laevis embryos.
2019,
Pubmed
,
Xenbase Yost,
Left-right development in Xenopus and zebrafish.
1998,
Pubmed
,
Xenbase Zimmerman,
The Spemann organizer signal noggin binds and inactivates bone morphogenetic protein 4.
1996,
Pubmed
,
Xenbase