|
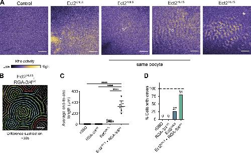
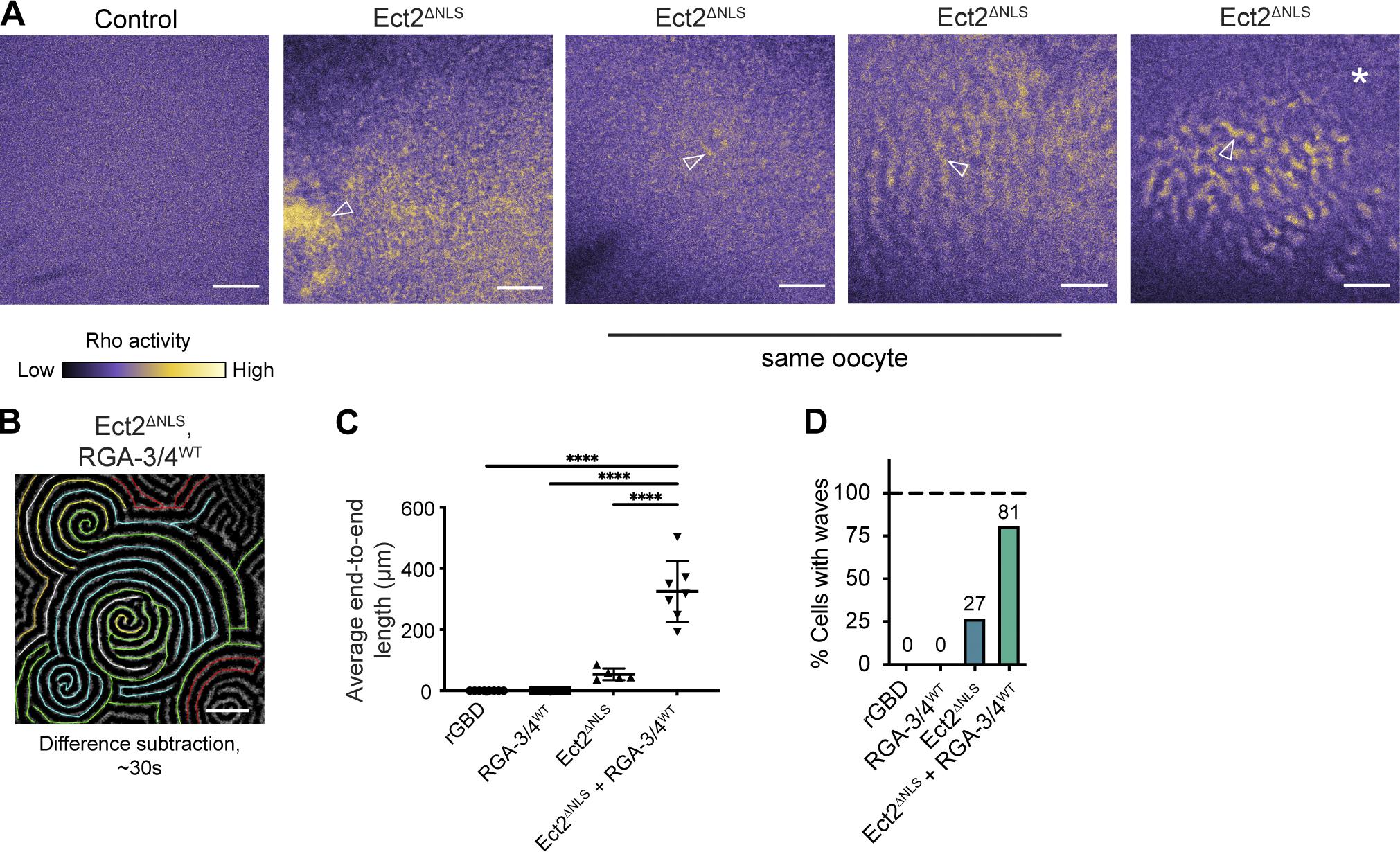
Figure 4. Coexpression of Ect2 and RGA-3/4 induces high-level excitability in immature frog oocytes. (A–D) Still frames (top) and kymographs (bottom) from representative oocytes expressing probe for active Rho (GFP-rGBD). Kymographs generated from 1-px line drawn at position ≫. Kymograph x scale also applies to still images; x scale bar = 50 µm, y scale bar = 5 min; see also Video 8. (A) Control oocyte expressing only active Rho probe shows no waves. (B) Oocyte expressing untagged, nonimportable Ect2 (Ect2ΔNLS) shows isolated, low-amplitude Rho waves. (C) Oocyte expressing Ect2ΔNLS and RGA-3/4WT shows high-amplitude waves with multiple spiral cores and continuous waves across cortex. (D) Oocyte expressing RGA-3/4WT alone shows no waves. (E) Quantification of relative wave amplitude across conditions in A–D. Each dot represents a single oocyte; group mean ± SD. One-way ANOVA with Tukey post hoc test for multiple comparisons; data distribution was assumed to be normal but was not formally tested; **, P < 0.01; ****, P < 0.0001; control, n = 8; Ect2ΔNLS, n = 6; Ect2 ΔNLS + RGA-3/4WT, n = 10; RGA-3/4WT, n = 7; six experiments. (F) Light-sheet imaging of immature oocyte expressing Ect2ΔNLS and RGA-3/4WT shows cortical waves present over entire animal cortex; scale bar = 100 µm; see also Video 9. (G) All oocytes express probe for active Rho (GFP-rGBD) and Ect2ΔNLS. Expression of p190RhoGAP (panel 2) or RGA-3/4 R80E (panel 3) do not support high-level cortical excitability; kymograph x scale also applies to still images; x scale bar = 25 µm, y scale bar = 2 min. (H) Quantification of relative wave amplitude across experimental groups described in G. Each dot represents a single oocyte; group mean ± SD. One-way ANOVA with Tukey post hoc test for multiple comparisons; ****, P < 0.0001; Ect2ΔNLS, n = 27; p190RhoGAP, n = 9; RGA-3/4R80E, n = 16; RGA-3/4WT, n = 21; five experiments. |
|
Figure 5. RGA-3/4 recruitment to waves trails Rho activation and slightly leads peak of F-actin recruitment. All oocytes expressing untagged Ect2ΔNLS and RGA-3/4WT to generate cortical waves. (A) Frog oocyte expressing probe for active Rho (cyan; GFP-rGBD) and tagged RGA-3/4WT (orange; RGA-3/4WT-3xGFP). Kymographs (bottom) generated from 1-px line drawn at position ≫. Kymograph x scale also applies to still images; x scale bar = 20 µm; y scale bar = 5 min. (B) Representative intensity profile of active Rho and RGA-3/4WT. (C) Cross-correlational analysis of cell in A showing 18-s delay between Rho activation and RGA-3/4WT recruitment. (D) Frog oocyte expressing probe for F-actin (cyan; mCherry-UtrCH) and tagged RGA-3/4 (orange; RGA-3/4WT-3xGFP). Kymographs (bottom) generated from 1-px line drawn at position ≫. Kymograph x scale also applies to still images; x scale bar = 20 µm; y scale bar = 5 min. (E) Representative intensity profile of F-actin and RGA-3/4WT. (F) Cross-correlational analysis of cell in D showing 8-s delay between peak RGA-3/4WT recruitment and peak F-actin signal. |
|
Figure 6. Recruitment of cytokinetic participants to immature oocyte waves. All oocytes express untagged Ect2ΔNLS and RGA-3/4WT to generate cortical waves. (A) Frog oocyte expressing probe for active Rho (cyan; mCherry-rGBD) and tagged anillin (orange; Anillin-3xGFP). Kymographs (bottom) generated from 1-px line drawn at position ≫. Kymograph x scale also applies to still images; x scale bar = 40 µm; y scale bar = 1 min. (B) Representative intensity profile of active Rho and anillin. (C) Cross-correlational analysis of cell in A showing 18-s delay between Rho activation and anillin recruitment. (D) Waving frog oocyte expressing probes for active Rho (cyan; mCherry-rGBD) and myosin (orange; Sf9-mNeon). Kymographs (bottom) generated from 1-px line drawn at position ≫. Kymograph x scale also applies to still images; x scale bar = 20 µm; y scale bar = 2 min. (E) Representative intensity profile of Rho and myosin dynamics for cell in D. (F) Cross-correlational analysis of cell in D showing 57-s delay between Rho activation and Myosin recruitment. (G) Still frames of oocytes expressing probe for active Rho (cyan; mCherry-rGBD) and tagged Xenopus Dias 1, 2, or 3 (orange; Dia1-3xGFP, Dia2-3xGFP, Dia3-3xGFP). Only Dia3 is recruited robustly to cortical waves. Scale bar = 25 µm. (H) Representative intensity profiles of active Rho (cyan) with Dias 1, 2, and 3 (orange). |
|
Figure S3. Variation in Rho activity patterns in oocytes expressing Ect2 alone and quantification for oocytes coexpressing Ect2 and RGA. (A) All oocytes express probe for active Rho (GFP-rGBD). Panel 1, rGBD only; panels 2–5, examples of phenotypes from Ect2ΔNLS overexpression: static patches of Rho activity but no traveling waves (panel 2, arrowhead); tiny cluster of waves (panel 3, arrowhead) and diffuse wave patterns (panel 4, arrowhead) in same oocyte; wave patches (panel 5, arrowhead), surrounded by dormant cortex (panel 5, asterisk); scale bars = 50 µm. (B) Example still-frame difference subtraction of oocyte from (Fig. 4 C), showing segmentation process for measuring end-to-end lengths of cortical waves; scale bar = 50 µm. (C) One-way ANOVA with Tukey post hoc test for multiple comparisons, comparing end-to-end lengths across experimental groups. Each dot represents a single oocyte; group mean ± SD; data distribution was assumed to be normal but was not formally tested. Cells coexpressing Ect2ΔNLS and RGA-3/4WT are significantly different from all other groups; controls, n = 8; RGA-3/4WT, n = 7; Ect2ΔNLS, n = 11; Ect2ΔNLS + RGA-3/4WT, n = 12; seven experiments; ****, P < 0.0001. (D) Plot of percentage of cells displaying cortical waves across each experimental condition; controls, n = 8; RGA-3/4WT, n = 7; Ect2ΔNLS, n = 36; Ect2ΔNLS + RGA-3/4WT, n = 37; 13 experiments. |
|
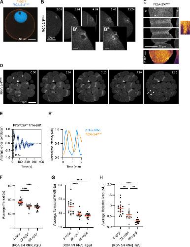
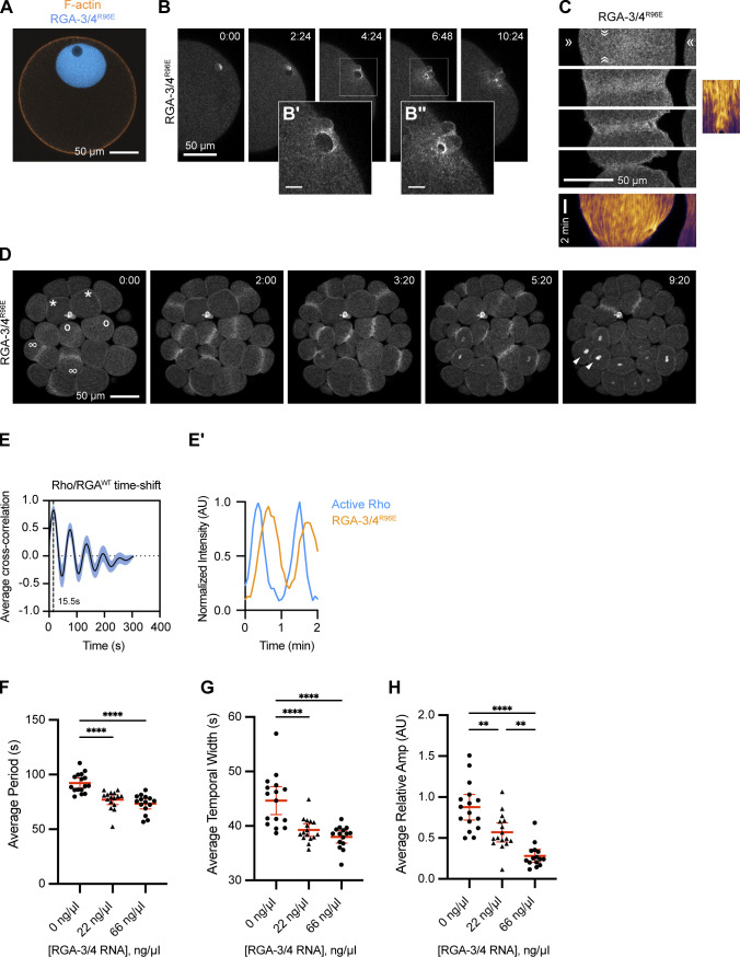
Figure 1. RGA-3/4 localizes to the cortex, cortical waves, the cytokinetic apparatus, and suppresses Rho activity in starfish eggs and embryos. (A) Time course of mitosis in starfish blastomeres (8 of 16 cells) expressing mNeon-RGA-3/4R96E. mNeon-RGA-3/4R96E first localizes to the cortex, then the equatorial cortex, then the cytokinetic apparatus. Time in min:s; scale bar = 50 µm. (B) Time course of an Ect2-loaded starfish oocyte undergoing first and second meiosis; animal pole is to the right; time in min:s; active Rho labeled with mCherry-rGBD (cyan) and mNeon-RGA-3/4WT (orange). Waves develop coincident with polar body emission and subside between meiosis I and II. Single-channel insets of the animal pole use the deepest slice to show cortical recruitment: RGA-3/4 is cortical as the cell approaches meiosis I (MI) metaphase, while Rho is not (00:00); RGA-3/4 appears brightly in the polar body furrow (20:30); RGA-3/4 departs the cortex between MI and MII (28:00) but returns in metaphase (41:15) before waves develop. Scale bar = 50 µm. (C and C′) Waves of mNeon-RGA-3/4WT (orange) recruitment closely follow Rho activity waves (mCherry-rGBD; cyan), and increasing dose of mNeon-RGA-3/4WT progressively suppresses Ect2-induced excitability (Video 1); kymographs in (C′) are taken from the band denoted by ≫. All panels show post-MII oocytes at quasi-steady state. All oocytes are expressing 100 ng/μl Ect2 to induce rampant, chaotic waves. Those simultaneously loaded with 25 ng/μl mNeon-RGA-3/4 are little different from controls (not depicted); 75 or 200 ng/μl RGA-3/4 reduces wave amplitude and peak width while extending wave propagation into long runs. x scale bar = 50 µm; y scale bar = 2 min. (D) GAP-dead RGA-3/4 (mNeon-RGA-3/4R96E; orange) coexpressed with Ect2 has no effect on excitability but recruits in the same phase as WT RGA-3/4 (see also Video 2); active Rho (mCherry-rGBD; cyan). Kymograph (right) position corresponds to ≫, stills (left) come from the time indicated by –. Kymograph x scale also applies to still images. x scale bar = 50 µm; y scale bar = 2 min. (E) Untagged RGA-3/4WT coexpressed with high level (100 ng/μl) Ect2, labeled with GFP-rGBD (active Rho; cyan) and mCherry-UtrCH (F-actin; orange). Corresponds to Video 3. In Ect2 alone samples (left), waves are irregular, close-packed high-amplitude bursts that form broken fronts that swell and collapse; addition of modest (22 ng/μl) RGA-3/4 mRNA converts them to steadily rolling regular waves (middle); higher RGA-3/4 dose damps waves further (right), and higher still suppresses them completely (not depicted). Kymograph x scale also applies to still images; x scale bar = 50 µm; y scale bar = 2 min. Insets from stills are 2× blowups of Rho alone; scale bar = 10 µm. Insets from kymographs are 3× blowups; x scale bar = 10 µm; y scale bar = 30 s; applies to both insets. |
|
Figure S1. Localization of RGA-3/4 to the germinal vesicle, meiotic cytokinetic apparatus, nucleus, and mitotic cytokinetic apparatus in starfish. (A) Localization of GAP-dead RGA-3/4 (mNeon-RGA-3/4R96E; cyan) and F-actin (mCherry-UtrCH; orange) to the germinal vesicle and cortex of the immature starfish oocyte, respectively. Scale bar = 50 µm. (B–B″) Time course of mNeon-RGA-3/4R96E localization during second meiosis. Time in min:s; scale bar = 50 µm. Insets (B′ and B″) enlarge nascent cytokinetic apparatus 2.5× as indicated by boxes; scale bar = 10 µm. (C) mNeon-RGA-3/4R96E recruitment to the equatorial cortex during cytokinesis and corresponding kymographs. Note low-amplitude wavelets throughout furrow ingression. x scale bar = 50 µm; y scale bar = 2 min. (D) mNeon-RGA-3/4R96E localization in cleaving blastomeres of 32-cell starfish embryo; *, cells in interphase; o, cells in early anaphase (note cortical accumulation of mNeon-RGA-3/4R96E compared with interphase cells); ∞, cells that have commenced cytokinesis; arrowheads, reforming nuclei. Time in min:s. Scale bar = 50 µm. (E) Cross-correlational analysis of a starfish cell expressing mNeon-RGA-3/4WT and mCherry-rGBD showing a 15-s delay between peak Rho activity and RGA-3/4WT recruitment. Corresponds to experiments shown in Fig. 1 C (75 ng/μl). (E′) Representative intensity profile of active Rho and RGA-3/4R96E. (F–H) Quantification of period (F), temporal width (G), and relative amplitude (H) for experiments shown in Fig. 1 E. Each dot represents a single oocyte; group mean ± 95% confidence interval; 0 ng/μl, n = 16; 22 ng/μl, n = 16; 66 ng/μl, n = 15; two experiments. One-way ANOVA with Tukey post hoc test for multiple comparisons; data distribution was assumed to be normal but was not formally tested; **, P < 0.01; ****, P < 0.0001. |
|
Figure 2. Starfish RGA-3/4 behaves like an actin-dependent Rho inhibitor. (A) Stills and corresponding kymograph from a post-meiosis II (MII) oocyte coexpressing Ect2 (100 ng/μl) and mNeon-RGA-3/4WT (cyan; 75 ng/μl) as well as mCherry-UtrCH (orange) to detect F-actin. RGA-3/4 and F-actin overlap almost perfectly. RGA-3/4 image and kymograph is from maximum-intensity projection of three z-slices per time point minus 0.9 times the minimum value over a 20–time point sliding window to reduce background autofluorescence. Kymograph position corresponds to ≫. Kymograph x scale also applies to still images; x scale bar = 50 µm; y scale bar = 2 min. Inset from kymograph is a 3× blowup; x scale bar = 10 µm; y scale bar = 30 s. (B) Cross-correlational analysis of a representative starfish cell expressing mNeon-RGA-3/4WT and mCherry-UtrCH showing a 4.8-s delay between peak RGA recruitment peak actin signal. (B′) Representative intensity profile of RGA-3/4WT and F-actin. (C) Rho activity (GFP-rGBD; cyan) versus F-actin (mCherry-UtrCH; orange) in a post-MII Ect2-loaded oocyte flooded with 200 nm latrunculin B at time 0 (corresponds to Video 4). Before treatment, this cell experienced steady high-amplitude rolling waves; within minutes of treatment, wave amplitude was noticeably enhanced. Black arrow to right of kymograph indicates latrunculin B addition at time 0. Kymograph x scale also applies to still images. x scale bar = 50 µm; y scale bar = 2 min. (D) Same experiment as in C but with mNeon-RGA-3/4WT (orange) instead of UtrCH (corresponds to Video 5). Dose of Ect2 and RGA-3/4 titrated to induce steady, rolling waves before treatment. After treatment, Rho amplitude is noticeably enhanced, and waves are more closely packed. RGA-3/4 continues to occupy a phase immediately following Rho. (D′) Another oocyte from the same batch, in which the pretreatment behavior is somewhat higher on the excitability spectrum. Treatment likewise enhances wave amplitude, packs waves more tightly, and breaks wave fronts into irregular bursts. RGA-3/4 images background-subtracted as in A. Kymograph x scale in D′ applies to all still images in D–D′. x scale bar = 50 µm; y scale bar = 2 min. (E) GAP-dead RGA-3/4 continues to track F-actin throughout latrunculin treatment. Similar treatment to C and D but with mNeon-RGA-3/4R96E (left; cyan) and mCherry-UtrCH (right; orange). Times are min:s relative to flooding with 200 nm latrunculin B. RGA-3/4 images are not background-subtracted. Top two panels are from one oocyte, the bottom one from another oocyte in the same treatment batch. Scale bar = 50 µm. Insets from kymographs are 3× blowups; x scale bar = 10 µm; y scale bar = 30 s; applies to all insets. (F–F″) Cleaving embryonic cells coexpressing mNeon-RGA-3/4R96E and mCherry-UtrCH, the latter underlabeled to avoid interfering with actin-dependent events; a micropipette filled with 0.5% LM agarose + 4 µm latrunculin B is parked next to the cell on the right and moved into position (white asterisk) at time 0; scale bar = 50 µm. Furrow stalls within minutes; F-actin band breaks into pulsed contractions (kymograph, inset [F′], generated from position ≫ ≪, 2.5× blowup, x scale bar = 5 µm, y scale bar = 2 min; compare to Fig. S1 C); RGA-3/4 continues to nearly match F-actin (2.5× blowup, inset [F″], scale bar = 5 µm). Scale bar = 50 µm. |
|
Figure 3. RGA-3/4 localizes to the equatorial cortex and contractile ring in Xenopus embryos. (A) Time course of F-actin and RGA-3/4WT-3xGFP in Xenopus embryo epithelial cell undergoing cytokinesis. Time in min:s, F-actin (mCherry-UtrCH, top) and RGA-3/4WT-3xGFP (bottom). RGA-3/4 signal accumulates at equatorial cortex coincident with F-actin localization and persists throughout cytokinesis (see also Video 6). Scale bar = 25 µm. (B) GAP-dead RGA-3/4 localizes to cortical waves, the equatorial cortex and contractile ring in Xenopus embryos. Time course of single cell in early frog embryo undergoing cytokinesis. Tagged, GAP-dead RGA-3/4 (RGA-3/4R80E-3xGFP) localizes to cortical waves (29:44, 33:36), equatorial cortex (36:52), and contractile ring (37:48 and 42:56); see also Video 7. Scale bar = 25 µm. (B′) Kymograph generated from region indicated by dotted line in B. Positions of still frames in B indicated on kymograph with white dashes. Waves in furrow region are labeled with white arrowheads. x scale bar = 25 µm, y scale bar = 2 min. (C) RGA-3/4 and actin colocalize in furrow waves. Time course of cell in dividing frog embryo expressing mCherry-UtrCH (actin; top) and RGA-3/4R80E-3XGFP (bottom). Scale bar = 25 µm. (C′) Kymographs correspond to dotted yellow line (panel 1). Kymographs generated from raw data (left) and difference subtraction data (right); x scale bar = 5 µm, y scale bar = 2 min. Inset from box 1 is magnified 1.4×; x scale bar = 5 µm, y scale bar = 2 min. |
|
Figure S2. Time course of a frog embryo expressing RGA-3/4WT-3xGFP. Time in min:s from start of recording. RGA localizes to equatorial cortex and contractile ring (white arrowheads) in cells undergoing cytokinesis and nuclei (white asterisks) in interphase cells. Scale bar = 25 µm. See also Video 5. |
|
Figure 7. The model robustly predicts wave dynamics preceded by a turbulence regime. (A) The major reactions described by the model (see text and Materials and methods for details). F, F-actin; RD, inactive Rho; RT, active Rho. Bold arrow indicates the direction of wave propagation. (B) Diagram of the model behavior. Waves are predicted in the domains of wave instability (blue) and oscillations (green); zone 1 is the higher and zone 2 is the lower uniform state. (C and C′) Modeling (C) vs. in vivo (C′) data of normalized active Rho wave amplitude over changing [RGA-3/4WT]. (D and D′) Modeling (D) vs. in vivo (D′) data of normalized Rho wave temporal width over changing [RGA-3/4WT]. In C′ and D′, each dot represents a single oocyte; group mean ± 95% confidence interval; 0 ng/μl, n = 10; 66 ng/μl, n = 18; 166 ng/μl, n = 28; 333 ng/μl, n = 18; 1,000 ng/μl, n = 9; seven experiments. One-way ANOVA with Tukey post hoc test for multiple comparisons; data distribution was assumed to be normal but this was not formally tested; **, P < 0.01; ***, P < 0.001; ****, P < 0.0001. (E) Spiral turbulence induced by noise on the boundary between the higher uniform state and the wave instability domain in the model. Active Rho amplitude is color-coded (left). Still-frame (top) and kymograph (bottom); kymograph computed from the central white line. Scale bar = 20 µm. (F) The computationally reconstructed phase of the wave dynamics in E. Turbulent behavior is induced by formation and motion of pairs of phase defects with the opposite charge. A representative pair of defects is shown in insets. Phase increases clockwise in one (charge +1), while counterclockwise in two (−1). Scale bar = 20 µm. (G–I) Still-frames of color-coded Rho activity (top) and resulting kymographs (bottom). (G) Rho flickers at 0 ng/μl. (H) Pulse-mediated turbulence at 33 ng/μl. (I) Fully developed spiral turbulence at 66 ng/μl. |
|
Figure S4. Changes in the activator:inhibitor ratio produce a wide range of cortical behaviors. (A and A′) Modeling (A) and in vivo (A′) data of normalized Rho wave period over changing RGA-3/4WT. Each dot represents a single oocyte; group mean ± 95% confidence interval; 0 ng/μl, n = 10; 66 ng/μl, n = 18; 166 ng/μl, n = 28; 333 ng/μl, n = 18; 1,000 ng/μl, n = 9; seven experiments. One-way ANOVA with Tukey post hoc test for multiple comparisons; data distribution was assumed to be normal but was not formally tested. *, P < 0.05; **, P < 0.01; ***, P < 0.001; ****, P < 0.0001. (B) Representative oocytes from the quantifications shown in Fig. 7, C′ and D′, and Fig. S4 A′. Each row represents three individual cells at the noted RGA-3/4WT. Waves progress from choppy/turbulent spirals to long unbroken spiral wave chains that dominate the cortex. Scale bar = 25 µm. Yellow asterisks represent double spiral cores. |
|
Figure 8. The model reproduces qualitative morphological signatures of experimental wave patterns. (A) Model wave pattern typical of the wave instability domain. (A′) Representative experimental wave pattern. Arrowheads in A and A′ point to wave front dislocations. See also Video 11. Scale bar = 20 µm. (B and B′) Model wave pattern typical of the oscillatory domain (B) and representative experimental wave pattern (B′). Arrowhead in B points to dislocation. Yellow dashed lines in B and B′ mark line defects separating wave trains (see E). See also Video 11. Scale bar = 20 µm. (C–E) Characteristic wave pattern features in the model (top) and experiment (bottom). Scale bars = 20 µm. (C) A grain boundary; arrowheads point to the wave front ends with a typical bulbous morphology. (D) Stable two-armed spirals with multiple turns. (E) A line defect (dash line) on the interface of two wave trains whose wave vectors are shown by yellow arrows. (F) Relative observation frequency of 10 morphological features of wave patterns (see Materials and methods for details). (G) Biphasic behavior of the wave amplitude in the model and the qualitative mapping of the two experimental systems onto the model. Color transparency indicates confidence of mapping boundaries. |