Click here to close Hello! We notice that you are using Internet Explorer, which is not supported by Xenbase and may cause the site to display incorrectly. We suggest using a current version of Chrome, FireFox, or Safari.
XB-ART-59163
Am J Hum Genet 2022 Jun 07;1097:1217-1241. doi: 10.1016/j.ajhg.2022.05.009.
Show Gene links Show Anatomy links

Identification and functional evaluation of GRIA1 missense and truncation variants in individuals with ID: An emerging neurodevelopmental syndrome.

Ismail V, Zachariassen LG, Godwin A, Sahakian M, Ellard S, Stals KL, Baple E, Brown KT, Foulds N, Wheway G, Parker MO, Lyngby SM, Pedersen MG, Desir J, Bayat A, Musgaard M, Guille M, Kristensen AS, Baralle D.


???displayArticle.abstract???
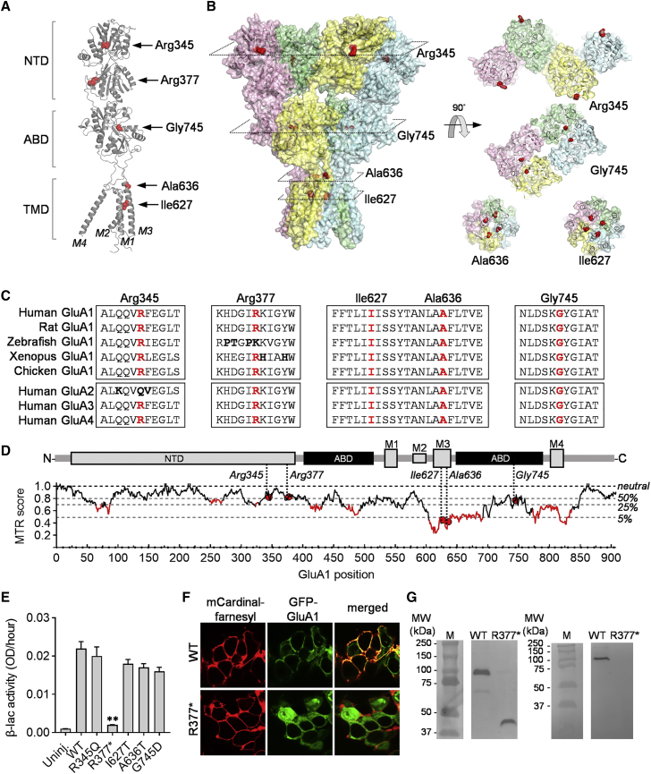
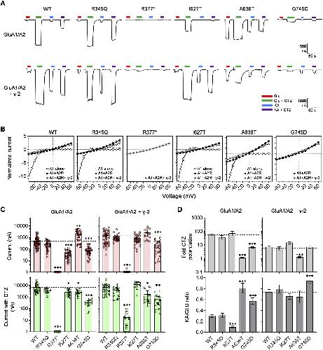
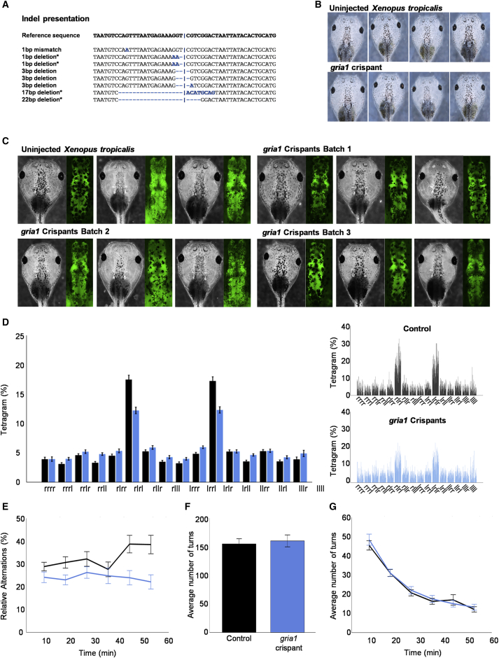
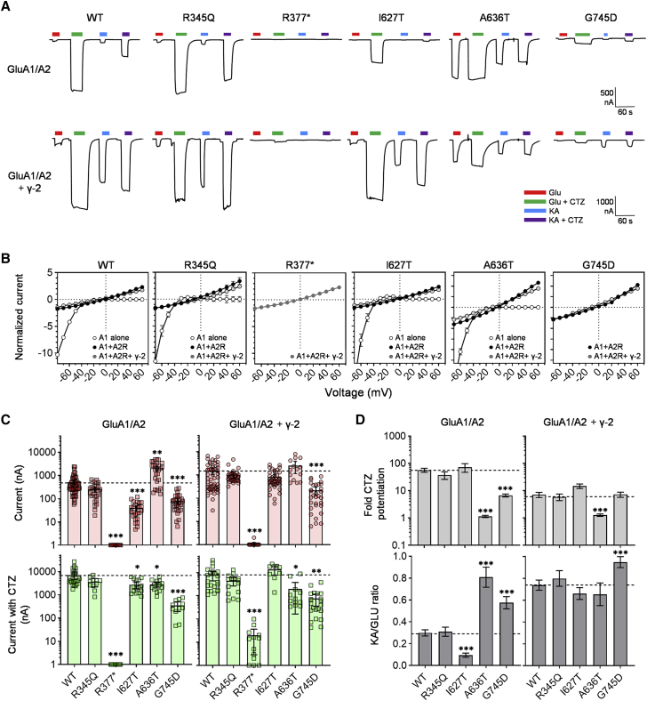
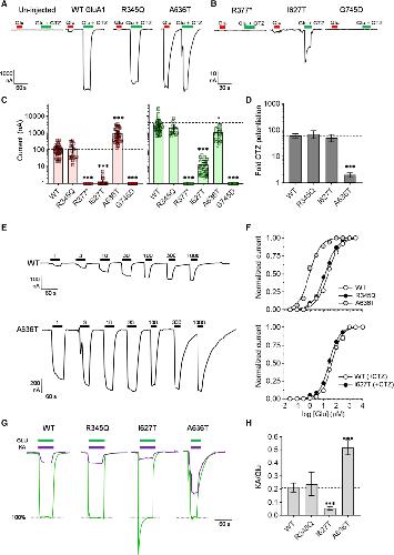
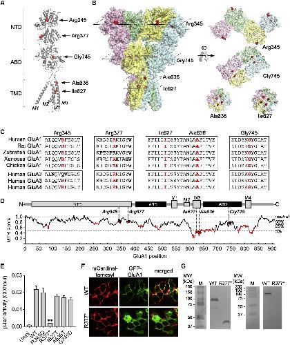
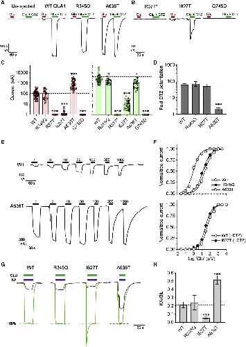
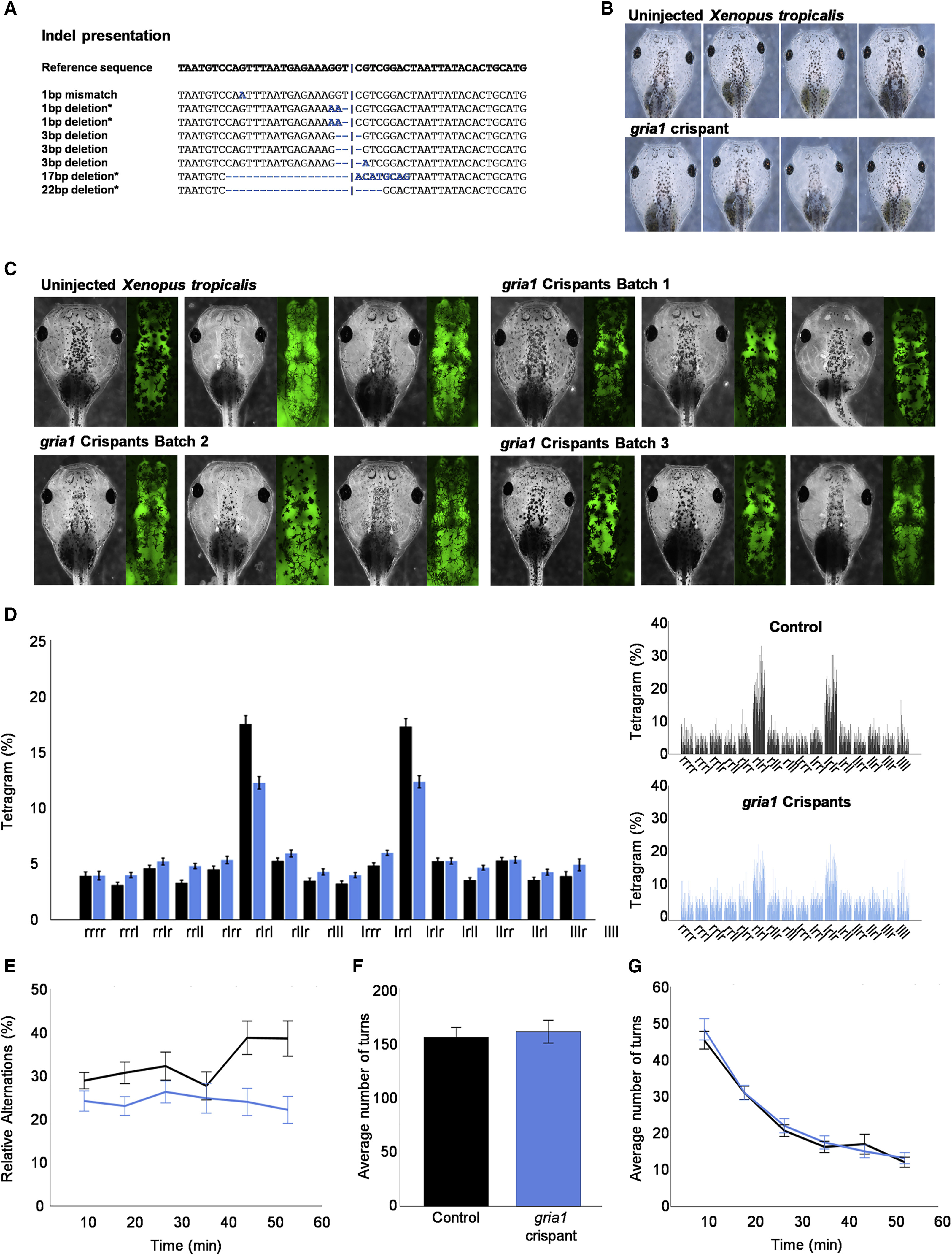
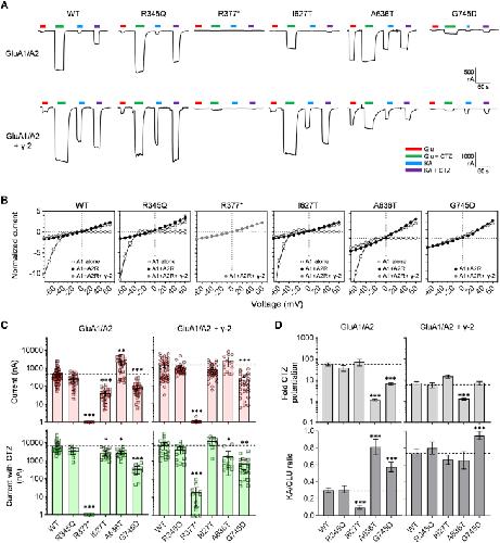
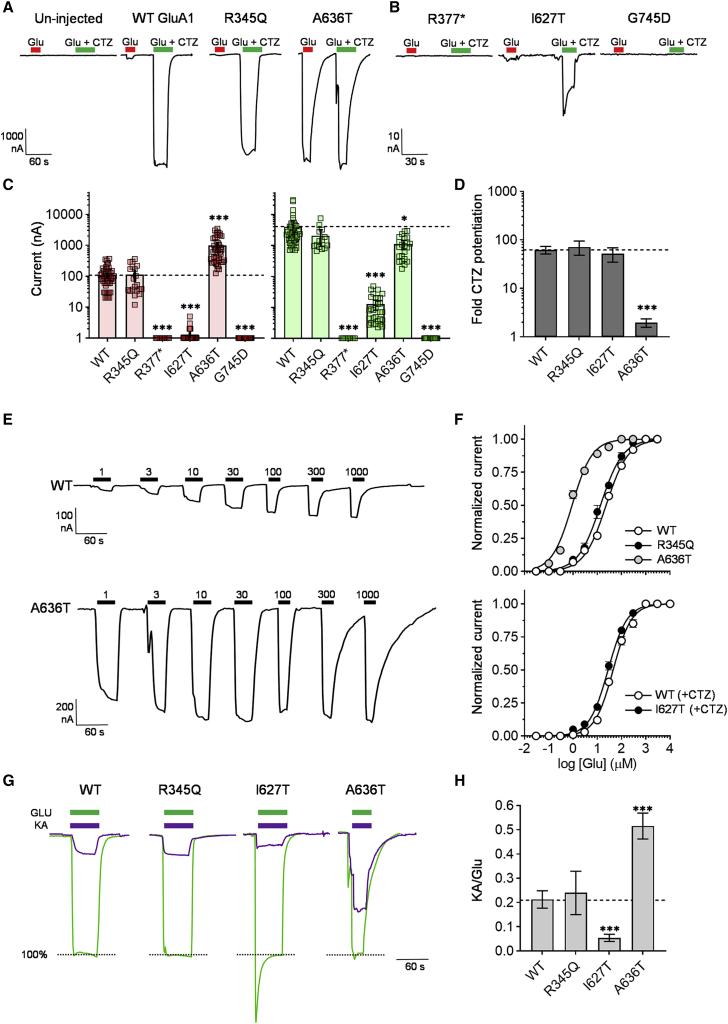
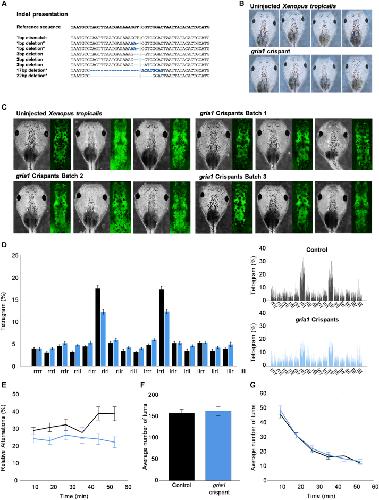
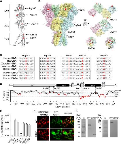
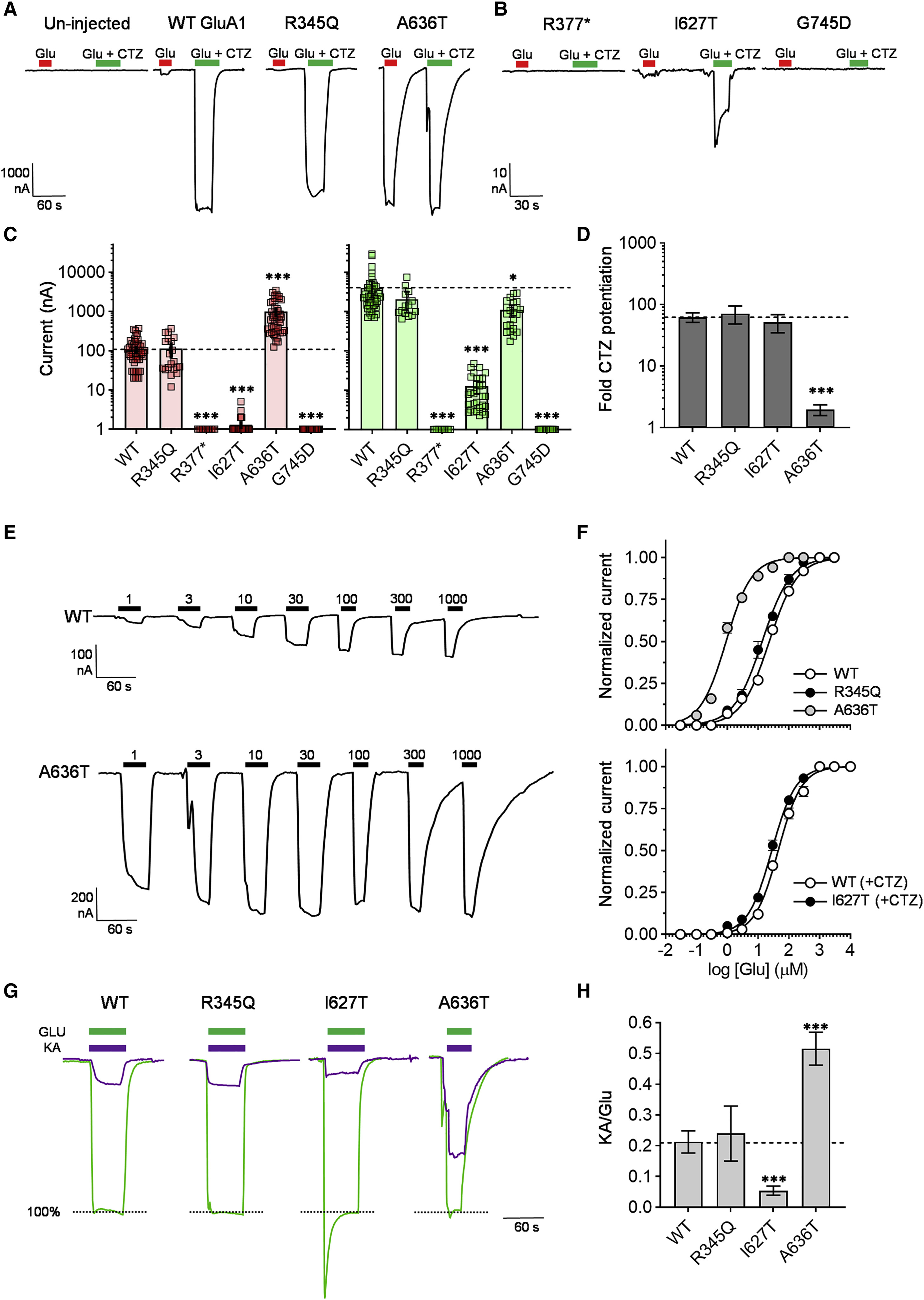
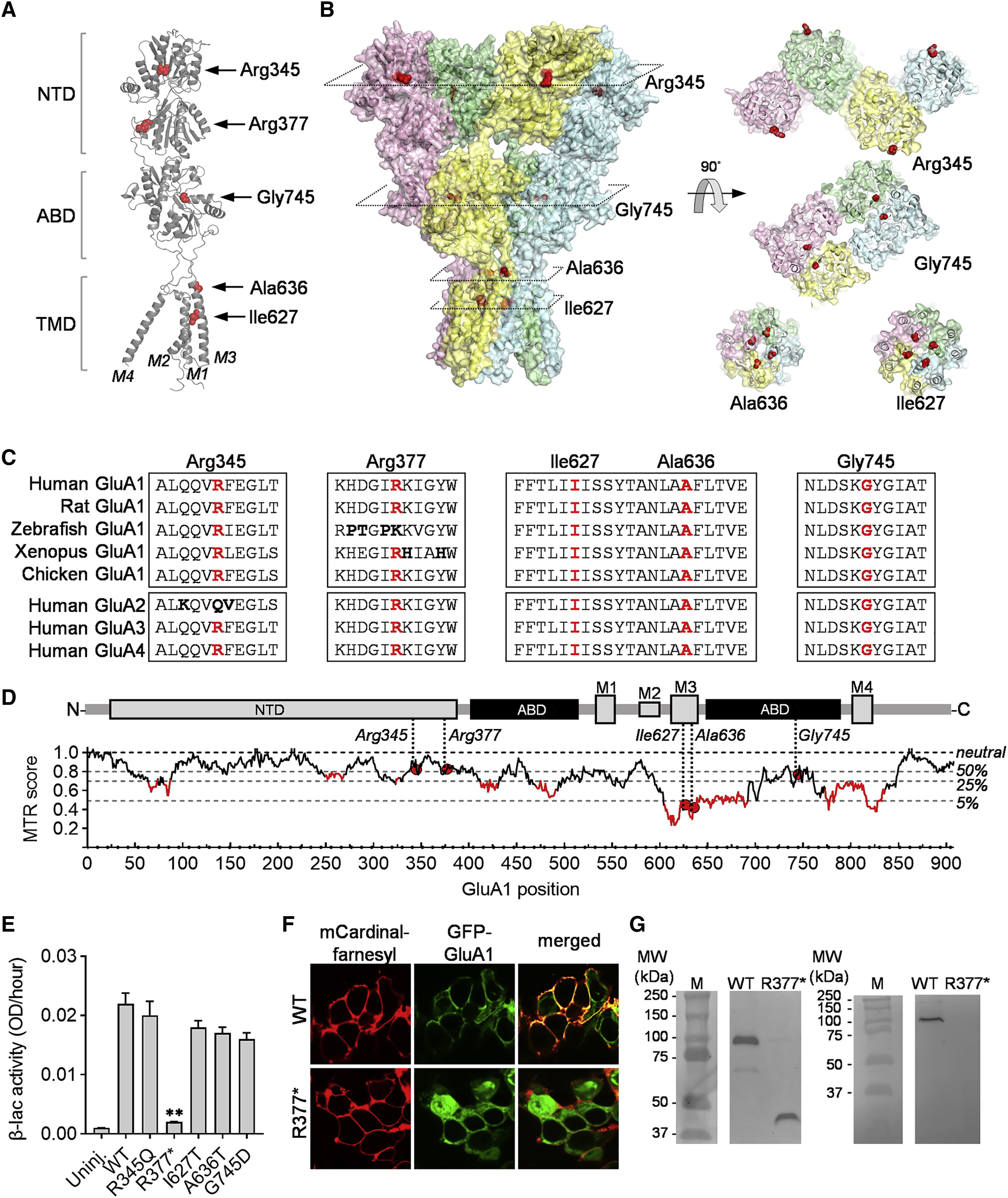
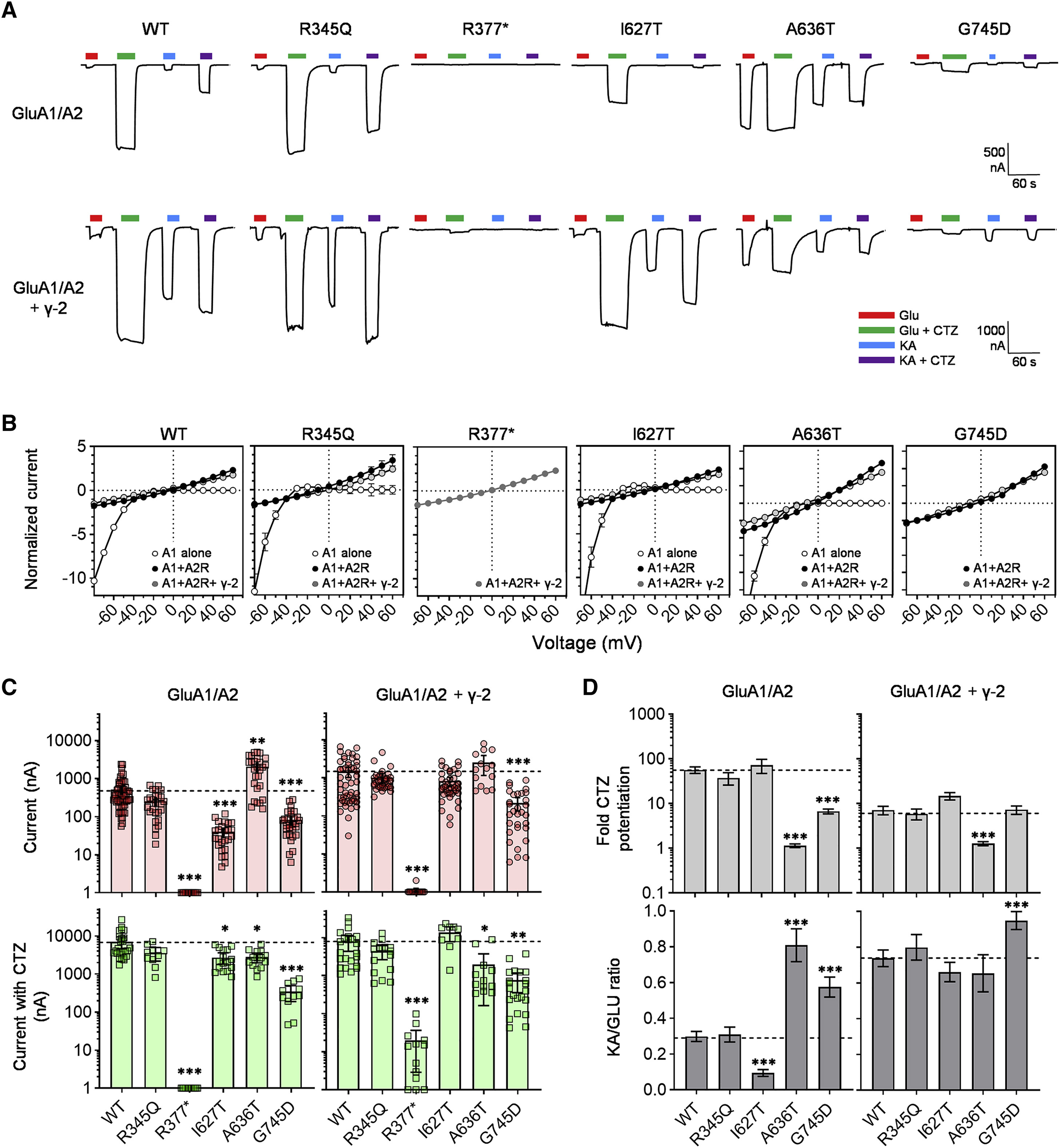
GRIA1 encodes the GluA1 subunit of α-amino-3-hydroxy-5-methyl-4-isoxazole propionate (AMPA) receptors, which are ligand-gated ion channels that act as excitatory receptors for the neurotransmitter L-glutamate (Glu). AMPA receptors (AMPARs) are homo- or heteromeric protein complexes with four subunits, each encoded by different genes, GRIA1 to GRIA4. Although GluA1-containing AMPARs have a crucial role in brain function, the human phenotype associated with deleterious GRIA1 sequence variants has not been established. Subjects with de novo missense and nonsense GRIA1 variants were identified through international collaboration. Detailed phenotypic and genetic assessments of the subjects were carried out and the pathogenicity of the variants was evaluated in vitro to characterize changes in AMPAR function and expression. In addition, two Xenopus gria1 CRISPR-Cas9 F0 models were established to characterize the in vivo consequences. Seven unrelated individuals with rare GRIA1 variants were identified. One individual carried a homozygous nonsense variant (p.Arg377Ter), and six had heterozygous missense variations (p.Arg345Gln, p.Ala636Thr, p.Ile627Thr, and p.Gly745Asp), of which the p.Ala636Thr variant was recurrent in three individuals. The cohort revealed subjects to have a recurrent neurodevelopmental disorder mostly affecting cognition and speech. Functional evaluation of major GluA1-containing AMPAR subtypes carrying the GRIA1 variant mutations showed that three of the four missense variants profoundly perturb receptor function. The homozygous stop-gain variant completely destroys the expression of GluA1-containing AMPARs. The Xenopus gria1 models show transient motor deficits, an intermittent seizure phenotype, and a significant impairment to working memory in mutants. These data support a developmental disorder caused by both heterozygous and homozygous variants in GRIA1 affecting AMPAR function.

???displayArticle.pubmedLink??? 35675825
???displayArticle.pmcLink??? PMC9300760
???displayArticle.link??? Am J Hum Genet
???displayArticle.grants??? [+]

Species referenced: Xenopus tropicalis Xenopus laevis
Genes referenced: gria1 tyr
GO keywords: glutamate receptor activity

???displayArticle.disOnts??? epilepsy [+]

???attribute.lit??? ???displayArticles.show???
References [+] :
Adzhubei, A method and server for predicting damaging missense mutations. 2010, Pubmed