XB-ART-59143
Elife
2022 Jun 01;11. doi: 10.7554/eLife.77030.
Show Gene links
Show Anatomy links
Distinctive mechanisms of epilepsy-causing mutants discovered by measuring S4 movement in KCNQ2 channels.
Edmond MA, Hinojo-Perez A, Wu X, Perez Rodriguez ME, Barro-Soria R.
???displayArticle.abstract???
Neuronal KCNQ channels mediate the M-current, a key regulator of membrane excitability in the central and peripheral nervous systems. Mutations in KCNQ2 channels cause severe neurodevelopmental disorders, including epileptic encephalopathies. However, the impact that different mutations have on channel function remains poorly defined, largely because of our limited understanding of the voltage-sensing mechanisms that trigger channel gating. Here, we define the parameters of voltage sensor movements in wt-KCNQ2 and channels bearing epilepsy-associated mutations using cysteine accessibility and voltage clamp fluorometry (VCF). Cysteine modification reveals that a stretch of eight to nine amino acids in the S4 becomes exposed upon voltage sensing domain activation of KCNQ2 channels. VCF shows that the voltage dependence and the time course of S4 movement and channel opening/closing closely correlate. VCF reveals different mechanisms by which different epilepsy-associated mutations affect KCNQ2 channel voltage-dependent gating. This study provides insight into KCNQ2 channel function, which will aid in uncovering the mechanisms underlying channelopathies.
???displayArticle.pubmedLink??? 35642783
???displayArticle.pmcLink??? PMC9197397
???displayArticle.link??? Elife
???displayArticle.grants??? [+]
Species referenced: Xenopus laevis
Genes referenced: kcnq1 kcnq2 kcnq3 mapt
???displayArticle.disOnts??? autism spectrum disorder [+]
???attribute.lit??? ???displayArticles.show???
|
|
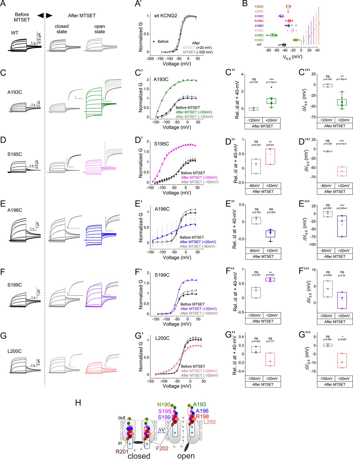
Figure 1. State-dependent modification of KCNQ2-R198C by external methanethiosulfonate (MTSET) is consistent with outward S4 motion. (A) Cartoons showing cysteine accessibility method with MTSET and two-electrode voltage clamp setup. (B) Sequence alignment of homologous S4 residues in KCNQ2, KCNQ3, KCNQ1, and Shaker channels. (C, E, and G) Currents from oocytes expressing (C) KCNQ2-N190C, (E) R198C, and (G) F202C channels in response to 20 mV voltage steps from â140 mV to +40 mV (left panels) before and after applications of MTSET (after washout, gray) in the closed and (after washout, color-coded) open states. MTSET is first applied (âclosed stateâ-middle panels) at â80 mV for 5 s in between 25 s washouts for 8â15 cycles and the change in current is measured at +20 mV. On the same cell and after MTSET is washed out of the bath, MTSET is reapplied (âopen stateâ-middle panels) at +20 mV using a similar protocol. We used 100 μM MTSET in (C) and (G), and 50 μM MTSET in (E). (D, F, and H) Steady-state conductance/voltage relationships, G(V)s, (lines from a Boltzmann fit) of (D) KCNQ2-N190C, (F) R198C, and (H) F202C channels normalized to peak conductance before MTSET application (black). The G(V) relationships after MTSET application in the closed (â80 mV, gray) and open (+20 mV, color-coded) states are obtained from recordings of panels (C), (E), and (G), (âclosed- and open stateâ-middle panels, respectively); mean ± SEM, n=3â24. (I) The rate of MTSET modification of R198C channels at +20 mV (red squares) or â80 mV (gray squares) was measured using the difference in current amplitudes taken at 400 ms after the start of the +20 mV voltage step, vertical dashed arrows in (E) between the first sweep (before MTSET application, which is represented by #0 along the vertical dashed arrows in (E) and normalized to zero) and the subsequent sweeps (after several MTSET application which are represented by #1, 2, â¦8â9 along the vertical dashed arrows in (E)) from the âclosed-state and open-stateâ-middle panels. The normalized delta current amplitude was plotted versus the cumulative MTSET exposure and fitted with an exponential. The fitted second-order rate constant in the open state protocol is shown in red. kopen = 3230 ± 3.8 Mâ1 sâ1 (n=8). (J) Cartoon representing the voltage-dependent cysteine accessibility data. MTSET modifies N190 in both the closed and open states. While F202 remains unmodified in both states (seemingly buried in the membrane), R198 becomes accessible only in the open state. Dashed line indicates the proposed outer lipid bilayer boundary. |
|
|
Figure 2. Labeled KCNQ2-F192C channels track S4 movement. (A) Cartoon showing the topology of one KCNQ2 subunit and the residues in the S3âS4 linker that were sequentially mutated to cysteine. (B) Currents from oocytes expressing a series of cysteine mutants in the S3âS4 linker of KCNQ2 channel. Cells are held at â80 mV and stepped to potentials between â140 mV and +40 mV in 20 mV steps for 2 s followed by a tail to â40 mV. (C) Normalized G(V) (lines from a Boltzmann fit) curves from (open symbols) unlabeled and (filled symbols) Alexa-488-maleimide labeled wt and cysteine mutations shown in (B). The midpoints of activation for the fits are shown in Supplementary file 1. Data are mean ± SEM, n=5â24; see Materials and methods. (D) Summary of G(V)1/2 values for the wt and cysteine mutants (open symbols) before and (filled symbols) after Alexa-488-maleimide labeling. (E) Cartoon representing the voltage clamp fluorometry (VCF) technique. A cysteine is introduced at position 192 (close to the voltage sensor [S4]) and labeled with a fluorophore tethered to a maleimide group (Alexa-488â5 maleimide). Upon voltage changes, labeled-S4s move and the environment around the tethered fluorophore changes, altering fluorescence intensity. Both current and fluorescence are recorded simultaneously using a VCF set up. (F) Representative current (black) and fluorescence (cyan) traces from Alexa-488-labeled KCNQ2-F192C channels (KCNQ2*) for the indicated voltage protocol (top). A sweep to 0 mV is depicted in red to facilitate comparison of time courses in (HâI). (G) Normalized G(V) (black solid lines from Boltzmann fit) and F(V) (cyan circles and cyan solid line from a Boltzmann fit) curves from (black circles) F192C-Alexa-488 âKCNQ2*â, (black squares) unlabeled F192C, and (gray squares) wt channels. The midpoints of activation for the fits are: GV1/2F192C-Alexa-488 = â77.1 ± 2.7 mV, (n=9), FV1/2F192C-Alexa-488 = â87.1 ± 3.9 mV, (n=8), GV1/2 unlabeled-F192C = â55.8 ± 0.8 mV, (n=9), and GV1/2wt = â43 ± 0.7 mV, (n=21), Supplementary file 1. Data are mean ± SEM; see Materials and methods. (H) Representative current time courses of (gray) wt, (black) F192C, and (red) F192C-Alexa-488 channels in response to the protocol shown on top. The dashed line represents 50% of the maximum current level at the end of the depolarizing pulse. (I) The time courses of current activations are quantified as the time to reach half the maximum current level at the end of the depolarizing pulse in (H, dashed line). Data are presented as mean ± SEM, n=9â21. Statistical significance was determined using ANOVA and Tukeyâs post hoc test, and significance level was set at p<0.05. Asterisks denote significance: p<0.05*. V: voltage; PD in this cartoon represents: photodiode photodetector. |
|
|
Figure 3. Fluorescence from KCNQ2* correlates with channel opening. (A–D) Representative current (black) and fluorescence (cyan) traces from KCNQ2* channels for the activation (A) and deactivation (C) voltage protocols (top). In response to the prepulse to −120 mV, the fluorescence signal decreases (cyan dashed arrow), indicating that not all voltage sensors were in their resting position at the holding potential (−80 mV). Representative experiments showing time courses of (B) activation and (D) deactivation of current (black) and fluorescence (cyan) signals from KCNQ2* channels at different voltages as in (A) and (C), respectively. Note that the current and the fluorescence signals correlate during both channel activation and deactivation. |
|
|
Figure 4. Accessibility of residue A193C supports voltage-dependent motion of S4 segment. (A) Cartoon representing extracellular cysteine accessibility of residue A193C as in Figure 1A. (B) Currents in response to +20 mV voltage steps before (gray trace #0) and during several 5 s applications of methanethiosulfonate (MTSET) at +20 mV (green traces #1–7), –100 mV (blue traces #1–12), and –140 mV (black traces #1–19) on A193C channels for the indicated voltage protocol. We repeat MTSET applications (10 μM at +20 and –100 mV, and 20 μM at –140 mV) in between 25 s washouts as shown in each voltage protocol. (C) Normalized current of A193C during MTSET exposure at +20 mV (green), 0 mV (orange), – 80 mV (pink), –100 mV (blue), and – 140 mV (black). (D and E) Normalized G(V) curves (squares and black line from a Boltzmann fit) of A193C channels and voltage dependence of the modification rate (mod. rate [V], green circles and green line from a Boltzmann fit) for MTSET to residue A193C. In (E), dashed lines represent ‘wt’ KCNQ2* (black) G(V) and (cyan) F(V) curves for comparison. (E’) Summary of G(V)1/2 for (open squares) A193C and (open gray circles) labeled F192C-Alexa channels. Data are presented as mean ± SEM, n=9–12. Statistical significance was determined using paired Student t-test and significance level was set at p<0.05, p=0.062. The midpoints of activation for the fits are: GV1/2A193C = – 70 ± 2.4 mV, (n=12) and GV1/2F192C-Alexa = –77.1 ± 2.7 mV, (n=9); Mod. rate V1/2 A193C = –72.8 ± 24.5 mV, (n=3–8); GV1/2A193C = – 70 ± 2.4 mV, (n=12); see Figure 2G for KCNQ2* GV1/2 and FV1/2, values. |
|
|
Figure 5. Disease-causing mutations in KCNQ2 channels differentially affect S4 and gate domains. (A) Cartoon representing the voltage-clamp fluorometry (VCF) technique as in Figure 2A. The localization of the two epilepsy-associated mutations - R198Q (red) and R214W (maroon) are shown. (B) Representative (black) current and (red) fluorescence traces from KCNQ2*-R198Q channels for the indicated voltage protocol (top). (Bâ) Comparison of the (black) time course of current activation and (red) fluorescence signals from KCNQ2*-R198Q channels in response to the voltage protocol shown. (C) Normalized G(V) (black triangles and black solid line from a Boltzmann fit) and F(V) (red triangles and red solid line from a Boltzmann fit) curves from KCNQ2*-R198Q. (D) Representative (black) current and (maroon) fluorescence traces from KCNQ2*-R214W channels for the indicated voltage protocol (top). (Dâ) Comparison of the (black) time course of current activation and (maroon) fluorescence signals from KCNQ2*- R214W channels in response to the voltage protocol shown. (E) Normalized G(V) (black squares and black solid line from a Boltzmann fit) and F(V) (maroon squares and maroon solid line from a Boltzmann fit) curves from KCNQ2*- R214W. (C and E) Dashed lines represent KCNQ2-F192C labeled with Alexa-488 (KCNQ2*) G(V) (black) and F(V) (cyan) curves for comparison. The same color code for the two KCNQ2 mutations is shown throughout the figure. The midpoints of activation of the fits are (GVR198Q 1/2 = â110.3 ± 3.5 mV, (n=10), FVR198Q 1/2 = â119.8 ± 4.2 mV, [n=4], GV214W 1/2 = â17.1 ± 0.9 mV, [n=8], and FVR214W 1/2 = â 77 ± 0.6 mV, [n=7]) and in Supplementary file 1. Data are mean ± SEM. |
|
|
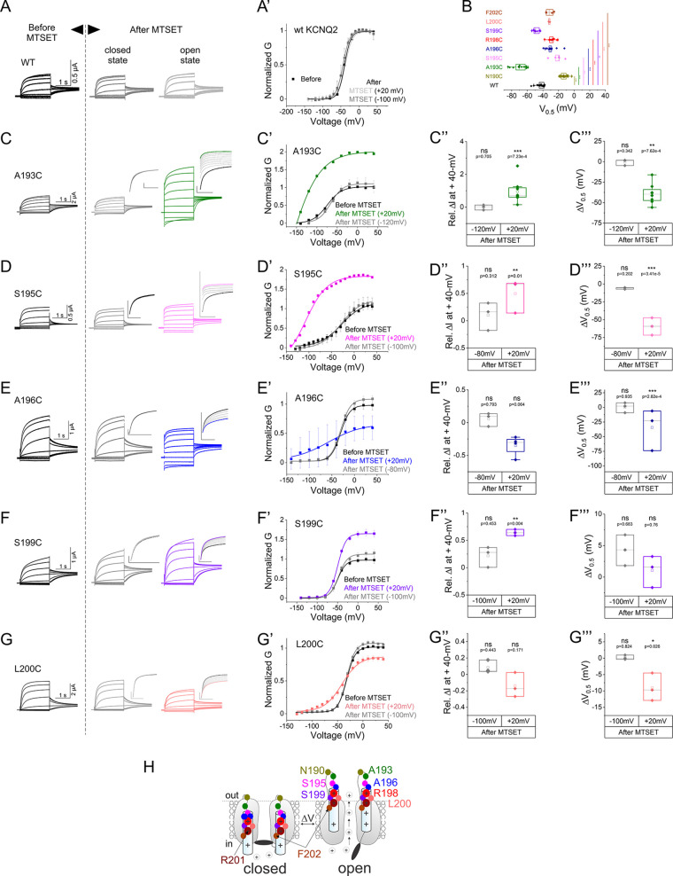
Supplementary Figure 1. State-dependent modification of S4 residues by external methanethiosulfonate (MTSET) consistent with outward S4 motion. (A, C, D, E, F, and G) Currents from oocytes expressing (A) wild type (wt), (C) A193C, (D) S195C, (E) A196C, (F) S199C, and (G) L200C channels in response to 20 mV voltage steps from –140 mV to +40 mV (left) before and after applications of MTSET (middle) at hyperpolarized voltages (–80 mV for S195C and A196C, –100 mV for S199C and L200C, and –120 mV for A193C) and (right) a depolarized voltage at +20 mV. We repeat 5 s MTSET application in between 25 s washouts for 8–15 cycles, as shown in the open and closed protocols in Figure 1C. We used MTSET concentrations ranging from 10 to 100 μM, respectively. (B) Summary of G(V)1/2 values for the wt and cysteine mutants before MTSET application. Insets represent exemplar current traces of MTSET modification measured at +20 mV in both the (middle) closed and (right) open states. Scale bars: 1 s, 1μA. (A’, C’, D’, E’, F’, and G’) Normalized G(V) relations (lines from a Boltzmann fit) of recordings from panels (A), (C), (D), (E), (F), and (G), respectively, before (black) and after MTSET application in the (gray) closed and (color-coded) open states. The G(V)s after MTSET modification of recordings from panels (A), (C), (D), (E), (F), and (G) were normalized to peak conductance before MTSET application (black). mean ± SEM, n=3–21. Summary of (C’’, D’’, E’’, F’’, and G’’) relative change in current amplitude at +40 mV and (C’’’, D’’’, E’’’, F’’’, and G’’’) voltage dependence shift of MTSET-mediated modification of the cysteine mutants in (gray) the closed and (color-coded) open states. Mean ± SEM, n=3–15. Due to the non-saturating G(V) at negative voltages in A193C, S195C, and A196C after MTSET application in the open state, we used the voltages at the midpoint of the measured G(V) curves to calculate the estimated minimum shifts in voltage dependences in (C’’’, D’’’, E’’’), respectively. Statistical significance was determined using the paired Student’s t-test and significance level was set at p<0.05. Asterisks denote significance: p<0.05*, p<0.01**, p<0.001***. (H) Cartoon representing the voltage-dependent cysteine accessibility data from all residues assayed. Unlike residue N190 (yellow) that is modified by MTSET in both closed and open states (always exposed), residue F202 (brown) remains unmodified in both closed and open states (buried in the membrane). A stretch of eight to nine amino acids (193 to 200–201) moves from a membrane-buried position in the closed state to the extracellular solution during channel opening. Note that because R201C produces voltage-independent channels, we cannot test the state-dependent modification of MTS reagents. The dashed line indicates the proposed outer lipid bilayer boundary. Only two subunits of the tetrameric channel are shown. |
|
|
Supplementary Figure 2. Fast perfusion system delivers 5 s applications of external solution exchange to whole oocytes. Representative time course of solution exchange from 100 mM NaCl (Na) to 100 mM KCl (K). Currents from KCNQ2 channels in response to a +20 mV pulse from a holding potential of â80 mV followed by a tail potential of â80 mV. Extracellular solution was ND96 (100 mM NaCl) except for the 5 s application for which the 100 mM NaCl was exchanged for 100 mM KCl. Shown are three cycles of solution exchanging as shown in the protocol (top). The application of 100 mM KCl quickly reduces (Ï=0.21 ± 3.6 s) the outward currents, and the reintroduction of the 100 mM NaCl quickly (Ï=0.32 ± 1.5 s) restores the currents. |
|
|
Supplementary Figure 3. Summary of modification of N190C, R198C, and F202C in the closed and open states by external methanethiosulfonate (MTSET). Summary of (A, C, and E) relative change in current amplitude at +40 mV and (B, D, and F) voltage of half activation shift of MTSET-mediated modification of the cysteine mutants in (gray) the closed and (color-coded) open states. Mean ± SEM, n=3–24. Statistical significance was determined using the paired Student’s t-test and significance level was set at p<0.05. Asterisks denote significance: p<0.01**, p<0.001***. |
|
|
Supplementary Figure 4. Modification of N190C in the open state by external methanethiosulfonate (MTSET). (A) Currents from oocytes expressing KCNQ2-N190C channels in response to 20 mV voltage steps from â140 mV to +40 mV (black) before and (yellow) after application of MTSET in the open state. The middle panel in (A) shows currents in response to a +20 mV voltage step during MTSET application on N190C channels in the open state for the indicated voltage protocol. MTSET is applied at +20 mV for 5 s in between 25 s washouts for 8â15 cycles, and the change in current is measured at +20 mV. (B) Steady-state conductance/voltage relationships, G(V), (lines from a Boltzmann fit) of N190C channels normalized to peak conductance before MTSET application (black). The G(V) relationships of N190C channels before and after MTSET application in the open state (+20 mV, yellow) are obtained from recordings of (A, left and right panels, respectively). Summary of (C) relative change in current amplitude and (D) voltage dependence shift of MTSET-mediated modification of N190C channels in the open state. Mean ± SEM, n=5â24. Statistical significance was determined using the paired Studentâs t-test (from before) and significance level was set at p<0.05. Asterisks denote significance: p<0.01**. |
|
|
Supplementary Figure 5. Proposed molecular motions of S4 residues in KCNQ2 channels. (A and C) KCNQ2 homology model in the closed resting state (S4 down) and (B and D) cryo-EM structure of KCNQ2 channel in the activated state of S4 (up) and closed pore. The homology model of KCNQ2 channels with S4 in the resting (down) state was created using the Swiss-model program (https://swissmodel.expasy.org/) with the model of KCNQ1 in the resting state (Kuenze et al., 2019), as template. The homology model of KCNQ2 channels with S4 in the activated (up) state (Li et al., 2021b): PDB code for KCNQ2: 7CR0. (A) In the resting state, R1 and R2 in S4 (cyan) localize above and below the gating charge transfer center F137 (red stick), respectively. (B) Upon S4 activation, R1 and R2 move about three helical turns outward from F137 into a position close to or within the extracellular space. One subunit is shown as ribbons and key amino acid residues as sticks. (CâD) Proposed molecular motions of S4 residues from (C) resting to (D) activated states from cysteine accessibility data. A buried (red spheres) stretch of eight to nine amino acids (193 to 200â201) in the resting state (C) becomes exposed to the extracellular space (green spheres) in the activated state (D). The four subunits are shown as ribbons and buried and extracellularly exposed residues in the S4 are shown as red and green spheres, respectively. Dotted lines indicate the proposed inner and outer lipid bilayer boundary. All images were generated using UCSF ChimeraX, version 1.1 (2020-10-07). VSD: voltage sensing domain; PD: pore domain. |
|
|
Supplementary Figure 6. Cysteine-scan mutagenesis of S3âS4 linker identifies F192C as the ideal position for fluorophore labeling. (A) Summary of the time courses of current activation for the wt and cysteine mutants quantified as the time to reach half the maximum current level at the end of the 0 mV pulse in Figure 2B. Data are presented as mean ± SEM, n=5â24. Statistical significance was determined using ANOVA and Tukeyâs post hoc test; significance level was set at p<0.05. Asterisks denote significance: p<0.05*, p<0.001***. (B) Representative (black) current and (yellow) fluorescence traces from Dylight-488-labeled KCNQ2-F192C channels (KCNQ2*) for the indicated voltage protocol (top). (C, top panels) Comparison of time courses of (left) current activation and (right) fluorescence signals from (yellow) Dylight-488 and (cyan) Alexa-488-labeled KCNQ2* channels in response to the voltage protocol shown on top. The dashed lines represent 50% of the maximum (left) current and (right) fluorescence levels at the end of the normalized pulse. The time course of current activation (black solid line) curve of unlabeled F192C is shown. (C) The time courses of (left) current and (right) fluorescence are quantified as the time to reach half the maximum current and fluorescence levels at the end of the depolarizing pulse in (C, top). For comparison, the time courses of current for the (gray) wt and (black) unlabeled F192C are also shown. Data are presented as mean ± SEM, n=8â21. Statistical significance for the current and fluorescence was determined using ANOVA and Tukeyâs post hoc test and paired-t test, respectively. Significance level was set at p<0.05. Asterisks denote significance: p<0.01**. (D) Normalized G(V) (open symbols and dashed lines from a Boltzmann fit) and F(V) (closed symbols and solid cyan and yellow lines from a Boltzmann fit) curves from (yellow) Dylight-488 and (cyan) Alexa-488-labeled KCNQ2* channels. For comparison, the G(V) relationships of (solid gray line) wt and (solid black line) unlabeled F192C channels are shown. Data are mean ± SEM, (n=8â21). The midpoints of activation for the fits are: GV1/2F192C-Alexa-488 = â77.1 ± 2.7 mV, (n=9) and FV1/2F192C-Alexa-488 = â87.1 ± 3.9 mV, (n=8), GV1/2F192C-Dylight-488 = â79.9 ± 1.4 mV, (n=11) and FV1/2F192C-Dylight-488 = â94.7 ± 1.8 mV, (n=8), GV1/2 unlabeled-F192C = â55.8 ± 0.8 mV, (n=9), and GV1/2wt = â43 ± 0.7 mV, (n=21), Supplementary file 1. (EâF) Representative (top panels) current and (bottom panels) fluorescence traces from (E) Dylight-488 and (F) Alexa-488-incubated wt-KCNQ2 channels. |
|
|
Supplementary Figure 7. Gating properties of the epilepsy-associated mutations - R198Q and R214W. (A, B) Representative normalized current time courses of (A) activation and (B) deactivation from labeled (black) F192C, (red) R198Q ,and (maroon) R214W mutated channels in response to the indicated voltage steps. The dashed lines in (A) and (B) represent 50% of the normalized current levels at the end of the pulse. (C) Summary of the time courses of (open symbols) current and (filled symbols) fluorescence is quantified as the time to reach 50% maximum level at the end of the depolarizing pulse as in (A and the fluorescence, inset). (D) Summary of Tau values for deactivation of current for (black) F192C, (red) R198Q, and (maroon) R214W, respectively. (E) Summary of (open symbols) G(V)1/2 and (filled symbols) F(V)1/2 values for the (cyan) F192C, (red) R198Q, and (maroon) R214W. Data is presented as mean ± SEM, n=8â11. Statistical significance was determined using ANOVA and Tukeyâs post hoc test, and significance level was set at p<0.05. Asterisks denote significance: p<0.05*. |
|
|
Supplementary Figure 8. PIP2 tightly joints the loop connecting S4 and S4âS5 linker to facilitate channel opening. Cryo-EM structure of KCNQ2 channel in the activated state (S4 [up] and closed pore showing (A) the localization of residue R214 [sphere] in the loop connecting S4 [cyan] and S4âS5 linker, and (B) the position of PIP2 relative to R214 within the S4/S4âS5 interface of KCNQ2 channels). PDB code for KCNQ2: 7CR0. All images were generated using UCSF ChimeraX, version 1.1 (2020-10-07). |
|
|
Figure 1—figure supplement 1. State-dependent modification of S4 residues by external methanethiosulfonate (MTSET) consistent with outward S4 motion.(A, C, D, E, F, and G) Currents from oocytes expressing (A) wild type (wt), (C) A193C, (D) S195C, (E) A196C, (F) S199C, and (G) L200C channels in response to 20 mV voltage steps from –140 mV to +40 mV (left) before and after applications of MTSET (middle) at hyperpolarized voltages (–80 mV for S195C and A196C, –100 mV for S199C and L200C, and –120 mV for A193C) and (right) a depolarized voltage at +20 mV. We repeat 5 s MTSET application in between 25 s washouts for 8–15 cycles, as shown in the open and closed protocols in Figure 1C. We used MTSET concentrations ranging from 10 to 100 μM, respectively. (B) Summary of G(V)1/2 values for the wt and cysteine mutants before MTSET application. Insets represent exemplar current traces of MTSET modification measured at +20 mV in both the (middle) closed and (right) open states. Scale bars: 1 s, 1μA. (A’, C’, D’, E’, F’, and G’) Normalized G(V) relations (lines from a Boltzmann fit) of recordings from panels (A), (C), (D), (E), (F), and (G), respectively, before (black) and after MTSET application in the (gray) closed and (color-coded) open states. The G(V)s after MTSET modification of recordings from panels (A), (C), (D), (E), (F), and (G) were normalized to peak conductance before MTSET application (black). mean ± SEM, n=3–21. Summary of (C’’, D’’, E’’, F’’, and G’’) relative change in current amplitude at +40 mV and (C’’’, D’’’, E’’’, F’’’, and G’’’) voltage dependence shift of MTSET-mediated modification of the cysteine mutants in (gray) the closed and (color-coded) open states. Mean ± SEM, n=3–15. Due to the non-saturating G(V) at negative voltages in A193C, S195C, and A196C after MTSET application in the open state, we used the voltages at the midpoint of the measured G(V) curves to calculate the estimated minimum shifts in voltage dependences in (C’’’, D’’’, E’’’), respectively. Statistical significance was determined using the paired Student’s t-test and significance level was set at p<0.05. Asterisks denote significance: p<0.05*, p<0.01**, p<0.001***. (H) Cartoon representing the voltage-dependent cysteine accessibility data from all residues assayed. Unlike residue N190 (yellow) that is modified by MTSET in both closed and open states (always exposed), residue F202 (brown) remains unmodified in both closed and open states (buried in the membrane). A stretch of eight to nine amino acids (193 to 200–201) moves from a membrane-buried position in the closed state to the extracellular solution during channel opening. Note that because R201C produces voltage-independent channels, we cannot test the state-dependent modification of MTS reagents. The dashed line indicates the proposed outer lipid bilayer boundary. Only two subunits of the tetrameric channel are shown. |
|
|
Figure 1—figure supplement 2. Fast perfusion system delivers 5 s applications of external solution exchange to whole oocytes.Representative time course of solution exchange from 100 mM NaCl (Na) to 100 mM KCl (K). Currents from KCNQ2 channels in response to a +20 mV pulse from a holding potential of –80 mV followed by a tail potential of –80 mV. Extracellular solution was ND96 (100 mM NaCl) except for the 5 s application for which the 100 mM NaCl was exchanged for 100 mM KCl. Shown are three cycles of solution exchanging as shown in the protocol (top). The application of 100 mM KCl quickly reduces (τ=0.21 ± 3.6 s) the outward currents, and the reintroduction of the 100 mM NaCl quickly (τ=0.32 ± 1.5 s) restores the currents. |
|
|
Figure 1—figure supplement 3. Summary of modification of N190C, R198C, and F202C in the closed and open states by external methanethiosulfonate (MTSET).Summary of (A, C, and E) relative change in current amplitude at +40 mV and (B, D, and F) voltage of half activation shift of MTSET-mediated modification of the cysteine mutants in (gray) the closed and (color-coded) open states. Mean ± SEM, n=3–24. Statistical significance was determined using the paired Student’s t-test and significance level was set at p<0.05. Asterisks denote significance: p<0.01**, p<0.001***. |
|
|
Figure 1—figure supplement 4. Modification of N190C in the open state by external methanethiosulfonate (MTSET).(A) Currents from oocytes expressing KCNQ2-N190C channels in response to 20 mV voltage steps from –140 mV to +40 mV (black) before and (yellow) after application of MTSET in the open state. The middle panel in (A) shows currents in response to a +20 mV voltage step during MTSET application on N190C channels in the open state for the indicated voltage protocol. MTSET is applied at +20 mV for 5 s in between 25 s washouts for 8–15 cycles, and the change in current is measured at +20 mV. (B) Steady-state conductance/voltage relationships, G(V), (lines from a Boltzmann fit) of N190C channels normalized to peak conductance before MTSET application (black). The G(V) relationships of N190C channels before and after MTSET application in the open state (+20 mV, yellow) are obtained from recordings of (A, left and right panels, respectively). Summary of (C) relative change in current amplitude and (D) voltage dependence shift of MTSET-mediated modification of N190C channels in the open state. Mean ± SEM, n=5–24. Statistical significance was determined using the paired Student’s t-test (from before) and significance level was set at p<0.05. Asterisks denote significance: p<0.01**. |
|
|
Figure 1—figure supplement 5. Proposed molecular motions of S4 residues in KCNQ2 channels.(A and C) KCNQ2 homology model in the closed resting state (S4 down) and (B and D) cryo-EM structure of KCNQ2 channel in the activated state of S4 (up) and closed pore. The homology model of KCNQ2 channels with S4 in the resting (down) state was created using the Swiss-model program (https://swissmodel.expasy.org/) with the model of KCNQ1 in the resting state (Kuenze et al., 2019), as template. The homology model of KCNQ2 channels with S4 in the activated (up) state (Li et al., 2021b): PDB code for KCNQ2: 7CR0. (A) In the resting state, R1 and R2 in S4 (cyan) localize above and below the gating charge transfer center F137 (red stick), respectively. (B) Upon S4 activation, R1 and R2 move about three helical turns outward from F137 into a position close to or within the extracellular space. One subunit is shown as ribbons and key amino acid residues as sticks. (C–D) Proposed molecular motions of S4 residues from (C) resting to (D) activated states from cysteine accessibility data. A buried (red spheres) stretch of eight to nine amino acids (193 to 200–201) in the resting state (C) becomes exposed to the extracellular space (green spheres) in the activated state (D). The four subunits are shown as ribbons and buried and extracellularly exposed residues in the S4 are shown as red and green spheres, respectively. Dotted lines indicate the proposed inner and outer lipid bilayer boundary. All images were generated using UCSF ChimeraX, version 1.1 (2020-10-07). VSD: voltage sensing domain; PD: pore domain. |
|
|
Figure 2—figure supplement 1. Cysteine-scan mutagenesis of S3–S4 linker identifies F192C as the ideal position for fluorophore labeling.(A) Summary of the time courses of current activation for the wt and cysteine mutants quantified as the time to reach half the maximum current level at the end of the 0 mV pulse in Figure 2B. Data are presented as mean ± SEM, n=5–24. Statistical significance was determined using ANOVA and Tukey’s post hoc test; significance level was set at p<0.05. Asterisks denote significance: p<0.05*, p<0.001***. (B) Representative (black) current and (yellow) fluorescence traces from Dylight-488-labeled KCNQ2-F192C channels (KCNQ2*) for the indicated voltage protocol (top). (C, top panels) Comparison of time courses of (left) current activation and (right) fluorescence signals from (yellow) Dylight-488 and (cyan) Alexa-488-labeled KCNQ2* channels in response to the voltage protocol shown on top. The dashed lines represent 50% of the maximum (left) current and (right) fluorescence levels at the end of the normalized pulse. The time course of current activation (black solid line) curve of unlabeled F192C is shown. (C) The time courses of (left) current and (right) fluorescence are quantified as the time to reach half the maximum current and fluorescence levels at the end of the depolarizing pulse in (C, top). For comparison, the time courses of current for the (gray) wt and (black) unlabeled F192C are also shown. Data are presented as mean ± SEM, n=8–21. Statistical significance for the current and fluorescence was determined using ANOVA and Tukey’s post hoc test and paired-t test, respectively. Significance level was set at p<0.05. Asterisks denote significance: p<0.01**. (D) Normalized G(V) (open symbols and dashed lines from a Boltzmann fit) and F(V) (closed symbols and solid cyan and yellow lines from a Boltzmann fit) curves from (yellow) Dylight-488 and (cyan) Alexa-488-labeled KCNQ2* channels. For comparison, the G(V) relationships of (solid gray line) wt and (solid black line) unlabeled F192C channels are shown. Data are mean ± SEM, (n=8–21). The midpoints of activation for the fits are: GV1/2F192C-Alexa-488 = –77.1 ± 2.7 mV, (n=9) and FV1/2F192C-Alexa-488 = –87.1 ± 3.9 mV, (n=8), GV1/2F192C-Dylight-488 = –79.9 ± 1.4 mV, (n=11) and FV1/2F192C-Dylight-488 = –94.7 ± 1.8 mV, (n=8), GV1/2 unlabeled-F192C = –55.8 ± 0.8 mV, (n=9), and GV1/2wt = –43 ± 0.7 mV, (n=21), Supplementary file 1. (E–F) Representative (top panels) current and (bottom panels) fluorescence traces from (E) Dylight-488 and (F) Alexa-488-incubated wt-KCNQ2 channels. |
|
|
Figure 5—figure supplement 1. Gating properties of the epilepsy-associated mutations - R198Q and R214W.(A, B) Representative normalized current time courses of (A) activation and (B) deactivation from labeled (black) F192C, (red) R198Q ,and (maroon) R214W mutated channels in response to the indicated voltage steps. The dashed lines in (A) and (B) represent 50% of the normalized current levels at the end of the pulse. (C) Summary of the time courses of (open symbols) current and (filled symbols) fluorescence is quantified as the time to reach 50% maximum level at the end of the depolarizing pulse as in (A and the fluorescence, inset). (D) Summary of Tau values for deactivation of current for (black) F192C, (red) R198Q, and (maroon) R214W, respectively. (E) Summary of (open symbols) G(V)1/2 and (filled symbols) F(V)1/2 values for the (cyan) F192C, (red) R198Q, and (maroon) R214W. Data is presented as mean ± SEM, n=8–11. Statistical significance was determined using ANOVA and Tukey’s post hoc test, and significance level was set at p<0.05. Asterisks denote significance: p<0.05*. |
|
|
Figure 5—figure supplement 2. PIP2 tightly joints the loop connecting S4 and S4–S5 linker to facilitate channel opening.Cryo-EM structure of KCNQ2 channel in the activated state (S4 [up] and closed pore showing (A) the localization of residue R214 [sphere] in the loop connecting S4 [cyan] and S4–S5 linker, and (B) the position of PIP2 relative to R214 within the S4/S4–S5 interface of KCNQ2 channels). PDB code for KCNQ2: 7CR0. All images were generated using UCSF ChimeraX, version 1.1 (2020-10-07). |
|
|
Author response image 1. (a) Currents from oocytes expressing KCNQ2-N190C channels in response to 20-mV voltage steps from – 140-mV to + 40-mV (left) before and (right) after application of MTSET in the open state. (middle) currents in response to a + 20-mV voltage steps during MTSET application on N190C channels in the open state for the indicated voltage protocol. MTSET is applied at + 20-mV for 5-s in between 25-s washouts for 8-15 cycles and the change in current is measured at + 20-mV. (b) Normalized steady-state conductance/voltage relationships, G(V), (lines from a Boltzmann fit) of N190C channels (black) before and (gray ‘closed state’ and yellow ‘open state’) after MTSET application. Summary of (c) relative change in current amplitude and (d) voltage dependence shift of MTSET-mediated modification of N190C channels in the open state. (e) Summary table of the G(V) values from each experiment. Values from the original submission are shown in red. (e’) Statistical analysis from red values. Significance was determined using the paired Student’s t-test and significance level was set at P < 0.05. Asterisks denote significance: p < 0.01**. |
|
|
Author response image 2. (a, b’, and c’) Currents from oocytes expressing KCNQ2-N190C channels in response to 20-mV voltage steps from – 140-mV to + 40-mV (a) before and after application of MTSET in the (b’) closed and (c’) open states.(b and c) currents in response to a + 20-mV voltage step during MTSET application on N190C channels in the (b) closed and (c) open states for the indicated voltage protocols. MTSET is first applied at (b) – 80 mV for 5-s in between 25-s washouts for 8-15 cycles and the change in current is measured at + 20-mV. On the same cell and after MTSET is washed out of the bath, MTSET is re-applied at (c) + 20-mV using a similar protocol as in (b). (d) Normalized steady-state conductance/voltage relationships, G(V), (lines from a Boltzmann fit) of N190C channels normalized to peak conductance before MTSET application (black). The G(V) relationships of N190C channels before and after MTSET application in the closed (-80-mV, gray) and open (+ 20-mV, yellow) states are obtained from recordings of panels (a), (b’), and (c’), respectively. Summary of (e) relative change in current amplitude and (f) voltage dependence shift of MTSET-mediated modification of N190C channels in the (gray) closed and (yellow) open states. Mean ± SEM, n=9-24. Statistical significance was determined using the Student’s t-test and significance level was set at P < 0.05. Asterisks denote significance: p < 0.001***. |
References [+] :
Abbott,
Ion channels under the sun.
2014, Pubmed
Abbott, Ion channels under the sun. 2014, Pubmed
Adams, Pharmacological inhibition of the M-current. 1982, Pubmed
Adams, Slow synaptic transmission in frog sympathetic ganglia. 1986, Pubmed
Aggarwal, Contribution of the S4 segment to gating charge in the Shaker K+ channel. 1996, Pubmed , Xenbase
Barro-Soria, Epilepsy-associated mutations in the voltage sensor of KCNQ3 affect voltage dependence of channel opening. 2019, Pubmed , Xenbase
Brodie, Efficacy and safety of adjunctive ezogabine (retigabine) in refractory partial epilepsy. 2010, Pubmed
Brown, Muscarinic suppression of a novel voltage-sensitive K+ current in a vertebrate neurone. 1980, Pubmed
Castaldo, Benign familial neonatal convulsions caused by altered gating of KCNQ2/KCNQ3 potassium channels. 2002, Pubmed , Xenbase
Cornet, Neonatal epilepsies: Clinical management. 2018, Pubmed
del Camino, Tight steric closure at the intracellular activation gate of a voltage-gated K(+) channel. 2001, Pubmed
Delmas, Pathways modulating neural KCNQ/M (Kv7) potassium channels. 2005, Pubmed
Geisheker, Hotspots of missense mutation identify neurodevelopmental disorder genes and functional domains. 2017, Pubmed
Gourgy-Hacohen, Capturing distinct KCNQ2 channel resting states by metal ion bridges in the voltage-sensor domain. 2014, Pubmed , Xenbase
Greene, Modulation of Kv7 channels and excitability in the brain. 2017, Pubmed
Halliwell, Voltage-clamp analysis of muscarinic excitation in hippocampal neurons. 1982, Pubmed
Hodgkin, A quantitative description of membrane current and its application to conduction and excitation in nerve. 1952. 1990, Pubmed
Horrigan, Allosteric voltage gating of potassium channels I. Mslo ionic currents in the absence of Ca(2+). 1999, Pubmed , Xenbase
Hou, Inactivation of KCNQ1 potassium channels reveals dynamic coupling between voltage sensing and pore opening. 2017, Pubmed , Xenbase
Hou, Two-stage electro-mechanical coupling of a KV channel in voltage-dependent activation. 2020, Pubmed
Jentsch, Neuronal KCNQ potassium channels: physiology and role in disease. 2000, Pubmed
Jespersen, The KCNQ1 potassium channel: from gene to physiological function. 2005, Pubmed
Kato, Clinical spectrum of early onset epileptic encephalopathies caused by KCNQ2 mutation. 2013, Pubmed
Kim, PIP2 mediates functional coupling and pharmacology of neuronal KCNQ channels. 2017, Pubmed , Xenbase
Kubisch, KCNQ4, a novel potassium channel expressed in sensory outer hair cells, is mutated in dominant deafness. 1999, Pubmed , Xenbase
Kuenze, Upgraded molecular models of the human KCNQ1 potassium channel. 2019, Pubmed
Larsson, Transmembrane movement of the shaker K+ channel S4. 1996, Pubmed , Xenbase
Li, Structural Basis for the Modulation of Human KCNQ4 by Small-Molecule Drugs. 2021, Pubmed
Li, Molecular basis for ligand activation of the human KCNQ2 channel. 2021, Pubmed
Long, Crystal structure of a mammalian voltage-dependent Shaker family K+ channel. 2005, Pubmed
Maljevic, Potassium channel genes and benign familial neonatal epilepsy. 2014, Pubmed
Mannuzzu, Direct physical measure of conformational rearrangement underlying potassium channel gating. 1996, Pubmed , Xenbase
Miceli, Gating consequences of charge neutralization of arginine residues in the S4 segment of K(v)7.2, an epilepsy-linked K+ channel subunit. 2008, Pubmed
Miceli, Gating currents from Kv7 channels carrying neuronal hyperexcitability mutations in the voltage-sensing domain. 2012, Pubmed , Xenbase
Millichap, Infantile spasms and encephalopathy without preceding neonatal seizures caused by KCNQ2 R198Q, a gain-of-function variant. 2017, Pubmed
Nerbonne, Molecular physiology of cardiac repolarization. 2005, Pubmed
Orhan, Dominant-negative effects of KCNQ2 mutations are associated with epileptic encephalopathy. 2014, Pubmed , Xenbase
Osteen, KCNE1 alters the voltage sensor movements necessary to open the KCNQ1 channel gate. 2010, Pubmed , Xenbase
Osteen, The cardiac IKs channel, complex indeed. 2010, Pubmed , Xenbase
Osteen, Allosteric gating mechanism underlies the flexible gating of KCNQ1 potassium channels. 2012, Pubmed , Xenbase
Padilla, The KCNQ2/3 selective channel opener ICA-27243 binds to a novel voltage-sensor domain site. 2009, Pubmed
Pathak, The cooperative voltage sensor motion that gates a potassium channel. 2005, Pubmed , Xenbase
Rauch, Range of genetic mutations associated with severe non-syndromic sporadic intellectual disability: an exome sequencing study. 2012, Pubmed
Roeloffs, In vivo profile of ICA-27243 [N-(6-chloro-pyridin-3-yl)-3,4-difluoro-benzamide], a potent and selective KCNQ2/Q3 (Kv7.2/Kv7.3) activator in rodent anticonvulsant models. 2008, Pubmed
Saitsu, Whole exome sequencing identifies KCNQ2 mutations in Ohtahara syndrome. 2012, Pubmed
Savalli, Voltage-dependent conformational changes in human Ca(2+)- and voltage-activated K(+) channel, revealed by voltage-clamp fluorometry. 2006, Pubmed , Xenbase
Schroeder, KCNQ5, a novel potassium channel broadly expressed in brain, mediates M-type currents. 2000, Pubmed
Seoh, Voltage-sensing residues in the S2 and S4 segments of the Shaker K+ channel. 1996, Pubmed , Xenbase
Soh, Conditional deletions of epilepsy-associated KCNQ2 and KCNQ3 channels from cerebral cortex cause differential effects on neuronal excitability. 2014, Pubmed
Soh, KCNQ2 and KCNQ5 form heteromeric channels independent of KCNQ3. 2022, Pubmed
Soldovieri, Epileptic Encephalopathy In A Patient With A Novel Variant In The Kv7.2 S2 Transmembrane Segment: Clinical, Genetic, and Functional Features. 2019, Pubmed
Sun, Structural Basis of Human KCNQ1 Modulation and Gating. 2020, Pubmed
Taylor, Structure and physiological function of the human KCNQ1 channel voltage sensor intermediate state. 2020, Pubmed , Xenbase
Vaid, Voltage clamp fluorimetry reveals a novel outer pore instability in a mammalian voltage-gated potassium channel. 2008, Pubmed , Xenbase
Wang, Positional cloning of a novel potassium channel gene: KVLQT1 mutations cause cardiac arrhythmias. 1996, Pubmed
Wang, KCNQ2 and KCNQ3 potassium channel subunits: molecular correlates of the M-channel. 1998, Pubmed , Xenbase
Weckhuysen, KCNQ2 encephalopathy: emerging phenotype of a neonatal epileptic encephalopathy. 2012, Pubmed
Weckhuysen, Extending the KCNQ2 encephalopathy spectrum: clinical and neuroimaging findings in 17 patients. 2013, Pubmed
Wickenden, N-(6-chloro-pyridin-3-yl)-3,4-difluoro-benzamide (ICA-27243): a novel, selective KCNQ2/Q3 potassium channel activator. 2008, Pubmed
Wulff, Voltage-gated potassium channels as therapeutic targets. 2009, Pubmed
Wuttke, The new anticonvulsant retigabine favors voltage-dependent opening of the Kv7.2 (KCNQ2) channel by binding to its activation gate. 2005, Pubmed , Xenbase
Wuttke, Novel anticonvulsant drugs targeting voltage-dependent ion channels. 2006, Pubmed
Zagotta, Shaker potassium channel gating. III: Evaluation of kinetic models for activation. 1994, Pubmed , Xenbase
Zaydman, Kv7.1 ion channels require a lipid to couple voltage sensing to pore opening. 2013, Pubmed , Xenbase
Zaydman, Domain-domain interactions determine the gating, permeation, pharmacology, and subunit modulation of the IKs ion channel. 2014, Pubmed , Xenbase
