XB-ART-59137
Development
2022 Jul 01;14913:. doi: 10.1242/dev.200358.
Show Gene links
Show Anatomy links
Distinct spatiotemporal contribution of morphogenetic events and mechanical tissue coupling during Xenopus neural tube closure.
Christodoulou N, Skourides PA.
???displayArticle.abstract???
Neural tube closure (NTC) is a fundamental process during vertebrate development and is indispensable for the formation of the central nervous system. Here, using Xenopus laevis embryos, live imaging, single-cell tracking, optogenetics and loss-of-function experiments, we examine the roles of convergent extension and apical constriction, and define the role of the surface ectoderm during NTC. We show that NTC is a two-stage process with distinct spatiotemporal contributions of convergent extension and apical constriction at each stage. Convergent extension takes place during the first stage and is spatially restricted at the posterior tissue, whereas apical constriction occurs during the second stage throughout the neural plate. We also show that the surface ectoderm is mechanically coupled with the neural plate and its movement during NTC is driven by neural plate morphogenesis. Finally, we show that an increase in surface ectoderm resistive forces is detrimental for neural plate morphogenesis.
???displayArticle.pubmedLink??? 35662330
???displayArticle.pmcLink??? PMC9340557
???displayArticle.link??? Development
???displayArticle.grants??? [+]
101038073 H2020 Marie Sk̢odowska-Curie Actions, POST-DOC/0718/0087 European Regional Development Fund, European Regional Development Fund, POST-DOC/0718/0087 Research and Innovation Foundation, 101038073 H2020 Marie Skłodowska-Curie Actions
Species referenced: Xenopus laevis
Genes referenced: h2bc21 itgb1 prickle2 prok2 shroom3 sox3 vangl2
GO keywords: neural tube closure [+]
???displayArticle.antibodies??? Itgb1 Ab1 Sox3 Ab3
???displayArticle.morpholinos??? itgb1 MO1 shroom3 MO1 vangl2 MO2
???attribute.lit??? ???displayArticles.show???
|
|
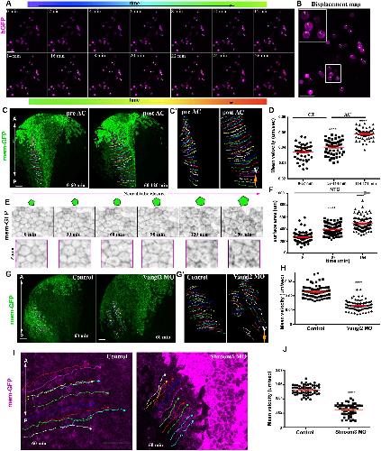
Figure 1. Live imaging reveals differential behaviour of posterior and anterior NP regions. (A) Schematic of the method used for the generation of 4D time-lapse recordings. (B) Representative temporal colour-coded maximum intensity projection of a time-lapse recording from an embryo expressing H2B-GFP (hGFP). (C) Stills from a single-cell-tracked time-lapse recording (Movie 1) of an embryo expressing H2B-GFP. (D) Stills from a tracked time-lapse recording revealing the behaviour of the posterior (spinal cord/hindbrain region) and anterior (midbrain/forebrain region) NP. The posterior NP narrows and elongates as time progresses, whereas the shape of the anterior NP remains the same. (E) Temporal colour-coded tracks shown in C displaying the evolution of anterior and posterior NP shape over time. (F) Displacement map of single-cell tracks overlaid over H2B-GFP signal at t0. The posterior NP cells move towards the midline. Anterior NP cells move anteriorly and ventrally. (G) ML motion direction colour-coded cell tracks revealing the absence of midline-directed movement from the anterior NP. (H) Generation colour-coded cell tracks. (I) Quantification of cell division at the posterior and anterior NP. Ï2 test shows no significantly statistical differences (ns) with respect to cell division events at the posterior and anterior NP. A, anterior; P, posterior. Scale bars: 100â µm. |
|
|
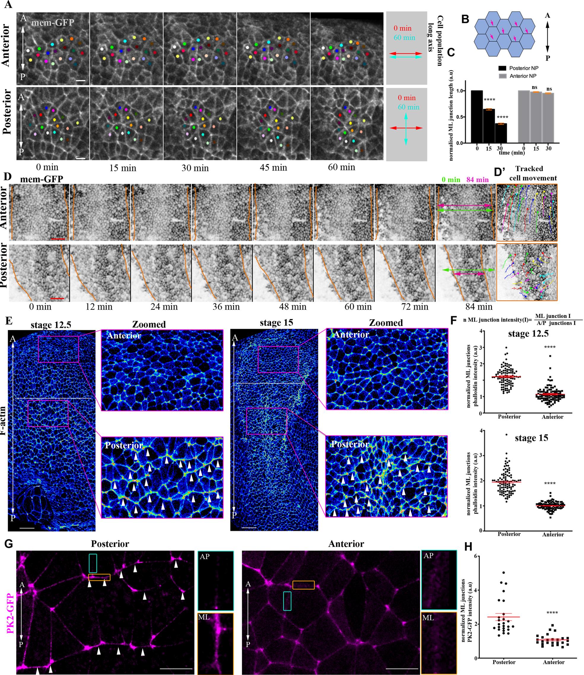
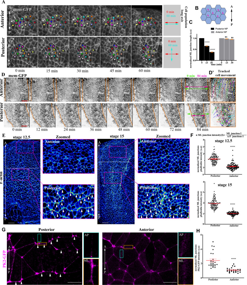
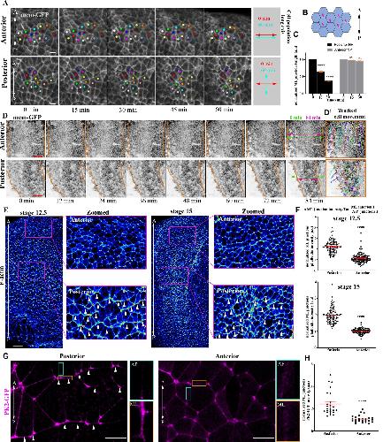
Figure 2. PCP-mediated cell intercalative behaviour is restricted to the posterior NP. (A) Stills from a time-lapse recording of a neurula-stage embryo. Coloured spots represent single neuroepithelial cells tracked over time. At the posterior region, cells display polarized intercalative behaviour leading to neighbour exchanges. Scale bars: 20â µm. (B) Schematic showing the neuroepithelial cell-cell junctions (pink arrows) used for the quantification of ML junction length in C. (C) Quantification of relative ML junction length at different time points. ****P<0.0001 (two-way ANOVA); mean±s.e.m.; n=4 embryos, 210 anterior and 210 posterior junctions. (D) Stills from a time-lapse recording of a neurula-stage embryo. Dotted lines indicate NP/SE boundaries. NP width (double-headed arrows) is reduced only at the posterior NP region. Scale bars: 100â µm. (Dâ²) Tracked movement of neuroepithelial cells at the posterior and anterior NP. (E) Signal intensity colour-coded maximum intensity projections of representative neurula-stage embryos stained with Phalloidin (F-actin). Dotted line represents the A/P NP boundary. Arrowheads in zoomed images highlight the enrichment of F-actin at ML junctions. n=10 embryos for each stage. Scale bars: 100 μm. (F) Quantification of F-actin fluorescence intensity at ML junctions. ****P<0.0001 (two-sided, unpaired Student's t-test); mean±s.e.m.; n=100 junctions. (G) Representative images from a stage 14 neurula embryo exogenously expressing Prickle2-GFP (PK2-GFP). Arrowheads indicate PK2-GFP enrichment at ML junctions within the posterior NP. A/P (green box) and ML (orange box) junctions are shown at higher magnification in the images to the right. n=5 embryos. Scale bars: 20â µm. (H) Quantification of PK2-GFP localization at ML junctions. ****P<0.0001 (two-sided, unpaired Student's t-test); ns, not significant; mean±s.e.m.; n=100 junctions. A, anterior; a.u., arbitrary units; P, posterior. |
|
|
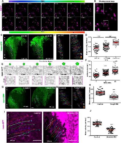
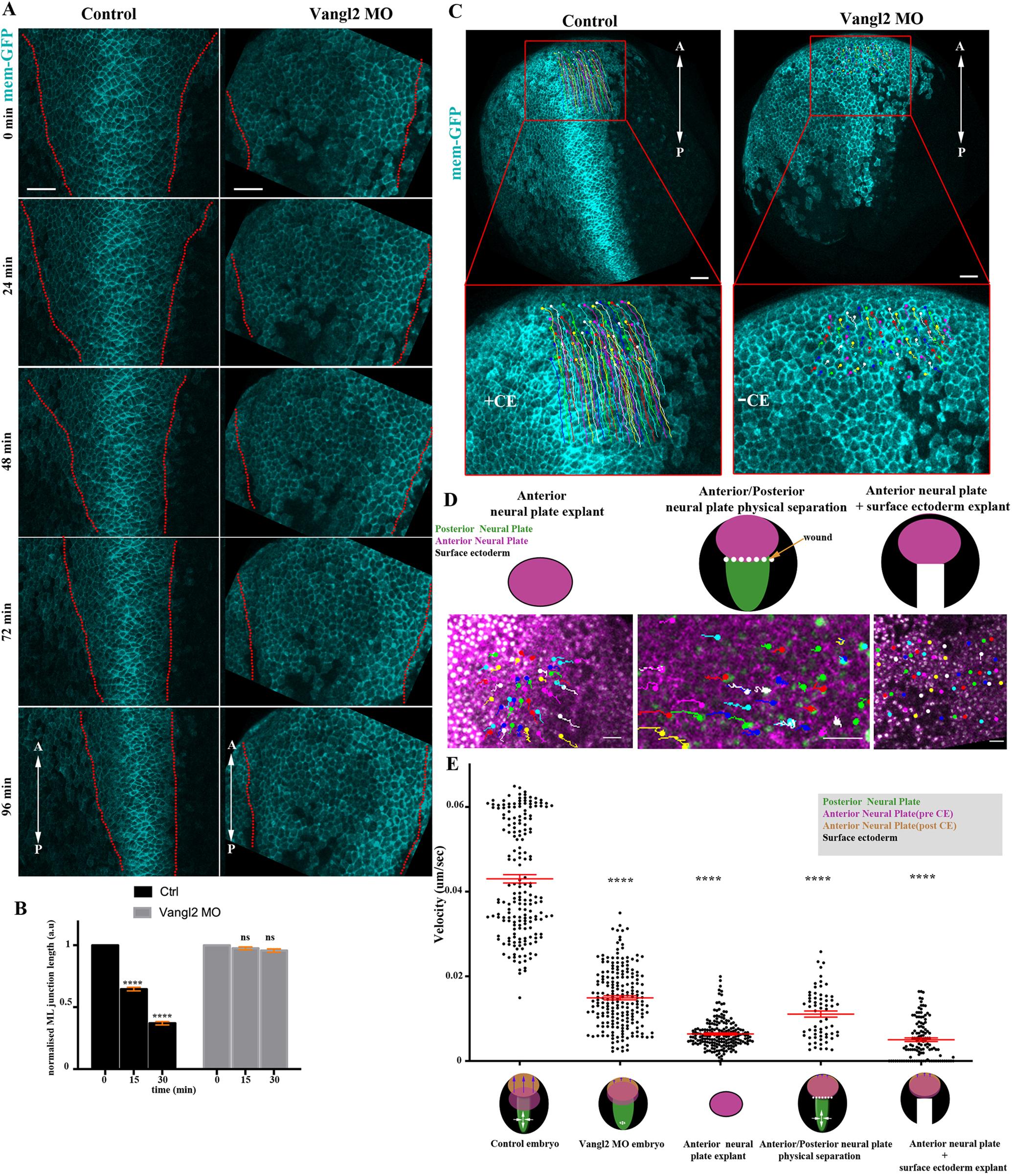
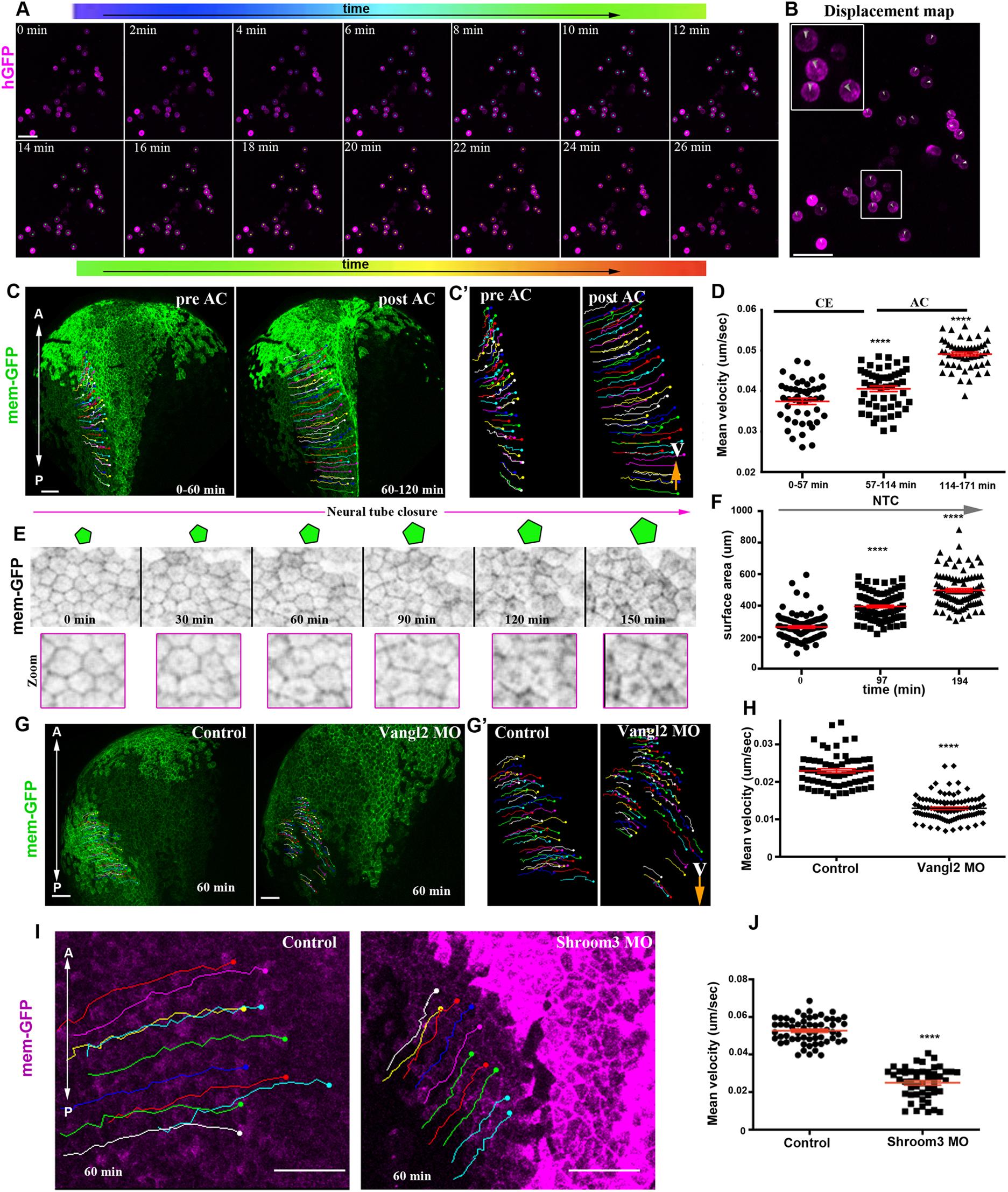
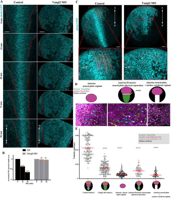
Figure 3. NP anterior movement requires CE of the posterior tissue. (A) Stills from time-lapse recordings of representative control and Vangl2 morphant embryos. Dotted lines delineate NP boundaries. NP narrowing and neural fold movement towards the midline is defective in the Vangl2 morphant embryo. (B) Quantification of ML junction length over time in control (n=4) and Vangl2 morphant (n=3) embryos. ****P<0.0001 (two-sided, unpaired Student's t-test); ns, not significant; mean±s.e.m.; n=210 and 148 junctions from control and Vangl2 morphant embryos, respectively. (C) Representative examples of anterior neuroepithelial cell displacement within a 60â min time period in a control and Vangl2 morphant embryo. Boxed areas are shown at higher magnification below. (D) Representative examples of anterior neuroepithelial cell displacement within a 60â min time period in an anterior NP explant, in an embryo with wound-induced physical separation of anterior and posterior NP and in embryos lacking the posterior NP. (E) Quantification of anterior neuroepithelial cell velocity. ****P<0.0001 (one-way ANOVA); mean±s.e.m.; n=187 cells from three control embryos 209 cells from three Vangl2 morphant embryos; 202 cells from three anterior NP explants; 64 cells from an embryo with wound-induced physical separation of anterior and posterior NP; and 120 cells from three embryos lacking the posterior NP. Scale bars: 100â µm. A, anterior; a.u., arbitrary units; P, posterior. |
|
|
Figure 4. AC is initiated subsequent to CE and is the major contributor of NTC the anterior region. (A) Stills from a 3D-rendered, time-lapse recording of a neurula-stage embryo. Scale bars: 100â µm. (B) Stills from a time-lapse recording of a second neurula-stage embryo. In the left column, the entire embryo is shown. The next three columns show zoomed NP areas (posterior to anterior, from left to right). CE at the posterior NP precedes AC and is concomitant with the forward displacement (arrow) of the anterior region. Posterior NTC is completed before anterior NTC (asterisks). Scale bars: 100â µm. (C) Quantification of neuroepithelial cell apical cell-surface area of two different embryos. Data are mean±s.e.m.; n=50 cells for all time points except the last time point of embryo 2, which is 35 cells. (D) Quantification of apical cell-surface area of posterior and anterior NP cells shows that AC (rapid reduction of apical surface area) occurs simultaneously at the posterior and anterior NP. n=30 posterior and 30 anterior NP cells. (E) Stills from a time-lapse recording from the posterior region of a neurula-stage embryo. Imaging was initiated at stage 12.5. Red box indicates the period during which AC takes place. Scale bar: 50â µm. (Eâ²) Zoomed images of selected time points from E. Arrowheads indicate the appearance of apical-medial actomyosin during AC. (F) Cell tracking of magnified regions of the images shown in E. Neighbour exchanges (red and yellow cells are an example) only take place before AC initiation (red box). Double-headed arrows were used for the quantification shown in H: red indicates the length of the cell collective at the A/P direction, cyan indicates the length of the cell collective at the ML direction. Scale bar: 50â µm. (G) Quantification of apical cell surface area and T1-T3 transitions over time. Initiation of AC is marked by the yellow box. The coloured area in the graph for the cell surface area represents s.e.m.; n=30 cells for each time point. (H) Quantification of A/P length of cell collective (long axis; red line), ML length of cell collective (short axis; cyan) and the ratio of A/P and ML (long/short axis; green line). A/P length increases through CE until the initiation of AC when it is slightly reduced, indicating the absence of cell intercalative behaviour. The A/P length is dramatically reduced during AC, when the tissue begins to bend towards the midline. (I) Schematic showing the contribution of AC and CE to changes in morphology during NTC. A, anterior; a.u., arbitrary units; P, posterior. |
|
|
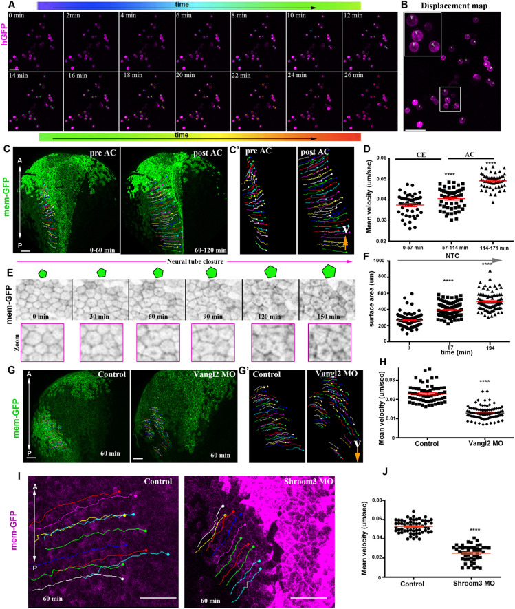
Figure 5. SE medial movement requires forces generated by NP morphogenesis. (A) Stills from a time-lapse recording of deep SE cells plated on an FN-coated coverslip. Tracks (spots) are time colour-coded. (B) Displacement map from a 26â min time window from the time-lapse recording used for cell tracking in A, indicating absence of cell movement. Boxed area is shown at higher magnification in inset. (C) Stills from a tracked time-lapse recording of a control embryo before (left) and after (right) AC. (Câ²) Zoomed tracks from the recording shown C showing the increase of cell displacement and velocity (V) during AC. (D) Quantification of the average cell velocity of SE cells during distinct phases of NTC. ****P<0.0001 (two-sided, unpaired Student's t-test); mean±s.e.m. n=46, 53 and 54 cells for the three different time periods. (E) Stills from a tracked time-lapse recording showing SE cells during NTC. As NTC progresses, the surface area of SE cells increases, as shown by the schematics above. (F) Quantification of the apical surface area of SE cells during NTC. ****P<0.0001 (two-sided, unpaired Student's t-test); mean±s.e.m. n=100 cells for each time point. (G) Stills from a tracked time-lapse recording of a control embryo (left) and a Vangl2 morphant embryo (right). (Gâ²) Zoomed tracks from the recording shown in C showing decrease of cell displacement and velocity (V) in the absence of CE in Vangl2 morphants. (H) Quantification of the average cell velocity from control and Vangl2 morphant embryos. ****P<0.0001 (two-sided, unpaired Student's t-test); mean±s.e.m., n=63 SE cells from a control and 97 SE cells from a Vangl2 morphant embryo. (I) Stills from a tracked time-lapse recording of a control embryo (left) and a Shroom3 morphant embryo (right). The displacement and velocity (V) of SE cells is decreased in the absence of AC. (J) Quantification of the average cell velocity from control and Shroom3 morphant embryos. ****P<0.0001 (two-sided, unpaired Student's t-test); mean±s.e.m., n=59 SE cells from a control and 49 SE cells from a Shroom3 morphant embryo. Scale bars: 100â µm. A, anterior; P, posterior. |
|
|
Figure 6. Force generation within the NP is sufficient to drive movement of the SE. (A) Schematic showing the experimental approach to increase tissue tension within the NP by optogenetic uncaging of ATP. (B) PIV analysis illustrates the increased SE movement upon ATP uncaging within the NP. (C) Time colour-coded representative images of the SE before and after NP-targeted ATP uncaging. Double-headed arrows indicate cell displacement. Scale bars: 50â μm. (D) Quantification of normalized SE movement vector magnitude before and after NP-targeted ATP uncaging. ****P<0.0001 (two-sided unpaired Student's t-test); mean±s.e.m., n=326 vector from embryo 1; 595 vectors for embryo 2; and 601 vectors for embryo 3. A, anterior; P, posterior. |
|
|
Figure 7. Normal SE development is necessary for NTC. (A) Schematic showing the process for SE targeted microinjections. D, dorsal; V, ventral. (B) Representative example from a cross-section (inset) of a stage 15 embryo with SE-targeted unilateral injection of Itgβ1 MO. Itgβ1 MO was co-injected with histone-GFP (hGFP). n=21 embryos. (C) High-magnification images of the SE shown in B. The thickness of the SE (double-headed arrows) is increased on the Itgβ1 morphant side. (D) Quantification of SE thickness in embryos unilaterally injected with Itgβ1 MO. ****P<0.0001 (two-sided, paired Student's t-test); mean±s.e.m., n=21 embryos. (E) 3D image of a representative example of a stage 16 embryo unilaterally injected with Itgβ1 MO. White dotted line indicates the midline. Double-headed arrows indicate the length of the NP in the control and Itgβ1 MO-injected side. n=18 embryos (F) Quantification of NP length at the control side and the Itgβ1 MO side in embryos unilaterally injected with Itgβ1 MO. ****P<0.0001 (two-sided, paired Student's t-test); mean±s.e.m., n=28 embryos. A, anterior; P, posterior. Scale bars: 100â μm. |
|
|
Figure 8. Increased SE contractility negatively impacts NTC. (A) Schematic showing the experimental approach to increase tissue tension within the SE through optogenetic uncaging of ATP. (B) PIV analysis illustrating reversed movement of SE upon ATP uncaging within the SE. A, anterior; P, posterior. (C) Time colour-coded representative images of the SE before and after SE-targeted ATP uncaging. Boxed areas are shown at higher magnification to the right. Arrowheads indicate the direction of cell displacement. Scale bars: 50â μm. (D) Quantification of SE movement vector angle presented as a rose diagram showing the percentage of angles values between 0 and 180°. 0° represents movement parallel with the ML embryo axis and 90° represents movement parallel with the embryo A/P axis. ****P<0.0001 (KolmogorovâSmirnov test). n=60 vector angles for embryo 1; 120 vector angles for embryo 2; and 400 vector angles for embryo 3. A, anterior; P, posterior. |
|
|
Fig. 1. Live imaging reveals differential behaviour of posterior and anterior NP regions. (A) Schematic of the method used for the generation of 4D time-lapse recordings. (B) Representative temporal colour-coded maximum intensity projection of a time-lapse recording from an embryo expressing H2B-GFP (hGFP). (C) Stills from a single-cell-tracked time-lapse recording (Movie 1) of an embryo expressing H2B-GFP. (D) Stills from a tracked time-lapse recording revealing the behaviour of the posterior (spinal cord/hindbrain region) and anterior (midbrain/forebrain region) NP. The posterior NP narrows and elongates as time progresses, whereas the shape of the anterior NP remains the same. (E) Temporal colour-coded tracks shown in C displaying the evolution of anterior and posterior NP shape over time. (F) Displacement map of single-cell tracks overlaid over H2B-GFP signal at t0. The posterior NP cells move towards the midline. Anterior NP cells move anteriorly and ventrally. (G) ML motion direction colour-coded cell tracks revealing the absence of midline-directed movement from the anterior NP. (H) Generation colour-coded cell tracks. (I) Quantification of cell division at the posterior and anterior NP. χ2 test shows no significantly statistical differences (ns) with respect to cell division events at the posterior and anterior NP. A, anterior; P, posterior. Scale bars: 100 µm. |
|
|
Fig. 2. PCP-mediated cell intercalative behaviour is restricted to the posterior NP. (A) Stills from a time-lapse recording of a neurula-stage embryo. Coloured spots represent single neuroepithelial cells tracked over time. At the posterior region, cells display polarized intercalative behaviour leading to neighbour exchanges. Scale bars: 20 µm. (B) Schematic showing the neuroepithelial cell-cell junctions (pink arrows) used for the quantification of ML junction length in C. (C) Quantification of relative ML junction length at different time points. ****P<0.0001 (two-way ANOVA); mean±s.e.m.; n=4 embryos, 210 anterior and 210 posterior junctions. (D) Stills from a time-lapse recording of a neurula-stage embryo. Dotted lines indicate NP/SE boundaries. NP width (double-headed arrows) is reduced only at the posterior NP region. Scale bars: 100 µm. (D′) Tracked movement of neuroepithelial cells at the posterior and anterior NP. (E) Signal intensity colour-coded maximum intensity projections of representative neurula-stage embryos stained with Phalloidin (F-actin). Dotted line represents the A/P NP boundary. Arrowheads in zoomed images highlight the enrichment of F-actin at ML junctions. n=10 embryos for each stage. Scale bars: 100 μm. (F) Quantification of F-actin fluorescence intensity at ML junctions. ****P<0.0001 (two-sided, unpaired Student's t-test); mean±s.e.m.; n=100 junctions. (G) Representative images from a stage 14 neurula embryo exogenously expressing Prickle2-GFP (PK2-GFP). Arrowheads indicate PK2-GFP enrichment at ML junctions within the posterior NP. A/P (green box) and ML (orange box) junctions are shown at higher magnification in the images to the right. n=5 embryos. Scale bars: 20 µm. (H) Quantification of PK2-GFP localization at ML junctions. ****P<0.0001 (two-sided, unpaired Student's t-test); ns, not significant; mean±s.e.m.; n=100 junctions. A, anterior; a.u., arbitrary units; P, posterior. |
|
|
Fig. 3. NP anterior movement requires CE of the posterior tissue. (A) Stills from time-lapse recordings of representative control and Vangl2 morphant embryos. Dotted lines delineate NP boundaries. NP narrowing and neural fold movement towards the midline is defective in the Vangl2 morphant embryo. (B) Quantification of ML junction length over time in control (n=4) and Vangl2 morphant (n=3) embryos. ****P<0.0001 (two-sided, unpaired Student's t-test); ns, not significant; mean±s.e.m.; n=210 and 148 junctions from control and Vangl2 morphant embryos, respectively. (C) Representative examples of anterior neuroepithelial cell displacement within a 60 min time period in a control and Vangl2 morphant embryo. Boxed areas are shown at higher magnification below. (D) Representative examples of anterior neuroepithelial cell displacement within a 60 min time period in an anterior NP explant, in an embryo with wound-induced physical separation of anterior and posterior NP and in embryos lacking the posterior NP. (E) Quantification of anterior neuroepithelial cell velocity. ****P<0.0001 (one-way ANOVA); mean±s.e.m.; n=187 cells from three control embryos 209 cells from three Vangl2 morphant embryos; 202 cells from three anterior NP explants; 64 cells from an embryo with wound-induced physical separation of anterior and posterior NP; and 120 cells from three embryos lacking the posterior NP. Scale bars: 100 µm. A, anterior; a.u., arbitrary units; P, posterior. |
|
|
Fig. 4. AC is initiated subsequent to CE and is the major contributor of NTC the anterior region. (A) Stills from a 3D-rendered, time-lapse recording of a neurula-stage embryo. Scale bars: 100 µm. (B) Stills from a time-lapse recording of a second neurula-stage embryo. In the left column, the entire embryo is shown. The next three columns show zoomed NP areas (posterior to anterior, from left to right). CE at the posterior NP precedes AC and is concomitant with the forward displacement (arrow) of the anterior region. Posterior NTC is completed before anterior NTC (asterisks). Scale bars: 100 µm. (C) Quantification of neuroepithelial cell apical cell-surface area of two different embryos. Data are mean±s.e.m.; n=50 cells for all time points except the last time point of embryo 2, which is 35 cells. (D) Quantification of apical cell-surface area of posterior and anterior NP cells shows that AC (rapid reduction of apical surface area) occurs simultaneously at the posterior and anterior NP. n=30 posterior and 30 anterior NP cells. (E) Stills from a time-lapse recording from the posterior region of a neurula-stage embryo. Imaging was initiated at stage 12.5. Red box indicates the period during which AC takes place. Scale bar: 50 µm. (E′) Zoomed images of selected time points from E. Arrowheads indicate the appearance of apical-medial actomyosin during AC. (F) Cell tracking of magnified regions of the images shown in E. Neighbour exchanges (red and yellow cells are an example) only take place before AC initiation (red box). Double-headed arrows were used for the quantification shown in H: red indicates the length of the cell collective at the A/P direction, cyan indicates the length of the cell collective at the ML direction. Scale bar: 50 µm. (G) Quantification of apical cell surface area and T1-T3 transitions over time. Initiation of AC is marked by the yellow box. The coloured area in the graph for the cell surface area represents s.e.m.; n=30 cells for each time point. (H) Quantification of A/P length of cell collective (long axis; red line), ML length of cell collective (short axis; cyan) and the ratio of A/P and ML (long/short axis; green line). A/P length increases through CE until the initiation of AC when it is slightly reduced, indicating the absence of cell intercalative behaviour. The A/P length is dramatically reduced during AC, when the tissue begins to bend towards the midline. (I) Schematic showing the contribution of AC and CE to changes in morphology during NTC. A, anterior; a.u., arbitrary units; P, posterior. |
|
|
Fig. 5. SE medial movement requires forces generated by NP morphogenesis. (A) Stills from a time-lapse recording of deep SE cells plated on an FN-coated coverslip. Tracks (spots) are time colour-coded. (B) Displacement map from a 26 min time window from the time-lapse recording used for cell tracking in A, indicating absence of cell movement. Boxed area is shown at higher magnification in inset. (C) Stills from a tracked time-lapse recording of a control embryo before (left) and after (right) AC. (C′) Zoomed tracks from the recording shown C showing the increase of cell displacement and velocity (V) during AC. (D) Quantification of the average cell velocity of SE cells during distinct phases of NTC. ****P<0.0001 (two-sided, unpaired Student's t-test); mean±s.e.m. n=46, 53 and 54 cells for the three different time periods. (E) Stills from a tracked time-lapse recording showing SE cells during NTC. As NTC progresses, the surface area of SE cells increases, as shown by the schematics above. (F) Quantification of the apical surface area of SE cells during NTC. ****P<0.0001 (two-sided, unpaired Student's t-test); mean±s.e.m. n=100 cells for each time point. (G) Stills from a tracked time-lapse recording of a control embryo (left) and a Vangl2 morphant embryo (right). (G′) Zoomed tracks from the recording shown in C showing decrease of cell displacement and velocity (V) in the absence of CE in Vangl2 morphants. (H) Quantification of the average cell velocity from control and Vangl2 morphant embryos. ****P<0.0001 (two-sided, unpaired Student's t-test); mean±s.e.m., n=63 SE cells from a control and 97 SE cells from a Vangl2 morphant embryo. (I) Stills from a tracked time-lapse recording of a control embryo (left) and a Shroom3 morphant embryo (right). The displacement and velocity (V) of SE cells is decreased in the absence of AC. (J) Quantification of the average cell velocity from control and Shroom3 morphant embryos. ****P<0.0001 (two-sided, unpaired Student's t-test); mean±s.e.m., n=59 SE cells from a control and 49 SE cells from a Shroom3 morphant embryo. Scale bars: 100 µm. A, anterior; P, posterior. |
|
|
Fig. 6. Force generation within the NP is sufficient to drive movement of the SE. (A) Schematic showing the experimental approach to increase tissue tension within the NP by optogenetic uncaging of ATP. (B) PIV analysis illustrates the increased SE movement upon ATP uncaging within the NP. (C) Time colour-coded representative images of the SE before and after NP-targeted ATP uncaging. Double-headed arrows indicate cell displacement. Scale bars: 50 μm. (D) Quantification of normalized SE movement vector magnitude before and after NP-targeted ATP uncaging. ****P<0.0001 (two-sided unpaired Student's t-test); mean±s.e.m., n=326 vector from embryo 1; 595 vectors for embryo 2; and 601 vectors for embryo 3. A, anterior; P, posterior. |
|
|
Fig. 7. Normal SE development is necessary for NTC. (A) Schematic showing the process for SE targeted microinjections. D, dorsal; V, ventral. (B) Representative example from a cross-section (inset) of a stage 15 embryo with SE-targeted unilateral injection of Itgβ1 MO. Itgβ1 MO was co-injected with histone-GFP (hGFP). n=21 embryos. (C) High-magnification images of the SE shown in B. The thickness of the SE (double-headed arrows) is increased on the Itgβ1 morphant side. (D) Quantification of SE thickness in embryos unilaterally injected with Itgβ1 MO. ****P<0.0001 (two-sided, paired Student's t-test); mean±s.e.m., n=21 embryos. (E) 3D image of a representative example of a stage 16 embryo unilaterally injected with Itgβ1 MO. White dotted line indicates the midline. Double-headed arrows indicate the length of the NP in the control and Itgβ1 MO-injected side. n=18 embryos (F) Quantification of NP length at the control side and the Itgβ1 MO side in embryos unilaterally injected with Itgβ1 MO. ****P<0.0001 (two-sided, paired Student's t-test); mean±s.e.m., n=28 embryos. A, anterior; P, posterior. Scale bars: 100 μm. |
|
|
Fig. 8. Increased SE contractility negatively impacts NTC. (A) Schematic showing the experimental approach to increase tissue tension within the SE through optogenetic uncaging of ATP. (B) PIV analysis illustrating reversed movement of SE upon ATP uncaging within the SE. A, anterior; P, posterior. (C) Time colour-coded representative images of the SE before and after SE-targeted ATP uncaging. Boxed areas are shown at higher magnification to the right. Arrowheads indicate the direction of cell displacement. Scale bars: 50 μm. (D) Quantification of SE movement vector angle presented as a rose diagram showing the percentage of angles values between 0 and 180°. 0° represents movement parallel with the ML embryo axis and 90° represents movement parallel with the embryo A/P axis. ****P<0.0001 (Kolmogorov–Smirnov test). n=60 vector angles for embryo 1; 120 vector angles for embryo 2; and 400 vector angles for embryo 3. A, anterior; P, posterior. |
|
|
Fig. 9. AC and CE are defective in embryos with defective SE development. (A) Representative example of an embryo unilaterally injected with Itgβ1 MO. White dotted line indicates the midline. Double-headed arrows indicate the length of the NP in the control and Itgβ1 MO-injected side. n=20 embryos. (B) High magnification image of the NP from A. White dotted line demarcates the midline. Red lines mark the ML junctions. ML junctions at the NP side adjacent with Itgβ1 morphant SE fail to shrink. (C) Representative example of an embryo expressing PK2-GFP and unilaterally injected with Itgβ1 MO (inset shows H2B-GFP). Boxed area is shown at higher magnification to the right. PK2 displays enriched localization at ML junctions of the control NP side (white arrows) and the NP side adjacent with Itgβ1 morphant SE (yellow arrows). (D) Quantification of ML junction length in the control NP side and the adjacent NP side with Itgβ1 morphant SE. ****P<0.0001 (two-sided, unpaired Student's t-test); mean±s.e.m., n=50 junctions. (E) Quantification of ML PK2-GFP localization in control NP side and the adjacent NP side with Itgβ1 morphant SE. ns, not significant (two-sided, unpaired Student's t-test); mean±s.e.m., n=60 junctions. (F) Representative neuroepithelial cell surface area in control NP and the adjacent NP with Itgβ1 morphant SE. (G) Quantification of apical cell surface area of neuroepithelial cells. ****P<0.0001 (two-sided, unpaired Student's t-test); mean±s.e.m., n=300 cells from six control embryos and 300 from six Itgβ1 morphant embryos. Scale bars: 100 µm. A, anterior; P, posterior. |
References [+] :
,
, Pubmed
, , Pubmed
Alfandari, Mechanism of Xenopus cranial neural crest cell migration. 2010, Pubmed , Xenbase
Badouel, Fat1 interacts with Fat4 to regulate neural tube closure, neural progenitor proliferation and apical constriction during mouse brain development. 2015, Pubmed
Balashova, Folate receptor 1 is necessary for neural plate cell apical constriction during Xenopus neural tube formation. 2017, Pubmed , Xenbase
Baldwin, Global analysis of cell behavior and protein dynamics reveals region-specific roles for Shroom3 and N-cadherin during neural tube closure. 2022, Pubmed , Xenbase
Bhide, Mechanical competition alters the cellular interpretation of an endogenous genetic program. 2021, Pubmed
Blankenship, Multicellular rosette formation links planar cell polarity to tissue morphogenesis. 2006, Pubmed
Brouns, The adhesion signaling molecule p190 RhoGAP is required for morphogenetic processes in neural development. 2000, Pubmed
Butler, Cell shape changes indicate a role for extrinsic tensile forces in Drosophila germ-band extension. 2009, Pubmed
Butler, Spatial and temporal analysis of PCP protein dynamics during neural tube closure. 2018, Pubmed , Xenbase
Christodoulou, Morphogenesis of extra-embryonic tissues directs the remodelling of the mouse embryo at implantation. 2019, Pubmed
Christodoulou, Cell-Autonomous Ca(2+) Flashes Elicit Pulsed Contractions of an Apical Actin Network to Drive Apical Constriction during Neural Tube Closure. 2015, Pubmed , Xenbase
Darken, The planar polarity gene strabismus regulates convergent extension movements in Xenopus. 2002, Pubmed , Xenbase
Davidson, Neural tube closure in Xenopus laevis involves medial migration, directed protrusive activity, cell intercalation and convergent extension. 1999, Pubmed , Xenbase
Devenport, The cell biology of planar cell polarity. 2014, Pubmed
Fernandez-Gonzalez, Myosin II dynamics are regulated by tension in intercalating cells. 2009, Pubmed
Galea, Biomechanical coupling facilitates spinal neural tube closure in mouse embryos. 2017, Pubmed
Greene, Abnormalities of floor plate, notochord and somite differentiation in the loop-tail (Lp) mouse: a model of severe neural tube defects. 1998, Pubmed
Greene, Neural tube defects. 2014, Pubmed
Grego-Bessa, Morphogenesis of the mouse neural plate depends on distinct roles of cofilin 1 in apical and basal epithelial domains. 2015, Pubmed
Haigo, Shroom induces apical constriction and is required for hingepoint formation during neural tube closure. 2003, Pubmed , Xenbase
Herrera-Perez, Using optogenetics to link myosin patterns to contractile cell behaviors during convergent extension. 2021, Pubmed
Hildebrand, Shroom, a PDZ domain-containing actin-binding protein, is required for neural tube morphogenesis in mice. 1999, Pubmed
Huebner, Coming to Consensus: A Unifying Model Emerges for Convergent Extension. 2018, Pubmed
Inoue, Mechanical roles of apical constriction, cell elongation, and cell migration during neural tube formation in Xenopus. 2016, Pubmed , Xenbase
Jacobson, Changes in the shape of the developing vertebrate nervous system analyzed experimentally, mathematically and by computer simulation. 1976, Pubmed
Kashkooli, Ectoderm to mesoderm transition by down-regulation of actomyosin contractility. 2021, Pubmed , Xenbase
Keller, Shaping the vertebrate body plan by polarized embryonic cell movements. 2002, Pubmed
Keller, The cellular basis of the convergence and extension of the Xenopus neural plate. 1992, Pubmed , Xenbase
Kim, Mechanochemical actuators of embryonic epithelial contractility. 2014, Pubmed , Xenbase
Lee, Studies on the mechanisms of neurulation in the chick: possible involvement of myosin in elevation of neural folds. 1983, Pubmed
Mancini, The dorsal blastopore lip is a source of signals inducing planar cell polarity in the Xenopus neural plate. 2021, Pubmed , Xenbase
Marivin, DAPLE and MPDZ bind to each other and cooperate to promote apical cell constriction. 2019, Pubmed , Xenbase
Marsden, Regulation of cell polarity, radial intercalation and epiboly in Xenopus: novel roles for integrin and fibronectin. 2001, Pubmed , Xenbase
Martin, Apical constriction: themes and variations on a cellular mechanism driving morphogenesis. 2014, Pubmed
Morita, Cell movements of the deep layer of non-neural ectoderm underlie complete neural tube closure in Xenopus. 2012, Pubmed , Xenbase
Moury, Cooperative model of epithelial shaping and bending during avian neurulation: autonomous movements of the neural plate, autonomous movements of the epidermis, and interactions in the neural plate/epidermis transition zone. 1995, Pubmed
Nikolopoulou, Spinal neural tube closure depends on regulation of surface ectoderm identity and biomechanics by Grhl2. 2019, Pubmed
Nishimura, Planar cell polarity links axes of spatial dynamics in neural-tube closure. 2012, Pubmed
Ossipova, Planar polarization of Vangl2 in the vertebrate neural plate is controlled by Wnt and Myosin II signaling. 2015, Pubmed , Xenbase
Petridou, A dominant-negative provides new insights into FAK regulation and function in early embryonic morphogenesis. 2013, Pubmed , Xenbase
Pouille, Mechanical signals trigger Myosin II redistribution and mesoderm invagination in Drosophila embryos. 2009, Pubmed
Pyrgaki, Grainyhead-like 2 regulates neural tube closure and adhesion molecule expression during neural fold fusion. 2011, Pubmed
Rauzi, Planar polarized actomyosin contractile flows control epithelial junction remodelling. 2010, Pubmed
Rauzi, Nature and anisotropy of cortical forces orienting Drosophila tissue morphogenesis. 2008, Pubmed
Sawyer, Apical constriction: a cell shape change that can drive morphogenesis. 2010, Pubmed , Xenbase
Schindelin, Fiji: an open-source platform for biological-image analysis. 2012, Pubmed
Shindo, PCP and septins compartmentalize cortical actomyosin to direct collective cell movement. 2014, Pubmed , Xenbase
Suzuki, Distinct intracellular Ca2+ dynamics regulate apical constriction and differentially contribute to neural tube closure. 2017, Pubmed , Xenbase
Vijayraghavan, Mechanics of neurulation: From classical to current perspectives on the physical mechanics that shape, fold, and form the neural tube. 2017, Pubmed , Xenbase
Wallingford, Neural tube closure requires Dishevelled-dependent convergent extension of the midline. 2002, Pubmed , Xenbase
Wallingford, Convergent extension: the molecular control of polarized cell movement during embryonic development. 2002, Pubmed , Xenbase
Wallingford, Neural tube closure and neural tube defects: studies in animal models reveal known knowns and known unknowns. 2005, Pubmed
Wiebe, Tensile properties of embryonic epithelia measured using a novel instrument. 2005, Pubmed
Wiedenmann, EosFP, a fluorescent marker protein with UV-inducible green-to-red fluorescence conversion. 2004, Pubmed
Williams, Distinct apical and basolateral mechanisms drive planar cell polarity-dependent convergent extension of the mouse neural plate. 2014, Pubmed
Winklbauer, Mesodermal cell migration during Xenopus gastrulation. 1990, Pubmed , Xenbase
Wyatt, Emergence of homeostatic epithelial packing and stress dissipation through divisions oriented along the long cell axis. 2015, Pubmed
Xiong, Mechanical Coupling Coordinates the Co-elongation of Axial and Paraxial Tissues in Avian Embryos. 2020, Pubmed
Ybot-Gonzalez, Convergent extension, planar-cell-polarity signalling and initiation of mouse neural tube closure. 2007, Pubmed
Zanardelli, Calpain2 protease: A new member of the Wnt/Ca(2+) pathway modulating convergent extension movements in Xenopus. 2013, Pubmed , Xenbase
