XB-ART-59129
Nat Commun
2022 May 26;131:2957. doi: 10.1038/s41467-022-30636-6.
Show Gene links
Show Anatomy links
Locomotion-induced ocular motor behavior in larval Xenopus is developmentally tuned by visuo-vestibular reflexes.
Bacqué-Cazenave J, Courtand G, Beraneck M, Straka H, Combes D, Lambert FM.
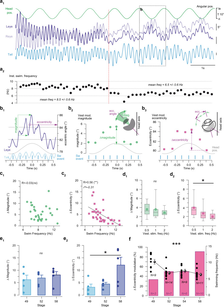
???displayArticle.abstract???
Locomotion in vertebrates is accompanied by retinal image-stabilizing eye movements that derive from sensory-motor transformations and predictive locomotor efference copies. During development, concurrent maturation of locomotor and ocular motor proficiency depends on the structural and neuronal capacity of the motion detection systems, the propulsive elements and the computational capability for signal integration. In developing Xenopus larvae, we demonstrate an interactive plasticity of predictive locomotor efference copies and multi-sensory motion signals to constantly elicit dynamically adequate eye movements during swimming. During ontogeny, the neuronal integration of vestibulo- and spino-ocular reflex components progressively alters as locomotion parameters change. In young larvae, spino-ocular motor coupling attenuates concurrent angular vestibulo-ocular reflexes, while older larvae express eye movements that derive from a combination of the two components. This integrative switch depends on the locomotor pattern generator frequency, represents a stage-independent gating mechanism, and appears during ontogeny when the swim frequency naturally declines with larval age.
???displayArticle.pubmedLink??? 35618719
???displayArticle.pmcLink??? PMC9135768
???displayArticle.link??? Nat Commun
???displayArticle.grants??? [+]
ANR-15-CE32-0007-01 Agence Nationale de la Recherche (French National Research Agency), DEQ20170336764 Fondation pour la Recherche Médicale (Foundation for Medical Research in France), CRC 870 and STR 478/3-1 Deutsche Forschungsgemeinschaft (German Research Foundation)
Species referenced: Xenopus laevis
Genes referenced: ppp1r9b
???attribute.lit??? ???displayArticles.show???
References [+] :
Bacqué-Cazenave,
Temporal Relationship of Ocular and Tail Segmental Movements Underlying Locomotor-Induced Gaze Stabilization During Undulatory Swimming in Larval Xenopus.
2018, Pubmed,
Xenbase
Bacqué-Cazenave, Temporal Relationship of Ocular and Tail Segmental Movements Underlying Locomotor-Induced Gaze Stabilization During Undulatory Swimming in Larval Xenopus. 2018, Pubmed , Xenbase
Bagnall, Modular organization of axial microcircuits in zebrafish. 2014, Pubmed
Bagnall, Development of vestibular behaviors in zebrafish. 2018, Pubmed
Beck, Instrumentation for measuring oculomotor performance and plasticity in larval organisms. 2004, Pubmed , Xenbase
Beck, Quantifying the ontogeny of optokinetic and vestibuloocular behaviors in zebrafish, medaka, and goldfish. 2004, Pubmed
Bever, Three-dimensional morphology of inner ear development in Xenopus laevis. 2003, Pubmed , Xenbase
Branoner, Semicircular Canal Influences on the Developmental Tuning of the Translational Vestibulo-Ocular Reflex. 2018, Pubmed , Xenbase
Branoner, Semicircular canal-dependent developmental tuning of translational vestibulo-ocular reflexes in Xenopus laevis. 2015, Pubmed , Xenbase
Branoner, Ontogenetic Development of Vestibulo-Ocular Reflexes in Amphibians. 2016, Pubmed
Chagnaud, Neural responses of goldfish lateral line afferents to vortex motions. 2006, Pubmed
Chagnaud, Spinal corollary discharge modulates motion sensing during vertebrate locomotion. 2015, Pubmed , Xenbase
Collewijn, Integration of adaptive changes of the optokinetic reflex, pursuit and the vestibulo-ocular reflex. 1985, Pubmed
Cullen, The neural encoding of self-motion. 2011, Pubmed
Cullen, Sensory signals during active versus passive movement. 2004, Pubmed
Cullen, The vestibular system: multimodal integration and encoding of self-motion for motor control. 2012, Pubmed
Dietrich, Selective suppression of the vestibulo-ocular reflex during human locomotion. 2019, Pubmed
Dietrich, Functional Organization of Vestibulo-Ocular Responses in Abducens Motoneurons. 2017, Pubmed , Xenbase
Dietrich, Head motion predictability explains activity-dependent suppression of vestibular balance control. 2020, Pubmed
Ehrlich, A primal role for the vestibular sense in the development of coordinated locomotion. 2019, Pubmed
Ferrario, Structural and functional properties of a probabilistic model of neuronal connectivity in a simple locomotor network. 2018, Pubmed , Xenbase
França de Barros, Conservation of locomotion-induced oculomotor activity through evolution in mammals. 2022, Pubmed , Xenbase
Glover, The development of vestibulo-ocular circuitry in the chicken embryo. 2003, Pubmed
Haddon, Hyaluronan as a propellant for epithelial movement: the development of semicircular canals in the inner ear of Xenopus. 1991, Pubmed , Xenbase
Hänzi, Developmental changes in head movement kinematics during swimming in Xenopus laevis tadpoles. 2017, Pubmed , Xenbase
Hines, The NEURON simulation environment. 1997, Pubmed
Horn, The development of the static vestibulo-ocular reflex in the southern clawed toad, Xenopus laevis. I. Intact animals. 1986, Pubmed , Xenbase
Kahn, The central nervous origin of the swimming motor pattern in embryos of Xenopus laevis. 1982, Pubmed , Xenbase
Kahn, The neuromuscular basis of swimming movements in embryos of the amphibian Xenopus laevis. 1982, Pubmed , Xenbase
Kahn, The neuromuscular basis of rhythmic struggling movements in embryos of Xenopus laevis. 1982, Pubmed , Xenbase
Lambert, Semicircular canal size determines the developmental onset of angular vestibuloocular reflexes in larval Xenopus. 2008, Pubmed , Xenbase
Lambert, Gaze stabilization by efference copy signaling without sensory feedback during vertebrate locomotion. 2012, Pubmed , Xenbase
Lambert, Stabilization of Gaze during Early Xenopus Development by Swimming-Related Utricular Signals. 2020, Pubmed , Xenbase
Lambert, Restricted neural plasticity in vestibulospinal pathways after unilateral labyrinthectomy as the origin for scoliotic deformations. 2013, Pubmed , Xenbase
Meyer, Two Distinct Types of Eye-Head Coupling in Freely Moving Mice. 2020, Pubmed
Odstrcil, Functional and ultrastructural analysis of reafferent mechanosensation in larval zebrafish. 2022, Pubmed
Quick, Inner ear formation during the early larval development of Xenopus laevis. 2005, Pubmed , Xenbase
Roberts, Can simple rules control development of a pioneer vertebrate neuronal network generating behavior? 2014, Pubmed , Xenbase
Rohregger, Principles of linear and angular vestibuloocular reflex organization in the frog. 2002, Pubmed
Sillar, The post-embryonic development of cell properties and synaptic drive underlying locomotor rhythm generation in Xenopus larvae. 1992, Pubmed , Xenbase
Sillar, The development of swimming rhythmicity in post-embryonic Xenopus laevis. 1991, Pubmed , Xenbase
Simpson, The selection of reference frames by nature and its investigators. 1985, Pubmed
Straka, Ontogenetic rules and constraints of vestibulo-ocular reflex development. 2010, Pubmed
Straka, Xenopus laevis: an ideal experimental model for studying the developmental dynamics of neural network assembly and sensory-motor computations. 2012, Pubmed , Xenbase
Straka, Vestibular animal models: contributions to understanding physiology and disease. 2016, Pubmed
Straka, A New Perspective on Predictive Motor Signaling. 2018, Pubmed
Straka, Basic organization principles of the VOR: lessons from frogs. 2004, Pubmed
van Mier, Early development of descending pathways from the brain stem to the spinal cord in Xenopus laevis. 1984, Pubmed , Xenbase
von Uckermann, Adaptive plasticity of spino-extraocular motor coupling during locomotion in metamorphosing Xenopus laevis. 2016, Pubmed , Xenbase
von Uckermann, Spinal efference copy signaling and gaze stabilization during locomotion in juvenile Xenopus frogs. 2013, Pubmed , Xenbase
