XB-ART-59120
Dev Growth Differ
2022 Jun 01;645:243-253. doi: 10.1111/dgd.12791.
Show Gene links
Show Anatomy links
Inducible and tissue-specific cell labeling in Cre-ERT2 transgenic Xenopus lines.
Lin TY, Taniguchi-Sugiura Y, Murawala P, Hermann S, Tanaka EM.
???displayArticle.abstract???
Investigating cell lineage requires genetic tools that label cells in a temporal and tissue-specific manner. The bacteriophage-derived Cre-ERT2 /loxP system has been developed as a genetic tool for lineage tracing in many organisms. We recently reported a stable transgenic Xenopus line with a Cre-ERT2 /loxP system driven by the mouse Prrx1 (mPrrx1) enhancer to trace limb fibroblasts during the regeneration process (Prrx1:CreER line). Here we describe the detailed technological development and characterization of such line. Transgenic lines carrying a CAG promoter-driven Cre-ERT2 /loxP system showed conditional labeling of muscle, epidermal, and interstitial cells in both the tadpole tail and the froglet leg upon 4-hydroxytamoxifen (4OHT) treatment. We further improved the labeling efficiency in the Prrx1:CreER lines from 12.0% to 32.9% using the optimized 4OHT treatment regime. Careful histological examination showed that Prrx1:CreER lines also sparsely labeled cells in the brain, spinal cord, head dermis, and fibroblasts in the tail. This work provides the first demonstration of conditional, tissue-specific cell labeling with the Cre-ERT2 /loxP system in stable transgenic Xenopus lines.
???displayArticle.pubmedLink??? 35581155
???displayArticle.pmcLink??? PMC9328194
???displayArticle.link??? Dev Growth Differ
???displayArticle.grants??? [+]
University of Iowa
Species referenced: Xenopus laevis
Genes referenced: myh6 prrx1
???displayArticle.antibodies??? mCherry Ab2
???attribute.lit??? ???displayArticles.show???
|
|
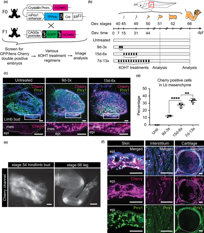
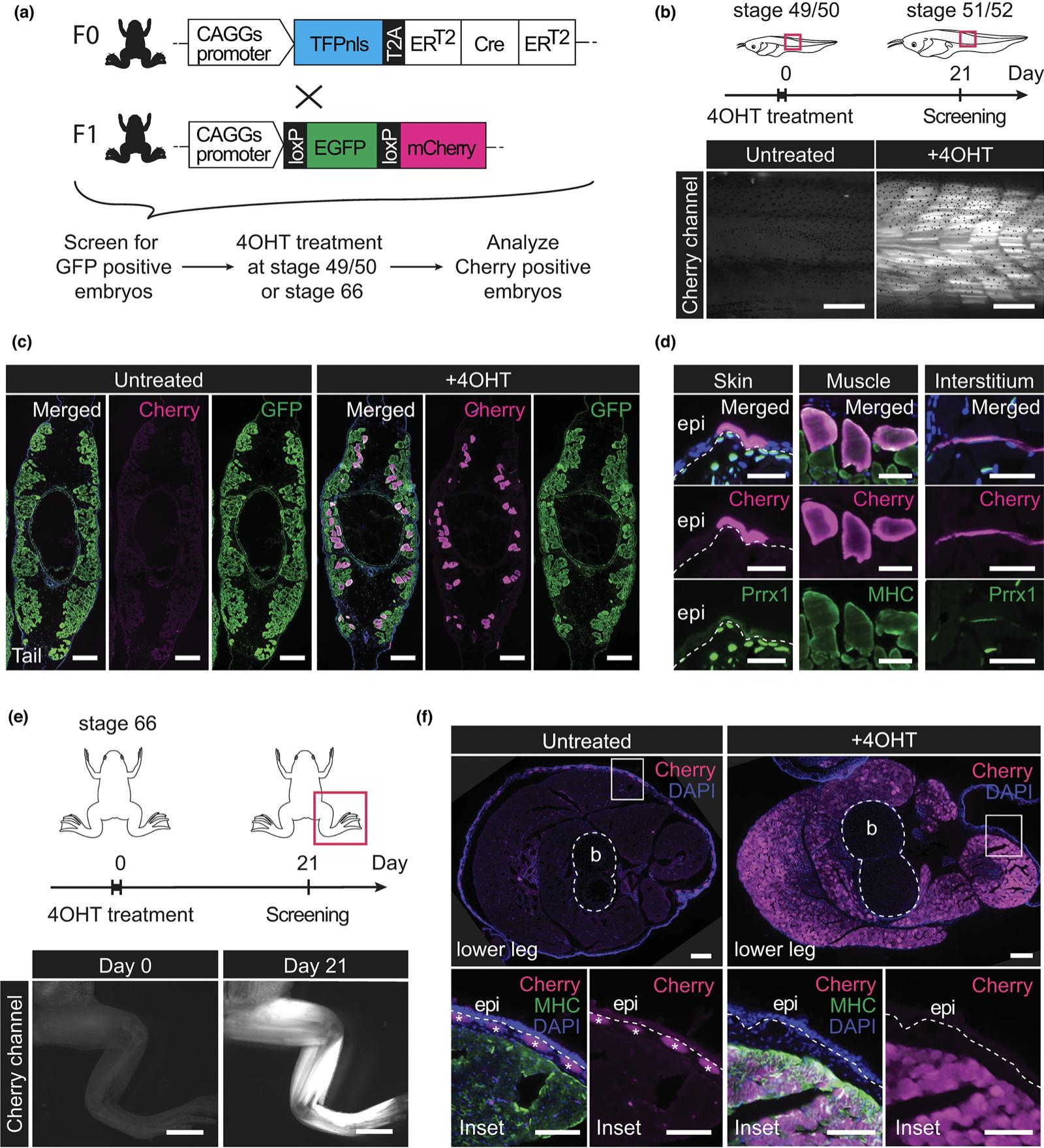
Figure 1. Conditional labeling of tail tissues in F0 Xenopus laevis with an ERT2-Cre-ERT2/loxP system. (A) Overview of the transgenesis workflow. The schematic illustration of the plasmids containing the CAGGs:ERCreER and the CAGGs:lp-Cherry cassettes is indicated at the top. A summary of the result is indicated at the right side of each step. (B) Expression of nuclear TFP in the tail region of a transgenic F0 tadpole. Top: schematic illustration of a stage 49 tadpole. The red box indicates the field of view of the bottom row images. Bottom row: whole mount fluorescence images showing TFP signals in a transgenic positive tadpole (left) and a transgenic negative, stage-comparable sibling (right). The white boxes indicate the field of view of the bottom row images. Scale bars represent 200âμm. (C) Scatter plot showing the transgenic efficiencies. Each dot represents an independent REMI experiment, and the lines represent the average efficiency of two different constructs, CAGGs:TFPnls (71.8%, n = 3) and CAGGs:ERCreER (4.9%, n = 4). The efficiency was calculated as the number of fluorescence-positive tadpoles divided by the total number surviving tadpoles. Statistical analysis was performed by one-way ANOVA and the Å idák multiple comparison test. **pâ<â.01. Data are represented as meanâ±âSD. (D) Conditional mCherry expression in the tail region of a transgenic F0 tadpole. Top: a schematic illustration of the 4OHT treatment (black bar) and screening regime. The red boxes indicate the field of view of the middle and bottom row images. Middle row: whole mount fluorescent images of a TFP-positive tadpole before (left, Day 0) and after (right, Day 5) an overnight 4OHT treatment. The mCherry signal in the tail region was detected at Day 5. The white dashed lines outline the tail. Scale bars represent 500âμm. |
|
|
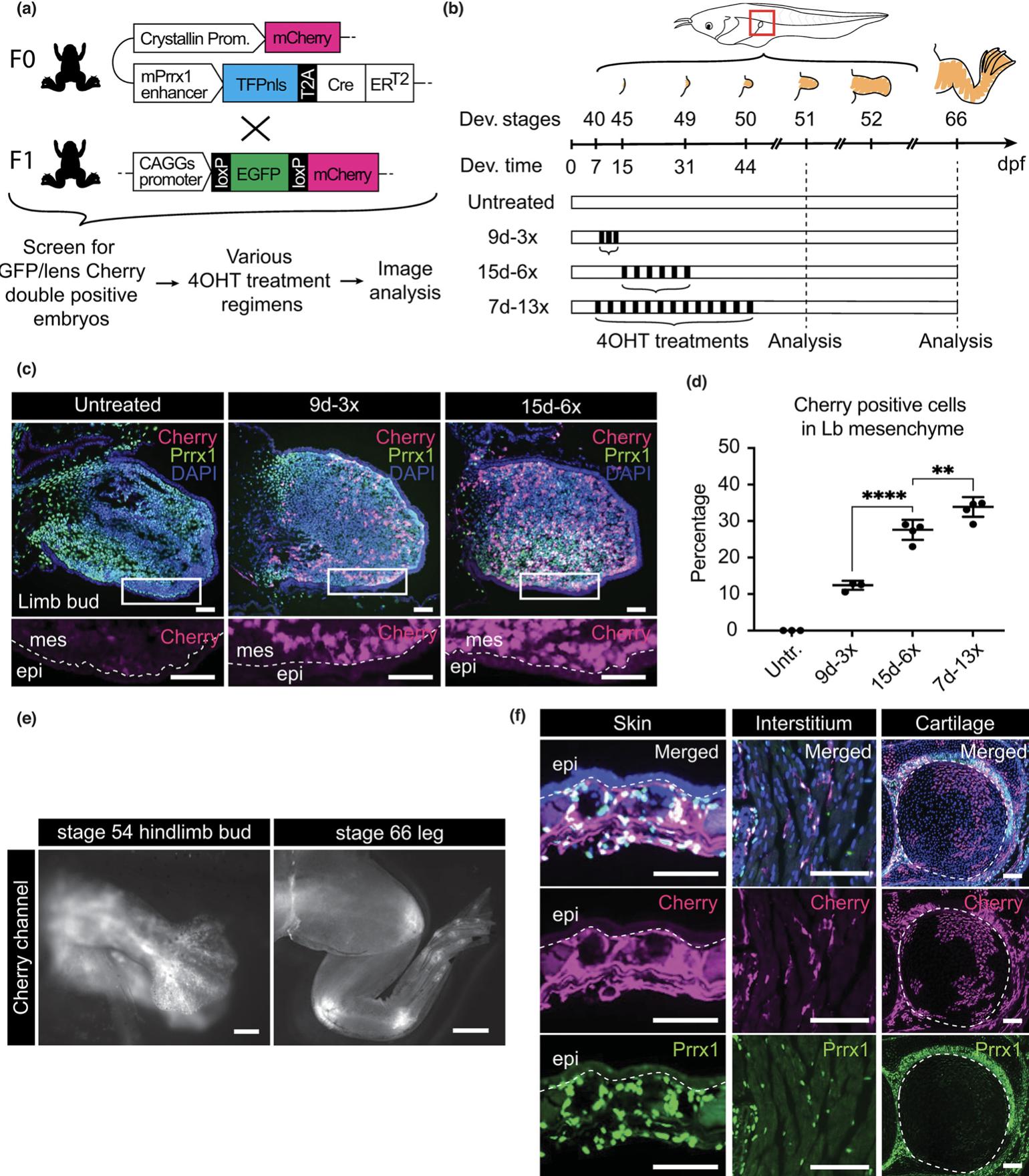
Figure 2. Conditional labeling in stable transgenic Xenopus laevis lines. (A) Overview of the screening procedure of the F1 CAGGs:ERCreER tadpoles. The schema on the top indicates the parental genotypes. (B) Conditional mCherry expression in the tail region of an F1 tadpole. Top: schematic illustration of the 4OHT treatment and screening regime. The red boxes indicate the field of view of the bottom row images. Bottom row: whole mount fluorescent images of a tadpole without (left, Untreated) and with (right, +4OHT) an overnight 4OHT treatment. The mCherry signal in the tail region was screened at Day 21. Scale bars represent 500âμm. (C) Immunohistochemistry analysis of the conditional mCherry expression in F1 tadpoles. Cross-sections of untreated (left, Untreated) and 4OHT-converted (right, +4OHT) F1 tadpole tails were stained with anti-Cherry (magenta) and anti-GFP (green) antibodies. Nuclei were stained with DAPI (blue) and are shown in the merged image. Cherry signals were found only after 4OHT treatment. Scale bars represent 100âμm. (D) Immunohistochemistry analysis of Cherry expression in different tail tissues after 4OHT treatment. Skin tissue (left column): Cherry (magenta)-positive and Prrx1 (green)-negative cells were found in the epidermis. The white dashed line indicates the boundary between the dermis the epidermis (epi). Muscle tissue (middle column): Cherry (magenta)/MHC (green)-double positive muscle bundles were found in the muscle region. Interstitial tissue (right column): Cherry (magenta)/Prrx1 (green)-double positive cells were found in the interstitial region. Nuclei were stained with DAPI (blue) and are shown in the merged images. Scale bars represent 50âμm. (E) Conditional mCherry expression in the leg of a stage 66 F1 froglet. Top: schematic illustration of the 4OHT treatment (black bar) and screening regime. The red boxes indicate the field of view of the bottom row images. Bottom row: whole mount fluorescent images of a TFP-positive tadpole before (left, Day 0) and after (right, Day 21) an overnight 4OHT treatment. Scale bars represent 2âmm. (F) Immunohistochemistry analysis of the conditional mCherry expression in the legs of F1 froglets. Top row: cross-sections of the lower leg region of an untreated (left) and a stage-comparable 4OHT-converted (right) F1 froglet were stained with anti-Cherry (magenta) antibody and DAPI (blue). The white dashed circles indicate the bone region (b). The white boxes indicate the field of view of the bottom row images. Bottom row: the inset images of the top row. Anti-MHC staining (green) was performed to indicate the muscle bundles. Cherry signals were found in the muscle bundles after the 4OHT treatment. The white dashed lines indicate the boundary between dermis and epidermis (epi). White asterisks indicate the autofluorescence signals from gland cells. Scale bars represent 200âμm (top row) and 100âμm (bottom row). |
|
|
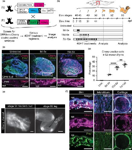
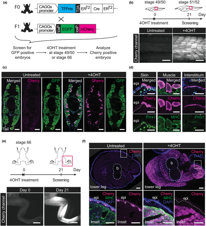
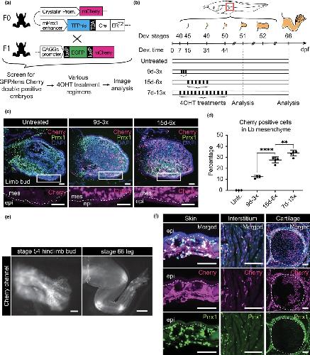
Figure 3. Conditional labeling of limb connective tissue in Prrx1:CreER frog lines. (A) Overview of the screening procedure of the F1 Prrx1:CreER tadpoles. The schema on the top indicates the parental genotype. (B) Overview of four 4OHT treatment regimens. The developmental stages and timing (days post-fertilization [dpf]) are indicated with the corresponding limb bud schema on the top. The developing limb is shaded in yellow. The red box indicates the field of view in Figure 3C. Four regimens of 4OHT treatment are indicated as Untreated, 9d-3x (three times starting from 9 dpf), 15d-6x (six times starting from 15 dpf), and 7d-13x (13 times starting from 7 dpf). The black boxes indicate each overnight 4OHT treatment. Animals were analyzed at stage 51 and stage 66. (C) Immunohistochemistry analysis of the conditional Cherry expression in limb buds under different 4OHT regimens. Top row: longitudinal sections of stage 51 limb buds from three 4OHT regimens, Untreated (left column), 9d-3x (middle column), and 15d-6x (right column), were stained with anti-Cherry (magenta) and anti-Prrx1 (green) antibodies and DAPI (blue). The white boxes indicate the field of view in the bottom row images. Bottom row: the inset images of the top row with the Cherry channel alone. The white dashed line indicates the boundary between mesenchyme (mes) and epidermis (epi). Note that the Cherry signal is only found in the mesenchyme. Scale bars represent 50âμm. (D) Scatter plot showing the conversion efficiencies of different 4OHT regimens. The efficiencies were determined by the percentage of Cherry-positive cells in the limb bud mesenchyme. Each dot represents an independent sample, and the line represents the average efficiency of four different regimens, Untreated (Untr., 0%, n = 3), 9d-3x (12.1%, n = 3), 15d-6x (26.9%, n = 4), and 7d-13x (32.9%, n = 4). Statistical analysis was performed by one-way ANOVA and the Å idák multiple comparison test. **pâ<â.01, ****pâ<â.0001. Data are represented as meanâ±âSD. (E) Whole mount fluorescence images of a stage 54 limb bud (left) and a stage 66 leg (right). Scale bars represent 500âμm (left) and 5âmm (right). (F) Immunohistochemistry analysis of the Cherry expression in different leg tissues after 4OHT treatment. Skin tissue (left column): Cherry (magenta)/Prrx1 (green)-double positive cells were found in the dermis. The white dashed line indicates the boundary between the dermis and the epidermis (epi). Interstitial tissue (middle column): Cherry (magenta)/Prrx1 (green)-double positive cells were found in the interstitial region. Cartilage tissue (right column): patches of Cherry (magenta)-positive cells were found in the cartilage region, which was identified by its morphology and circled by the white dashed line. Cherry (magenta)/Prrx1 (green)-double positive perichondrium cells were also found at the boundary of cartilage. Nuclei were stained with DAPI (blue) and are shown in the merged images on the top row (Merged). Scale bars represent 100âμm. |
|
|
Figure 4. Conditional labeling of cells in other organs in Prrx1:CreER frog lines. (A) Conditional mCherry expression in the brain of a stage 49 tadpole. Left: schematic illustration of the overall brain structure. Top is the rostral side and bottom is the caudal side. The red box indicates the field of view of the right panel. Right: whole mount fluorescence images of the brain region of tadpoles without and with 4OHT treatment. White dashed lines outline the brain. Black arrowhead indicates the level of the section plane in (B). Scale bars represent 200âμm. (B) Immunohistochemistry analysis of the Cherry expression in a tadpole midbrain region after 4OHT treatment. Left: a cross-section of the midbrain was stained with anti-Cherry (magenta) and anti-Prrx1 (green) antibodies and DAPI (blue). The white box indicates the field of view of the inset images on the right. Scale bars represent 100âμm (left) and 50âμm (inset). (C) Immunohistochemistry analysis of the Cherry expression in the head dermis of a tadpole after 4OHT treatment. Left: schematic illustrations of the jaw region viewed from the side (top panel) and from the top (bottom panel) of a tadpole. Jawbones are outlined by solid or dashed orange lines. The red box indicates the field of view in the bottom images. Bottom: a longitudinal section of the jaw region was stained with anti-Cherry (magenta) and anti-Prrx1 (green) antibodies and DAPI (blue). Cherry-positive cells were found in the dermis, expressing Prrx1 (white arrowheads). No Cherry-positive cells were found in the jawbone (j.b.). The white dashed line indicates the boundary between dermis and epidermis (epi). Orange dashed lines outline the jawbone. Scale bars represent 20âμm. (D) Immunohistochemistry analysis of the Cherry expression in the tail dermis after 4OHT treatment. Cross-sections of the tail were stained with anti-Cherry (magenta) and anti-Prrx1 (green) antibodies and DAPI (blue). The white dashed line indicates the boundary between dermis and epidermis (epi). White arrowheads indicate the Prrx1/Cherry-double positive tail dermal cells. Scale bars represent 50âμm. (E) Same analysis as (F) but in the fin mesenchyme region. Scale bars represent 50âμm. |
|
|
FIGURE 1. Conditional labeling of tail tissues in F0 Xenopus laevis with an ER T2 ‐Cre‐ER T2 /loxP system. (A) Overview of the transgenesis workflow. The schematic illustration of the plasmids containing the CAGGs:ERCreER and the CAGGs:lp‐Cherry cassettes is indicated at the top. A summary of the result is indicated at the right side of each step. (B) Expression of nuclear TFP in the tail region of a transgenic F0 tadpole. Top: schematic illustration of a stage 49 tadpole. The red box indicates the field of view of the bottom row images. Bottom row: whole mount fluorescence images showing TFP signals in a transgenic positive tadpole (left) and a transgenic negative, stage‐comparable sibling (right). The white boxes indicate the field of view of the bottom row images. Scale bars represent 200 μm. (C) Scatter plot showing the transgenic efficiencies. Each dot represents an independent REMI experiment, and the lines represent the average efficiency of two different constructs, CAGGs:TFPnls (71.8%, n = 3) and CAGGs:ERCreER (4.9%, n = 4). The efficiency was calculated as the number of fluorescence‐positive tadpoles divided by the total number surviving tadpoles. Statistical analysis was performed by one‐way ANOVA and the Šidák multiple comparison test. **p < .01. Data are represented as mean ± SD. (D) Conditional mCherry expression in the tail region of a transgenic F0 tadpole. Top: a schematic illustration of the 4OHT treatment (black bar) and screening regime. The red boxes indicate the field of view of the middle and bottom row images. Middle row: whole mount fluorescent images of a TFP‐positive tadpole before (left, Day 0) and after (right, Day 5) an overnight 4OHT treatment. The mCherry signal in the tail region was detected at Day 5. The white dashed lines outline the tail. Scale bars represent 500 μm |
|
|
FIGURE 2. Conditional labeling in stable transgenic Xenopus laevis lines. (A) Overview of the screening procedure of the F1 CAGGs:ERCreER tadpoles. The schema on the top indicates the parental genotypes. (B) Conditional mCherry expression in the tail region of an F1 tadpole. Top: schematic illustration of the 4OHT treatment and screening regime. The red boxes indicate the field of view of the bottom row images. Bottom row: whole mount fluorescent images of a tadpole without (left, Untreated) and with (right, +4OHT) an overnight 4OHT treatment. The mCherry signal in the tail region was screened at Day 21. Scale bars represent 500 μm. (C) Immunohistochemistry analysis of the conditional mCherry expression in F1 tadpoles. Cross‐sections of untreated (left, Untreated) and 4OHT‐converted (right, +4OHT) F1 tadpole tails were stained with anti‐Cherry (magenta) and anti‐GFP (green) antibodies. Nuclei were stained with DAPI (blue) and are shown in the merged image. Cherry signals were found only after 4OHT treatment. Scale bars represent 100 μm. (D) Immunohistochemistry analysis of Cherry expression in different tail tissues after 4OHT treatment. Skin tissue (left column): Cherry (magenta)‐positive and Prrx1 (green)‐negative cells were found in the epidermis. The white dashed line indicates the boundary between the dermis the epidermis (epi). Muscle tissue (middle column): Cherry (magenta)/MHC (green)‐double positive muscle bundles were found in the muscle region. Interstitial tissue (right column): Cherry (magenta)/Prrx1 (green)‐double positive cells were found in the interstitial region. Nuclei were stained with DAPI (blue) and are shown in the merged images. Scale bars represent 50 μm. (E) Conditional mCherry expression in the leg of a stage 66 F1 froglet. Top: schematic illustration of the 4OHT treatment (black bar) and screening regime. The red boxes indicate the field of view of the bottom row images. Bottom row: whole mount fluorescent images of a TFP‐positive tadpole before (left, Day 0) and after (right, Day 21) an overnight 4OHT treatment. Scale bars represent 2 mm. (F) Immunohistochemistry analysis of the conditional mCherry expression in the legs of F1 froglets. Top row: cross‐sections of the lower leg region of an untreated (left) and a stage‐comparable 4OHT‐converted (right) F1 froglet were stained with anti‐Cherry (magenta) antibody and DAPI (blue). The white dashed circles indicate the bone region (b). The white boxes indicate the field of view of the bottom row images. Bottom row: the inset images of the top row. Anti‐MHC staining (green) was performed to indicate the muscle bundles. Cherry signals were found in the muscle bundles after the 4OHT treatment. The white dashed lines indicate the boundary between dermis and epidermis (epi). White asterisks indicate the autofluorescence signals from gland cells. Scale bars represent 200 μm (top row) and 100 μm (bottom row) |
|
|
FIGURE 3. Conditional labeling of limb connective tissue in Prrx1:CreER frog lines. (A) Overview of the screening procedure of the F1 Prrx1:CreER tadpoles. The schema on the top indicates the parental genotype. (B) Overview of four 4OHT treatment regimens. The developmental stages and timing (days post‐fertilization [dpf]) are indicated with the corresponding limb bud schema on the top. The developing limb is shaded in yellow. The red box indicates the field of view in Figure 3C. Four regimens of 4OHT treatment are indicated as Untreated, 9d‐3x (three times starting from 9 dpf), 15d‐6x (six times starting from 15 dpf), and 7d‐13x (13 times starting from 7 dpf). The black boxes indicate each overnight 4OHT treatment. Animals were analyzed at stage 51 and stage 66. (C) Immunohistochemistry analysis of the conditional Cherry expression in limb buds under different 4OHT regimens. Top row: longitudinal sections of stage 51 limb buds from three 4OHT regimens, Untreated (left column), 9d‐3x (middle column), and 15d‐6x (right column), were stained with anti‐Cherry (magenta) and anti‐Prrx1 (green) antibodies and DAPI (blue). The white boxes indicate the field of view in the bottom row images. Bottom row: the inset images of the top row with the Cherry channel alone. The white dashed line indicates the boundary between mesenchyme (mes) and epidermis (epi). Note that the Cherry signal is only found in the mesenchyme. Scale bars represent 50 μm. (D) Scatter plot showing the conversion efficiencies of different 4OHT regimens. The efficiencies were determined by the percentage of Cherry‐positive cells in the limb bud mesenchyme. Each dot represents an independent sample, and the line represents the average efficiency of four different regimens, Untreated (Untr., 0%, n = 3), 9d‐3x (12.1%, n = 3), 15d‐6x (26.9%, n = 4), and 7d‐13x (32.9%, n = 4). Statistical analysis was performed by one‐way ANOVA and the Šidák multiple comparison test. **p < .01, ****p < .0001. Data are represented as mean ± SD. (E) Whole mount fluorescence images of a stage 54 limb bud (left) and a stage 66 leg (right). Scale bars represent 500 μm (left) and 5 mm (right). (F) Immunohistochemistry analysis of the Cherry expression in different leg tissues after 4OHT treatment. Skin tissue (left column): Cherry (magenta)/Prrx1 (green)‐double positive cells were found in the dermis. The white dashed line indicates the boundary between the dermis and the epidermis (epi). Interstitial tissue (middle column): Cherry (magenta)/Prrx1 (green)‐double positive cells were found in the interstitial region. Cartilage tissue (right column): patches of Cherry (magenta)‐positive cells were found in the cartilage region, which was identified by its morphology and circled by the white dashed line. Cherry (magenta)/Prrx1 (green)‐double positive perichondrium cells were also found at the boundary of cartilage. Nuclei were stained with DAPI (blue) and are shown in the merged images on the top row (Merged). Scale bars represent 100 μm |
|
|
FIGURE 4. Conditional labeling of cells in other organs in Prrx1:CreER frog lines. (A) Conditional mCherry expression in the brain of a stage 49 tadpole. Left: schematic illustration of the overall brain structure. Top is the rostral side and bottom is the caudal side. The red box indicates the field of view of the right panel. Right: whole mount fluorescence images of the brain region of tadpoles without and with 4OHT treatment. White dashed lines outline the brain. Black arrowhead indicates the level of the section plane in (B). Scale bars represent 200 μm. (B) Immunohistochemistry analysis of the Cherry expression in a tadpole midbrain region after 4OHT treatment. Left: a cross‐section of the midbrain was stained with anti‐Cherry (magenta) and anti‐Prrx1 (green) antibodies and DAPI (blue). The white box indicates the field of view of the inset images on the right. Scale bars represent 100 μm (left) and 50 μm (inset). (C) Immunohistochemistry analysis of the Cherry expression in the head dermis of a tadpole after 4OHT treatment. Left: schematic illustrations of the jaw region viewed from the side (top panel) and from the top (bottom panel) of a tadpole. Jawbones are outlined by solid or dashed orange lines. The red box indicates the field of view in the bottom images. Bottom: a longitudinal section of the jaw region was stained with anti‐Cherry (magenta) and anti‐Prrx1 (green) antibodies and DAPI (blue). Cherry‐positive cells were found in the dermis, expressing Prrx1 (white arrowheads). No Cherry‐positive cells were found in the jawbone (j.b.). The white dashed line indicates the boundary between dermis and epidermis (epi). Orange dashed lines outline the jawbone. Scale bars represent 20 μm. (D) Immunohistochemistry analysis of the Cherry expression in the tail dermis after 4OHT treatment. Cross‐sections of the tail were stained with anti‐Cherry (magenta) and anti‐Prrx1 (green) antibodies and DAPI (blue). The white dashed line indicates the boundary between dermis and epidermis (epi). White arrowheads indicate the Prrx1/Cherry‐double positive tail dermal cells. Scale bars represent 50 μm. (E) Same analysis as (F) but in the fin mesenchyme region. Scale bars represent 50 μm |
References [+] :
Esteves de Lima,
Unexpected contribution of fibroblasts to muscle lineage as a mechanism for limb muscle patterning.
2021, Pubmed
Esteves de Lima, Unexpected contribution of fibroblasts to muscle lineage as a mechanism for limb muscle patterning. 2021, Pubmed
Fei, Efficient gene knockin in axolotl and its use to test the role of satellite cells in limb regeneration. 2017, Pubmed
Feil, Regulation of Cre recombinase activity by mutated estrogen receptor ligand-binding domains. 1997, Pubmed
Gerber, Single-cell analysis uncovers convergence of cell identities during axolotl limb regeneration. 2018, Pubmed
Hans, Temporally-controlled site-specific recombination in zebrafish. 2009, Pubmed
Khattak, Germline transgenic methods for tracking cells and testing gene function during regeneration in the axolotl. 2013, Pubmed , Xenbase
Kroll, Transgenic Xenopus embryos from sperm nuclear transplantations reveal FGF signaling requirements during gastrulation. 1996, Pubmed , Xenbase
Lin, Fibroblast dedifferentiation as a determinant of successful regeneration. 2021, Pubmed , Xenbase
Logan, Expression of Cre Recombinase in the developing mouse limb bud driven by a Prxl enhancer. 2002, Pubmed
Martin, Identification of a prx1 limb enhancer. 2000, Pubmed
Metzger, Site- and time-specific gene targeting in the mouse. 2001, Pubmed
Rodrigues, Skeletal muscle regeneration in Xenopus tadpoles and zebrafish larvae. 2012, Pubmed , Xenbase
Suzuki, Transgenic Xenopus with prx1 limb enhancer reveals crucial contribution of MEK/ERK and PI3K/AKT pathways in blastema formation during limb regeneration. 2007, Pubmed , Xenbase
Werdien, FLP and Cre recombinase function in Xenopus embryos. 2001, Pubmed , Xenbase
Yaseen, Fibroblast fusion to the muscle fiber regulates myotendinous junction formation. 2021, Pubmed
