XB-ART-59115
Development
2022 Jun 15;14912:. doi: 10.1242/dev.200515.
Show Gene links
Show Anatomy links
Alignment of the cell long axis by unidirectional tension acts cooperatively with Wnt signalling to establish planar cell polarity.
???displayArticle.abstract???
Planar cell polarity (PCP) is the aligned cell polarity within a tissue plane. Mechanical signals are known to act as a global cue for PCP, yet their exact role is still unclear. In this study, we focused on PCP in the posterior neuroectoderm of Xenopus laevis and investigated how mechanical signals regulate polarity. We reveal that the neuroectoderm is under a greater tension in the anterior-posterior direction and that perturbation of this tension causes PCP disappearance. We show that application of uniaxial stretch to explant tissues can control the orientation of PCP and that cells sense the tissue stretch indirectly through a change in their shape, rather than directly through detection of anisotropic tension. Furthermore, we reveal that PCP is most strongly established when the orientation of tissue stretch coincides with that of diffusion of locally expressed Wnt ligands, suggesting a cooperative relationship between these two PCP regulators.
???displayArticle.pubmedLink??? 35593440
???displayArticle.link??? Development
???displayArticle.grants??? [+]
19J22652 Japan Society for the Promotion of Science , JPMJPR194B Japan Science and Technology Agency, 647186 MolCellTissMech, 647186 European Research Council
Species referenced: Xenopus laevis
Genes referenced: frzb2 prickle3 vangl2 wnt11
???displayArticle.antibodies??? Tjp1 Ab1 Tjp1 Ab2 Tuba4b Ab2 Vangl2 Ab6
???attribute.lit??? ???displayArticles.show???
|
|
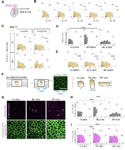
Figure 1. Establishment of PCP in the anterior-posterior direction begins when cells elongate along the AP axis. (A) Fluorescence images of the posterior neuroectoderm from stage 12 to 14. Arrows indicate the accumulation of Vangl2 at the anterior side of the cell. Scale bar: 50â µm. (B) Plots of the polarity axis calculated from Vangl2 localization. The area of each bin represents the relative number of observations. n=5 (stage 12), 6 (stage 12.5), 7 (stage 13) and 6 (stage 14) embryos. The data were obtained from five independent experiments. A, anterior; P, posterior. |
|
|
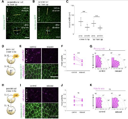
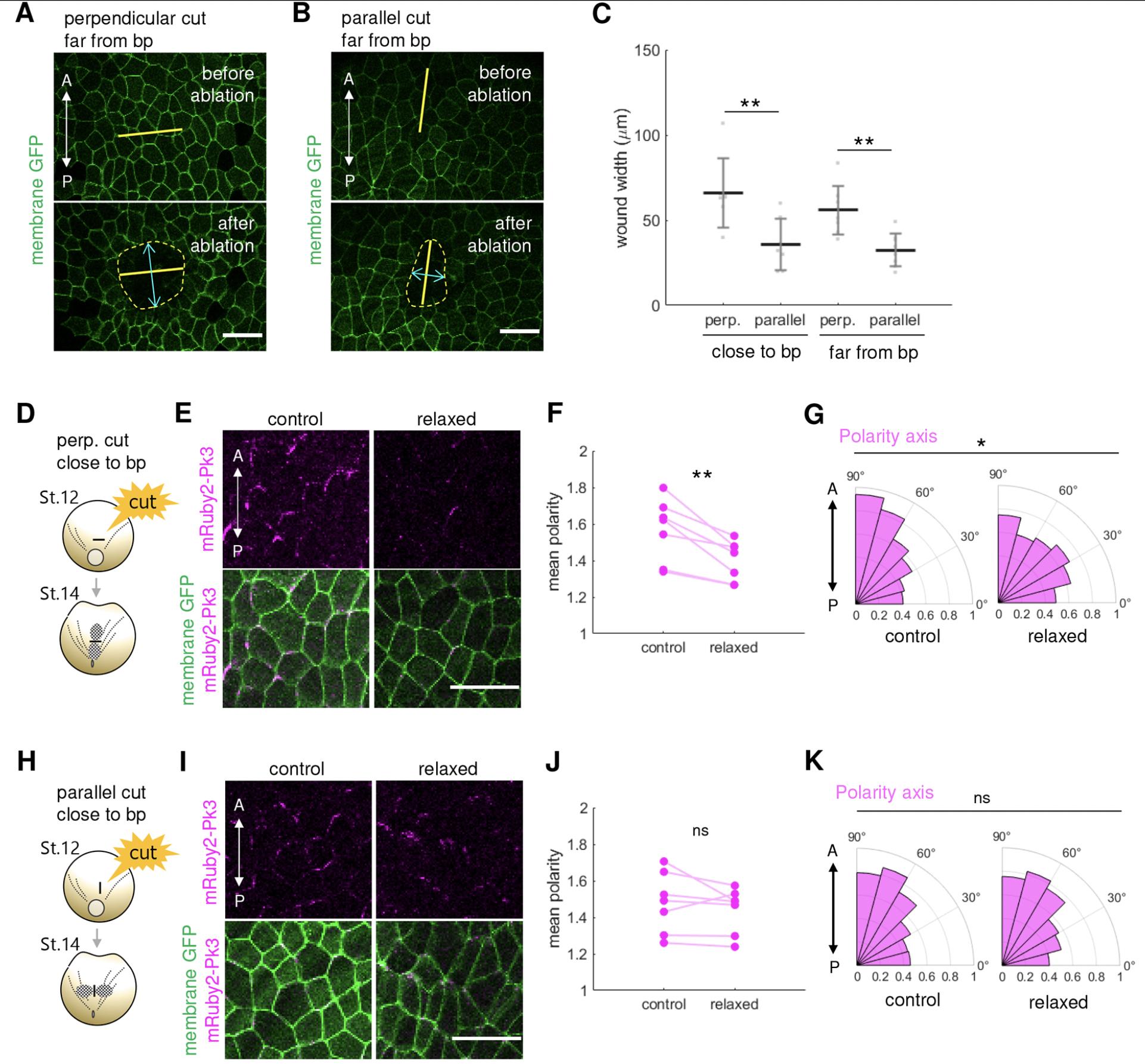
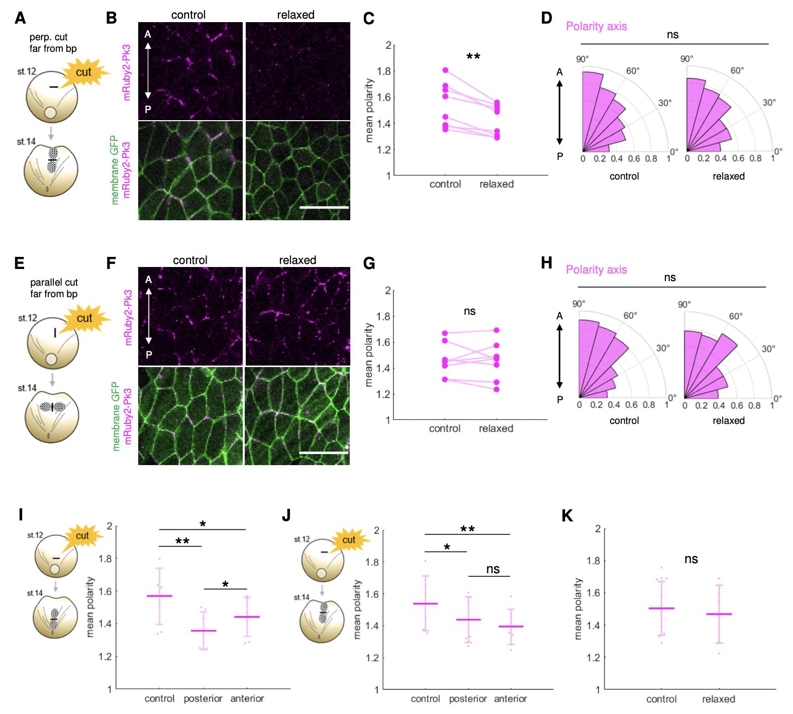
Figure 2. Tension along the AP axis is necessary for the establishment of PCP. (A,B) Fluorescence images of the embryos at stage 12 before and after laser cutting perpendicular (A) or parallel (B) to the AP body axis. Solid yellow lines indicate the cutting sites; dotted yellow lines indicate the wounds; solid cyan lines indicate the width of the wound perpendicular to the cutting line. Scale bars: 50â µm. (C) Plots of the wound width made by laser cutting. n=7 embryos for perpendicular cut close to the blastopore (bp), n=7 embryos for parallel cut close to bp, n=8 embryos for perpendicular cut far from bp and n=8 embryos for parallel cut far from bp. Data are mean±s.d. (D,H) Schematic images of laser ablation experiments. (E,I) Fluorescence images of control and relaxed areas in laser ablation experiments. The ârelaxedâ image in E shows the anterior side of the cut. Scale bars: 50â µm. (F,J) Plots of the mean polarity. Lines connect data from the same embryo. (G,K) Plots of the polarity axis. The area of each bin represents the relative number of observations. n=7 embryos in E-G,I-K. The data were obtained from four independent experiments. A, anterior; P, posterior; bp, blastopore. Statistical significance was tested using a two-tailed MannâWhitney U-test in C, a two-tailed Wilcoxon signed rank test in F,J, and a Kuiper test in G,K. *P<0.05, **P<0.01. See also Figs S1, S2. |
|
|
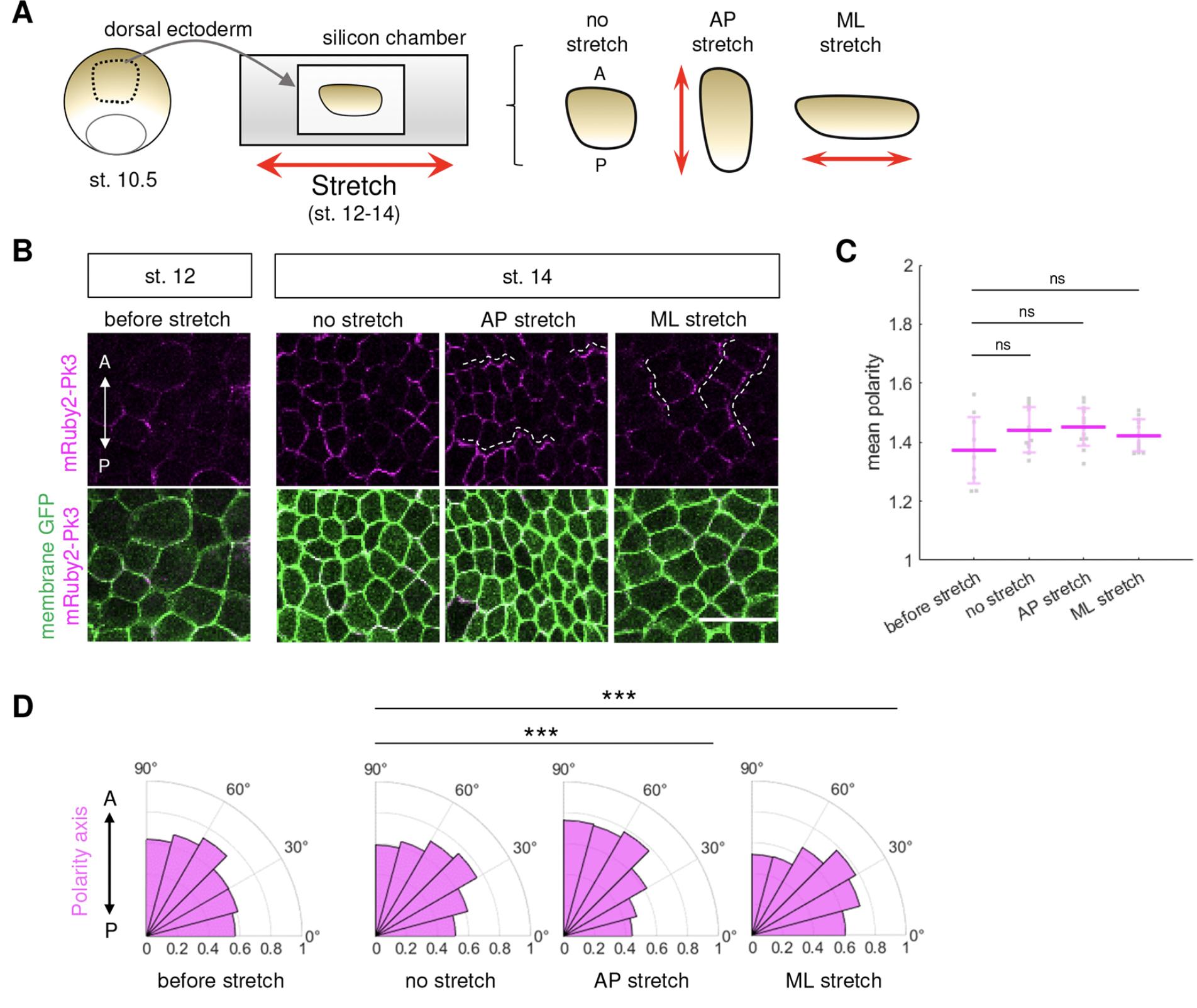
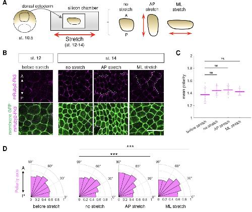
Figure 3. Orientation of planar polarity is controlled by the direction of tissue stretch. (A) Schematic image of tissue-stretching experiments. (B) Fluorescence images of explants before and after stretch. Dotted lines indicate cell-cell interface where mRuby2-Prickle3 accumulated. Scale bar: 50â µm. (C) Plots of the mean polarity. Data are mean±s.d. (D) Plots of the polarity axis. The area of each bin represents the relative number of observations. n=10 (before stretch), n=11 (no stretch), n=15 (AP stretch) and n=12 (ML stretch) explants. The data were obtained from three independent experiments. Statistical significance was tested using a two-tailed MannâWhitney U-test in C and a Kuiper test in D. ***P<0.001. See also Fig. S3. |
|
|
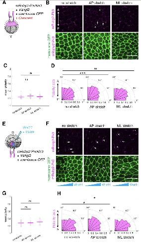
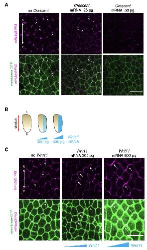
Figure 4. The alignment of tissue stretch and Wnt diffusion allows clear PCP formation. (A,E) Schematic images of mRNA injection. D, dorsal; V, ventral. (B,F) Fluorescence images of explants. Arrows indicate the accumulation of mRuby2-Prickle3. Wnt ligand source is on the right side of the images in F. Scale bar: 50â µm. (C,G) Plots of the mean polarity. Data are mean±s.d. (D,H) Plots of the polarity axis. The area of each bin represents the relative number of observations. n=18 (no stretch), n=20 (AP stretch) and n=20 (ML stretch) explants in B-D; n=10 (no stretch), n=9 (AP stretch) and n=9 (ML stretch) explants in F-H. The data were obtained from four (B-D) or three (F-H) independent experiments. Statistical significance was tested using a two-tailed MannâWhitney U-test in C,G and using a Kuiper test in D,H. *P<0.05, ***P<0.001. See also Fig. S4. |
|
|
Figure 5. Cells do not detect tension as a cue for PCP. (A) Schematic image of elasticity measurement for an embryo. (B) Plots of Young's modulus for stages 10 to 14. Data are mean±s.e.m. Dashed lines indicate the approximated lines by the least-squares method. The value a is the slope of the approximated lines. n=9 embryos for all stages. (C) Plots of Young's modulus of embryos treated with DMSO or 100â µM blebbistatin. Data are mean±s.e.m. Dashed lines indicate the approximated lines by the least-squares method. The value a is the slope of the approximated line. n=8 (DMSO) and n=7 (blebbistatin) embryos. (D) Fluorescence images of embryos treated with DMSO or 100â µM blebbistatin. Scale bar: 50â µm. n=11 (DMSO) and n=12 (blebbistatin) embryos in D-F. (E) Plots of the mean polarity. Data are mean±s.d. (F) Plots of the polarity axis. The area of each bin represents the relative number of observations. (G) Schematic image of elasticity measurement for explants. (H) Plots of Young's modulus for explants before and after stretch. Data are mean±s.e.m. Dashed lines indicate the approximated lines by the least-squares method. The value a is the slope of the approximated line. n=7 explants for all conditions. The data were obtained from 6 (B), 3 (C), 3 (D-F) or 5 (H) independent experiments. Statistical significance was tested using a two-tailed MannâWhitney U-test in E and a Kuiper test in F. See also Fig. S5. |
|
|
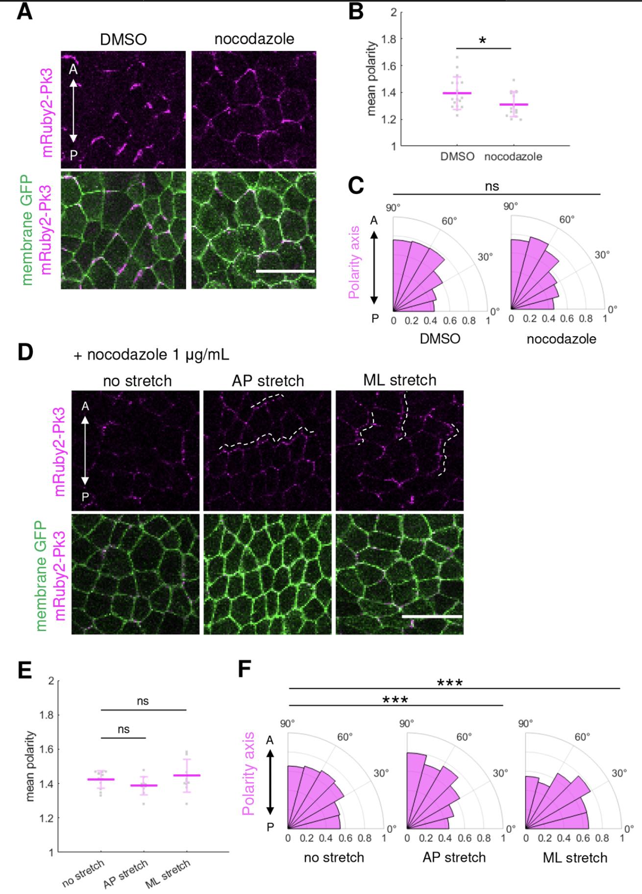
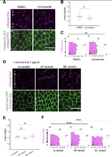
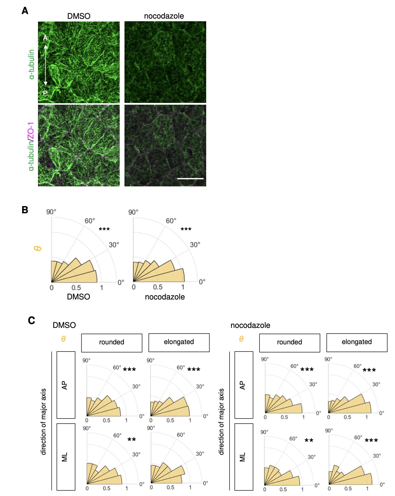
Figure 6. The determination of the polarity axis by tissue stretch is not microtubule mediated. (A) Fluorescence images of embryos treated with DMSO or nocodazole (1â µg/ml) at stage 14. (B) Plots of the mean polarity. Data are mean±s.d. (C) Plots of the polarity axis. (D) Fluorescence images of explants stretched in 1â µg/ml nocodazole. Dotted line indicates cell-cell interface where mRuby2-Prickle3 accumulated. (E) Plots of the mean polarity. Data are mean±s.d. (F) Plots of the polarity axis. n=17 (DMSO) and n=15 (nocodazole) embryos in A-C. n=12 (no stretch), n=10 (AP stretch) and n=11 (ML stretch) explants in D-F. The data were obtained from 3 (A-C) or 3 (D-F) independent experiments. Scale bars: 50â µm. In rose plots, the area of each bin represents the relative number of observations. Statistical significance was tested using a two-tailed MannâWhitney U-test in B,E and a Kuiper test in C,F. *P<0.05, ***P<0.001. See also Fig. S6. |
|
|
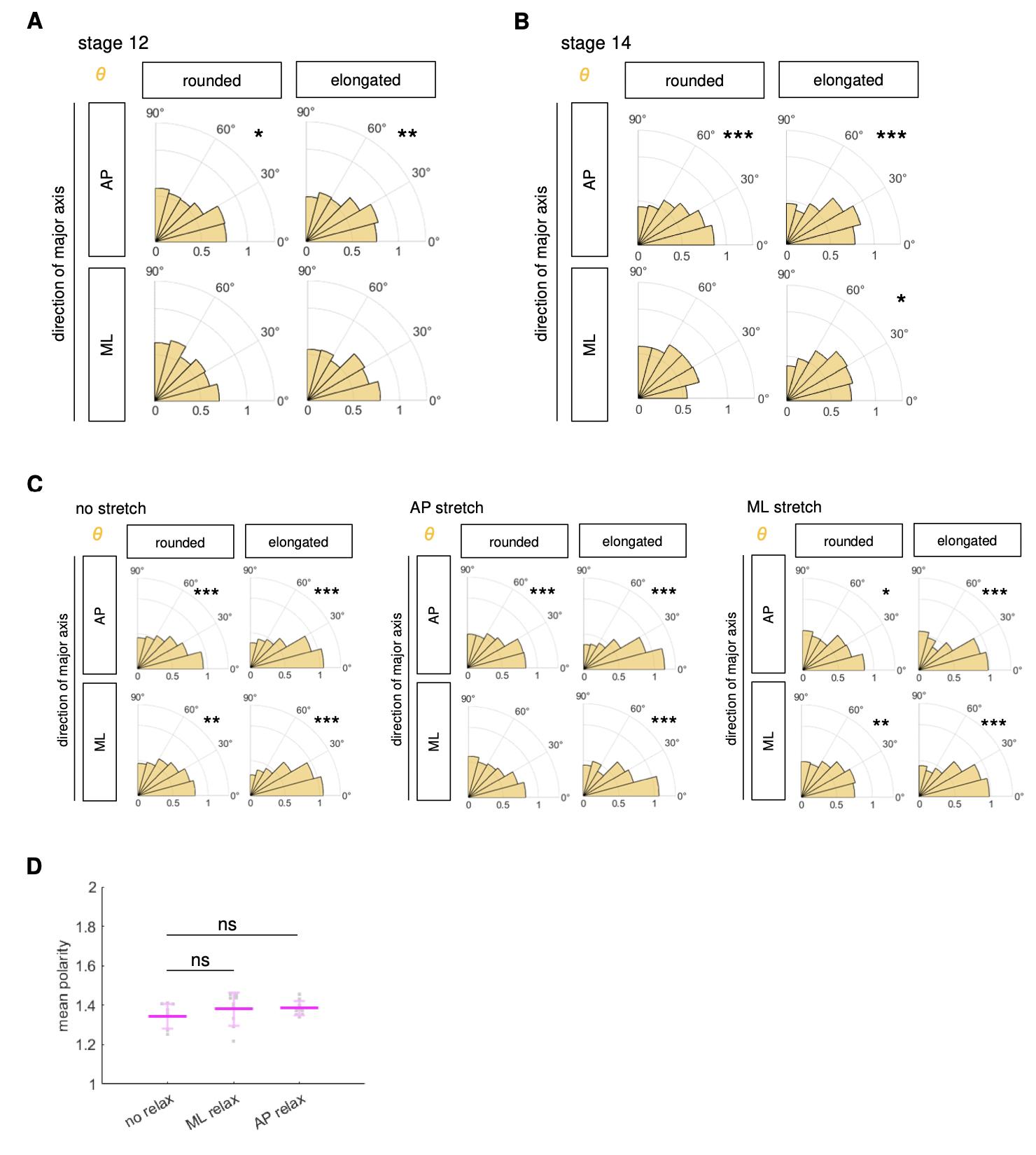
Figure 7. Cell shape change orients the polarity axis. (A) Schematic image showing the angle θ formed by the major axis and the polarity axis. (B) Plots of θ for stages 10 to 14. (C) Plots of θ for stage 13 sorted by cell shape. A cell was sorted as rounded when its aspect ratio was smaller than the median of the distribution (=1.51). (D,E) Plots of the major axis (D) and θ (E) for explants in stretching experiments. (F) Schematic image showing how to induce cell shape change by relaxing a pre-stretched chamber. (G) Fluorescence images of relaxed explants. Arrows indicate the accumulation of Ruby2-Prickle3. (H,I) Plots of the major axis (H) and the polarity axis (I). n=13 (stage 10), n=15 (stage 11), n=13 (stage 12), n=11 (stage 13) and n=11 (stage 14) embryos in B,C. n=11 (no stretch), n=15 (AP stretch) and n=12 (ML stretch) explants in D,E. n=9 (no relax), n=9 (ML relax) and n=9 (AP relax) explants in G-I. The data were obtained from 3 (B,C), 3 (D,E) or 2 (G-I) independent experiments. In rose plots, the area of each bin represents the relative number of observations. Asterisks in B, C and E indicate a significant difference from uniform distribution. Statistical significance was tested using a Kuiper test. Scale bars: 50â µm. *P<0.05, ***P<0.001. See also Fig. S7. |
|
|
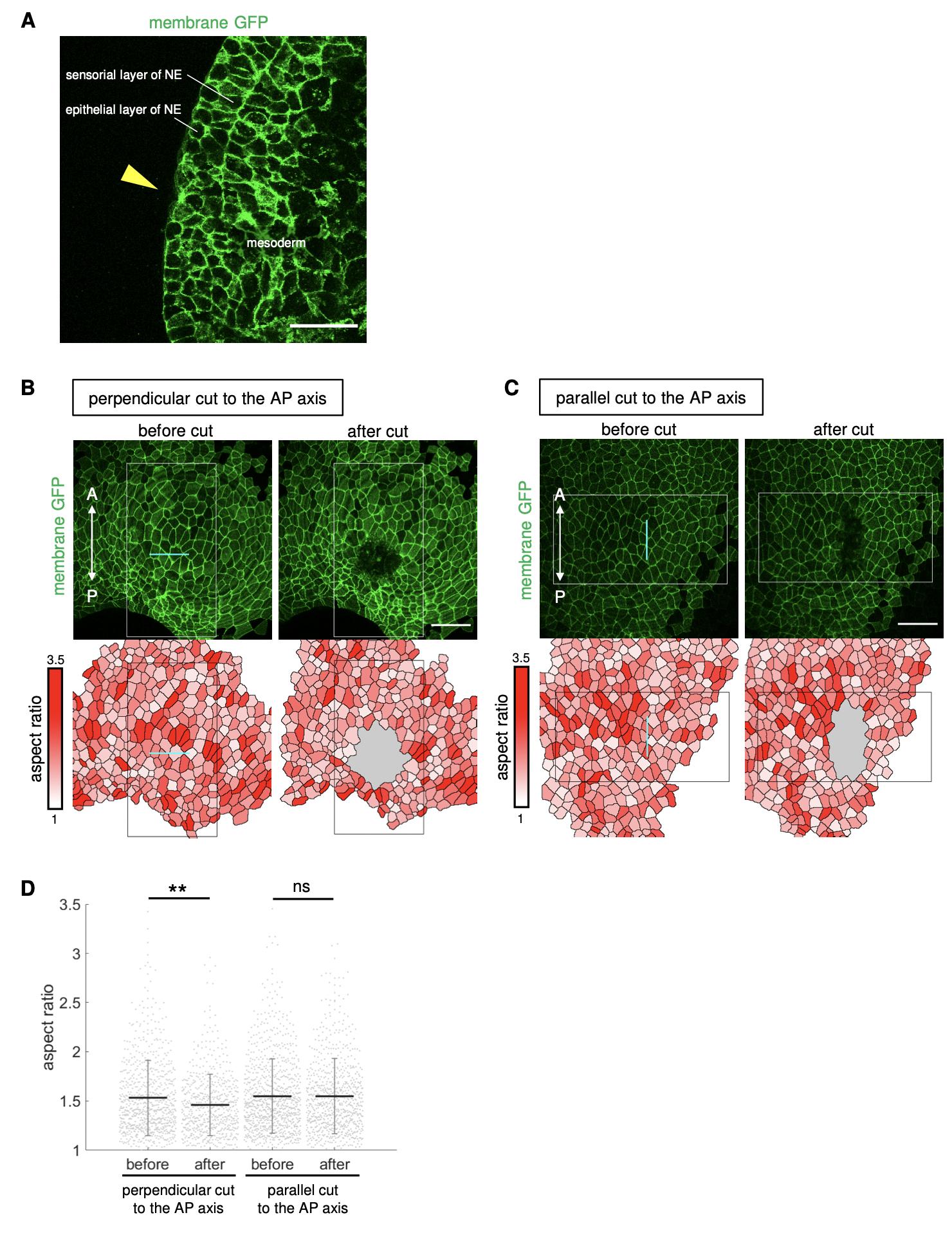
Fig. S1. The effect of laser ablation on tissue and cell morphology (Related to Figure 2)(A) Cross-sectional view of the embryo ablated perpendicular to the AP body axis. Arrowhead indicates the ablation site. NE, neurectoderm. (B and C) Images of neuroectodermal tissue ablated perpendicular (B) or parallel (C) to the AP body axis. Lower panels indicate aspect ratio of each cell. Cyan line indicates ablation site. Rectangle indicates anterior/posterior (B) or left/right (C) areas of the cut, which were used for quantifying cell aspect ratio. (D) Change of cell aspect ratio before/after tissue ablation. Embryo number n= 7 for each condition. The data were obtained from 6 independent experiments. Statistical significance was tested by two-tailed Mann-Whitney U-test. A, anterior; P, posterior; bp, blastopore. ** = p < 0.01. Scale bars, 100 μm. |
|
|
Fig. S2. The effect of laser ablation on polarity formation (Related to Figure 2)(A and E) Schematic images of laser ablation experiments. (B and F) Fluorescence images of control and relaxed areas in laser ablation experiments. The ârelaxedâ image in (B) shows the posterior side of the cut. Scale bars, 50 μm. (C and G) Plots of the mean polarity. Lines connect data from the same embryo. (D and H) Plots of the polarity axis. The area of each bin represents the relative number of observations. Embryo number n = 8 (A-D) and n = 8 (E-H). (I and J) Plots of the mean polarity when the tissue was cut perpendicular to the AP body axis in a region close to (I) or far from (J) the blastopore. Relaxed region was separated into anterior and posterior regions to the cut. Bars show mean±s.d. (K) The mean polarity of the region more than 10 cells away from the cut when the tissue was cut perpendicular to the AP body axis. The data in (I-K) came from the same embryos as in Figures 2D-2G and 2H-2K. The data were obtained from 4 independent experiments. A, anterior; P, posterior; bp, blastopore. Statistical significance was tested by Wilcoxon signed rank test in (C and G), two-tailed Mann-Whitney U-test in (I-K) and Kuiper test in (D and H). * = p < 0.05, ** = p < 0.01. |
|
|
Fig. S3. Polarity analysis by PCA method for the data from explant stretching experiments (Related to Figure 3)(A) Plots of the polarity magnitude, which corresponds to the mean polarity. Bars show mean±s.d. (B) Plots of the polarity axis. The area of each bin represents the relative number of observations. The same embryos as in Figure 3 were used for the analysis. Statistical significance was tested by two- tailed Mann-Whitney U-test in (A) and by Kuiper test in (B). *** = p < 0.001. |
|
|
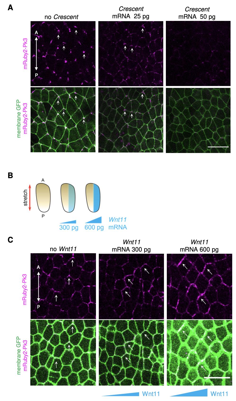
Fig. S4. Crescent or Wnt11 overexpression (Related to Figure 4) (A) Fluorescence images of embryos overexpressed with Crescent. Arrows indicate the accumulation of mRuby2-Prickle3 at the anterior side of the cell. (B) Schematic image of stretching experiment. Wnt11 was overexpressed in one side of ventral ectodermal tissue. All the explants were stretched in the AP direction. (C) Fluorescence images of explants stretched in the method described in (B). Arrows indicate the accumulation of mRuby2-Prickle3. Wnt ligand source is on the right side of the images. The data were obtained from 2 (A) or 3 (C) independent experiments. A, anterior; P, posterior. Scale bars, 50 μm. |
|
|
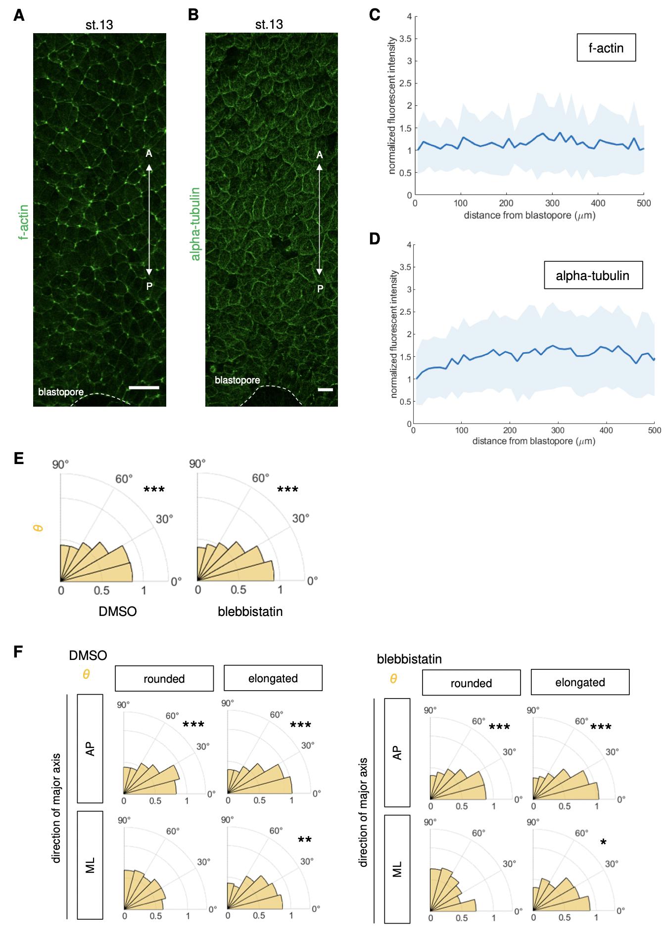
Fig. S5. Cytoskeleton distribution in WT embryos and polarity analysis for blebbistatin-treated embryos (Related to Figure 5) (A and B) Fluorescence images of stage 13 embryo stained for F-actin (A) or microtubule (B). (C and D) Plots of fluorescence intensity in (A) or (B) normalized by the average fluorescence intensity of the most posterior region. Line and band show mean±s.d. The plots are representative of 6 embryos (C) or 9 embryos (D). (E) Plots of θ (See Figure 7A) for DMSO- or blebbistatin- treated embryos. Asterisks indicate significant difference from uniform distribution. Embryo number n = 11 (DMSO) and n = 12 (blebbistatin). (F) Plots of θ for DMSO- or blebbistatin-treated embryos sorted by cell shape. A cell was sorted as rounded when its aspect ratio was smaller than the median of the distribution (=1.50 or 1.52 for DMSO or blebbistatin, respectively). Asterisks indicate significant difference from uniform distribution. The data were obtained from 3 (A, C), 5 (B, D) or 3 (E-F) independent experiments. Statistical significance was tested by Kuiper test in (E and F). * = p < 0.05, ** = p < 0.01, *** = p < 0.001. |
|
|
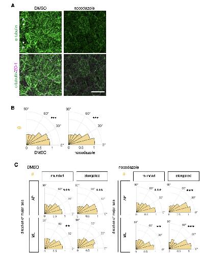
Fig. S6. Nocodazole treatment experiments (Related to Figure 6) (A) Fluorescence images of immunostained embryos treated with DMSO or nocodazole. Scale bar, 50 μm. (B) Plots of θ (See Figure 7A) for DMSO- or nocodazole- treated embryos. Embryo number n = 17 (DMSO) and n = 15 (nocodazole). (C) Plots of θ for DMSO- or nocodazole-treated embryos sorted by cell shape. A cell was sorted as rounded when its aspect ratio was smaller than the median of the distribution (=1.52 or 1.50 for DMSO or nocodazole, respectively). The data were obtained from 2 (A) or 3 (B-C) independent experiments. Asterisks indicate significant difference from uniform distribution. Statistical significance was tested by Kuiper test. ** = p < 0.01, *** = p < 0.001. |
|
|
Fig. S7. The coincidence between the major axis and the polarity axis is clearer in elongated cells than in rounded cells (Related to Figure 7)(A and B) Plots of θ for stage 12 (A) or 14 (B) embryos. Data came from the same embryos as Figure 7B. A cell was sorted as rounded when its aspect ratio was smaller than the median of the distribution (=1.44 or 1.55 for stage 12 or 14, respectively). Embryo number n = 11 (A) and n = 11 (B). (C) Plots of θ. Data came from the same explants as Figures 7D and 7E. A cell was sorted as rounded when its aspect ratio was smaller than the median of the distribution (=1.29, 1.32 or 1.33 for no, AP or ML stretch, respectively). Explant number n = 11 (no stretch), n = 15 (AP stretch) and n = 12 (ML stretch). (D) Plots of the mean polarity for explant relaxing experiment (Figure 7F-7I). Bars show mean±s.d. The data were obtained from 3 (A-B) 3 (C) or 2 (D) independent experiments. Asterisks indicate significant difference from uniform distribution. Statistical significance was tested by Kuiper test in (A-C) and two-tailed Mann-Whitney U-test in (D). * = p < 0.05, ** = p < 0.01, *** = p < 0.001. |
