XB-ART-59114
Mol Biol Cell
2022 Jul 01;338:ar73. doi: 10.1091/mbc.E22-01-0025.
Show Gene links
Show Anatomy links
Cell cycle and developmental control of cortical excitability in Xenopus laevis.
???displayArticle.abstract???
Interest in cortical excitability-the ability of the cell cortex to generate traveling waves of protein activity-has grown considerably over the past 20 years. Attributing biological functions to cortical excitability requires an understanding of the natural behavior of excitable waves and the ability to accurately quantify wave properties. Here we have investigated and quantified the onset of cortical excitability in Xenopus laevis eggs and embryos and the changes in cortical excitability throughout early development. We found that cortical excitability begins to manifest shortly after egg activation. Further, we identified a close relationship between wave properties-such as wave frequency and amplitude-and cell cycle progression as well as cell size. Finally, we identified quantitative differences between cortical excitability in the cleavage furrow relative to nonfurrow cortical excitability and showed that these wave regimes are mutually exclusive.
???displayArticle.pubmedLink??? 35594176
???displayArticle.pmcLink??? PMC9635278
???displayArticle.link??? Mol Biol Cell
???displayArticle.grants??? [+]
R01 GM052932 NIGMS NIH HHS
Species referenced: Xenopus laevis
Genes referenced: cdk1 pmch
GO keywords: cell cycle [+]
???attribute.lit??? ???displayArticles.show???
|
|
FIGURE 1: Analysis of excitable dynamics in maturing oocytes. (A) Still frame from an interphase â¼stage 5 embryo expressing a probe for F-actin (GFP-UtrCH). Three consecutive times points at 25-s intervals are shown from the region outlined in yellow. A color-coded merge of the three time points is shown to illustrate the forward movement of the UtrCH labeling. (Aâ) Kymograph drawn from time-lapse used to create A illustrating the periodic nature of the waves in space over time. (B) Kymograph from a progesterone-treated oocyte undergoing maturation. The oocyte is expressing mCh-EMTB (microtubules; top kymograph) and GFP-UtrCH (F-actin; bottom kymograph). (Bâ) Plot showing changes in UtrCH amplitude (signal max-min over a 14-min window) over time. The plot is positioned to match the kymograph above, and relevant cell cycle events (interphase, meiosis-I, and meiosis-II) are labeled consistent with the kymographs. (Bââ) Regions marked with vertical lines on the GFP-UtrCH kymograph in B showing still frames in grayscale and a color-coded merge of a 1000-s time frame. Regions with mostly unchanging signal show up as gray while regions with changing signal are colored. Schematic diagrams illustrate cell cycle state. Time in minutes is shown in the top left of each still. |
|
|
FIGURE 2: Excitability is detected after egg activation. (A) Kymographs from a mature oocyte (top) and an oocyte â¼15 min following activation (bottom) expressing GFP-UtrCH (F-actin). Schematic diagrams illustrate cell cycle state. (Aâ) Representative trace from a â¼8-μm2 ROI from the oocytes shown in A illustrating the presence of high-amplitude periodic waves in the activated but not the mature oocyte. (Aââ) Mean autocorrelations from the mature and activated oocytes shown in A illustrating the presence of uniform periodic structures in the activated but not the mature oocyte (n = three mature and three activated oocytes). (B) Kymograph from a GFP-UtrCH expressing oocyte responding to ionomycin treatment. This cell was treated differently and thus was not included in the analysis presented in A. Arrows on the kymograph indicate where ionomycin was flowed onto and washed off of the cell. (B) Plot showing the mean UtrCH signal (in black), mean wave period (in green), and normalized wave amplitude (in pink) for the region indicated in B. |
|
|
FIGURE 3: Cortical excitability fluctuates with cell cycle state. (A) Still frames (top) and kymograph (bottom) of a young embryo injected with Alexa647âconjugated UtrCH protein (F-actin). The kymograph was drawn from the region indicated in the pink box on the first still frame. The still frames correspond to the regions marked with vertical lines on the kymograph. The appearance of a cleavage furrow on the kymograph is marked with âCF.â (B) Kymograph from an activated oocyte expressing GFP-UtrCH (top kymograph) and mCh-EMTB (bottom kymograph). Entry into and out of mitosis, approximated from changes in EMTB labeling, is marked with vertical dashed lines. (Bâ) Plot showing wave period (orange) and normalized amplitude (blue) measurements over time from cell shown in (B). Measurements were individually calculated from a 200-s window that rolled over the full dataset at 5-s intervals. (Bââ) Plot showing total net F-actin assembly (light blue) and total net F-actin disassembly (light orange) over a 60-s window. Points on the plot represent single measurements; solid lines represent a rolling average of 5 frames. Pink arrows indicate regions where total net assembly and disassembly significantly diverge from one another. (Bâââ) Plot showing the percent of the field of view occupied by F-actin waves at each time point. Points on the plot represent single measurements; solid lines represent a 25-s rolling average. Markings for mitotic entry and exit in Bâ-Bâââ are consistent with the markings in B. (Bââââ) Still frames from the kymograph in B corresponding to the time points indicated by the vertical pink dashes in Bâââ. UtrCH fluorescence is shown in grayscale and thresholded wave regions are shown outlined and highlighted in light blue. |
|
|
FIGURE 4: Changes in cortical excitability correlate with the appearance of the SCWs. (A) Kymographs from a control embryo (top) and a cycloheximide-treated embryo (Chx, bottom). Both embryos were injected with Alexa647âconjugated UtrCH protein and treated with 3 μM nocodazole to prevent cytokinesis. Entry into and out of mitosis is indicated with pink dashed lines; the cycloheximide-treated embryo goes through one round of mitosis immediately following cycloheximide treatment and then arrests. (Aâ) Plot showing the wave period over time from the embryos shown in A. The control embryo shows continuous fluctuations in wave period corresponding to cell cycle progression, while the cycloheximide-treated embryo asymptotically approaches a maximum wave period. (B) Plot showing total net F-actin assembly (light blue) and total net F-actin disassembly (light orange) over a 25-s window in a cycloheximide-treated embryo. Points on the plot represent single measurements; solid lines represent a rolling average of 5 frames. At no point do the assembly and disassembly measurements significantly diverge from each other. (C) Schematic diagram illustrating the expected peaks in Cdk1 and APC/C activity relative to the two SCWs (Rankin and Kirschner, 1997; Pérez-Mongiovi et al., 1998; Bischof et al., 2017). (D) Still image (left) and kymograph (right) of a cleaving frog embryo illustrating the changes in pigment distribution as the two SCWs propagate across the surface of the embryos. The kymograph was drawn from the region indicated in the pink dashed box on the first still frame. The start points of the SCWs are marked with âSCWaâ and âSCWbâ and the appearance of the cleavage furrow following SCWb is marked with âCF.â (E) Kymographs from a nocodazole-treated embryo injected with Alexa647âconjugated UtrCH protein; the UtrCH fluorescence is shown on top, and transmitted 647 laser light (measuring pigment density) is shown on the bottom. The start and end points of SCWa and SCWb, as approximated from changes in pigment density, are indicated at the bottom of each kymograph. (Eâ) Plots superimposed over the estimated time frames for the start and end points of SCWa and SCWb, as approximated from changes in pigment density in E. The top plot shows the total net F-actin assembly (light blue) and total net F-actin disassembly (light orange) over a 36-s window in the embryo shown in E. Points on the plot represent single measurements; solid lines represent a second rolling average of 3 points. The amounts of total net assembly and disassembly diverge at the beginning of SCWa and reverse at the beginning of SCWb. The bottom plot shows a representative trace of UtrCH fluorescence in a â¼9-μm2 ROI and the mean wave amplitude for the cell shown in E. |
|
|
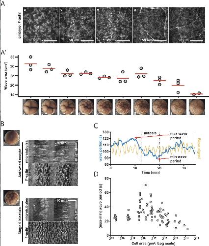
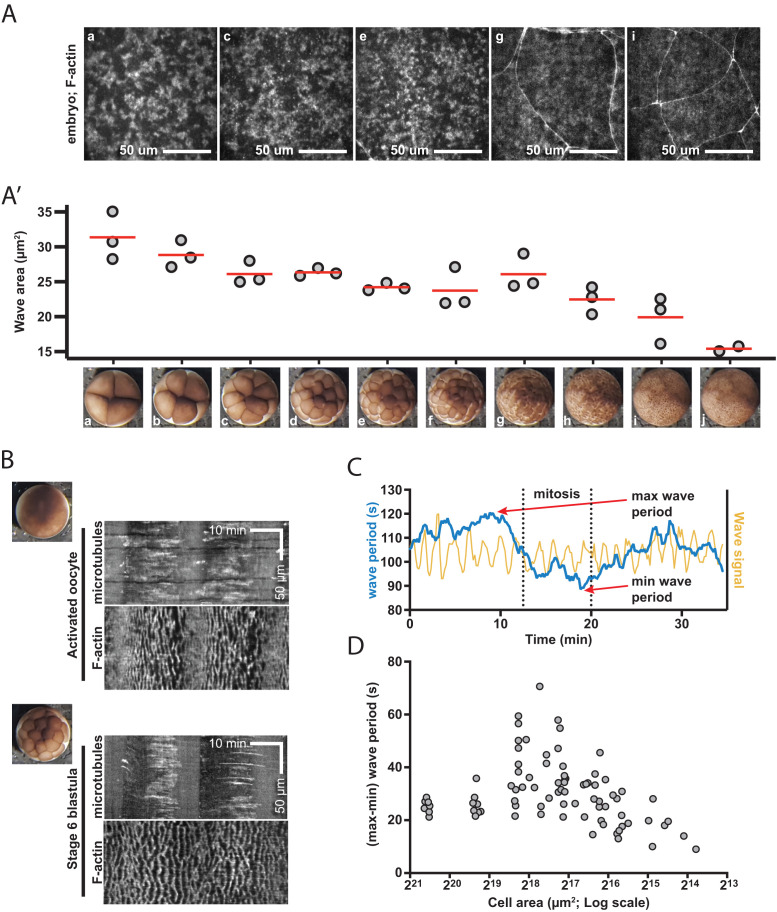
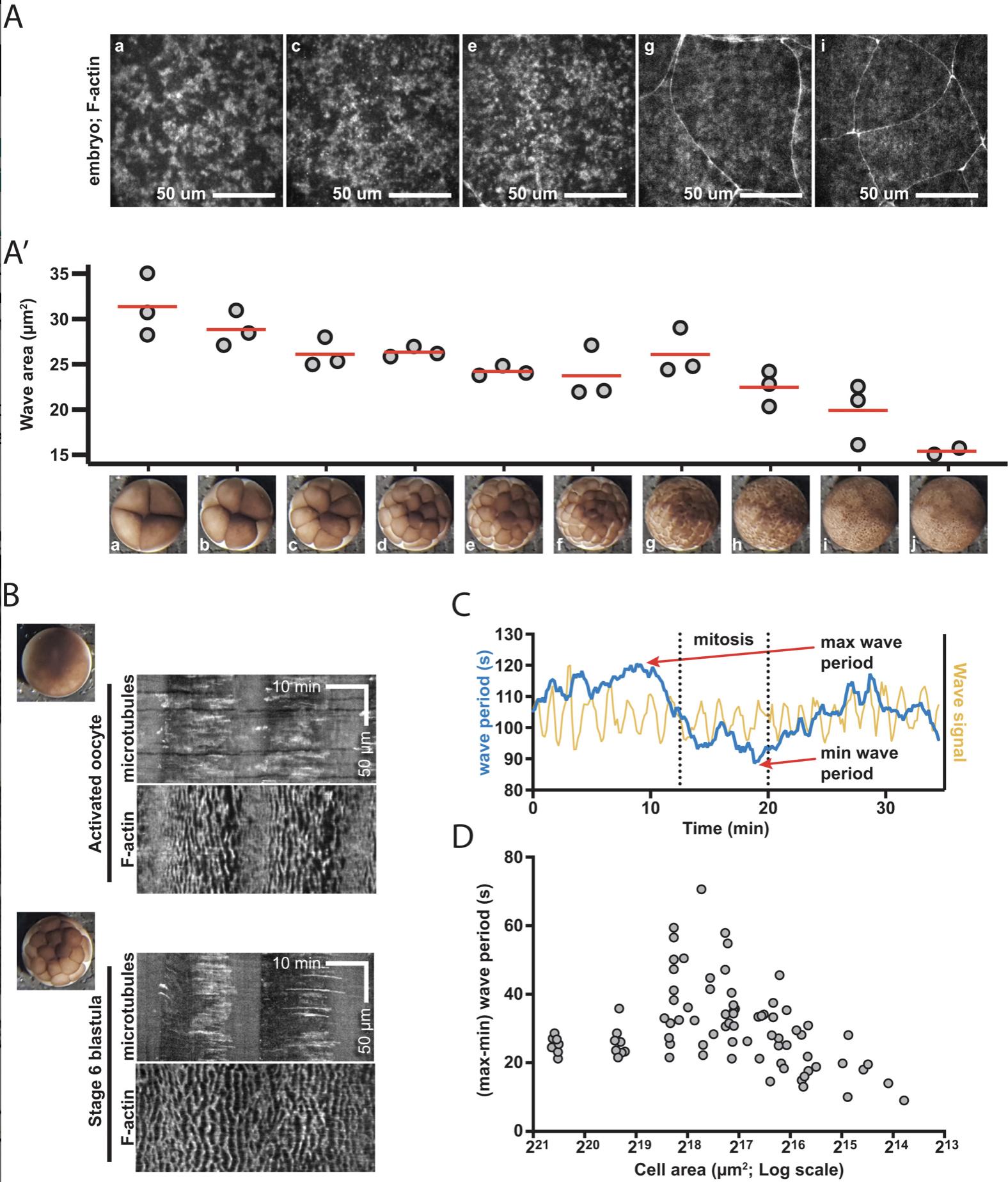
FIGURE 5: Cortical excitability scales with development and cell size. (A) Representative examples from five different developmental stages shown below in Aâ. (Aâ) Plot showing the two-dimensional area of individual waves throughout early development as assessed by automated thresholding of the UtrCH signal. An example of each developmental stage assessed is shown below each column. The median wave area was measured in three embryos for each stage; the mean of these three embryos is indicated in red. (B) Kymographs from an activated oocyte (top) and stage 6 embryo (bottom) expressing mCh-EMTB (microtubules, top kymograph for each cell) and GFP-UtrCH (F-actin, bottom kymograph for each cell). An example of the developmental stages used is shown to the left of each kymograph pair. (C) Representative trace of UtrCH fluorescence (yellow) from a small ROI as a cell going through mitosis. The wave period is shown in blue, with the maximum and minimum wave period marked with red arrows. (D) Plot of the difference between maximum and minimum wave period throughout the cell cycle plotted against cell size as estimated from the simple multiplication of its longest and shortest axis. The x-axis is shown as a log scale to account for large changes in cell area early in embryogenesis. |
|
|
FIGURE 6: Excitable dynamics are detected within the contractile ring. (A) Still frames (left) and kymographs (right) from a raw (top) or a 30-s difference processed (bottom) time-lapse data set. The kymographs are drawn from the region indicated with a dashed line on the respective still frames. Furrow and nonfurrow regions are indicated on both still frames and kymographs. Yellow arrowheads indicate stable F-actin cables in the raw kymograph; blue arrowheads indicate waves in the difference kymograph. (A’) Image montage derived from the boxed region marked with the dashed box in A. The raw images are shown on the bottom panel in grayscale and the top panel in magenta. The 30-s differenced images are shown in the middle panel in grayscale and the top panel in green. Blue arrowheads follow a propagating wavefront. (B–D) Plot of the wave period (B), temporal width (C), or normalized wave amplitude (D) from within the furrow region or nonfurrow region. Each pair of points represents the mean furrow and nonfurrow measurements from a single cell. Statistical significance for each measurement is marked as either not statistically significant (ns) or p = 0.01 using a paired t test. |
|
|
FIGURE 1:. Analysis of excitable dynamics in maturing oocytes. (A) Still frame from an interphase ∼stage 5 embryo expressing a probe for F-actin (GFP-UtrCH). Three consecutive times points at 25-s intervals are shown from the region outlined in yellow. A color-coded merge of the three time points is shown to illustrate the forward movement of the UtrCH labeling. (A’) Kymograph drawn from time-lapse used to create A illustrating the periodic nature of the waves in space over time. (B) Kymograph from a progesterone-treated oocyte undergoing maturation. The oocyte is expressing mCh-EMTB (microtubules; top kymograph) and GFP-UtrCH (F-actin; bottom kymograph). (B’) Plot showing changes in UtrCH amplitude (signal max-min over a 14-min window) over time. The plot is positioned to match the kymograph above, and relevant cell cycle events (interphase, meiosis-I, and meiosis-II) are labeled consistent with the kymographs. (B’’) Regions marked with vertical lines on the GFP-UtrCH kymograph in B showing still frames in grayscale and a color-coded merge of a 1000-s time frame. Regions with mostly unchanging signal show up as gray while regions with changing signal are colored. Schematic diagrams illustrate cell cycle state. Time in minutes is shown in the top left of each still. |
|
|
FIGURE 2:. Excitability is detected after egg activation. (A) Kymographs from a mature oocyte (top) and an oocyte ∼15 min following activation (bottom) expressing GFP-UtrCH (F-actin). Schematic diagrams illustrate cell cycle state. (A’) Representative trace from a ∼8-μm2 ROI from the oocytes shown in A illustrating the presence of high-amplitude periodic waves in the activated but not the mature oocyte. (A’’) Mean autocorrelations from the mature and activated oocytes shown in A illustrating the presence of uniform periodic structures in the activated but not the mature oocyte (n = three mature and three activated oocytes). (B) Kymograph from a GFP-UtrCH expressing oocyte responding to ionomycin treatment. This cell was treated differently and thus was not included in the analysis presented in A. Arrows on the kymograph indicate where ionomycin was flowed onto and washed off of the cell. (B) Plot showing the mean UtrCH signal (in black), mean wave period (in green), and normalized wave amplitude (in pink) for the region indicated in B. |
|
|
FIGURE 3:. Cortical excitability fluctuates with cell cycle state. (A) Still frames (top) and kymograph (bottom) of a young embryo injected with Alexa647–conjugated UtrCH protein (F-actin). The kymograph was drawn from the region indicated in the pink box on the first still frame. The still frames correspond to the regions marked with vertical lines on the kymograph. The appearance of a cleavage furrow on the kymograph is marked with “CF.” (B) Kymograph from an activated oocyte expressing GFP-UtrCH (top kymograph) and mCh-EMTB (bottom kymograph). Entry into and out of mitosis, approximated from changes in EMTB labeling, is marked with vertical dashed lines. (B’) Plot showing wave period (orange) and normalized amplitude (blue) measurements over time from cell shown in (B). Measurements were individually calculated from a 200-s window that rolled over the full dataset at 5-s intervals. (B’’) Plot showing total net F-actin assembly (light blue) and total net F-actin disassembly (light orange) over a 60-s window. Points on the plot represent single measurements; solid lines represent a rolling average of 5 frames. Pink arrows indicate regions where total net assembly and disassembly significantly diverge from one another. (B’’’) Plot showing the percent of the field of view occupied by F-actin waves at each time point. Points on the plot represent single measurements; solid lines represent a 25-s rolling average. Markings for mitotic entry and exit in B’-B’’’ are consistent with the markings in B. (B’’’’) Still frames from the kymograph in B corresponding to the time points indicated by the vertical pink dashes in B’’’. UtrCH fluorescence is shown in grayscale and thresholded wave regions are shown outlined and highlighted in light blue. |
|
|
FIGURE 4:. Changes in cortical excitability correlate with the appearance of the SCWs. (A) Kymographs from a control embryo (top) and a cycloheximide-treated embryo (Chx, bottom). Both embryos were injected with Alexa647–conjugated UtrCH protein and treated with 3 μM nocodazole to prevent cytokinesis. Entry into and out of mitosis is indicated with pink dashed lines; the cycloheximide-treated embryo goes through one round of mitosis immediately following cycloheximide treatment and then arrests. (A’) Plot showing the wave period over time from the embryos shown in A. The control embryo shows continuous fluctuations in wave period corresponding to cell cycle progression, while the cycloheximide-treated embryo asymptotically approaches a maximum wave period. (B) Plot showing total net F-actin assembly (light blue) and total net F-actin disassembly (light orange) over a 25-s window in a cycloheximide-treated embryo. Points on the plot represent single measurements; solid lines represent a rolling average of 5 frames. At no point do the assembly and disassembly measurements significantly diverge from each other. (C) Schematic diagram illustrating the expected peaks in Cdk1 and APC/C activity relative to the two SCWs (Rankin and Kirschner, 1997; Pérez-Mongiovi et al., 1998; Bischof et al., 2017). (D) Still image (left) and kymograph (right) of a cleaving frog embryo illustrating the changes in pigment distribution as the two SCWs propagate across the surface of the embryos. The kymograph was drawn from the region indicated in the pink dashed box on the first still frame. The start points of the SCWs are marked with “SCWa” and “SCWb” and the appearance of the cleavage furrow following SCWb is marked with “CF.” (E) Kymographs from a nocodazole-treated embryo injected with Alexa647–conjugated UtrCH protein; the UtrCH fluorescence is shown on top, and transmitted 647 laser light (measuring pigment density) is shown on the bottom. The start and end points of SCWa and SCWb, as approximated from changes in pigment density, are indicated at the bottom of each kymograph. (E’) Plots superimposed over the estimated time frames for the start and end points of SCWa and SCWb, as approximated from changes in pigment density in E. The top plot shows the total net F-actin assembly (light blue) and total net F-actin disassembly (light orange) over a 36-s window in the embryo shown in E. Points on the plot represent single measurements; solid lines represent a second rolling average of 3 points. The amounts of total net assembly and disassembly diverge at the beginning of SCWa and reverse at the beginning of SCWb. The bottom plot shows a representative trace of UtrCH fluorescence in a ∼9-μm2 ROI and the mean wave amplitude for the cell shown in E. |
|
|
FIGURE 5:. Cortical excitability scales with development and cell size. (A) Representative examples from five different developmental stages shown below in A’. (A’) Plot showing the two-dimensional area of individual waves throughout early development as assessed by automated thresholding of the UtrCH signal. An example of each developmental stage assessed is shown below each column. The median wave area was measured in three embryos for each stage; the mean of these three embryos is indicated in red. (B) Kymographs from an activated oocyte (top) and stage 6 embryo (bottom) expressing mCh-EMTB (microtubules, top kymograph for each cell) and GFP-UtrCH (F-actin, bottom kymograph for each cell). An example of the developmental stages used is shown to the left of each kymograph pair. (C) Representative trace of UtrCH fluorescence (yellow) from a small ROI as a cell going through mitosis. The wave period is shown in blue, with the maximum and minimum wave period marked with red arrows. (D) Plot of the difference between maximum and minimum wave period throughout the cell cycle plotted against cell size as estimated from the simple multiplication of its longest and shortest axis. The x-axis is shown as a log scale to account for large changes in cell area early in embryogenesis. |
|
|
FIGURE 6:. Excitable dynamics are detected within the contractile ring. (A) Still frames (left) and kymographs (right) from a raw (top) or a 30-s difference processed (bottom) time-lapse data set. The kymographs are drawn from the region indicated with a dashed line on the respective still frames. Furrow and nonfurrow regions are indicated on both still frames and kymographs. Yellow arrowheads indicate stable F-actin cables in the raw kymograph; blue arrowheads indicate waves in the difference kymograph. (A’) Image montage derived from the boxed region marked with the dashed box in A. The raw images are shown on the bottom panel in grayscale and the top panel in magenta. The 30-s differenced images are shown in the middle panel in grayscale and the top panel in green. Blue arrowheads follow a propagating wavefront. (B–D) Plot of the wave period (B), temporal width (C), or normalized wave amplitude (D) from within the furrow region or nonfurrow region. Each pair of points represents the mean furrow and nonfurrow measurements from a single cell. Statistical significance for each measurement is marked as either not statistically significant (ns) or p = 0.01 using a paired t test. |
References [+] :
Amiel,
Three distinct RNA localization mechanisms contribute to oocyte polarity establishment in the cnidarian Clytia hemisphaerica.
2009, Pubmed
Amiel, Three distinct RNA localization mechanisms contribute to oocyte polarity establishment in the cnidarian Clytia hemisphaerica. 2009, Pubmed
Bastos, CYK4 inhibits Rac1-dependent PAK1 and ARHGEF7 effector pathways during cytokinesis. 2012, Pubmed
Bement, Activator-inhibitor coupling between Rho signalling and actin assembly makes the cell cortex an excitable medium. 2015, Pubmed , Xenbase
Bischof, A cdk1 gradient guides surface contraction waves in oocytes. 2017, Pubmed
Brownlee, Importin α Partitioning to the Plasma Membrane Regulates Intracellular Scaling. 2019, Pubmed , Xenbase
Burkel, Versatile fluorescent probes for actin filaments based on the actin-binding domain of utrophin. 2007, Pubmed , Xenbase
Canman, Inhibition of Rac by the GAP activity of centralspindlin is essential for cytokinesis. 2008, Pubmed
Case, Adhesive F-actin waves: a novel integrin-mediated adhesion complex coupled to ventral actin polymerization. 2011, Pubmed
Chanet, Collective Cell Sorting Requires Contractile Cortical Waves in Germline Cells. 2020, Pubmed
Chang, Mitotic trigger waves and the spatial coordination of the Xenopus cell cycle. 2013, Pubmed , Xenbase
Chen, Nucleoplasmin is a limiting component in the scaling of nuclear size with cytoplasmic volume. 2019, Pubmed , Xenbase
Faire, E-MAP-115 (ensconsin) associates dynamically with microtubules in vivo and is not a physiological modulator of microtubule dynamics. 1999, Pubmed
Gerhardt, Actin and PIP3 waves in giant cells reveal the inherent length scale of an excited state. 2014, Pubmed
Gerhart, Cell cycle dynamics of an M-phase-specific cytoplasmic factor in Xenopus laevis oocytes and eggs. 1984, Pubmed , Xenbase
Good, Cytoplasmic volume modulates spindle size during embryogenesis. 2013, Pubmed , Xenbase
Goryachev, How to make a static cytokinetic furrow out of traveling excitable waves. 2016, Pubmed
Graessl, An excitable Rho GTPase signaling network generates dynamic subcellular contraction patterns. 2017, Pubmed
Hamaguchi, Protoplasmic movement during polar-body formation in starfish oocytes. 1978, Pubmed
Hara, Cinematographic observation of "surface contraction waves" (SCW) during the early cleavage of axolotl eggs. 1971, Pubmed
Hara, Cinematographic observation of an "activation wave" (AW) on the locally inseminated egg ofXenopus laevis. 1979, Pubmed , Xenbase
Hara, A cytoplasmic clock with the same period as the division cycle in Xenopus eggs. 1980, Pubmed , Xenbase
Hara, Dynein-Based Accumulation of Membranes Regulates Nuclear Expansion in Xenopus laevis Egg Extracts. 2015, Pubmed , Xenbase
Hazel, Changes in cytoplasmic volume are sufficient to drive spindle scaling. 2013, Pubmed , Xenbase
Ishihara, Organization of early frog embryos by chemical waves emanating from centrosomes. 2014, Pubmed
Lam Hui, Adhesion-dependent modulation of actin dynamics in Jurkat T cells. 2014, Pubmed
Landino, Rho and F-actin self-organize within an artificial cell cortex. 2021, Pubmed , Xenbase
Maître, Pulsatile cell-autonomous contractility drives compaction in the mouse embryo. 2015, Pubmed
Miao, Wave patterns organize cellular protrusions and control cortical dynamics. 2019, Pubmed
Michaud, Cortical excitability and cell division. 2021, Pubmed
Michaux, Excitable RhoA dynamics drive pulsed contractions in the early C. elegans embryo. 2018, Pubmed
Miller, Regulation of cytokinesis by Rho GTPase flux. 2009, Pubmed , Xenbase
Miller, The power of amphibians to elucidate mechanisms of size control and scaling. 2020, Pubmed , Xenbase
Murray, Cyclin synthesis drives the early embryonic cell cycle. 1989, Pubmed , Xenbase
Newport, Regulation of the cell cycle during early Xenopus development. 1984, Pubmed , Xenbase
Pal, Rac and Arp2/3-Nucleated Actin Networks Antagonize Rho During Mitotic and Meiotic Cleavages. 2020, Pubmed
Pérez-Mongiovi, A propagated wave of MPF activation accompanies surface contraction waves at first mitosis in Xenopus. 1998, Pubmed , Xenbase
Rankin, The surface contraction waves of Xenopus eggs reflect the metachronous cell-cycle state of the cytoplasm. 1997, Pubmed , Xenbase
Stankevicins, Deterministic actin waves as generators of cell polarization cues. 2020, Pubmed
Thévenaz, A pyramid approach to subpixel registration based on intensity. 1998, Pubmed
Vicker, Reaction-diffusion waves of actin filament polymerization/depolymerization in Dictyostelium pseudopodium extension and cell locomotion. 2000, Pubmed
von Dassow, Action at a distance during cytokinesis. 2009, Pubmed , Xenbase
Weiner, An actin-based wave generator organizes cell motility. 2007, Pubmed
Xiao, Mitotic Cortical Waves Predict Future Division Sites by Encoding Positional and Size Information. 2017, Pubmed
Zhuravlev, CYK-4 regulates Rac, but not Rho, during cytokinesis. 2017, Pubmed
