XB-ART-59093
J Cell Sci
2023 Mar 01;1365:. doi: 10.1242/jcs.259535.
Show Gene links
Show Anatomy links
Kif9 is an active kinesin motor required for ciliary beating and proximodistal patterning of motile axonemes.
Konjikusic MJ, Lee C, Yue Y, Shrestha BD, Nguimtsop AM, Horani A, Brody S, Prakash VN, Gray RS, Verhey KJ, Wallingford JB.
???displayArticle.abstract???
Most motile cilia have a stereotyped structure of nine microtubule outer doublets and a single central pair of microtubules. The central pair of microtubules are surrounded by a set of proteins, termed the central pair apparatus. A specific kinesin, Klp1 projects from the central pair and contributes to ciliary motility in Chlamydomonas. The vertebrate ortholog, Kif9, is required for beating in mouse sperm flagella, but the mechanism of Kif9/Klp1 function remains poorly defined. Here, using Xenopus epidermal multiciliated cells, we show that Kif9 is necessary for ciliary motility and the proper distal localization of not only central pair proteins, but also radial spokes and dynein arms. In addition, single-molecule assays in vitro reveal that Xenopus Kif9 is a long-range processive motor, although it does not mediate long-range movement in ciliary axonemes in vivo. Together, our data suggest that Kif9 is integral for ciliary beating and is necessary for proper axonemal distal end integrity.
???displayArticle.pubmedLink??? 35531639
???displayArticle.pmcLink??? PMC9357393
???displayArticle.link??? J Cell Sci
???displayArticle.grants??? [+]
R01HD099191 National Heart, Lung and Bood Inst., University of Texas at Austin, R01AR072009 NIAMS NIH HHS , R35GM131744 NIH HHS , R35 GM131744 NIGMS NIH HHS , R01 HL117164 NHLBI NIH HHS , K08 HL150223 NHLBI NIH HHS , R01 HL128370 NHLBI NIH HHS , R01 AR072009 NIAMS NIH HHS
Species referenced: Xenopus laevis
Genes referenced: dnali1 efnb3 kif9 mapre1 spef1
GO keywords: kinesin binding [+]
???displayArticle.antibodies??? Kif9 Ab1 Tuba4b Ab4
???displayArticle.morpholinos??? kif9 MO1
???attribute.lit??? ???displayArticles.show???
|
|
Figure 1. Kif9 localization to motile cilia. (AâAâ³) Kif9âGFP construct localizes to Xenopus multiciliated cells in the axonemes. Kif9âGFP is in green (A), membraneâRFP is in magenta (Aâ²). (BâBâ³) The Kif9âGFP construct localizes to basal bodies of multiciliated cells in Xenopus. Kif9âGFP in green (B), Centrin4âRFP in magenta (Bâ²). (CâCâ³) Kif9 antibody (green) confirms localization to Xenopus axonemes. Kif9 in green (C) and acetylated tubulin (ActTub) in magenta (Câ²). (DâDâ³) Knockdown of Kif9 with 15â ng of MO reduces the level of Kif9 (green) in the cilium. (E) Quantification of Kif9 staining intensity over the intensity of acetylated tubulin in control and MO-injected frogs. (FâFâ³) Kif9 immunostaining in human airway multiciliated cells (MCCs). (F) Kif9 immunostaining (green). (Fâ²) DNAI immunostaining (magenta). (Fâ³) Merge of FâFâ² with DAPI. Images are representative of 30 different cells imaged from three independent experiments with at least 10 different embryos imaged for each replicate. Scale bars: 10â µm. |
|
|
Figure 2. Kif9 is necessary for ciliary beating and ciliary length. (AâC) Still images from bead flow movies subjected to Flowtrace analysis. (A) Control injected, (B) 15â ng Kif9 MO injected (KD), and (C) 15â ng MO with 600â pg Kif9 mRNA (Rescue). A is a still frame of Movie 1, B is a selected still frame from Movie 2, and C is a still frame from Movie 3. Note Movie 3 shows a different flow plane than Movies 1 and 2 hence the different direction of flow in Movie 3, but this was most representative of average flow rescues. Scale bars: 50â µm. (D) Graph of bead velocity averages from collected movies. **P=0.0094 and *P=0.0280 (one-way ANOVA with multiple comparisons and test for normality). (EâFâ³â³) Still frames of ciliary beating in control (EâEâ³â³) and Kif9 KD (FâFâ³â³) multiciliated cells. Arrowheads point to stalled or paralyzed cilia frequently observed in Kif9 KD embryos. Scale bars: 10â µm. (GâI) Representative kymographs of ciliary beating in Control (G), Kif9 KD (H), and Rescue (I) injected embryos. The images represent 15 µm (height) and 10 s (width). (J) Graph of ciliary beat frequency calculated from kymographs of 27 different movies of cilia beating in Hz. (LâN) Representative images of ciliary length marked with membraneâGFP in control (L), Kif9 morpholino (M), and rescue (N) injected embryos. Note: the variability in cilia numbers in these images reflect the normally high variability seen in Xenopus multiciliated cells. Scale bars: 10â µm. (O) Graph of ciliary length from control, morpholino or rescue in µm. ****P<0.0001 and *P=0.0174 (one-way ANOVA with multiple comparisons and test for normality). Images are representative of 30 different cells imaged from three independent replicates with 10 embryos imaged for each replicate. |
|
|
Figure 3. Kif9 contributes to central pair proteins and distal tip compartmentalization. (A) Schematic of 9+2 motile ciliary structure with central pair components schematized by tubule association. (BâCâ²) Confocal images of the localization of the radial spoke head component GFPâRsph10B (orange) in control (B,Bâ²) and Kif9 MO-injected (C,Câ²) embryos. (D,E) Magnified views of cilia from area indicated in Bâ²,Câ² for control (D) and (E) Kif9 KD cilia showing loss of GFPâRsph10B (orange) from the distal ends of cilia. Dotted line outlines lack of protein at distal ends. (F) Quantification of GFPâRsph10B length over total ciliary length in control and Kif9 KD embryos. (GâHâ²) Confocal images of GFPâSpag16 (orange) and membraneâRFP (gray) localization in Xenopus multiciliated cells in control (G,Gâ²) and Kif9 MO (H,Hâ²) injected embryos. (I,J) Magnified views of distal tips of cilia from area indicated in Gâ²,Hâ² for control (I) and Kif9 KD (J) cilia showing loss of GFPâSpag16 (orange) from the distal tip of cilia. Dotted line outlining lack of protein at distal ends. (K) Quantification of GFPâSpag16 length over total ciliary length in control and Kif9 KD injected embryos. (LâMâ²) Confocal images of GFPâCfap74 localization in control (L,Lâ²) and Kif9 MO (M,Mâ²) injected embryos. (NâO) Magnified views of distal tips of cilia from area indicated in Lâ²,Mâ² for control (N) and Kif9 KD (O) cilia showing loss of GFPâCfap74 (orange) from the distal tip of cilia. Dotted line outlining lack of protein at distal ends. (P) Quantification of GFP-Cfap74 length over total ciliary length in Control and Kif9 knockdown embryos. Results in F,K,P are shown as violin plots with the median and quartiles marked by dashed lines. ***P<0.001, ****P<0.0001 (unpaired two-tailed t-test). P, proximal; D, distal. Scale bars: 10â µm. |
|
|
Figure 4. Kif9 is necessary for radial spoke, inner dynein arm and outer dynein arm placement in the distal ends of cilia. (AâBâ²) Confocal images of radial spoke stalk component GFPâRsph23 (green) localization in control (A,Aâ²) and Kif9 MO (B,Bâ²) injected embryos. (C,D) Magnified views of cilia from area indicated in Aâ²,Bâ² for control (C) and Kif9 KD (D) cilia showing loss of GFPâRsph23 from the distal ends of cilia. Dotted line outlining lack of protein at distal ends. (E) Quantification of GFPâRsph23 length over total ciliary length in control and Kif9 KD embryos. (FâGâ²) Confocal images of inner dynein arm Dnali1âGFP localization in control (F,Fâ²) and Kif9 MO (G,Gâ²) injected embryos. (H,I) Magnified views of cilia from area indicated in Fâ²,Gâ² for control (H) and Kif9 KD (I) cilia showing loss of Dnali1âGFP from the distal ends of cilia. Dotted line outlining lack of protein at distal ends. (J) Quantification of GFPâDnai1 length over total ciliary length in control and Kif9 KD embryos. (KâLâ²) Confocal images of outer dynein arm GFPâDnai1 (cyan) localization in control (K,Kâ²) and Kif9 MO (L,Lâ²) injected embryos. (M,N) Magnified views of cilia from area indicated in Kâ²,Lâ² for control (M) and Kif9 KD (N) cilia showing loss of GFPâDnai1 (cyan) from the distal ends of cilia. Dotted line outlining lack of protein at distal ends. (O) Quantification of GFPâDnai1 length over total ciliary length in control and Kif9 KD embryos. Results in E,J,O are shown as violin plots with the median and quartiles marked by dashed lines. **P<0.01, ****P<0.0001 (unpaired two-tailed t-test). P, proximal; D, distal. Scale bars: 10â µm. |
|
|
Figure 5. Kif9 contributes to distal tip integrity. (A) Schematic of proximal to distal patterning of the motile cilium. Tip domain schematized with proteins known to localize to that domain, as well as proteins localizing to the rest of the axonemes. (B) Images of immunostaining of Spef1 in mouse tracheal multiciliated cells (MCCs). Spef1 in green, acetylated tubulin (ActTub) in red. (C,Câ²) Images of immunostaining of human airway multiciliated cells. Spef1 in red, acetylated tubulin in green. (DâEâ³) Confocal images of RFPâSpef1 (magenta) and Kif9âGFP (green) colocalization in the distal tips of the cilium. (FâHâ²) Confocal images of RFPâSpef1 (orange) and MembraneâGFP (gray) in control (F,Fâ²), Kif9 MO-injected (G,Gâ²), and rescue (H,Hâ²) embryos. (I) Plot showing RFPâSpef1 fluorescence intensity as a function of axoneme length. Note the higher intensity for RFPâSpef1 at the distal end of control but not Kif9-KD axonemes. Note too that both axoneme length and distal Spef1 enrichment are partially rescued by re-expression of Kif9 (N=45 control axonemes; 45 Kif9-KD axonemes; 42 rescue axonemes; data compiled from 15 embryos across three independent experiments). Scale bars: 1â µm in B; 10â µm in C,Câ²,FâHâ²; and 2â µm in DâEâ³. |
|
|
Figure 6. The microtubule plus-end-binding proteins Eb1 and Eb3 remain unaffected in the distal tip upon knockdown of Kif9. (AâBâ³) Confocal images of control (AâAâ³) and Kif9 MO-injected embryos (BâBâ³) with Eb3âGFP (green), RFPâSpef1 (magenta), and MembraneâBFP (blue). (Aâ²,Bâ²) Magnified views of area highlighted in A,B of ciliary tips with Eb3âGFP (green) and RFPâSpef1 (magenta) in control and KD cilia. (Aâ³,Bâ³) Magnified views of area highlighted in A,B of Eb3 alone in control and KD cilia. (C) Length measurements of Eb3 domain in control and Kif9 KD embryos. n.s., not significant (P=0.056) (unpaired two-tailed t-test). (D) Graph of line traces of fluorescence intensities of Eb3 in control and knockdown cilia. (EâFâ³) Confocal images of control (EâEâ³) and Kif9 MO-injected embryos (FâFâ³) with Eb1âGFP (green), RFPâSpef1 (magenta) and MembraneâBFP (blue). (Eâ²,Fâ²) Magnified views of area highlighted in E,F of ciliary tips with Eb1-GFP (green) an RFPâSpef1 (magenta) in Control and Knockdown cilia. (Eâ³âFâ³) Magnified views of area highlighted in E,F of Eb1 alone in control and KD cilia. (G) Graph of line traces of fluorescence intensities of Eb1 in control and KD cilia. Images are representative of 30 different axonemes quantified across three independent replicates with 10 different embryos imaged for each replicate. Scale bars: 10â µm. |
|
|
Figure 7. Motor activity of Xenopus Kif9. (A,Aâ²) Schematic of Xenopus laevis Kif9 constructs made for single-molecule assays. (BâBâ³) Images from single-molecule microtubule binding assays for full-length Kif9 [Kif9 (FL), green) on Taxol-stabilized microtubules (magenta). (CâCâ³) Images from single-molecule microtubule-binding assays for a truncated version of Kif9 [Kif9 (1-461), green] on Taxol-stabilized microtubules (magenta). Scale bars: 10â µm. (DâDâ³) Still frames from live imaging of Kif9 processivity on microtubules in minutes. White arrow follows a Kif9 particle (green) moving along a microtubule (magenta). Scale bars: 2â μm. (E) Kymograph of live imaging of Kif9 (1-461)-mNG in vitro on microtubules. Scale bars: 2â min (vertical) and 5â µm (horizontal). (F) Kymograph of live imaging of Kif9âGFP construct in vivo in Xenopus laevis multiciliated cell axonemes. Images are representative of 30 different cells imaged across three independent replicates with at least 10 experiments imaged for each replicate. Scale bar: 2â μm |
|
|
Figure 8. Summary of effect of Kif9 knockdown on proximal to distal patterning of the motile cilium. (A) Schematic of wild-type motile cilia in Xenopus with domains schematized based off findings presented here. (B) Schematic of Kif9 KD cilia and changes to domains observed. |
|
|
Fig. S1. A. Gel image of RT-PCR of Kif9 expression in Kif9 morpholino injected embryos at wildtype, 10 ng, 15 ng, and 20 ng doses. B. Graphs of average bead flow across the epidermis of stage 24 Xenopus embryos in Control, Kif9 morpholino, and Rescue injected embryos. |
|
|
Fig. S2. A. Raw quantification of C2 bridge central pair component GFP-Spag16 length in Control and Morpholino injected embryos. B. Graphs of fluorescence intensity of GFP-Spag16 across the length of the cilia, normalized to 1. C. Raw quantification of C1 central pair component GFP-Cfap74 length in Control and Morpholino injected embryos. D. Graphs of fluorescence intensity of GFP-Cfap74 across the length of the cilia, normalized to 1. E. Raw quantification of GFP-Rsph10B length in Control and Morpholino injected embryos. F. Graphs of fluorescence intensity of GFP-Rsph10B across the length of the cilia, normalized to 1. G. Raw quantification of radial spoke stalk component Rsph23 length in Control and Morpholino injected embryos. H. Graphs of fluorescence intensity of GFP-Rsph23 across the length of the cilia, normalized to 1. I. Raw quantification of inner dynein arm GFP-Dnali1 length in Control and Morpholino injected embryos. J. Graphs of fluorescence intensity of GFP-Dnali1 across the length of the cilia, normalized to 1. K. Raw quantification of outer dynein arm GFP-Dnai1 length in Control and Morpholino injected embryos. L. Graphs of fluorescence intensity of GFP-Dnai1 across the length of the cilia, normalized to 1. |
|
|
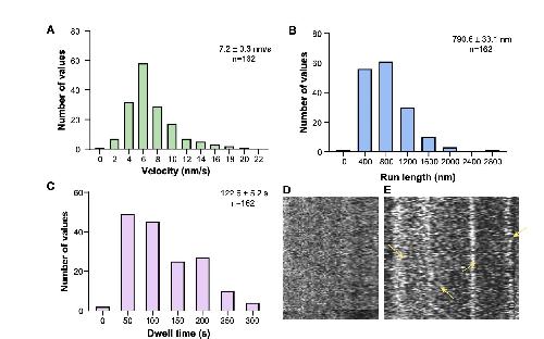
Fig. S3. A. Histogram of speed of truncated Kif9 movement along microtubules in vitro. Values binned to 1 nanometer/ second. X-axis = velocity of molecules in nm/sec. Y-value = number of molecules at given speed. B. Histogram of run length of truncated Kif9 (X-axis) movement and number of molecules tracked (Y-axis). C. Dwell time of paused molecules (X-axis) and number of molecules tracked (Y-axis). Kymograph of live imaging of Kif9-GFP in axonemes. C. Kymograph of live imaging of Kif9-GFP in axonemes, arrows pointing to bidirectional trafficking of Kif9-GFP along the axoneme. |
References [+] :
Bernstein,
A new kinesin-like protein (Klp1) localized to a single microtubule of the Chlamydomonas flagellum.
1994, Pubmed
Bernstein, A new kinesin-like protein (Klp1) localized to a single microtubule of the Chlamydomonas flagellum. 1994, Pubmed
Brooks, Control of vertebrate intraflagellar transport by the planar cell polarity effector Fuz. 2012, Pubmed , Xenbase
Brooks, Multiciliated cells. 2014, Pubmed
Brooks, In vivo investigation of cilia structure and function using Xenopus. 2015, Pubmed , Xenbase
Brunnbauer, Regulation of a heterodimeric kinesin-2 through an unprocessive motor domain that is turned processive by its partner. 2010, Pubmed
Bui, Polarity and asymmetry in the arrangement of dynein and related structures in the Chlamydomonas axoneme. 2012, Pubmed
Chan, Spef1, a conserved novel testis protein found in mouse sperm flagella. 2005, Pubmed
Cho, A nonsense variant in NME5 causes human primary ciliary dyskinesia with radial spoke defects. 2020, Pubmed
Craft, Tubulin transport by IFT is upregulated during ciliary growth by a cilium-autonomous mechanism. 2015, Pubmed
Dai, Identification and mapping of central pair proteins by proteomic analysis. 2020, Pubmed
Dentler, Microtubule capping structures at the tips of tracheal cilia: evidence for their firm attachment during ciliary bend formation and the restriction of microtubule sliding. 1982, Pubmed
Fliegauf, Mislocalization of DNAH5 and DNAH9 in respiratory cells from patients with primary ciliary dyskinesia. 2005, Pubmed
Gilpin, Flowtrace: simple visualization of coherent structures in biological fluid flows. 2017, Pubmed
Goodenough, Substructure of inner dynein arms, radial spokes, and the central pair/projection complex of cilia and flagella. 1985, Pubmed
Gray, The planar cell polarity effector Fuz is essential for targeted membrane trafficking, ciliogenesis and mouse embryonic development. 2009, Pubmed , Xenbase
Han, Cryo-EM structure of an active central apparatus. 2022, Pubmed
Ishikawa, Axoneme Structure from Motile Cilia. 2017, Pubmed
Konjikusic, The developmental biology of kinesins. 2021, Pubmed
Lechtreck, Chlamydomonas reinhardtii hydin is a central pair protein required for flagellar motility. 2007, Pubmed
Lechtreck, Flagellar central pair assembly in Chlamydomonas reinhardtii. 2013, Pubmed
LeCluyse, Asymmetrical microtubule capping structures in frog palate cilia. 1984, Pubmed
Loges, DNAI2 mutations cause primary ciliary dyskinesia with defects in the outer dynein arm. 2008, Pubmed
Loreng, The Central Apparatus of Cilia and Eukaryotic Flagella. 2017, Pubmed
Louka, Proteins that control the geometry of microtubules at the ends of cilia. 2018, Pubmed
Miyata, Testis-enriched kinesin KIF9 is important for progressive motility in mouse spermatozoa. 2020, Pubmed
Oda, Mechanosignaling between central apparatus and radial spokes controls axonemal dynein activity. 2014, Pubmed
Pan, RhoA-mediated apical actin enrichment is required for ciliogenesis and promoted by Foxj1. 2007, Pubmed
Pedersen, The Microtubule plus end-tracking protein EB1 is localized to the flagellar tip and basal bodies in Chlamydomonas reinhardtii. 2003, Pubmed
Portman, Development of microtubule capping structures in ciliated epithelial cells. 1987, Pubmed
Sakakibara, Inner-arm dynein c of Chlamydomonas flagella is a single-headed processive motor. 1999, Pubmed
Schrøder, EB1 and EB3 promote cilia biogenesis by several centrosome-related mechanisms. 2011, Pubmed
Sha, Biallelic mutations of CFAP74 may cause human primary ciliary dyskinesia and MMAF phenotype. 2020, Pubmed
Shindo, Coordination of cell polarity during Xenopus gastrulation. 2008, Pubmed , Xenbase
Soares, Cilia Distal Domain: Diversity in Evolutionarily Conserved Structures. 2019, Pubmed
Spassky, The development and functions of multiciliated epithelia. 2017, Pubmed
Verhey, Traffic control: regulation of kinesin motors. 2009, Pubmed
Viswanadha, Ciliary Motility: Regulation of Axonemal Dynein Motors. 2017, Pubmed
Walentek, What we can learn from a tadpole about ciliopathies and airway diseases: Using systems biology in Xenopus to study cilia and mucociliary epithelia. 2017, Pubmed , Xenbase
Warner, New observations on flagellar fine structure. The relationship between matrix structure and the microtubule component of the axoneme. 1970, Pubmed
Wingfield, Trafficking of ciliary membrane proteins by the intraflagellar transport/BBSome machinery. 2018, Pubmed
Yamamoto, Discrete PIH proteins function in the cytoplasmic preassembly of different subsets of axonemal dyneins. 2010, Pubmed
Yokoyama, Regulation of flagellar dynein activity by a central pair kinesin. 2004, Pubmed
You, Growth and differentiation of mouse tracheal epithelial cells: selection of a proliferative population. 2002, Pubmed
Zhao, Proteome of the central apparatus of a ciliary axoneme. 2019, Pubmed
Zheng, Microtubule-bundling protein Spef1 enables mammalian ciliary central apparatus formation. 2019, Pubmed
Zheng, Distinct architecture and composition of mouse axonemal radial spoke head revealed by cryo-EM. 2021, Pubmed
