Click here to close
Hello! We notice that you are using Internet Explorer, which is not supported by Xenbase and may cause the site to display incorrectly.
We suggest using a current version of Chrome,
FireFox, or Safari.
Proc Natl Acad Sci U S A
2022 Apr 12;11915:e2109508119. doi: 10.1073/pnas.2109508119.
Show Gene links
Show Anatomy links
The CHARGE syndrome ortholog CHD-7 regulates TGF-β pathways in Caenorhabditis elegans.
Jofré DM, Hoffman DK, Cervino AS, Hahn GM, Grundy M, Yun S, Amrit FRG, Stolz DB, Godoy LF, Salvatore E, Rossi FA, Ghazi A, Cirio MC, Yanowitz JL, Hochbaum D.
???displayArticle.abstract???
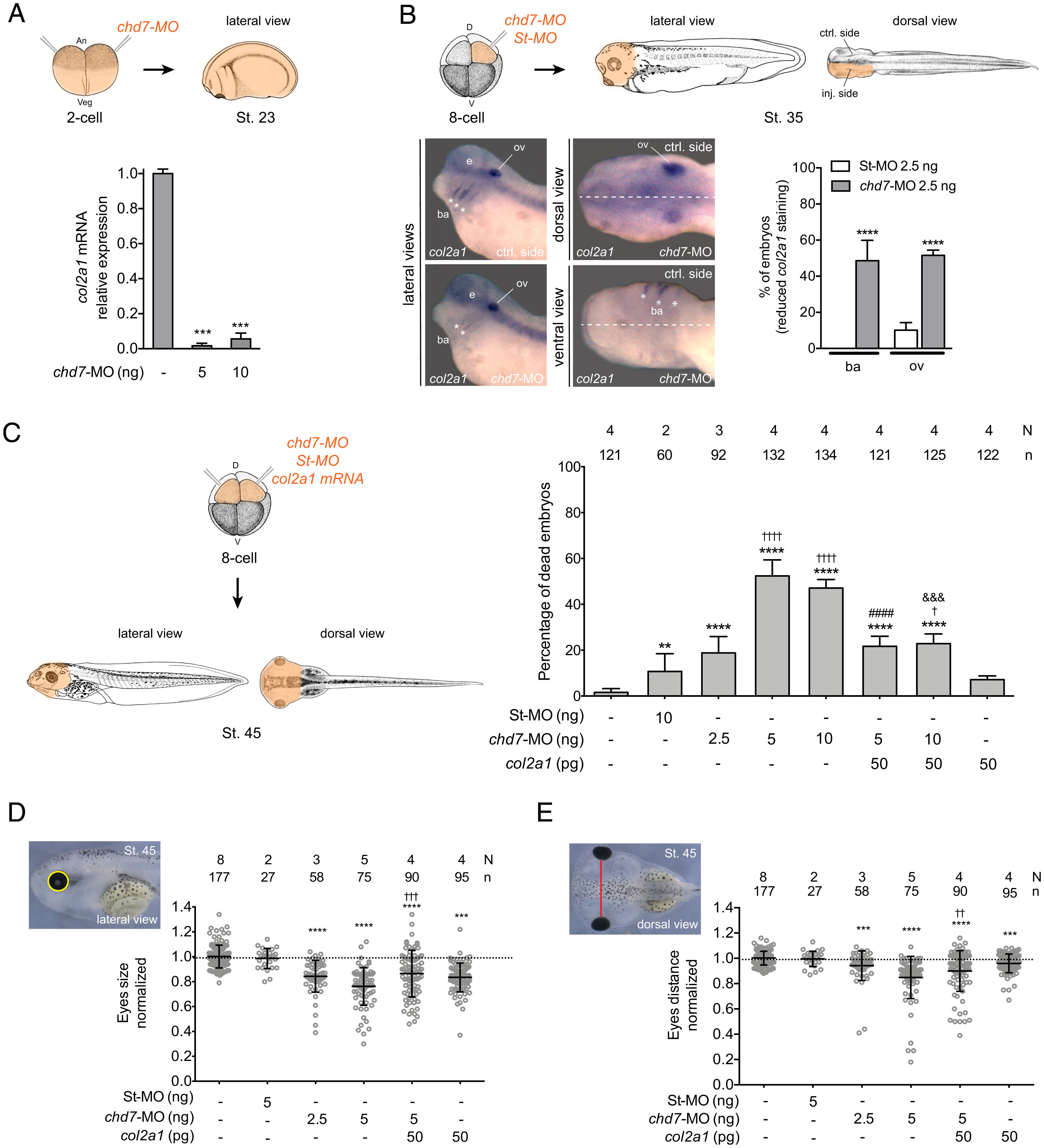
CHARGE syndrome is a complex developmental disorder caused by mutations in the chromodomain helicase DNA-binding protein-7 (CHD7) and characterized by retarded growth and malformations in the heart and nervous system. Despite the public health relevance of this disorder, relevant cellular pathways and targets of CHD7 that relate to disease pathology are still poorly understood. Here we report that chd-7, the nematode ortholog of Chd7, is required for dauer morphogenesis, lifespan determination, stress response, and body size determination. Consistent with our discoveries, we found chd-7 to be allelic to scd-3, a previously identified dauer suppressor from the DAF-7/ tumor growth factor-β (TGF-β) pathway. Epistatic analysis places CHD-7 at the level of the DAF-3/DAF-5 complex, but we found that CHD-7 also directly impacts the expression of multiple components of this pathway. Transcriptomic analysis revealed that chd-7 mutants fail to repress daf-9 for execution of the dauer program. In addition, CHD-7 regulates the DBL-1/BMP pathway components and shares roles in male tail development and cuticle synthesis. To explore a potential conserved function for chd-7 in vertebrates, we used Xenopus laevis embryos, an established model to study craniofacial development. Morpholino-mediated knockdown of Chd7 led to a reduction in col2a1 messenger RNA (mRNA) levels, a collagen whose expression depends on TGF-β signaling. Both embryonic lethality and craniofacial defects in Chd7-depleted tadpoles were partially rescued by overexpression of col2a1 mRNA. We suggest that Chd7 has conserved roles in regulation of the TGF-β signaling pathway and pathogenic Chd7 could lead to a defective extracellular matrix deposition.
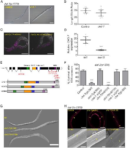
Fig. 1. The DAF-12 regulated target chd-7 is required for proper dauer morphogenesis. (A) chd-7(RNAi) causes a partial dauer phenotype in daf-2(e1370). Representative DIC photomicrographs of normal and partial dauers from daf-2(e1370) exposed to Control (L4440) or chd-7 dsRNA, respectively. (Scale bars: 50 uM.) (B) Quantification of axial ratio of daf-2(e1370);control(RNAi) and daf-2(e1370);chd-7(RNAi) dauers. Three biological replicates were scored (n = 16 to 21 worms per replicate). Horizontal black lines represent mean with SD. Unpaired t test, *P < 0.05. (C) daf-12 regulates chd-7 expression. Representative images of chd-7 transcriptional reporter, chd-7p::H1-wCherry or chd-7p::H1-wCherry;daf-12(rh61rh411) worms at L2/L3 stage. (Scale bars: 20 uM.) (D) Relative expression of the transcriptional reporter (n > 10 per strain). Unpaired t test, ****P < 0.0001. (E) C. elegans chd-7 gene and protein. (Upper) chd-7 genomic region. UTR and exons shown as bars; introns by lines. In red, available chd-7 deletional alleles (data obtained from Caenorhadbitis Genome Center and National Bioresearch Project). (Lower) The predicted protein isoforms of C. elegans CHD-7, human CHD7, and human CHD8. Signature domains in CHD proteins: two N-terminal chromodomains for interaction with a variety of chromatin components (green), a SNF-2 like domain with ATPase activity (yellow), and a helicase domain (blue). The class III subfamily is defined by a BRK domain (purple). (F) chd-7(gk290);daf-2(e1370) and chd-7(tm6139);daf-2(e1370) develop as SDS-sensitive dauer larvae. n > 725 animals per strain tested. Bars and horizontal black lines represent mean percentage with SD. χ2 test with Bonferroni correction for multiple comparisons. ****P < 0.0001. Asterisks represent the comparison to daf-2(e1370). (G) chd-7(gk290) and chd-7(tm6139) prevent dauer development upon starvation of otherwise wild-type worms. Representative DIC photomicrographs of N2 dauers, arrested L3-like chd-7(gk290), and a small chd-7(tm6139) adult. (Scale bar: 100 uM.) (H) chd-7;daf-2 partial dauers fail to develop the dauer alae. (Upper) Representative photomicrographs of daf-2(e1370) dauers or chd-7;daf-2(e1370) partial dauers expressing the ajm-1::GFP reporter to delineate the seam cell borders (arrowheads mark a subset of junctions). (Scale bars: 20 uM.) (Lower) Scanning electron microscopy images of daf-2(e1370) dauers or chd-7;daf-2(e1370) partial dauers (arrowheads mark alae details). (Scale bars: 5uM.)
Fig. 2. chd-7 affects longevity and response to pathogen. (A–E) chd-7 promotes longevity in wild-type, daf-2(e1370), and glp-1(e2144) mutants. Mean survival days on OP50-1; survival data analyzed using Kaplan−Meier test. For all experiments, the asterisk in color represents strain of reference for statistical analysis. Details of number of animals and additional data from replicates can be found in SI Appendix, Table S1. (A) WT (18.12), chd-7(gk290) (14.91), chd-7(gk306) (16.53). *P < 0.05 and ****P < 0.0001 compared to the wild-type, N2 strain. (B) WT (17.85), CHD-7::GFP (14.35). ****P < 0.0001 compared to the wild-type, N2 strain. (C) daf-2(e1370) (35.58), chd-7(gk306);daf-2(e1370) (37.18), chd-7(gk290);daf-2(e1370) (17.47), daf-16(mu86);daf-2(e1370) (18.85). ****P < 0.0001. (D) daf-2(e1370) (27.9), chd-7(gk290);daf-2(e1370);CHD-7::GFP (30.84), chd-7(gk290);daf-2(e1370) (19.13), daf-16(mu86);daf-2(e1370) (14.48). ****P < 0.0001. (E) glp-1(e2144) (30.4), chd-7(gk290);glp-1(e2144) (28.37), glp-1(e2144);daf-12(rh61rh411) (25.99). *P < 0.05 and ****P < 0.0001. (F) chd-7 mediates the response against the opportunistic bacteria P. aeruginosa. Mean lifespan in hours (m) ± SEM. n is the number of animals analyzed/total number in experiment. WT (mean = 52.11 ± 0.96, n = 94 of 162), chd-7(gk290) (mean = 47.45 ± 1.05, n = 54 of 130), chd-7(tm6139) (mean = 44.47 ± 1.57, n = 56 of 80), daf-2(e1370) (mean = 105.46 ± 5.61, n = 65 of 115), chd-7(gk290);daf-2(e1370) (mean = 86.74 ± 4.21, n = 103 of 120), and chd-7(tm6139);daf-2(e1370) (mean = 79.13 ± 4.9, n = 50 of 60). *P < 0.05; ***P < 0.001 and ****P < 0.0001. Survival data analyzed using Kaplan−Meier test.
Fig. 3. CHD-7 functions in the TGF-β signaling pathway. (A and B) Loss of chd-7 suppresses dauer arrest of TGF-β pathway mutants at 25 °C but not 26.5 °C. Seven L4s were plated individually and grown at the specified temperature for 1 wk when arrested and nonarrested progeny were scored. Bars and horizontal black lines represent mean percentage with SD. Statistical significance was calculated using χ2 test with Bonferroni correction for multiple comparisons. ****,††††P < 0.0001 and £££P < 0.001. (A) Quantification of dauer arrest in chd-7;daf-7(e1372) mutants. The asterisks represent comparison to daf-7(e1372) grown at 25 °C and the daggers represent comparison to daf-7(e1372) at 26.5 °C. (B) Dauer arrest in TGF-β pathway mutant backgrounds. The asterisks represent comparison to daf-1(m213) grown at 25 °C, and the daggers represent comparison to daf-14(m77) at 25 °C; the pound symbols represent comparison to daf-1(m213) at 26.5 °C. (C) High temperature chd-7(gk290);daf-7(e1372) dauers are surrounded by undetached cuticle. (Left) Representative DIC photomicrographs of dauers grown at 26.5 °C for 1 wk. (Upper Right) Quantification of the population of animals with undetached cuticle. Two biological replicates were scored (n > 398/replicate). (Lower Right) chd-7(gk290);daf-7(e1372) develop as SDS-sensitive dauer larvae at 26.5 °C. n > 667 animals per strain tested. Bars and horizontal black lines represent mean percentage with SD. Statistical analysis was calculated using two-tailed unpaired t test. ****P < 0.0001. (D) chd-7 regulates body size. Body length of day 1 adults at 20 °C (n > 16). One-way ANOVA, **P < 0.01, ***P < 0.001 compared to wild-type, N2 strain. (E) chd-7(tm6139) males do not mate. Eight males from each strain tested were plated with four fog-2 females on 10-cm plates. After 24 h, fog-2 females were transferred to new plates and within 48 h the proportion of fertile females were scored. The assay was repeated twice. (F) Relative mRNA levels of genes from the DBL-1/BMP and DAF-7/TGF-β pathways in chd-(tm6139) or N2 L4s determined by qRT-PCR. Error bars indicate SE from three biological repeats. cdc-42 was used as housekeeping gene. Statistical significance was calculated using t test for multiple comparisons. *P < 0.05, **P < 0.01, and ***P < 0.001.
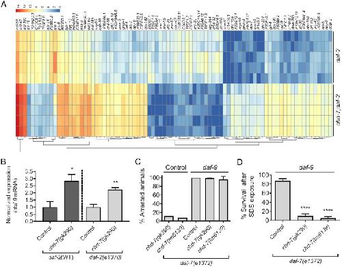
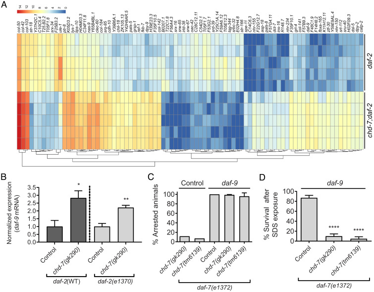
Fig. 4. RNA-seq analysis of transcriptome changes in chd-7(gk290) mutant dauers. (A) Heat map of expression values for the 84 DEGs (cutoff of 0.05 on FDR). DEGs were determined using DESeq2 (v1.20.0). The color scale represents the normalized count values in log2 scale. Hierarchical clustering of the DEGs is represented by dendrograms at bottom. (B) Expression levels of daf-9 mRNA are increased in chd-7(gk290); daf-2(e1370) partial dauers and in L3-like arrested chd-7(gk290) animals upon starvation (Fig. 1G). Error bars indicate SE from three biological repeats. Two-tailed unpaired t test. *P < 0.05 and **P < 0.01. (C) daf-9 knockdown in chd-7;daf-7(e1372) animals rescues dauer arrest at 25 °C. Two to three young L4s were plated on to freshly seeded plates with either daf-9 or Control empty vector RNAi and allowed to lay eggs. After 72 h, the adults were removed and the proportion of progeny that arrested as dauers was calculated. Bars and horizontal black lines represent mean percentage with SD (n > 598 total animals per strain). (D) daf-9 RNAi rescues arrest in chd-7;daf-7(e1372) animals but leads to partial dauers. Arrested animals grown at 25 °C on daf-9 RNAi plates were treated with 1% SDS for 30 min and survival was scored. Bars and horizontal black lines represent mean percentage with SD (n > 159 total animals per strain). One-way ANOVA, ****P < 0.0001, compared to daf-7(e1372).
Ailion,
Dauer formation induced by high temperatures in Caenorhabditis elegans.
2000, Pubmed
Ailion,
Dauer formation induced by high temperatures in Caenorhabditis elegans.
2000,
Pubmed Albert,
Mutants of Caenorhabditis elegans that form dauer-like larvae.
1988,
Pubmed Antebi,
daf-12 encodes a nuclear receptor that regulates the dauer diapause and developmental age in C. elegans.
2000,
Pubmed Asad,
Rescue of neural crest-derived phenotypes in a zebrafish CHARGE model by Sox10 downregulation.
2016,
Pubmed Bajpai,
CHD7 cooperates with PBAF to control multipotent neural crest formation.
2010,
Pubmed
,
Xenbase Balasubramanian,
Functionally compromised CHD7 alleles in patients with isolated GnRH deficiency.
2014,
Pubmed Baugé,
Modulation of transforming growth factor beta signalling pathway genes by transforming growth factor beta in human osteoarthritic chondrocytes: involvement of Sp1 in both early and late response cells to transforming growth factor beta.
2011,
Pubmed Berman,
Germ-cell loss extends C. elegans life span through regulation of DAF-16 by kri-1 and lipophilic-hormone signaling.
2006,
Pubmed Bernier,
Disruptive CHD8 mutations define a subtype of autism early in development.
2014,
Pubmed Boot-Handford,
Fibrillar collagen: the key to vertebrate evolution? A tale of molecular incest.
2003,
Pubmed Bosman,
Multiple mutations in mouse Chd7 provide models for CHARGE syndrome.
2005,
Pubmed Cassada,
The dauerlarva, a post-embryonic developmental variant of the nematode Caenorhabditis elegans.
1975,
Pubmed Chadjichristos,
Down-regulation of human type II collagen gene expression by transforming growth factor-beta 1 (TGF-beta 1) in articular chondrocytes involves SP3/SP1 ratio.
2002,
Pubmed Christensen,
A conserved PTEN/FOXO pathway regulates neuronal morphology during C. elegans development.
2011,
Pubmed Chu,
Genotranscriptomic meta-analysis of the CHD family chromatin remodelers in human cancers - initial evidence of an oncogenic role for CHD7.
2017,
Pubmed Cohen,
Opposing activities protect against age-onset proteotoxicity.
2006,
Pubmed da Graca,
DAF-5 is a Ski oncoprotein homolog that functions in a neuronal TGF beta pathway to regulate C. elegans dauer development.
2004,
Pubmed Daubresse,
The Drosophila kismet gene is related to chromatin-remodeling factors and is required for both segmentation and segment identity.
1999,
Pubmed Del Rio-Albrechtsen,
Novel gain-of-function alleles demonstrate a role for the heterochronic gene lin-41 in C. elegans male tail tip morphogenesis.
2006,
Pubmed Dubey,
Modeling human craniofacial disorders in Xenopus.
2017,
Pubmed
,
Xenbase Fujiwara,
Regulation of body size and behavioral state of C. elegans by sensory perception and the EGL-4 cGMP-dependent protein kinase.
2002,
Pubmed Gaglia,
Stimulation of movement in a quiescent, hibernation-like form of Caenorhabditis elegans by dopamine signaling.
2009,
Pubmed Garsin,
Long-lived C. elegans daf-2 mutants are resistant to bacterial pathogens.
2003,
Pubmed Gawantka,
Gene expression screening in Xenopus identifies molecular pathways, predicts gene function and provides a global view of embryonic patterning.
1998,
Pubmed
,
Xenbase Gerisch,
Hormonal signals produced by DAF-9/cytochrome P450 regulate C. elegans dauer diapause in response to environmental cues.
2004,
Pubmed Gerisch,
A hormonal signaling pathway influencing C. elegans metabolism, reproductive development, and life span.
2001,
Pubmed Haag,
Dial-a-mutant: web-based knockout collections for model organisms.
2007,
Pubmed Hale,
Atypical phenotypes associated with pathogenic CHD7 variants and a proposal for broadening CHARGE syndrome clinical diagnostic criteria.
2016,
Pubmed Han,
OASIS 2: online application for survival analysis 2 with features for the analysis of maximal lifespan and healthspan in aging research.
2016,
Pubmed He,
Chd7 cooperates with Sox10 and regulates the onset of CNS myelination and remyelination.
2016,
Pubmed
,
Xenbase Hibshman,
Liquid-culture protocols for synchronous starvation, growth, dauer formation, and dietary restriction of Caenorhabditis elegans.
2021,
Pubmed Hochbaum,
DAF-12 regulates a connected network of genes to ensure robust developmental decisions.
2011,
Pubmed Hsin,
Signals from the reproductive system regulate the lifespan of C. elegans.
1999,
Pubmed Huang,
Blastomeres show differential fate changes in 8-cell Xenopus laevis embryos that are rotated 90 degrees before first cleavage.
1998,
Pubmed
,
Xenbase Ignotz,
Transforming growth factor-beta stimulates the expression of fibronectin and collagen and their incorporation into the extracellular matrix.
1986,
Pubmed Inoue,
Suppressors of transforming growth factor-beta pathway mutants in the Caenorhabditis elegans dauer formation pathway.
2000,
Pubmed Jia,
DAF-9, a cytochrome P450 regulating C. elegans larval development and adult longevity.
2002,
Pubmed Kadekar,
AMPK regulates germline stem cell quiescence and integrity through an endogenous small RNA pathway.
2019,
Pubmed Kenyon,
A C. elegans mutant that lives twice as long as wild type.
1993,
Pubmed Kerney,
Regulatory elements of Xenopus col2a1 drive cartilaginous gene expression in transgenic frogs.
2010,
Pubmed
,
Xenbase Kim,
Mutations in CHD7, encoding a chromatin-remodeling protein, cause idiopathic hypogonadotropic hypogonadism and Kallmann syndrome.
2008,
Pubmed Laiho,
Enhanced production and extracellular deposition of the endothelial-type plasminogen activator inhibitor in cultured human lung fibroblasts by transforming growth factor-beta.
1986,
Pubmed Larsen,
Aging and resistance to oxidative damage in Caenorhabditis elegans.
1993,
Pubmed Lee,
Metabolic rate regulates L1 longevity in C. elegans.
2012,
Pubmed Liu,
Regulation of signaling genes by TGFbeta during entry into dauer diapause in C. elegans.
2004,
Pubmed Liu,
CHD7 interacts with BMP R-SMADs to epigenetically regulate cardiogenesis in mice.
2014,
Pubmed Machado,
CHD7 promotes glioblastoma cell motility and invasiveness through transcriptional modulation of an invasion signature.
2019,
Pubmed Madaan,
Feedback regulation of BMP signaling by Caenorhabditis elegans cuticle collagens.
2020,
Pubmed Madaan,
BMP Signaling Determines Body Size via Transcriptional Regulation of Collagen Genes in Caenorhabditis elegans.
2018,
Pubmed Mak,
Intercellular signaling of reproductive development by the C. elegans DAF-9 cytochrome P450.
2004,
Pubmed Marfella,
The Chd family of chromatin remodelers.
2007,
Pubmed McDiarmid,
Systematic phenomics analysis of autism-associated genes reveals parallel networks underlying reversible impairments in habituation.
2020,
Pubmed Meléndez,
Autophagy genes are essential for dauer development and life-span extension in C. elegans.
2003,
Pubmed Melicharek,
Kismet/CHD7 regulates axon morphology, memory and locomotion in a Drosophila model of CHARGE syndrome.
2010,
Pubmed Morita,
Regulation of body length and male tail ray pattern formation of Caenorhabditis elegans by a member of TGF-beta family.
1999,
Pubmed Murakami,
DAF-7/TGF-beta expression required for the normal larval development in C. elegans is controlled by a presumed guanylyl cyclase DAF-11.
2001,
Pubmed Narasimhan,
PDP-1 links the TGF-β and IIS pathways to regulate longevity, development, and metabolism.
2011,
Pubmed Narbonne,
Caenorhabditis elegans dauers need LKB1/AMPK to ration lipid reserves and ensure long-term survival.
2009,
Pubmed Overall,
Independent regulation of collagenase, 72-kDa progelatinase, and metalloendoproteinase inhibitor expression in human fibroblasts by transforming growth factor-beta.
1989,
Pubmed Park,
Antagonistic Smad transcription factors control the dauer/non-dauer switch in C. elegans.
2010,
Pubmed Patten,
Role of Chd7 in zebrafish: a model for CHARGE syndrome.
2012,
Pubmed Ren,
Control of C. elegans larval development by neuronal expression of a TGF-beta homolog.
1996,
Pubmed Riedel,
DAF-16 employs the chromatin remodeller SWI/SNF to promote stress resistance and longevity.
2013,
Pubmed Roberts,
TGF-beta: regulation of extracellular matrix.
1992,
Pubmed Roberts,
Transforming growth factor type beta: rapid induction of fibrosis and angiogenesis in vivo and stimulation of collagen formation in vitro.
1986,
Pubmed Savage,
Caenorhabditis elegans genes sma-2, sma-3, and sma-4 define a conserved family of transforming growth factor beta pathway components.
1996,
Pubmed Schindler,
Identification of late larval stage developmental checkpoints in Caenorhabditis elegans regulated by insulin/IGF and steroid hormone signaling pathways.
2014,
Pubmed Seufert,
Type II collagen distribution during cranial development in Xenopus laevis.
1994,
Pubmed
,
Xenbase Shaw,
The C. elegans TGF-beta Dauer pathway regulates longevity via insulin signaling.
2007,
Pubmed Siebert,
Pathologic features of the CHARGE association: support for involvement of the neural crest.
1985,
Pubmed So,
Control of body size in C. elegans dependent on food and insulin/IGF-1 signal.
2011,
Pubmed Sporn,
Polypeptide transforming growth factors isolated from bovine sources and used for wound healing in vivo.
1983,
Pubmed Streuli,
Extracellular matrix regulates expression of the TGF-beta 1 gene.
1993,
Pubmed Suzuki,
A BMP homolog acts as a dose-dependent regulator of body size and male tail patterning in Caenorhabditis elegans.
1999,
Pubmed Suzuki,
Sox genes regulate type 2 collagen expression in avian neural crest cells.
2006,
Pubmed Tekari,
Transforming growth factor beta signaling is essential for the autonomous formation of cartilage-like tissue by expanded chondrocytes.
2015,
Pubmed Tewari,
Systematic interactome mapping and genetic perturbation analysis of a C. elegans TGF-beta signaling network.
2004,
Pubmed Thomas,
Evidence for parallel processing of sensory information controlling dauer formation in Caenorhabditis elegans.
1993,
Pubmed Tian,
Otitis media in a new mouse model for CHARGE syndrome with a deletion in the Chd7 gene.
2012,
Pubmed Vissers,
Mutations in a new member of the chromodomain gene family cause CHARGE syndrome.
2004,
Pubmed Wang,
Global analysis of dauer gene expression in Caenorhabditis elegans.
2003,
Pubmed Wolkow,
Regulation of C. elegans life-span by insulinlike signaling in the nervous system.
2000,
Pubmed Wong,
Autism-associated missense genetic variants impact locomotion and neurodevelopment in Caenorhabditis elegans.
2019,
Pubmed Wood,
The transient expression of type II collagen at tissue interfaces during mammalian craniofacial development.
1991,
Pubmed Zahn,
The Zahn drawings: new illustrations of Xenopus embryo and tadpole stages for studies of craniofacial development.
2017,
Pubmed
,
Xenbase