XB-ART-59067
Front Cell Dev Biol
2022 Jan 01;10:777121. doi: 10.3389/fcell.2022.777121.
Show Gene links
Show Anatomy links
The Ribosomal Protein L5 Functions During Xenopus Anterior Development Through Apoptotic Pathways.
Schreiner C, Kernl B, Dietmann P, Riegger RJ, Kühl M, Kühl SJ.
???displayArticle.abstract???
Ribosomal biogenesis is a fundamental process necessary for cell growth and division. Ribosomal protein L5 (Rpl5) is part of the large ribosomal subunit. Mutations in this protein have been associated with the congenital disease Diamond Blackfan anemia (DBA), a so called ribosomopathy. Despite of the ubiquitous need of ribosomes, clinical manifestations of DBA include tissue-specific symptoms, e.g., craniofacial malformations, eye abnormalities, skin pigmentation failure, cardiac defects or liver cirrhosis. Here, we made use of the vertebrate model organism Xenopus laevis and showed a specific expression of rpl5 in the developing anterior tissue correlating with tissues affected in ribosomopathies. Upon Rpl5 knockdown using an antisense-based morpholino oligonucleotide approach, we showed different phenotypes affecting anterior tissue, i.e., defective cranial cartilage, malformed eyes, and microcephaly. Hence, the observed phenotypes in Xenopus laevis resemble the clinical manifestations of DBA. Analyses of the underlying molecular basis revealed that the expression of several marker genes of neural crest, eye, and brain are decreased during induction and differentiation of the respective tissue. Furthermore, Rpl5 knockdown led to decreased cell proliferation and increased cell apoptosis during early embryogenesis. Investigating the molecular mechanisms underlying Rpl5 function revealed a more than additive effect between either loss of function of Rpl5 and loss of function of c-Myc or loss of function of Rpl5 and gain of function of Tp53, suggesting a common signaling pathway of these proteins. The co-injection of the apoptosis blocking molecule Bcl2 resulted in a partial rescue of the eye phenotype, supporting the hypothesis that apoptosis is one main reason for the phenotypes occurring upon Rpl5 knockdown. With this study, we are able to shed more light on the still poorly understood molecular background of ribosomopathies.
???displayArticle.pubmedLink??? 35281111
???displayArticle.pmcLink??? PMC8905602
???displayArticle.link??? Front Cell Dev Biol
Species referenced: Xenopus laevis
Genes referenced: bcl2 celf1 cryba1 egr2 foxc1 gapdh gata2 hba3 myc npb otx2 pax6 pou4f1 prox1 rax rho rho.2 rpl5 slc12a3 snai2 sox3 tp53 twist1 vsx1
GO keywords: reverse transcription [+]
???displayArticle.morpholinos??? rpl5 MO1
???displayArticle.disOnts??? Diamond-Blackfan anemia
???attribute.lit??? ???displayArticles.show???
|
|
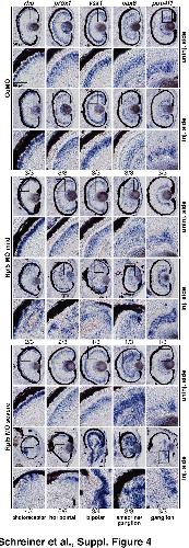
FIGURE 1. Spatial and temporal expression of rpl5 in Xenopus laevis. (A) By reverse transcriptase PCR rpl5 expression was analyzed in entire embryos throughout different developmental embryonic stages (stages 1â40). rpl5 was found to be maternally (stages 1 and 5) and zygotically (stages 10â40) expressed during the entire embryonic development. gapdh served as loading control, gapdh minus reverse transcriptase as negative control. (BâJ) rpl5 expression and expression of different marker genes were visualized by whole mount in situ hybridization in Xenopus laevis at indicated stages. Section orientation is indicated in each figure by âdorsalâ or âanteriorâ for dorsal-vegetal or anterior-posterior orientation, respectively. White dotted lines represent level of sections shown in lowercase letters (a-j3). (B) Anterior views are shown for stage 13 and 16. During neurulation at stages 13 and 16, rpl5 was mainly detected in the anterior neural plate (white arrowhead). At stage 23 (lateral view), rpl5 was expressed in the branchial arches (white arrow), somites (orange arrowhead), and the developing eye (red arrow). (a) Transversal sections show rpl5 expression in the neural tube and somites (indicated by black dotted lines), and the lateral mesoderm. (C,D) Lateral views. During late tailbud stages 30 and 35, rpl5 expression was mainly detected in the developing eye (red arrow), the branchial arches (white arrow), the brain (blue arrow), the somites (orange arrowhead), and the ventral blood islands (blue arrowhead). (E) (b) Transversal section reveals rpl5 expression in the brain (outlined by black dotted line), in which rpl5 is enriched in the dorsal-lateral part of the mesencephalon. (c) Transversal section at stage 35, rpl5 transcripts are found in the lens (outlined by black dotted line), the ciliary marginal zone and the periocular mesenchyme. (d) Longitudinal section is given. rpl5 was expressed in the mandibular, hyoid and third branchial arch (outlined by black dotted line). (F) rpl5 expression in comparison to the marker gene rax at stage 13. Anterior view of embryos is shown. Sagittal sections shown in (f1) and (f2) reveal expression of both genes in the neural plate (outlined by black dotted lines). (G) Expression of rpl5 and snai2 (marker gene for NCCs) at stage 16. Anterior views are given. During NCC induction, rpl5 transcripts are enriched in the neural plate border (outlined by black dotted lines). (g1) and (g2) transversal sections are shown. (H) Expression of rpl5 and the two brain marker genes otx2 and pax6 at stage 35. Lateral views are given. rpl5 expression is mainly enriched in the dorsal part of the mesencephalon as shown in comparison to otx2 and pax6 expression. Brains are indicated by black dotted lines. (h1âh3) show transversal sections. (I) Expression of rpl5 and the four marker genes rax, cryba1, celf1, and foxc1. Lateral views are shown. Transversal sections are given in (i1âi5). rpl5 expression is found in the ciliary marginal zone, where rax is expressed as well (i1,2). rpl5 transcripts are enriched in the lens (indicated by black dotted lines) as seen in comparison to the lens-specific marker genes cryba and celf1 (i1,3,4), and in the NCC-derived periocular mesenchyme like foxc1 (i1,5). (J) Expression of rpl5 and the two NCC marker genes twist1 and foxc1. Lateral views are shown. (j1âj3) represent longitudinal sections. rpl5 is expressed in all three branchial arches (mandibular arch, hyoid arch, and third branchial arch), where twist1 and foxc1 expression is located as well. Cranial placodes and ganglia are indicated by black arrowheads; red arrowheads indicate migrating NCCs and black arrows indicate the endodermal part of the pharyngeal pouches. Abbreviations: b, brain; ba, branchial arch; cmz, ciliary marginal zone; ha, hyoid arch; le, lens; m, mesencephalon; ma, mandibular arch; mv, mesencephalic ventricle; nc, notochord; np, neural plate; npb, neural plate border; nt, neural tube; pm, periocular mesenchyme; RT, reverse transcriptase; s, somites. |
|
|
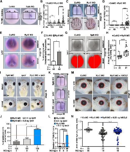
FIGURE 2. Rpl5 MO injection leads to a severe eye phenotype. (A) Xenopus embryos injected with Control MO, Rpl5 MO and Rpl5 MO + rpl5 and evaluated at stage 42. The injected side was compared to the uninjected side. Dorsal, lateral, and detail views, as well as sections are shown. Rpl5 MO-injected embryos developed smaller and malformed eyes (black arrows) in a MO dose-dependent manner. Detailed view of deformed eyes is depicted (red arrow). Section view shows disrupted retinal pigmented epithelium (blue arrow, section orientation is dorsal (upper part) to ventral (lower part)). (B) Statistical analysis of data given in (A). The eye phenotype was rescued by co-injecting 0.5 ng rpl5 RNA. (C) The area of the eye (red dotted line) on the injected side was compared to uninjected side of Control MO, Rpl5 MO, and Rpl5 MO + rpl5-injected embryos at stage 42. (D) Statistical evaluation of data given in (C). Embryos showed significantly smaller eyes upon Rpl5 depletion. This phenotype was rescued upon co-injection of rpl5 RNA. (E) The angle of eye fissure (red lines) of stage 42 embryos was measured and the injected side compared to the uninjected side. (F) Statistical analysis of data given in (E). Rpl5 morphants showed a coloboma phenotype in a large number of individuals. This phenotype was rescued upon co-injecting rpl5 RNA. (G) At stage 43, different cell layers of the retinal lamination were analyzed by whole mount in situ hybridization using well-known marker genes as described in the main text. Transversal sections of Control MO and Rpl5 MO-injected embryos are depicted. Upon Rpl5 knockdown all depicted cell types were delocalized and cell layers are disrupted. Number below the columns indicate the number of embryos showing the depicted phenotype per number of embryos analyzed. Section orientation is dorsal (upper part) to ventral (lower part). (H) celf1, a marker gene for mature lens fiber cells and cryba1, a marker gene for lens stem cells, were analyzed at stage 43 embryos injected with either Rpl5 MO or Control MO. Both lens-specific marker genes were not affected upon Rpl5 MO injection. Number below the columns indicate the number of embryos showing the depicted phenotype per number of embryos analyzed. Section orientation is dorsal (upper part) to ventral (lower part). Abbreviations: CoMO, Control morpholino oligonucleotide; GCL, ganglion cell layer; INL, inner nuclear cell layer, inj., injected; n, number of independent experiments; N, number of injected embryos and analyzed; n.s., non-significant; ONL, outer nuclear cell layer; RPE, retinal pigmented epithelium; Rpl5 MO, ribosomal protein L5 morpholino oligonucleotide; uninj., uninjected. Error bars indicate standard error of the means; **p ⤠0.01, ***p ⤠0.001, ****p ⤠0.0001. |
|
|
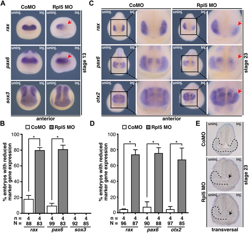
FIGURE 3. Rpl5 knockdown interferes with eye-specific marker expression and eye vesicle evagination. (A) Anterior views of stage 13 embryos are given. By whole mount in situ hybridization the expression of the eye-specific marker genes rax and pax6 and the pan-neural marker gene sox3 was investigated in embryos injected with Control MO or Rpl5 MO. The expression of rax as well as pax6 was reduced upon Rpl5 depletion (red arrows), whereas Control MO injection did not alter the expression. Expression of sox3 was not altered, neither in Control MO nor in Rpl5 MO injected embryos. (B) Statistical analysis of data shown in (A). (C) Anterior views are depicted. At stage 23, Control MO and Rpl5 MO-injected embryos were analyzed regarding the expression of eye-specific marker genes rax, pax6, and otx2 by whole mount in situ hybridization. All three marker genes showed reduced expression in the eye field (red arrows) upon Rpl5 knockdown. Control MO injection did not result in altered gene expression. (D) Statistical analysis showed a significantly reduced expression in all three marker genes. (E) Transversal sections of stage 23 embryos injected with either Control MO or Rpl5 MO are shown. Section orientation is dorsal (upper part) to ventral (lower part). Eye vesicles in embryos injected with Rpl5 MO do not evaginate (indicated by black arrows). Control MO injection do not affect eye vesicle evagination. Eye vesicle is indicated by black dotted line. Abbreviations: CoMO, Control morpholino oligonucleotide; inj., injected; n, number of independent experiments; N, number of injected embryos and analyzed; Rpl5 MO, ribosomal protein L5 morpholino oligonucleotide; uninj., uninjected. Error bars indicate standard error of the means; *p ⤠0.05. |
|
|
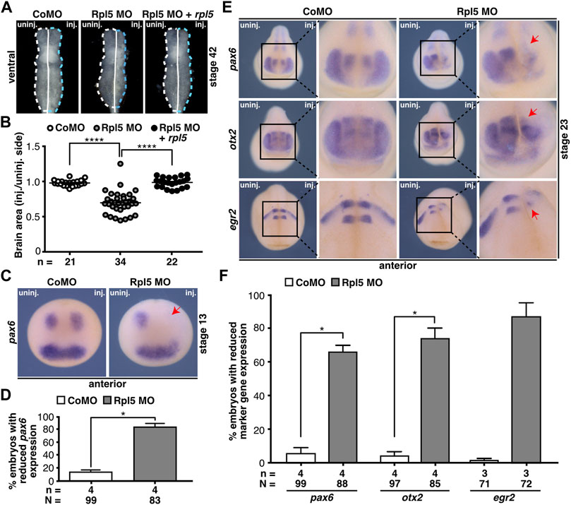
FIGURE 4. Rpl5 depletion affects proper brain development. (A) Brains of Control MO, Rpl5 MO, and Rpl5 MO + rpl5 RNA-injected embryos were dissected, the area of the brains was measured, and injected side was compared to uninjected side. Dotted lines indicate measured area. Ventral views of brains are given. (B) The area of the Rpl5 MO-injected side was significantly smaller compared to the uninjected side. Control MO-injection did not affect the area of the brain. This phenotype was rescued upon co-injecting rpl5 RNA. (C) Anterior views of embryos are depicted. The marker gene pax6 was analyzed in the anterior neural tube of embryos injected either with Control MO or Rpl5 MO. Rpl5 morphants showed a drastic reduction in expression (red arrow) on the injected side in 80% of the embryos, whereas Control MO injected embryos showed no reduction in pax6 expression. (D) Statistical analysis of data shown in (C). (E) Anterior views of embryos are given. At stage 23, the brain-specific marker genes pax6, otx2, and egr2 were investigated by whole mount in situ hybridization in embryos injected with Control MO or Rpl5 MO. In the developing brain, all three investigated marker genes showed reduced expression (red arrows) upon Rpl5 MO injection but not upon Control MO injection. (F) Statistical analysis of data shown in (E). Abbreviations: CoMO, Control morpholino oligonucleotide; inj., injected; n, number of independent experiments; N, number of injected embryos and analyzed; Rpl5 MO, ribosomal protein L5 morpholino oligonucleotide; uninj., uninjected. Error bars indicate standard error of the means; *p ⤠0.05, ****p ⤠0.0001. |
|
|
FIGURE 5. Rpl5 MO injection hinders proper development of the cranial cartilage. (A) The head width was measured and the Control MO, Rpl5 MO, or Rpl5 MO + rpl5 RNA-injected side compared to the uninjected side of stage 42 embryos. Blue and red lines indicate measured width; black line represents the embryo midline. (B) Rpl5 depletion led to significantly narrower heads, which was rescued upon rpl5 RNA co-injecting. (C) Cranial cartilage was dissected from stage 45 wildtype embryos and Rpl5 morphants. Rpl5 knockdown resulted in deformed cartilages structures (black arrows) like the Meckelâs cartilage, the tectum anterius, and the branchial arch. Ventral views of cranial cartilages are shown. (D) Anterior views of embryos are depicted. snai2 and twist1 were investigated as marker genes of the neural crest in stage 15 embryos. Reduced marker gene expression is indicated with red arrows. (E) Upon Rpl5 depletion both marker genes were significantly reduced in 80% of the embryos. (F) Anterior views of embryos are given. Expression of snai2 and twist1 were analyzed at stage 20 during NCC migration. Red arrows indicate reduced marker gene expression. (G) Both marker genes showed a significant reduction in expression in around 85% of the Rpl5 MO-injected embryos. Abbreviations: ba, branchial arch; CoMO, Control morpholino oligonucleotide; inj., injected; mc, Meckelâs cartilage; n, number of independent experiments; N, number of injected embryos and analyzed; Rpl5 MO, ribosomal protein L5 morpholino oligonucleotide; ta, tectum anterius; uninj., uninjected; WT, wildtype. Error bars indicate standard error of the means; *p ⤠0.05, ***p ⤠0.001. |
|
|
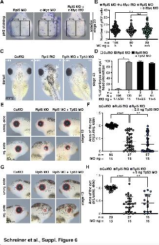
FIGURE 6. Rpl5 depletion interferes with pathway of proliferation. (A) Proliferative cells of embryos injected with Control MO or Rpl5 MO were stained via a pH3 antibody at stage 13. Anterior views are shown. Number of proliferative cells were compared in the area of the anterior neural plate of the injected side and the uninjected side (black boxes indicate the area where proliferative cells were counted). (B) In Rpl5 morphants and control embryos the number of pH3 positive cells did not alter between injected and uninjected side. (C) At stage 23 proliferative cells were stained via pH3 staining in Rpl5 and Control MO injected embryos. Anterior view of embryos is shown. The number of proliferative cells was compared between injected and uninjected side (black boxes indicate the area where cells were counted). (D) Rpl5 morphants had a reduced number of pH3 positive cells on the injected side, whereas the uninjected side and Control MO-injected embryos were not affected. (E) Embryos injected with either Control MO or Rpl5 MO were fixed at stage 15 and c-myc expression was analyzed by WMISH. Reduced c-myc expression is indicated by black arrowhead. (F) c-myc expression was significantly reduced on the Rpl5 MO-injected side, whereas Control MO injection did not alter c-myc expression. (G) Area of c-myc expression (red area) was measured in stage 15 embryos injected with either Control MO or Rpl5 MO. The injected side was compared to the uninjected side (white boxes). (H) Upon Rpl5 depletion, the area of c-myc expression was significantly reduced in Rpl5 morphants compared to control embryos. (I) Embryos were injected with Control MO, Rpl5 MO, or Rpl5 MO + 0.25 ng c-myc RNA, fixed at stage 42 and photographed. The area of the eye (red dotted line) was measured and the injected side was compared to the uninjected side. (J) 15 ng Rpl5 MO injection resulted in significantly smaller eyes. Injection of 15 ng Rpl5 MO together with 0.25 ng c-myc RNA significantly increased the eye area compared to Rpl5 MO injection alone. Control MO injection did not affect the eye area. (K) Eight-cell stage embryos were injected with 10 ng Control MO, 5 ng Rpl5 MO and 5 ng c-Myc MO alone or in combination. Embryos were fixed and analyzed regarding a smaller head or eye (white arrow) at stage 43. (L) Embryos injected with Control MO did not develop malformed eyes or heads. Rpl5 MO and c-Myc MO injection alone resulted in smaller eyes or narrower heads in around 30% of the embryos. The simultaneous injection of Rpl5 MO and c-Myc MO led to smaller eyes or heads in 90% of the embryos. Red line indicates sum of embryos showing an eye or head phenotype injected with 5 ng Rpl5 MO and 5 ng c-Myc MO. Abbreviations: c-myc, Myc proto-oncogene; CoMO, Control morpholino oligonucleotide; inj., injected; n, number of independent experiments; N, number of injected embryos and analyzed; n.s., non-significant; pH3, phospho histone 3; Rpl5 MO, ribosomal protein L5 morpholino oligonucleotide; uninj., uninjected. Error bars indicate standard error of the means; *p ⤠0.05, ***p ⤠0.001, ****p ⤠0.0001. |
|
|
FIGURE 7. Rpl5 depletion affects apoptotic pathways. (A) Late apoptotic cells were stained in stage 13 embryos injected with Control and Rpl5 MO via TUNEL staining. Anterior views are shown. Number of apoptotic cells was counted in the area of the anterior neural plate (black boxes indicate the area where apoptotic cells were counted) and the injected side was compared to the uninjected side. (B) Control MO injection did not increase the number of apoptotic cells. Rpl5 MO injection led to a significantly increased number of apoptotic cells. (C) Anterior views are shown in the upper row. Lower row shows transversal sections of embryos heads [dorsal (upper part) to ventral (lower part) oriented section]. Black dotted line indicates eye vesicle and mesencephalon. Apoptotic cells were detected via TUNEL staining at stage 23 and counted in the anterior part of whole embryos (indicated by black boxes). The injected side was compared to the uninjected side. (D) Upon Rpl5 depletion, embryos depicted an increased number of apoptotic cells in the anterior neural tissue. (E) At stage 15, embryos injected with Control MO or Rpl5 MO were fixed and tp53 expression was analyzed by WMISH. Anterior and dorsal views are given. Increased tp53 expression is indicated by black arrowheads. (F) More than 50% of the embryos showed an increase in tp53 expression upon Rpl5 knockdown. (G) The area of tp53 expression (red area) on the injected side was compared to the uninjected side (white boxes) in stage 15 embryos. (H) Compared to the control group, the area of tp53 increased significantly upon Rpl5 MO injection. (I) 5 ng Rpl5 MO and 0.5 ng tp53 RNA were injected alone and in combination into eight-cell stage embryos. At stage 42, embryos were analyzed regarding a smaller eye phenotype (red arrows). Injection of Rpl5 MO or tp53 RNA alone resulted in smaller eyes in a small number of embryos (18 and 30%). Injection of both resulted in smaller eyes in more than 70% of the embryos. (J) Statistical analysis of data given in (I). Red line indicates sum of embryos showing an eye phenotype injected with 5 ng Rpl5 MO and 0.5 ng tp53 RNA. (K) Embryos were injected with 5 ng Rpl5 MO or 0.5 ng tp53 RNA alone or in combination, fixed at stage 23 and apoptotic cells were stained via TUNEL staining. Anterior view of embryos is given. The number of apoptotic cells was counted in the anterior region (indicated by black boxes). (L) Rpl5 MO and tp53 RNA injection resulted in a low number of TUNEL positive cells. Combined injection shows a high number of TUNEL positive cells. Red line indicates sum of TUNEL positive cells in embryos injected with 5 ng Rpl5 MO and 0.5 ng tp53 RNA. Data of TUNEL staining is depicted after background noise reduction, performed for each injection condition separately. This was achieved by subtracting the average number of TUNEL positive cells of the uninjected side of the nominal number of TUNEL positive cells of the injected side. If this resulted in a negative value, it is reported as zero. (M) At eight-cell stage, embryos were injected with Control MO, Rpl5 MO, or Rpl5 MO together with 0.25 ng hBCL2 RNA and fixed at stage 42. Eye area (red dotted line) was quantitatively measured and injected side was compared to the uninjected side. (N) Control MO injection did not affect the area of the eye, whereas Rpl5 MO injection led to smaller eyes. The combined injection of Rpl5 MO and 0.25 ng hBCL2 significantly increased the area of the eye compared to Rpl5 MO injection alone. Abbreviations: CoMO, Control morpholino oligonucleotide; ev, eye vesicle; hBCL2, human B cell lymphoma 2; inj., injected; m, mesencephalon; n, number of independent experiments; N, number of injected embryos and analyzed; n.s., non-significant; Rpl5 MO, ribosomal protein L5 morpholino oligonucleotide; tp53, tumor protein p53; TUNEL, Terminal deoxynucleotidyl transferase dUTP-biotin nick end labeling; uninj., uninjected. Error bars indicate standard error of the means; *p ⤠0.05, ***p ⤠0.001, ****p ⤠0.0001. |
|
|
Supplementary Figure S1. Rpl5 synteny analysis and protein comparison between different species. (A) Synteny analysis of rpl5 in Homo sapiens, Mus musculus, Gallus gallus, Xenopus laevis L, Xenopus laevis S, Xenopus tropicalis, and Danio rerio. Comparing the genomic region next to rpl5 showed a conservation across the different species. (B) Protein alignment of Rpl5 of the different species Homo sapiens, Mus musculus, Gallus gallus, Xenopus laevis L, Xenopus laevis S, Xenopus tropicalis, Danio rerio. Protein homology is given in % compared to Homo sapiens. Abbreviations: aa, amino acid; Rpl5, ribosomal protein L5. |
|
|
Supplementary Figure S3. Morpholino oligonucleotide binding affinity assay. (A) Binding sites (bs) of Rpl5 MO and the Î5â²UTR rpl5 construct on Xenopus rpl5. Blue letters indicate the start codon. Grey letters indicate differences between Rpl5 MO binding site and the Î5â²UTR rpl5 construct. (B) Binding specificity test of Rpl5 MO. Co-injection of 1 ng rpl5 MO bs-GFP together with 10 ng Control MO led to GFP expression. 1 ng rpl5 MO bs-GFP injected with 10 ng Rpl5 MO efficiently blocked GFP translation. Co-injection of Î5â²UTR rpl5 MO bs-GFP along with 10 ng Rpl5 MO, however, led to GFP expression. Abbreviations: bs, binding site; CoMO, Control morpholino oligonucleotide; GFP, green fluorescent protein; n, number of independent experiments; N, number of injected embryos and analyzed; Rpl5 MO, ribosomal protein L5 morpholino oligonucleotide; UTR, untranslated region. |
|
|
Supplementary Figure S4. Retinal lamination upon Rpl5 knock down in detail. Analysis of retinal lamination specific marker genes, rho, prox1, vsx1, pax6, and pou4f1 in Control MO and Rpl5 MO-injected embryos at stage 43. The entire eye of the uninjected and injected side are shown as well as a detailed view (indicated by black boxes) of the respective cell layer. Control MO injection did not alter the retinal lamination. Rpl5 depletion led to mild and severe phenotypes with disturbed retinal layer and malformed eyes. Number below the columns indicate the number of embryos showing the depicted phenotype per number of embryos analyzed. Abbreviations: CoMO, Control morpholino oligonucleotide; inj., injected; Rpl5 MO, ribosomal protein L5 morpholino oligonucleotide; uninj., uninjected. |
|
|
Supplementary Figure S5. Rpl5 depletion affects erythropoiesis. (A) 15 ng Control MO or Rpl5 MO were injected into one ventral blastomere of eight-cell stage embryos to target blood islands. Ventral view of embryos is given. Embryos were fixed at stage 28 and gata2 expression was analyzed via WMISH. (B) gata2 expression was not affected by either Rpl5 MO or Control MO injection. (C) Embryos were injected with 15 ng Control MO or Rpl5 MO into one ventral blastomere at eight-cell stage. Morphants were fixed at stage 28 and hba3 expression was analyzed by WMISH. Ventral view of embryos is shown. Embryos injected with Rpl5 MO show a reduced hba3 expression on the injected side (indicated by black arrowhead), whereas Control MO injection did not reduce hba3 expression. (D) Statistical analysis of data shown in (C). Abbreviations: CoMO, Control morpholino oligonucleotide; inj., injected; n, number of independent experiments; N, number of injected embryos and analyzed; n.s., non-significant; Rpl5 MO, ribosomal protein L5 morpholino oligonucleotide; uninj., uninjected. Error bars indicate standard error of the means; *p ⤠0.05. |
|
|
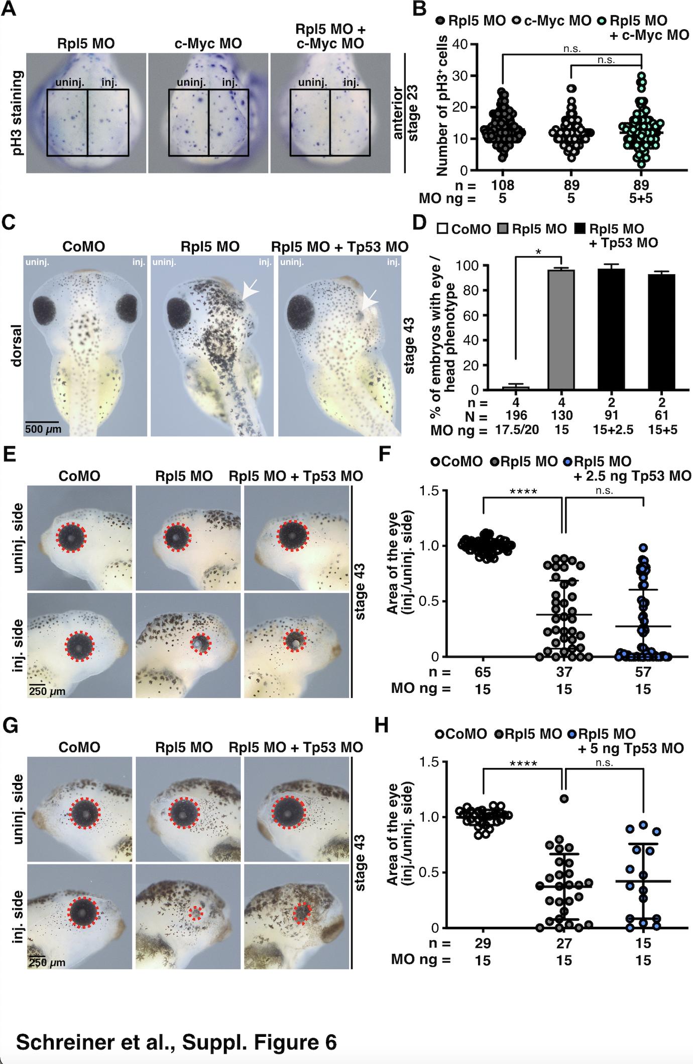
Supplementary Figure S6. Combined injection of Rpl5 MO and c-Myc MO did not alter proliferation and simultaneous injection of Rpl5 MO and Tp53 MO did not rescue the Rpl5 MO-induced phenotype. (A) Embryos were injected with 5 ng Rpl5 MO, 5 ng c-Myc MO or 5 ng Rpl5 MO together with 5 ng c-Myc MO into one animal-dorsal blastomere at eight-cell stage. Embryos were fixed at stage 23 and proliferative cells were stained with a pH3 antibody. Anterior views are shown. Number of proliferative cells was counted (black boxes indicate area where pH3 positive cells were counted) and pH3 positive cells on the injected sides were compared between the three different conditions. (B) The number of proliferative cells did not alter between Control MO, Rpl5 MO, and Rpl5 MO together with c-Myc MO injection. (C) Control MO (17.5 ng or 20 ng), Rpl5 MO (15 ng), and Rpl5 MO (15 ng) + Tp53 MO (2.5 ng or 5 ng) were injected into eight-cell stage embryos to directly target anterior neural tissue. Embryos were fixed at stage 43 and analyzed regarding smaller eyes or heads (white arrows). (D) Statistical analysis showed that Rpl5 MO alone as well as in combination with Tp53 MO resulted in a severe eye and head phenotype. The here tested Tp53 MO amount did not rescue the Rpl5 MO-induced phenotype. (E) 17.5 ng Control MO, 15 ng Rpl5 MO, or 15 ng Rpl5 MO together with 2.5 ng Tp53 MO were injected at eight-cell stage. Embryos were fixed at stage 43 and subsequently photographed. Area of the eye (red dotted line) was measured and the injected side was compared to the uninjected side. (F) Rpl5 MO injection alone and in combination with Tp53 MO resulted in significantly smaller eyes on the injected side. Control MO injection did not reduce eye size. (G) 20 ng Control MO, 15 ng Rpl5 MO, or 15 ng Rpl5 MO together with 5 ng Tp53 MO were injected at eight-cell stage. Embryos were fixed at stage 43 and subsequently photographed. Area of the eye (red dotted line) was measured and the injected side compared to the uninjected side. (H) Control MO injection did not reduce the eye area. Rpl5 MO injection alone as well as together with Tp53 MO results in smaller eye areas. Tp53 depletion did not rescue the Rpl5 MO-induced phenotype in the here tested conditions. Abbreviations: c-Myc MO, Myc proto-oncogene morpholino oligonucleotide; CoMO, Control morpholino oligonucleotide; inj., injected; n, number of independent experiments; N, number of injected embryos and analyzed; n.s., non-significant; pH3, phospho histone 3; Rpl5 MO, ribosomal protein L5 morpholino oligonucleotide; Tp53 MO, Tumor protein p53 morpholino oligonucleotide; uninj., uninjected. Error bars indicate standard error of the means; *p ⤠0.05; ****p ⤠0.0001. |
References [+] :
Arabi,
c-Myc associates with ribosomal DNA and activates RNA polymerase I transcription.
2005, Pubmed
Arabi, c-Myc associates with ribosomal DNA and activates RNA polymerase I transcription. 2005, Pubmed
Aspesi, Rare ribosomopathies: insights into mechanisms of cancer. 2019, Pubmed
Baßler, Eukaryotic Ribosome Assembly. 2019, Pubmed
Bellmeyer, The protooncogene c-myc is an essential regulator of neural crest formation in xenopus. 2003, Pubmed , Xenbase
Bourque, A de novo mutation in RPL10 causes a rare X-linked ribosomopathy characterized by syndromic intellectual disability and epilepsy: A new case and review of the literature. 2018, Pubmed
Briggs, The dynamics of gene expression in vertebrate embryogenesis at single-cell resolution. 2018, Pubmed , Xenbase
Brooks, A novel ribosomopathy caused by dysfunction of RPL10 disrupts neurodevelopment and causes X-linked microcephaly in humans. 2014, Pubmed
BROWN, RNA SYNTHESIS DURING AMPHIBIAN DEVELOPMENT. 1964, Pubmed
Bugner, Peter Pan functions independently of its role in ribosome biogenesis during early eye and craniofacial cartilage development in Xenopus laevis. 2011, Pubmed , Xenbase
Calo, Tissue-selective effects of nucleolar stress and rDNA damage in developmental disorders. 2018, Pubmed , Xenbase
Challagundla, Ribosomal protein L11 recruits miR-24/miRISC to repress c-Myc expression in response to ribosomal stress. 2011, Pubmed
Chang, Sequential genesis and determination of cone and rod photoreceptors in Xenopus. 1998, Pubmed , Xenbase
Cheng, Small and Large Ribosomal Subunit Deficiencies Lead to Distinct Gene Expression Signatures that Reflect Cellular Growth Rate. 2019, Pubmed
Cizelsky, sox4 and sox11 function during Xenopus laevis eye development. 2013, Pubmed , Xenbase
Cmejla, Identification of mutations in the ribosomal protein L5 (RPL5) and ribosomal protein L11 (RPL11) genes in Czech patients with Diamond-Blackfan anemia. 2009, Pubmed
Cordenonsi, Links between tumor suppressors: p53 is required for TGF-beta gene responses by cooperating with Smads. 2003, Pubmed , Xenbase
Cvekl, PAX6: 25th anniversary and more to learn. 2017, Pubmed
Dai, Inhibition of MDM2-mediated p53 ubiquitination and degradation by ribosomal protein L5. 2004, Pubmed
Day, Transdifferentiation from cornea to lens in Xenopus laevis depends on BMP signalling and involves upregulation of Wnt signalling. 2011, Pubmed , Xenbase
De Keersmaecker, Ribosomopathies and the paradox of cellular hypo- to hyperproliferation. 2015, Pubmed
Deml, Novel mutations in PAX6, OTX2 and NDP in anophthalmia, microphthalmia and coloboma. 2016, Pubmed
Dyer, Prox1 function controls progenitor cell proliferation and horizontal cell genesis in the mammalian retina. 2003, Pubmed
Farley-Barnes, Ribosomopathies: Old Concepts, New Controversies. 2019, Pubmed
Ferretti, Does functional specialization of ribosomes really exist? 2019, Pubmed
Fumagalli, Suprainduction of p53 by disruption of 40S and 60S ribosome biogenesis leads to the activation of a novel G2/M checkpoint. 2012, Pubmed
Furukawa, rax, a novel paired-type homeobox gene, shows expression in the anterior neural fold and developing retina. 1997, Pubmed
Gazda, Ribosomal protein L5 and L11 mutations are associated with cleft palate and abnormal thumbs in Diamond-Blackfan anemia patients. 2008, Pubmed
Genuth, The Discovery of Ribosome Heterogeneity and Its Implications for Gene Regulation and Organismal Life. 2018, Pubmed
Georgala, The role of Pax6 in forebrain development. 2011, Pubmed
Gessert, Pescadillo is required for Xenopus laevis eye development and neural crest migration. 2007, Pubmed , Xenbase
Gomez-Roman, Direct activation of RNA polymerase III transcription by c-Myc. 2003, Pubmed
Gonzalez-Rodriguez, Mutational screening of CHX10, GDF6, OTX2, RAX and SOX2 genes in 50 unrelated microphthalmia-anophthalmia-coloboma (MAC) spectrum cases. 2010, Pubmed
Griffin, The ribosome biogenesis factor Nol11 is required for optimal rDNA transcription and craniofacial development in Xenopus. 2015, Pubmed , Xenbase
Hampp, DNA damage tolerance pathway involving DNA polymerase ι and the tumor suppressor p53 regulates DNA replication fork progression. 2016, Pubmed
Hayashi, RINX(VSX1), a novel homeobox gene expressed in the inner nuclear layer of the adult retina. 2000, Pubmed
Hemann, The p53-Bcl-2 connection. 2006, Pubmed
Hemmati-Brivanlou, Localization of specific mRNAs in Xenopus embryos by whole-mount in situ hybridization. 1990, Pubmed , Xenbase
Hitchcock, Antibodies against Pax6 immunostain amacrine and ganglion cells and neuronal progenitors, but not rod precursors, in the normal and regenerating retina of the goldfish. 1996, Pubmed
Hollemann, The Xenopus homologue of the Drosophila gene tailless has a function in early eye development. 1998, Pubmed , Xenbase
Jenkinson, Mutations in SNORD118 cause the cerebral microangiopathy leukoencephalopathy with calcifications and cysts. 2016, Pubmed
Jones, Prevention of the neurocristopathy Treacher Collins syndrome through inhibition of p53 function. 2008, Pubmed
Kang, Ribosomal proteins and human diseases: molecular mechanisms and targeted therapy. 2021, Pubmed
Katsumura, The GATA factor revolution in hematology. 2017, Pubmed
Kiraz, Major apoptotic mechanisms and genes involved in apoptosis. 2016, Pubmed
Köster, Expression pattern of the winged helix factor XFD-11 during Xenopus embryogenesis. 1998, Pubmed , Xenbase
Kostjukovits, Analysis of clinical and immunologic phenotype in a large cohort of children and adults with cartilage-hair hypoplasia. 2017, Pubmed
Kuze, Ocular hypertelorism and exotropia as presenting signs in Diamond-Blackfan anemia. 2009, Pubmed
Lamb, Neural induction by the secreted polypeptide noggin. 1993, Pubmed , Xenbase
Leidig, 60S ribosome biogenesis requires rotation of the 5S ribonucleoprotein particle. 2014, Pubmed
Liao, Ribosomal proteins L5 and L11 co-operatively inactivate c-Myc via RNA-induced silencing complex. 2014, Pubmed
Lipton, Improving clinical care and elucidating the pathophysiology of Diamond Blackfan anemia: an update from the Diamond Blackfan Anemia Registry. 2006, Pubmed
Liu, All Brn3 genes can promote retinal ganglion cell differentiation in the chick. 2000, Pubmed
Lodish, Model for the regulation of mRNA translation applied to haemoglobin synthesis. 1974, Pubmed
Lufkin, In situ hybridization of whole-mount mouse embryos with RNA probes: hybridization, washes, and histochemistry. 2007, Pubmed
Maekawa, A novel missense mutation (Leu46Val) of PAX6 found in an autistic patient. 2009, Pubmed
Maurus, Noncanonical Wnt-4 signaling and EAF2 are required for eye development in Xenopus laevis. 2005, Pubmed , Xenbase
McGowan, Ribosomal mutations cause p53-mediated dark skin and pleiotropic effects. 2008, Pubmed
Melnikov, One core, two shells: bacterial and eukaryotic ribosomes. 2012, Pubmed
Mills, Ribosomopathies: There's strength in numbers. 2017, Pubmed
Moody, Segregation of fate during cleavage of frog (Xenopus laevis) blastomeres. 1990, Pubmed , Xenbase
Myers, Variable clinical presentation of Shwachman-Diamond syndrome: update from the North American Shwachman-Diamond Syndrome Registry. 2014, Pubmed
Nakayama, Xenopus pax6 mutants affect eye development and other organ systems, and have phenotypic similarities to human aniridia patients. 2015, Pubmed , Xenbase
Narla, Ribosomopathies: human disorders of ribosome dysfunction. 2010, Pubmed
Norris, Ribosome heterogeneity and specialization in development. 2021, Pubmed
Pan, Identification of retinal homeobox (rax) gene-dependent genes by a microarray approach: The DNA endoglycosylase neil3 is a major downstream component of the rax genetic pathway. 2018, Pubmed , Xenbase
Pecoraro, Ribosome Biogenesis and Cancer: Overview on Ribosomal Proteins. 2021, Pubmed
Pierandrei-Amaldi, Aspects of regulation of ribosomal protein synthesis in Xenopus laevis. Review. 1994, Pubmed , Xenbase
Quarello, Diamond-Blackfan anemia: genotype-phenotype correlations in Italian patients with RPL5 and RPL11 mutations. 2010, Pubmed
Reed, Bcl-2-family proteins and hematologic malignancies: history and future prospects. 2008, Pubmed
Rodgers, The role of the Rx homeobox gene in retinal progenitor proliferation and cell fate specification. 2018, Pubmed
Ross, The emerging roles of ribosome biogenesis in craniofacial development. 2014, Pubmed
Rungger-Brändle, Retinal patterning by Pax6-dependent cell adhesion molecules. 2010, Pubmed , Xenbase
Scholnick, Differential expression of Xenopus ribosomal protein gene XlrpS1c. 1997, Pubmed , Xenbase
Seigfried, Frizzled 3 acts upstream of Alcam during embryonic eye development. 2017, Pubmed , Xenbase
Session, Genome evolution in the allotetraploid frog Xenopus laevis. 2016, Pubmed , Xenbase
Sevilla, The EGR2 gene is involved in axonal Charcot-Marie-Tooth disease. 2015, Pubmed
SHWACHMAN, THE SYNDROME OF PANCREATIC INSUFFICIENCY AND BONE MARROW DYSFUNCTION. 1964, Pubmed
Siddiqui, The mystery of BCL2 family: Bcl-2 proteins and apoptosis: an update. 2015, Pubmed
Sulima, Cancer Biogenesis in Ribosomopathies. 2019, Pubmed
Valdez, The Treacher Collins syndrome (TCOF1) gene product is involved in ribosomal DNA gene transcription by interacting with upstream binding factor. 2004, Pubmed
van Riggelen, MYC as a regulator of ribosome biogenesis and protein synthesis. 2010, Pubmed
Vlachos, Increased Prevalence of Congenital Heart Disease in Children With Diamond Blackfan Anemia Suggests Unrecognized Diamond Blackfan Anemia as a Cause of Congenital Heart Disease in the General Population: A Report of the Diamond Blackfan Anemia Registry. 2018, Pubmed
WALLACE, The development of anucleolate embryos of Xenopus laevis. 1960, Pubmed , Xenbase
Warren, Molecular basis of the human ribosomopathy Shwachman-Diamond syndrome. 2018, Pubmed
Watkins-Chow, Mutation of the diamond-blackfan anemia gene Rps7 in mouse results in morphological and neuroanatomical phenotypes. 2013, Pubmed
Weaver, Acrofacial Dysostosis, Cincinnati Type, a Mandibulofacial Dysostosis Syndrome with Limb Anomalies, Is Caused by POLR1A Dysfunction. 2015, Pubmed
Wei, Neural crest cell deficiency of c-myc causes skull and hearing defects. 2007, Pubmed
Wischnewski, Structure and expression of Xenopus karyopherin-beta3: definition of a novel synexpression group related to ribosome biogenesis. 2000, Pubmed , Xenbase
Zhang, Signaling to p53: ribosomal proteins find their way. 2009, Pubmed
Zhao, Tissue specific roles for the ribosome biogenesis factor Wdr43 in zebrafish development. 2014, Pubmed
