XB-ART-59010
BMC Biol
2021 Jun 09;191:120. doi: 10.1186/s12915-021-01046-9.
Show Gene links
Show Anatomy links
The Wnt-specific astacin proteinase HAS-7 restricts head organizer formation in Hydra.
Ziegler B, Yiallouros I, Trageser B, Kumar S, Mercker M, Kling S, Fath M, Warnken U, Schnölzer M, Holstein TW, Hartl M, Marciniak-Czochra A, Stetefeld J, Stöcker W, Özbek S.
???displayArticle.abstract???
BACKGROUND: The Hydra head organizer acts as a signaling center that initiates and maintains the primary body axis in steady state polyps and during budding or regeneration. Wnt/beta-Catenin signaling functions as a primary cue controlling this process, but how Wnt ligand activity is locally restricted at the protein level is poorly understood. Here we report a proteomic analysis of Hydra head tissue leading to the identification of an astacin family proteinase as a Wnt processing factor. RESULTS: Hydra astacin-7 (HAS-7) is expressed from gland cells as an apical-distal gradient in the body column, peaking close beneath the tentacle zone. HAS-7 siRNA knockdown abrogates HyWnt3 proteolysis in the head tissue and induces a robust double axis phenotype, which is rescued by simultaneous HyWnt3 knockdown. Accordingly, double axes are also observed in conditions of increased Wnt activity as in transgenic actin::HyWnt3 and HyDkk1/2/4 siRNA treated animals. HyWnt3-induced double axes in Xenopus embryos could be rescued by coinjection of HAS-7 mRNA. Mathematical modelling combined with experimental promotor analysis indicate an indirect regulation of HAS-7 by beta-Catenin, expanding the classical Turing-type activator-inhibitor model. CONCLUSIONS: We show the astacin family protease HAS-7 maintains a single head organizer through proteolysis of HyWnt3. Our data suggest a negative regulatory function of Wnt processing astacin proteinases in the global patterning of the oral-aboral axis in Hydra.
???displayArticle.pubmedLink??? 34107975
???displayArticle.pmcLink??? PMC8191133
???displayArticle.link??? BMC Biol
???displayArticle.grants??? [+]
OE 416/7-1 Deutsche Forschungsgemeinschaft, SFB1324/B06 Deutsche Forschungsgemeinschaft, SFB1324/A05 Deutsche Forschungsgemeinschaft, CIHR-201610PJT-152935 Canadian Institute of Health and Research
Species referenced: Xenopus laevis
Genes referenced: alpl pdlim3 wnt8a
GO keywords: axis specification [+]
Wnt signaling pathway
regulation of Wnt signaling pathway
negative regulation of Wnt signaling pathway
Wnt signaling pathway involved in animal/vegetal axis specification
Phenotypes: Xla Wt + Hvu.wnt3(Fig.4.C) [+]
???attribute.lit??? ???displayArticles.show???
|
|
Fig.4 HAS-7 inhibits HyWnt3 induced ectopic axis in Xenopus laevis axial duplication assay. a, b Xenopus Wnt8 (XWnt8) mRNA injection induces axis duplication in Xenopus embryos compared to uninjected controls. c HyWnt3 mRNA induces axis duplication comparable to XWnt8 mRNA. d Double injection of HyWnt and HAS-7 mRNAs reverts the axis duplication phenotype. e Quantification of embryos showing a double axis phenotype. Injected mRNA doses were as indicated. n indicates the number of embryos analyzed for each experimental condition. Arrows indicate cement glands. Scale bars = 100âμm. |
|
|
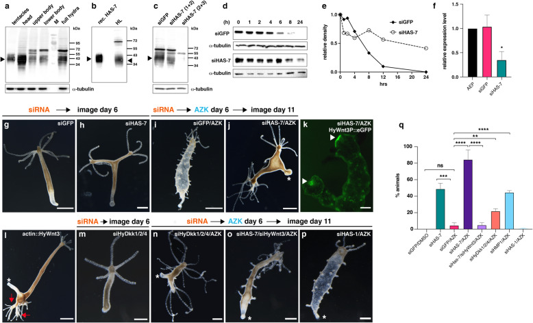
Fig. 1 Screen for HyWnt3 proteolytic activity in Hydra tissue lysates. a Schematic representation of the Hydra body plan. Body parts used for lysates in bâd are indicated. The hypostomal organizer, which harbors HyWnt3 expressing cells is marked in red. b Recombinant HyWnt3-His levels, monitored by Western blotting with anti-His antibody, were reduced after ~â4âh incubation in the head lysate and after ~â6âh in the upper body lysate. No cleavage was observed during incubation in tentacle and lower body lysates, while incubation in the PBS control showed unspecific cleavage at 24âh. No unspecific proteolysis of 1âμg BSA was detectable in HL over the time period of 24âh as detected by SDS-PAGE and Coomassie staining. HyWnt3-His cleavage activity in HL was completely blocked by the addition of broad zinc metalloproteinase inhibitors EDTA and Phenanthroline or the matrix metalloproteinase inhibitor Batimastat. c No cleavage was observed for the recombinant Wnt antagonist HyDkk1/2/4-His in the respective body tissue lysates during a 24-h incubation time. Mark that the double band appearance is an SDS-PAGE artifact. d Tissue lysates from different body parts of adult hydra polyps as indicated in the scheme were adjusted in total protein concentrations by tubulin Western blotting. e Distribution of protein classes in the Hydra HL secretome identified in HyWnt3(+) and HyWnt3(â) fractions as indicated. The full dataset is given in Additional file 2: Table S1a-b. f HyWnt3-His processing is inhibited by recombinant mouse Fetuin-B protein in a dose-dependent manner as indicated |
|
|
Fig. 2 Sequence features and expression patterns of HyWnt3(+) astacin genes. a Multiple sequence alignment of pro-domain and catalytic domain sequences of astacins identified in this study. For comparison, astacin sequences from diverse species outside the cnidarian phylum were included. Gene ID numbers are as follows: Astacin A. astacus (P07584), NAS-35 C. elegans (P98060), ZHE-1 Danio rerio (Q1LW01), HCE-1 O. latipes (P31580), Meprin α H. sapiens (Q16819), Meprin β H. sapiens (Q16820), SPAN S. purpuratus (P98068), HMP1 (NP_001296695.1), HEA-1 Hydractinia echinata astacin 1 (Q2MCX9), HEA-3 Hydractinia echinata astacin 3 (Q2MCX7), HEA-4 Hydractinia echinate astacin 4 (Q2MCX6), HEA-2 Hydractinia echinata astacin 2 (Q2MCX8), HAS-3 (XP_002166229.3), HAS-6 (XP_002157397.2), HAS-5 (XP_002164800.1), HAS-4 (XP_002162738.1), HAS-2 (XP_002162822.1), HAS-8 (XP_002153855.1), HAS-9 (XP_002161766.1), HAS-1 (XP_012565441.1), HAS-11 (XP_012561076.1), HAS-7 (XP_012560086.1), HAS-10 (XP_002159980.2). In red: the aspartate switch residue in the pro-peptide, the zinc-binding motif, and the Met-turn. Orange background: residues forming the S1 â² sub-site. A red bullet denotes the activation site. b Domain structures of astacins detected in HyWnt3(+) head lysate fractions. S, signal peptide; Pro, pro-domain; ShKT, Stichodactyla toxin domain. câk WISH experiments using antisense and sense oligonucleotide probes (câe) or LNAs (fâk) show a collar-like expression pattern marking a transition zone between head and body column for the majority of astacin genes. Representative of 10 hydras examined. Scale bars: HAS-7, 200âμm; HMP-1, 200âμm; HAS-1, 200âμm; HAS-2, 100âμm; HAS-11, 50âμm; HAS-5, 100âμm; HAS-9, 100âμm; HAS-10, 200âμm, control LNA, 200âμm |
|
|
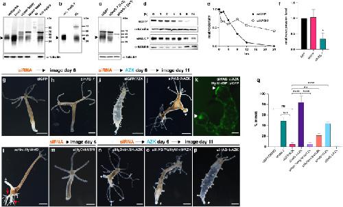
Fig. 3 Functional analysis of HAS-7 knockdown. a Detection of HAS-7 protein in body lysate samples using a polyclonal HAS-7 antibody. M = protein marker. Tubulin was used as loading control of the respective hydra lysates. The arrow indicates the position of the HAS-7 protein band, also in b and c. b Recombinant HAS-7 protein expressed in High Five cells compared to native protein in HL as detected by a HAS-7-specific antibody. Note that the slightly higher apparent molecular mass is due to the introduced histidine tag of recombinant HAS-7. c Knockdown effect of different siRNA combinations on HAS-7 protein levels was assayed by anti-HAS-7 Western blot analysis of complete hydras treated as indicated. Tubulin was used as loading control of the respective hydra lysates. The distinct band at 70âkâDa in a-c likely represents a dimer of processed HAS-7. d HyWnt3-His proteolysis is impaired in HL of animals electroporated with siHAS-7 (2 +â3) as compared to siGFP control animals. Head lysates were generated 6âdays after electroporation. Tubulin was used as loading control of the respective HL applied for each time point. e Relative intensities of the Western blot bands in d. f Quantitative real-time PCR analysis of HAS-7 expression in head tissues confirms the decreased expression in siHAS-7 treated animals compared to siGFP treated and untreated (steady-state AEP animals) controls. Relative expression levels are given in 2(-ÎÎCt). Results represent mean +/â S.D. from 3 independent experiments, analyzed by t tests. *p <â0.05. The individual data values are shown in Additional file 14. g siGFP control electroporation without AZK treatment shows normal morphology. Scale bar = 500âμm. h siHAS-7 electroporation without AZK treatment shows animals with double axis lacking ectopic tentacles. Scale bar = 200âμm. i siGFP control animal showing ectopic tentacle formation after AZK treatment. Scale bar = 200âμm. j Double axis phenotype with ectopic tentacles near the head region in hydras treated with AZK after HAS-7 (2 +â3)/GFP siRNA electroporation. The asterisk denotes the peduncle region. Scale bar = 500âμm. k Both heads in HyWnt3P::HyWnt3 transgenic animal treated as in j exhibit hypostomal HyWnt3 expression (arrow). Smaller spots along the body column represent ectopic organizers that usually give rise to ectopic tentacles as in i. Scale bar = 200âμm. l Ectopic axis phenotype in actin::HyWnt3 transgenic hydra. Red arrows indicate multiple secondary heads. m No double axis was observed in hydras after HyDkk1/2/4/GFP siRNA electroporation. Scale bar = 500âμm. n Double axis phenotype in hydras after HyDkk1/2/4/GFP siRNA electroporation and AZK treatment. Scale bar = 500âμm. o Rescue of double axis phenotype in animals treated with AZK after electroporation with a combination of HAS-7 (2 +â3) and HyWnt3 siRNAs. Scale bar = 200âμm. p No double axes were observed in hydras treated with AZK after electroporation with HAS-1/GFP siRNAs. q Ratios of double axis phenotypes in hydras after electroporation with siGFP or combinations of siRNAs as indicated. In animals without subsequent AZK treatment double axes were counted 6âdays after electroporation. In animals treated additionally with AZK, incubation was started 6âdays after electroporation and the numbers of double axes in each group were counted 5âdays after AZK removal. Total numbers of animals with double axis phenotype in each group were: siGFP/DMSO = 0/192 (n=5), siGFP/AZK = 10/230 (n=5), siHAS-7/siGFP = 90/186 (n=4), siHAS-7/siGFP/AZK = 203/248 (n=6), siHAS-7/siHyWnt3/AZK = 11/203 (n=3), siHyDkk1/2/4/siGFP/AZK = 65/290 (n=3), siHMP1/siGFP/AZK = 93/204 (n=3), siHAS-1/siGFP/AZK = 1/150 (n=3). Results from at least three independent experiments are shown. Each column represents the total percentage of one group, bars indicate the mean ± S.E.M. ****P value <â0.0001, ***P value <â0.0005, **P value <â0.001. ns = not significant. The data were analyzed using an unpaired parametric T test with Welchâs correction followed by pairwise multiple comparisons of each group with the other groups. The individual data values are shown in Additional file 14 |
|
|
Fig. 5 beta-Catenin dependent expression of HAS-7. aâc ISH analysis of HAS-7 expression after ALP treatment shows a global upregulation after 24âh and a shift towards the developing ectopic organizers along the body column after 48âh as compared to DMSO-treated controls (d). At 0âh after ALP wash (a) no change of the HAS-7 expression pattern compared to untreated controls (compare d and Fig. âFig.2c)2c) was evident. Scale bars = 150âμm. e HAS-7 expression is globally upregulated in the gastric region of a transgenic actin::HyWnt3 animal with ectopic axis. Scale bar = 250âμm. Arrows indicate head structures. Representatives of 10 hydras examined. f Quantitative real-time PCR analysis of HAS-7 expression confirms the upregulated expression in actin::HyWnt3 animals compared to steady-state AEP animals (lower panel). Inhibition of beta-Catenin by siRNA knockdown reduces HAS-7 expression levels compared to siGFP treated controls (lower panel). Relative expression level is given in 2(-ÎÎCt). Results represent mean +/â S.D. from 3 independent experiments, analyzed by t tests. *p <â0.05. The individual data values are shown in Additional file 14. g, h No detectable binding of Hydra TCF to the HAS-7 promoter. g ChIP analysis of the Hydra magnipapillata HAS-7 promoter. Upper site: Topography of the HAS-7 5â²-untranslated region (nt 1 to 4529). The ATG indicates the translation start site. The position of a canonical TCF binding motif (5â²-CTTTGTT-3â²) is indicated by a blue bar. The localization of the 165-bp DNA segment flanked by the specific ChIP primer pair is visualized with a grey bar. Lower site: ChIP analysis of the Hydra HAS-7 promoter region using chromatin from untreated whole hydra animals (ctrl), and from animals treated with ALP. A polyclonal antibody directed against Hydra TCF was used for precipitation, followed by PCR amplification of the indicated fragment from the HAS-7 regulatory region. Reactions with normal rabbit serum (NRS) or total chromatin (Input) were used as controls (n = 2). PCR products were resolved by agarose gel electrophoresis, and visualized by ethidium bromide staining. h ChIP analysis of the HmTSP promoter performed under the same conditions as in g and used as a positive control. Upper site: Topography of the 3,000-bp HmTSP promoter (nt â 2191 to +â809). Black boxes depict the first two exons of the HmTSP gene. The arrow indicates the transcription start site of the HmTSP mRNA, and ATG the translation start site. The position of the tested canonical TCF binding motif (5â²-AACAAAG-3â²) is indicated by a red bar. The localization and size of a 164-bp DNA segment flanked by the specific ChIP primer pair is visualized with a grey bar. Lower site: ChIP analysis as described under (g) (n = 2). |
|
|
Fig. 6 Structural homology model of the putative HyWnt3:HAS-7 complex. a Overview of HAS-7 (surface potential) complexed with HyWnt3 (yellow cartoon presentation). The active site Zn-ion of the astacin is shown as pink sphere. b Detailed view inside the active site pocket, shown in standard orientation with the Zn-ion located at the bottom of the cleft. c Alignment of amino acid sequences in different Hydra Wnt proteins encompassing the putative DP cleavage motif in HyWnt3. NvWnt3, Nematostella vectensis Wnt3; mWnt3, mouse Wnt3; XWnt8, Xenopus Wnt8 |
|
|
Fig. 7 Mathematical model of HAS-7 function. a Schematic representation of the model. Yellow blocks depict self-containing pattern formation systems consisting of an activator and an inhibitor. bâf Numerical simulations of different experimental scenarios. The blue color corresponds to high levels of HAS-7 expression, the red color to HyWnt3 expression, and the green color indicates the formation of tentacles. The scale of these expression intensities is similar across all simulation plots. g Schematic diagram summarizing the role of HAS-7 in restricting the organizer in steady-state hydras and double axis induction after experimental HAS-7 gene silencing |
References [+] :
Adams,
The genome sequence of Drosophila melanogaster.
2000, Pubmed
Adams, The genome sequence of Drosophila melanogaster. 2000, Pubmed
Arolas, Structural basis for the sheddase function of human meprin β metalloproteinase at the plasma membrane. 2012, Pubmed
Augustin, Dickkopf related genes are components of the positional value gradient in Hydra. 2006, Pubmed
Barker, The canonical Wnt/beta-catenin signalling pathway. 2008, Pubmed
Becker-Pauly, Proteomic analyses reveal an acidic prime side specificity for the astacin metalloprotease family reflected by physiological substrates. 2011, Pubmed
Bentele, New Class of Crosslinker-Free Nanofiber Biomaterials from Hydra Nematocyst Proteins. 2019, Pubmed
Bergheim, Extracellular matrix and morphogenesis in cnidarians: a tightly knit relationship. 2019, Pubmed
Bode, Structure of astacin and implications for activation of astacins and zinc-ligation of collagenases. 1992, Pubmed
Briscoe, Morphogen rules: design principles of gradient-mediated embryo patterning. 2015, Pubmed
Broun, Formation of the head organizer in hydra involves the canonical Wnt pathway. 2005, Pubmed
Broun, Characterization of the head organizer in hydra. 2002, Pubmed
Chapman, The dynamic genome of Hydra. 2010, Pubmed
De Robertis, Spemann's organizer and the self-regulation of embryonic fields. 2009, Pubmed , Xenbase
Galtier, SEAVIEW and PHYLO_WIN: two graphic tools for sequence alignment and molecular phylogeny. 1996, Pubmed
Gee, beta-catenin plays a central role in setting up the head organizer in hydra. 2010, Pubmed
Gierer, A theory of biological pattern formation. 1972, Pubmed
Goel, Linalool acts as a fast and reversible anesthetic in Hydra. 2019, Pubmed
Gomis-Rüth, Functional and structural insights into astacin metallopeptidases. 2012, Pubmed
Gomis-Rüth, Refined 1.8 A X-ray crystal structure of astacin, a zinc-endopeptidase from the crayfish Astacus astacus L. Structure determination, refinement, molecular structure and comparison with thermolysin. 1993, Pubmed
Gouy, SeaView version 4: A multiplatform graphical user interface for sequence alignment and phylogenetic tree building. 2010, Pubmed
Grams, Structure of astacin with a transition-state analogue inhibitor. 1996, Pubmed
Guder, An ancient Wnt-Dickkopf antagonism in Hydra. 2006, Pubmed , Xenbase
Guevara, Proenzyme structure and activation of astacin metallopeptidase. 2010, Pubmed
Gufler, β-Catenin acts in a position-independent regeneration response in the simple eumetazoan Hydra. 2018, Pubmed
Guindon, New algorithms and methods to estimate maximum-likelihood phylogenies: assessing the performance of PhyML 3.0. 2010, Pubmed
Hiscock, Mathematically guided approaches to distinguish models of periodic patterning. 2015, Pubmed
Hobmayer, WNT signalling molecules act in axis formation in the diploblastic metazoan Hydra. 2000, Pubmed
Holstein, Cnidarians: an evolutionarily conserved model system for regeneration? 2003, Pubmed
Janda, Structural basis of Wnt recognition by Frizzled. 2012, Pubmed , Xenbase
Karmilin, Mammalian plasma fetuin-B is a selective inhibitor of ovastacin and meprin metalloproteinases. 2019, Pubmed
Körschgen, Intracellular activation of ovastacin mediates pre-fertilization hardening of the zona pellucida. 2017, Pubmed
Kozakov, The ClusPro web server for protein-protein docking. 2017, Pubmed
Kumar, Molecular dissection of Wnt3a-Frizzled8 interaction reveals essential and modulatory determinants of Wnt signaling activity. 2014, Pubmed
Lengfeld, Multiple Wnts are involved in Hydra organizer formation and regeneration. 2009, Pubmed
Lommel, Hydra Mesoglea Proteome Identifies Thrombospondin as a Conserved Component Active in Head Organizer Restriction. 2018, Pubmed
Marciniak-Czochra, Receptor-based models with hysteresis for pattern formation in hydra. 2006, Pubmed
Meinhardt, A model for pattern formation of hypostome, tentacles, and foot in hydra: how to form structures close to each other, how to form them at a distance. 1993, Pubmed
Meinhardt, Turing's theory of morphogenesis of 1952 and the subsequent discovery of the crucial role of local self-enhancement and long-range inhibition. 2012, Pubmed
Meinhardt, Pattern formation by local self-activation and lateral inhibition. 2000, Pubmed
Mercker, Mechanochemical symmetry breaking in Hydra aggregates. 2015, Pubmed
Mercker, A mechanochemical model for embryonic pattern formation: coupling tissue mechanics and morphogen expression. 2013, Pubmed
Möhrlen, Evolution of astacin-like metalloproteases in animals and their function in development. 2006, Pubmed
Nakamura, Autoregulatory and repressive inputs localize Hydra Wnt3 to the head organizer. 2011, Pubmed
Niehrs, On growth and form: a Cartesian coordinate system of Wnt and BMP signaling specifies bilaterian body axes. 2010, Pubmed
Okada, Crystal structure of zebrafish hatching enzyme 1 from the zebrafish Danio rerio. 2010, Pubmed
Pan, A toxin homology domain in an astacin-like metalloproteinase of the jellyfish Podocoryne carnea with a dual role in digestion and development. 1998, Pubmed
Petersen, A Comprehensive Transcriptomic and Proteomic Analysis of Hydra Head Regeneration. 2015, Pubmed
Petersen, Wnt signaling and the polarity of the primary body axis. 2009, Pubmed
Pettersen, UCSF Chimera--a visualization system for exploratory research and analysis. 2004, Pubmed
Philipp, Wnt/beta-catenin and noncanonical Wnt signaling interact in tissue evagination in the simple eumetazoan Hydra. 2009, Pubmed
Piccolo, Cleavage of Chordin by Xolloid metalloprotease suggests a role for proteolytic processing in the regulation of Spemann organizer activity. 1997, Pubmed , Xenbase
Pietak, Bioelectric gene and reaction networks: computational modelling of genetic, biochemical and bioelectrical dynamics in pattern regulation. 2017, Pubmed
Reddy, Molecular signature of an ancient organizer regulated by Wnt/β-catenin signalling during primary body axis patterning in Hydra. 2019, Pubmed
Reinhardt, HyBMP5-8b, a BMP5-8 orthologue, acts during axial patterning and tentacle formation in hydra. 2004, Pubmed
Sali, Comparative protein modelling by satisfaction of spatial restraints. 1993, Pubmed
Schlenzig, Expression, purification and initial characterization of human meprin β from Pichia pastoris. 2015, Pubmed
Schmidt, Gland cells in Hydra: cell cycle kinetics and development. 1986, Pubmed
Schüler, The Rise and Fall of TRP-N, an Ancient Family of Mechanogated Ion Channels, in Metazoa. 2015, Pubmed
Shoemark, Emergence of a Thrombospondin Superfamily at the Origin of Metazoans. 2019, Pubmed
Siebert, Stem cell differentiation trajectories in Hydra resolved at single-cell resolution. 2019, Pubmed
Sievers, Fast, scalable generation of high-quality protein multiple sequence alignments using Clustal Omega. 2011, Pubmed
Stöcker, Fluorescent oligopeptide substrates for kinetic characterization of the specificity of Astacus protease. 1990, Pubmed
Taubenheim, Bacteria- and temperature-regulated peptides modulate β-catenin signaling in Hydra. 2020, Pubmed
Thomsen, Dramatically improved RNA in situ hybridization signals using LNA-modified probes. 2005, Pubmed
Vogg, An evolutionarily-conserved Wnt3/β-catenin/Sp5 feedback loop restricts head organizer activity in Hydra. 2019, Pubmed
Watanabe, Nodal signalling determines biradial asymmetry in Hydra. 2014, Pubmed
Yan, Identification and characterization of hydra metalloproteinase 2 (HMP2): a meprin-like astacin metalloproteinase that functions in foot morphogenesis. 2000, Pubmed
Yan, A 25.7 x 10(3) M(r) hydra metalloproteinase (HMP1), a member of the astacin family, localizes to the extracellular matrix of Hydra vulgaris in a head-specific manner and has a developmental function. 1995, Pubmed
Yan, Hydra metalloproteinase 1: a secreted astacin metalloproteinase whose apical axis expression is differentially regulated during head regeneration. 2000, Pubmed
Yiallouros, Activation mechanism of pro-astacin: role of the pro-peptide, tryptic and autoproteolytic cleavage and importance of precise amino-terminal processing. 2002, Pubmed
Zhang, Tiki1 is required for head formation via Wnt cleavage-oxidation and inactivation. 2012, Pubmed , Xenbase
