Click here to close
Hello! We notice that you are using Internet Explorer, which is not supported by Xenbase and may cause the site to display incorrectly.
We suggest using a current version of Chrome,
FireFox, or Safari.
???displayArticle.abstract???
Dynamic neuronal Na+/K+ pumps normally only respond to intense action potential firing owing to their low affinity for intracellular Na+. Recruitment of these Na+ pumps produces a post-activity ultraslow afterhyperpolarization (usAHP) up to ∼10 mV in amplitude and ∼60 s in duration, which influences neuronal properties and future network output. In spinal motor networks, the usAHP underlies short-term motor memory (STMM), reducing the intensity and duration of locomotor network output in a manner dependent on the interval between locomotor bouts. In contrast to tonically active Na+ pumps that help set and maintain the resting membrane potential, dynamic Na+ pumps are selectively antagonized by low concentrations of ouabain, which, we show, blocks both the usAHP and STMM. We examined whether dynamic Na+ pumps and STMM can be influenced by neuromodulators, focusing on 5-HT and nitric oxide. Bath-applied 5-HT alone had no significant effect on the usAHP or STMM. However, this is due to the simultaneous activation of two distinct 5-HT receptor subtypes (5-HT7 and 5-HT2a) that have opposing facilitatory and suppressive influences, respectively, on these two features of the locomotor system. Nitric oxide modulation exerts a potent inhibitory effect that can completely block the usAHP and erase STMM. Using selective blockers of 5-HT7 and 5-HT2a receptors and a nitric oxide scavenger, PTIO, we further provide evidence that the two modulators constitute an endogenous control system that determines how the spinal network self-regulates the intensity of locomotor output in light of recent past experience.
Figure 1. Na+ pump inhibition impairs the usAHP and STMM(A) Patch clamp and VR recording setup for stage 42 tadpole (∼7 mm long18).(B) usAHPs generated following depolarizing pulse train (black) were abolished by 0.5 μM ouabain (red).(C) Effects of ouabain on usAHP peak amplitude and duration.(D) Example VR traces of evoked episode pairs with inter-swim intervals (ISIs) of 30, 15, and 5 s; bars beneath raw data indicate swim episode duration. Reducing ISI progressively reduced episode 2 duration (EP2; gray) following episode 1 (EP1; black).(E) In ouabain, EP2 duration was not influenced by EP1 in an ISI-dependent manner.(F) Representative plot (different experiment to D and E) of EP2/EP1 duration ratio versus ISI showing ouabain weakens the relationship.(G) The strong positive relationship in control is diminished by ouabain.Pooled data presented as box plots show median with 25/75 percentile (box and line) and min-max (whiskers). ∗∗p < 0.01. See also Figure S1.
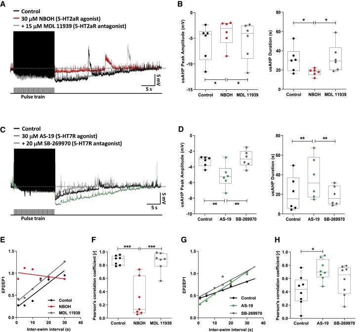
Figure 2. 5-HT2a and 5-HT7 receptors opposingly modulate the usAHP and STMM(A) The usAHP (black) is attenuated by 5-HT2a receptor agonist NBOH (red), an effect antagonized by MDL 11939 (gray).(B) Effects of 5-HT2a receptor modulation on usAHP peak amplitude and duration.(C) The usAHP is augmented by the 5-HT7 receptor agonist AS-19 (green), an effect antagonized by SB-269970 (gray).(D) Effects of 5-HT7 receptor modulation on usAHP peak amplitude and duration.(E) Representative STMM plot (raw data in Figures S3A–S3C, from different experiment) of EP2/EP1 duration ratio versus ISI showing that NBOH (red) weakened the positive relationship (black).(F) High r value in control is decreased by NBOH, an effect reversed by MDL 11939.(G) Representative STMM plot (raw data in Figures S3D–S3F, from different experiment) of EP2/EP1 duration ratio versus ISI showing that AS-19 (green) strengthened the positive relationship (black).(H) AS-19 increased the r value, an effect not reversed by SB-269970.Pooled data presented as box plots show median with 25/75 percentile (box and line) and min-max (whiskers). ∗p < 0.05, ∗∗p < 0.01, ∗∗∗p < 0.001. See also Figure S2 for applications of 5-HT alone.
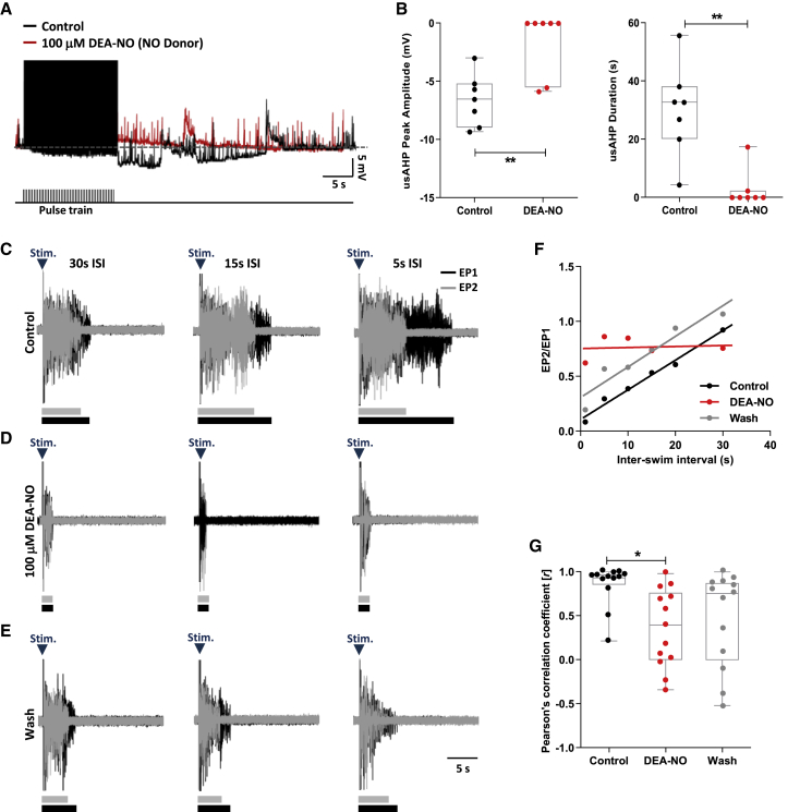
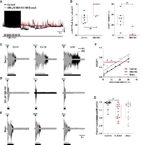
Figure 3. Nitrergic modulation of the usAHP and STMM(A) The usAHP (black) is attenuated by DEA-NO (red).(B) NO modulation of usAHP peak amplitude and duration.(C–E) Example VR traces demonstrating pairs of evoked episodes with ISI of 30, 15, and 5 s in control, DEA-NO, and wash, respectively.(F) Representative plot (different experiment to B) of EP2/EP1 duration ratio versus ISI showing DEA-NO (red) abolishing the positive relationship (black).(G) High r value in control is decreased by DEA-NO, but not reversed following drug washout.Pooled data presented as box plots show median with 25/75 percentile (box and line) and min-max (whiskers). ∗p < 0.05, ∗∗p < 0.01.
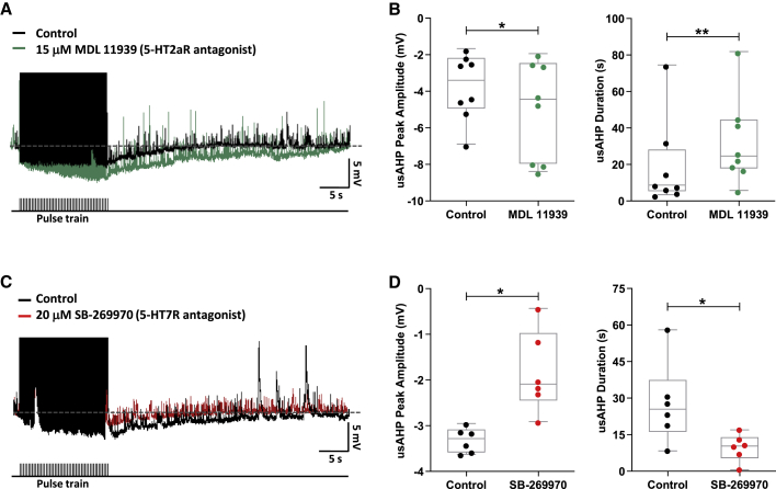
Figure 4. Endogenous modulation of the usAHP by 5-HT receptors(A) Application of 5-HT2a receptor antagonist MDL 11939 increased (green) the usAHP.(B) Effect of MDL 11939 on usAHP peak amplitude and duration.(C) The 5-HT7 receptor antagonist SB-269970 decreased (red) the usAHP.(D) Effect of SB-266970 on usAHP peak amplitude and duration.Pooled data presented as box plots show median with 25/75 percentile (box and line) and min-max (whiskers). ∗p < 0.05, ∗∗p < 0.01.
Figure 5. Endogenous modulation of STMM by 5-HT receptors(A and B) Example VR traces of swim episode pairs evoked at ISIs of 30, 15, and 5 s. In control, decreasing ISI progressively reduced swim EP2 duration (gray) relative to EP1 (black). 5-HT2a receptor antagonism with MDL 11939 further shortened EP2 duration relative to EP1 as the ISI decreased.(C) Representative plots (different experiments to A and B) of EP2/EP1 ratio versus ISI showing MDL 11939 strengthening the relationship.(D) The increase in r value by MDL 11939 was significant, but not reversible by washout.(E and F) Example VR traces showing that antagonizing 5-HT7 receptor with SB-269770 impaired the influence of EP1 on EP2 when compared with control, regardless of ISI.(G) Representative plots (different experiments to E and F) of EP2/EP1 ratio versus ISI showing SB-269770 weakening the relationship.(H) The decrease in r value in SB-269770 was significant, but not reversible by washout.Pooled data presented as box plots show median with 25/75 percentile (box and line) and min-max (whiskers). ∗p < 0.05.
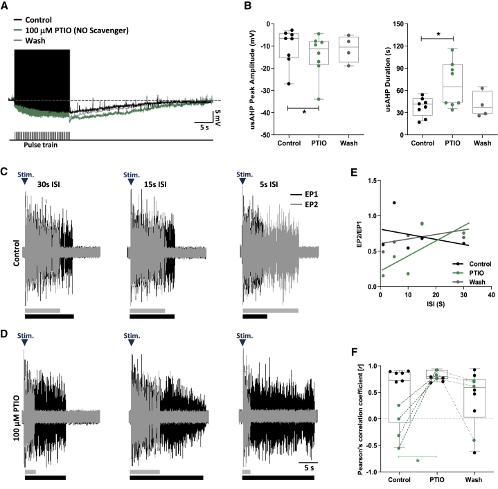
Figure 6. Endogenous modulation of STMM and usAHP by NO(A) The NO scavenger PTIO, in zero Ca2+/high Mg2+ saline, increases the usAHP (green), but not reversibly (gray).(B) Effects of PTIO on usAHP peak amplitude and duration.(C and D) Example VR traces showing pairs of evoked episodes at ISIs of 30, 15, and 5 s. In these preparations (4/10), with weak STMM in control, PTIO strengthened the influence of EP1 (black) duration on EP2 (gray).(E) Representative plot (different experiment to C and D) demonstrating PTIO (green) improved the relationship between swim episode duration and ISI when it was weak in control (black), an effect not reversible (gray).(F) PTIO increased the r value in 4/10 preparations (green) with weak relationship in control (r < 0.5; see Figure S4 for sample VR traces of STMM). In preparations with a strong relationship in control (r > 0.5; 6/10 preparations), PTIO did not affect the r value (black).Pooled data presented as box plots show median with 25/75 percentile (box and line) and min-max (whiskers). ∗p < 0.05.
Allen,
Insights into the regulation of 5-HT2A serotonin receptors by scaffolding proteins and kinases.
2008, Pubmed
Allen,
Insights into the regulation of 5-HT2A serotonin receptors by scaffolding proteins and kinases.
2008,
Pubmed Barnes,
A review of central 5-HT receptors and their function.
1999,
Pubmed Catarsi,
Cyclic AMP mediates inhibition of the Na(+)-K+ electrogenic pump by serotonin in tactile sensory neurones of the leech.
1993,
Pubmed Clausen,
The Structure and Function of the Na,K-ATPase Isoforms in Health and Disease.
2017,
Pubmed Cotel,
Serotonin spillover onto the axon initial segment of motoneurons induces central fatigue by inhibiting action potential initiation.
2013,
Pubmed Currie,
A behaviorally related developmental switch in nitrergic modulation of locomotor rhythmogenesis in larval Xenopus tadpoles.
2016,
Pubmed
,
Xenbase Currie,
Developmental changes in spinal neuronal properties, motor network configuration, and neuromodulation at free-swimming stages of Xenopus tadpoles.
2018,
Pubmed
,
Xenbase Dobretsov,
Neuronal function and alpha3 isoform of the Na/K-ATPase.
2005,
Pubmed Edwards,
Na+/K+ ATPase α1 and α3 isoforms are differentially expressed in α- and γ-motoneurons.
2013,
Pubmed Ellis,
Carbachol inhibits Na(+)-K(+)-ATPase activity in choroid plexus via stimulation of the NO/cGMP pathway.
2000,
Pubmed Gonzalez-Islas,
Regulation of synaptic scaling by action potential-independent miniature neurotransmission.
2018,
Pubmed Guseva,
Cellular mechanisms of the 5-HT7 receptor-mediated signaling.
2014,
Pubmed Hachoumi,
Developmental stage-dependent switching in the neuromodulation of vertebrate locomotor central pattern generator networks.
2020,
Pubmed
,
Xenbase Halberstadt,
Role of the 5-HT₂A receptor in the locomotor hyperactivity produced by phenylalkylamine hallucinogens in mice.
2013,
Pubmed Kueh,
Na(+)/K(+) pump interacts with the h-current to control bursting activity in central pattern generator neurons of leeches.
2016,
Pubmed Liang,
Nitric oxide activates PKCalpha and inhibits Na+-K+-ATPase in opossum kidney cells.
1999,
Pubmed Liu,
Stimulation of the parapyramidal region of the neonatal rat brain stem produces locomotor-like activity involving spinal 5-HT7 and 5-HT2A receptors.
2005,
Pubmed McDearmid,
Aminergic modulation of glycine release in a spinal network controlling swimming in Xenopus laevis.
1997,
Pubmed
,
Xenbase McLean,
The distribution of NADPH-diaphorase-labelled interneurons and the role of nitric oxide in the swimming system of Xenopus laevis larvae.
2000,
Pubmed
,
Xenbase McLean,
Nitric oxide selectively tunes inhibitory synapses to modulate vertebrate locomotion.
2002,
Pubmed
,
Xenbase McLean,
Metamodulation of a spinal locomotor network by nitric oxide.
2004,
Pubmed
,
Xenbase Miles,
Neuromodulation of vertebrate locomotor control networks.
2011,
Pubmed Mohan,
Regulation of Neuronal Na+/K+-ATPase by Specific Protein Kinases and Protein Phosphatases.
2019,
Pubmed Mohan,
Muscarinic regulation of the neuronal Na+ /K+ -ATPase in rat hippocampus.
2021,
Pubmed Nichols,
Serotonin receptors.
2008,
Pubmed Picton,
Sodium Pumps Mediate Activity-Dependent Changes in Mammalian Motor Networks.
2017,
Pubmed Picton,
Control of Xenopus Tadpole Locomotion via Selective Expression of Ih in Excitatory Interneurons.
2018,
Pubmed
,
Xenbase Picton,
Sodium pump regulation of locomotor control circuits.
2017,
Pubmed
,
Xenbase Pulver,
Spike integration and cellular memory in a rhythmic network from Na+/K+ pump current dynamics.
2010,
Pubmed Robertson,
The nitric oxide/cGMP pathway tunes the thermosensitivity of swimming motor patterns in Xenopus laevis tadpoles.
2009,
Pubmed
,
Xenbase Ruat,
Molecular cloning, characterization, and localization of a high-affinity serotonin receptor (5-HT7) activating cAMP formation.
1993,
Pubmed Scuri,
Inhibition of Na+/K+ ATPase potentiates synaptic transmission in tactile sensory neurons of the leech.
2007,
Pubmed Sillar,
Modulation of swimming rhythmicity by 5-hydroxytryptamine during post-embryonic development in Xenopus laevis.
1992,
Pubmed
,
Xenbase Sillar,
Neuromodulation and developmental plasticity in the locomotor system of anuran amphibians during metamorphosis.
2008,
Pubmed
,
Xenbase Sillar,
Involvement of brainstem serotonergic interneurons in the development of a vertebrate spinal locomotor circuit.
1995,
Pubmed
,
Xenbase Sillar,
Fast inhibitory synapses: targets for neuromodulation and development of vertebrate motor behaviour.
2002,
Pubmed
,
Xenbase Therien,
Mechanisms of sodium pump regulation.
2000,
Pubmed Tiwari,
Differential contributions of Ca2+ -activated K+ channels and Na+ /K+ -ATPases to the generation of the slow afterhyperpolarization in CA1 pyramidal cells.
2018,
Pubmed Tobin,
Myomodulin increases Ih and inhibits the NA/K pump to modulate bursting in leech heart interneurons.
2005,
Pubmed Turrigiano,
Homeostatic plasticity in neuronal networks: the more things change, the more they stay the same.
1999,
Pubmed Zhang,
Short-term memory of motor network performance via activity-dependent potentiation of Na+/K+ pump function.
2012,
Pubmed
,
Xenbase Zhang,
Mechanisms underlying the activity-dependent regulation of locomotor network performance by the Na+ pump.
2015,
Pubmed
,
Xenbase