XB-ART-58968
J Clin Invest
2022 Apr 01;1327:. doi: 10.1172/JCI154891.
Show Gene links
Show Anatomy links
Ataxia-linked SLC1A3 mutations alter EAAT1 chloride channel activity and glial regulation of CNS function.
Wu Q, Akhter A, Pant S, Cho E, Zhu JX, Garner A, Ohyama T, Tajkhorshid E, van Meyel DJ, Ryan RM.
???displayArticle.abstract???
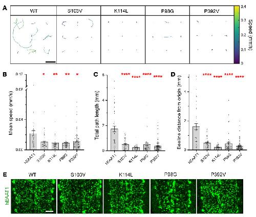
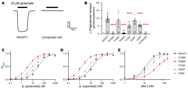
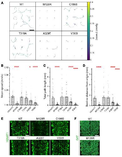
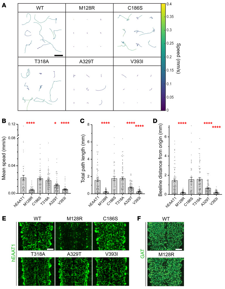
Glutamate is the predominant excitatory neurotransmitter in the mammalian central nervous system (CNS). Excitatory amino acid transporters (EAATs) regulate extracellular glutamate by transporting it into cells, mostly glia, to terminate neurotransmission and to avoid neurotoxicity. EAATs are also chloride (Cl-) channels, but the physiological role of Cl- conductance through EAATs is poorly understood. Mutations of human EAAT1 (hEAAT1) have been identified in patients with episodic ataxia type 6 (EA6). One mutation showed increased Cl- channel activity and decreased glutamate transport, but the relative contributions of each function of hEAAT1 to mechanisms underlying the pathology of EA6 remain unclear. Here we investigated the effects of 5 additional EA6-related mutations on hEAAT1 function in Xenopus laevis oocytes, and on CNS function in a Drosophila melanogaster model of locomotor behavior. Our results indicate that mutations resulting in decreased hEAAT1 Cl- channel activity but with functional glutamate transport can also contribute to the pathology of EA6, highlighting the importance of Cl- homeostasis in glial cells for proper CNS function. We also identified what we believe is a novel mechanism involving an ectopic sodium (Na+) leak conductance in glial cells. Together, these results strongly support the idea that EA6 is primarily an ion channelopathy of CNS glia.
???displayArticle.pubmedLink??? 35167492
???displayArticle.pmcLink??? PMC8970671
???displayArticle.link??? J Clin Invest
???displayArticle.grants??? [+]
Species referenced: Xenopus laevis
Genes referenced: slc1a3
???attribute.lit??? ???displayArticles.show???
References [+] :
Arriza,
Excitatory amino acid transporter 5, a retinal glutamate transporter coupled to a chloride conductance.
1997, Pubmed,
Xenbase
Arriza, Excitatory amino acid transporter 5, a retinal glutamate transporter coupled to a chloride conductance. 1997, Pubmed , Xenbase
Barish, A transient calcium-dependent chloride current in the immature Xenopus oocyte. 1983, Pubmed , Xenbase
Bastug, Position of the third Na+ site in the aspartate transporter GltPh and the human glutamate transporter, EAAT1. 2012, Pubmed
Bennett, Neurochemical correlates of synaptically active amino acids. 1974, Pubmed
Best, Optimization of the additive CHARMM all-atom protein force field targeting improved sampling of the backbone φ, ψ and side-chain χ(1) and χ(2) dihedral angles. 2012, Pubmed
Boudker, Coupling substrate and ion binding to extracellular gate of a sodium-dependent aspartate transporter. 2007, Pubmed
Boulter, Molecular cloning and functional expression of glutamate receptor subunit genes. 1990, Pubmed , Xenbase
Browne, Episodic ataxia/myokymia syndrome is associated with point mutations in the human potassium channel gene, KCNA1. 1994, Pubmed
Cader, A genome-wide screen and linkage mapping for a large pedigree with episodic ataxia. 2005, Pubmed
Canul-Tec, Structure and allosteric inhibition of excitatory amino acid transporter 1. 2017, Pubmed
Cater, Tuning the ion selectivity of glutamate transporter-associated uncoupled conductances. 2016, Pubmed , Xenbase
Cater, The domain interface of the human glutamate transporter EAAT1 mediates chloride permeation. 2014, Pubmed , Xenbase
Chen, Glutamate transporters have a chloride channel with two hydrophobic gates. 2021, Pubmed , Xenbase
Chivukula, Functional consequences of SLC1A3 mutations associated with episodic ataxia 6. 2020, Pubmed
Choi, Late-onset episodic ataxia associated with SLC1A3 mutation. 2017, Pubmed
Choi, Genetic Variants Associated with Episodic Ataxia in Korea. 2017, Pubmed
Clements, The time course of glutamate in the synaptic cleft. 1992, Pubmed
Conroy, A novel locus for episodic ataxia:UBR4 the likely candidate. 2014, Pubmed
de Vries, Episodic ataxia associated with EAAT1 mutation C186S affecting glutamate reuptake. 2009, Pubmed
Dorairaj, On the thermodynamic stability of a charged arginine side chain in a transmembrane helix. 2007, Pubmed
Escayg, Coding and noncoding variation of the human calcium-channel beta4-subunit gene CACNB4 in patients with idiopathic generalized epilepsy and episodic ataxia. 2000, Pubmed , Xenbase
Fairman, An excitatory amino-acid transporter with properties of a ligand-gated chloride channel. 1995, Pubmed , Xenbase
FARMER, Vestibulocerebellar ataxia. A newly defined hereditary syndrome with periodic manifestations. 1963, Pubmed
Guskov, Coupled binding mechanism of three sodium ions and aspartate in the glutamate transporter homologue GltTk. 2016, Pubmed
Henn, Glial cell function: uptake of transmitter substances. 1971, Pubmed
Herman, Extracellular glutamate concentration in hippocampal slice. 2007, Pubmed
Hires, Optical measurement of synaptic glutamate spillover and reuptake by linker optimized glutamate-sensitive fluorescent reporters. 2008, Pubmed
Hotzy, Mutating a conserved proline residue within the trimerization domain modifies Na+ binding to excitatory amino acid transporters and associated conformational changes. 2013, Pubmed , Xenbase
Humphrey, VMD: visual molecular dynamics. 1996, Pubmed
Iwama, A novel mutation in SLC1A3 causes episodic ataxia. 2018, Pubmed
Jahr, Glutamate activates multiple single channel conductances in hippocampal neurons. , Pubmed
Jayakumar, Na-K-Cl Cotransporter-1 in the mechanism of ammonia-induced astrocyte swelling. 2008, Pubmed
Jen, Mutation in the glutamate transporter EAAT1 causes episodic ataxia, hemiplegia, and seizures. 2005, Pubmed
Jen, Hereditary episodic ataxias. 2008, Pubmed
Jentsch, VRACs and other ion channels and transporters in the regulation of cell volume and beyond. 2016, Pubmed
Jo, CHARMM-GUI: a web-based graphical user interface for CHARMM. 2008, Pubmed
Kanai, Primary structure and functional characterization of a high-affinity glutamate transporter. 1992, Pubmed , Xenbase
Kanner, Active transport of L-glutamate by membrane vesicles isolated from rat brain. 1978, Pubmed
Kanner, Mechanism of transport and storage of neurotransmitters. 1987, Pubmed
Kerber, A new episodic ataxia syndrome with linkage to chromosome 19q13. 2007, Pubmed
Klauda, Update of the CHARMM all-atom additive force field for lipids: validation on six lipid types. 2010, Pubmed
Kovermann, Increased glutamate transporter-associated anion currents cause glial apoptosis in episodic ataxia 6. 2020, Pubmed
Lehre, The number of glutamate transporter subtype molecules at glutamatergic synapses: chemical and stereological quantification in young adult rat brain. 1998, Pubmed
Levy, Stoichiometry of the glial glutamate transporter GLT-1 expressed inducibly in a Chinese hamster ovary cell line selected for low endogenous Na+-dependent glutamate uptake. 1998, Pubmed
Li, Is arginine charged in a membrane? 2008, Pubmed
MacAulay, Passive water and urea permeability of a human Na(+)-glutamate cotransporter expressed in Xenopus oocytes. 2002, Pubmed , Xenbase
Maksemous, Comprehensive Exonic Sequencing of Known Ataxia Genes in Episodic Ataxia. 2020, Pubmed
Ohyama, High-throughput analysis of stimulus-evoked behaviors in Drosophila larva reveals multiple modality-specific escape strategies. 2013, Pubmed
Ophoff, Familial hemiplegic migraine and episodic ataxia type-2 are caused by mutations in the Ca2+ channel gene CACNL1A4. 1996, Pubmed
Parinejad, Disruption of an EAAT-Mediated Chloride Channel in a Drosophila Model of Ataxia. 2016, Pubmed
Peco, Drosophila astrocytes cover specific territories of the CNS neuropil and are instructed to differentiate by Prospero, a key effector of Notch. 2016, Pubmed
Pettersen, UCSF ChimeraX: Structure visualization for researchers, educators, and developers. 2021, Pubmed
Pfeiffer, Using translational enhancers to increase transgene expression in Drosophila. 2012, Pubmed
Phillips, Scalable molecular dynamics on CPU and GPU architectures with NAMD. 2020, Pubmed
Phillips, Scalable molecular dynamics with NAMD. 2005, Pubmed
Piarroux, FGF14-related episodic ataxia: delineating the phenotype of Episodic Ataxia type 9. 2020, Pubmed
Pines, Cloning and expression of a rat brain L-glutamate transporter. 1992, Pubmed
Pramod, SLC6 transporters: structure, function, regulation, disease association and therapeutics. 2013, Pubmed
Qi, CHARMM-GUI HMMM Builder for Membrane Simulations with the Highly Mobile Membrane-Mimetic Model. 2015, Pubmed
Qiu, Cryo-EM structures of excitatory amino acid transporter 3 visualize coupled substrate, sodium, and proton binding and transport. 2021, Pubmed
Ringel, Expression and functional role of potassium-chloride cotransporters (KCC) in astrocytes and C6 glioma cells. 2008, Pubmed
Rostkowski, Graphical analysis of pH-dependent properties of proteins predicted using PROPKA. 2011, Pubmed
Rothstein, Localization of neuronal and glial glutamate transporters. 1994, Pubmed
Rothstein, Knockout of glutamate transporters reveals a major role for astroglial transport in excitotoxicity and clearance of glutamate. 1996, Pubmed
Russell, Episodic neurologic disorders: syndromes, genes, and mechanisms. 2013, Pubmed
Ryan, The chloride permeation pathway of a glutamate transporter and its proximity to the glutamate translocation pathway. 2004, Pubmed , Xenbase
Ryan, A channel in a transporter. 2005, Pubmed
Stacey, Drosophila glial glutamate transporter Eaat1 is regulated by fringe-mediated notch signaling and is essential for larval locomotion. 2010, Pubmed
Stork, Neuron-glia interactions through the Heartless FGF receptor signaling pathway mediate morphogenesis of Drosophila astrocytes. 2014, Pubmed
Vandenberg, Water and urea permeation pathways of the human excitatory amino acid transporter EAAT1. 2011, Pubmed , Xenbase
Vandenberg, Mechanisms of glutamate transport. 2013, Pubmed
Veruki, Activation of a presynaptic glutamate transporter regulates synaptic transmission through electrical signaling. 2006, Pubmed
Wadiche, Ion fluxes associated with excitatory amino acid transport. 1995, Pubmed , Xenbase
Wadiche, Kinetics of a human glutamate transporter. 1995, Pubmed , Xenbase
Wadiche, Macroscopic and microscopic properties of a cloned glutamate transporter/chloride channel. 1998, Pubmed , Xenbase
Wang, Large domain movements through the lipid bilayer mediate substrate release and inhibition of glutamate transporters. 2020, Pubmed
Wilson, Understanding the Link between Lipid Diversity and the Biophysical Properties of the Neuronal Plasma Membrane. 2020, Pubmed
Winter, A point mutation associated with episodic ataxia 6 increases glutamate transporter anion currents. 2012, Pubmed
Wisden, A complex mosaic of high-affinity kainate receptors in rat brain. 1993, Pubmed
Zerangue, Flux coupling in a neuronal glutamate transporter. 1996, Pubmed , Xenbase
Zhang, Hydrophilicity of cavities in proteins. 1996, Pubmed
