XB-ART-58965
Cell Rep
2022 Feb 15;387:110364. doi: 10.1016/j.celrep.2022.110364.
Show Gene links
Show Anatomy links
Uncovering the mesendoderm gene regulatory network through multi-omic data integration.
Jansen C, Paraiso KD, Zhou JJ, Blitz IL, Fish MB, Charney RM, Cho JS, Yasuoka Y, Sudou N, Bright AR, Wlizla M, Veenstra GJC, Taira M, Zorn AM, Mortazavi A, Cho KWY.
???displayArticle.abstract???
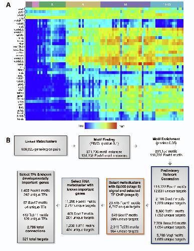
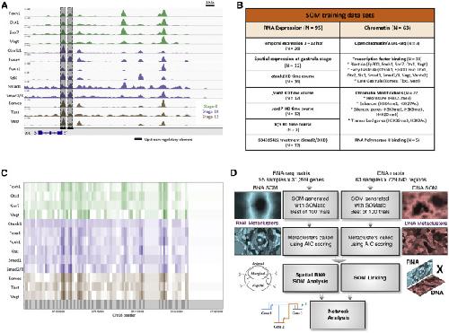
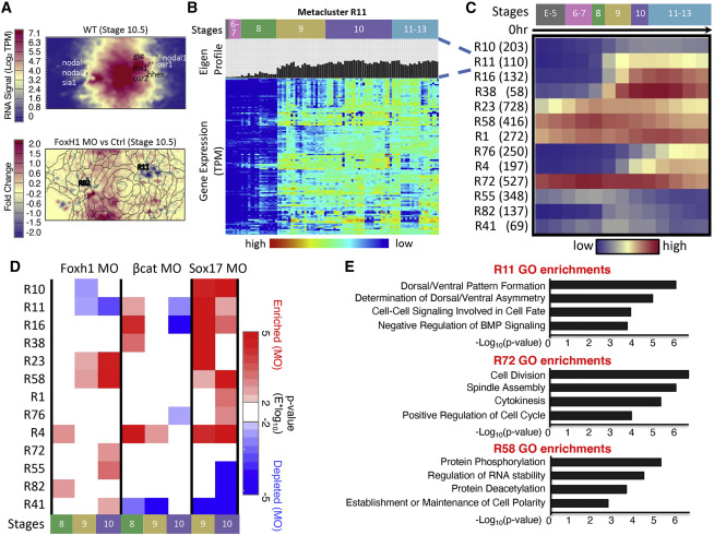
Mesendodermal specification is one of the earliest events in embryogenesis, where cells first acquire distinct identities. Cell differentiation is a highly regulated process that involves the function of numerous transcription factors (TFs) and signaling molecules, which can be described with gene regulatory networks (GRNs). Cell differentiation GRNs are difficult to build because existing mechanistic methods are low throughput, and high-throughput methods tend to be non-mechanistic. Additionally, integrating highly dimensional data composed of more than two data types is challenging. Here, we use linked self-organizing maps to combine chromatin immunoprecipitation sequencing (ChIP-seq)/ATAC-seq with temporal, spatial, and perturbation RNA sequencing (RNA-seq) data from Xenopus tropicalis mesendoderm development to build a high-resolution genome scale mechanistic GRN. We recover both known and previously unsuspected TF-DNA/TF-TF interactions validated through reporter assays. Our analysis provides insights into transcriptional regulation of early cell fate decisions and provides a general approach to building GRNs using highly dimensional multi-omic datasets.
???displayArticle.pubmedLink??? 35172134
???displayArticle.pmcLink??? PMC8917868
???displayArticle.link??? Cell Rep
???displayArticle.grants??? [+]
R01 HD073179 NICHD NIH HHS , S10 OD021718 NIH HHS , P41 HD064556 NICHD NIH HHS , R01 GM126395 NIGMS NIH HHS , S10 RR025496 NCRR NIH HHS , S10 OD010794 NIH HHS , P30 CA062203 NCI NIH HHS , R01 DK123092 NIDDK NIH HHS , R35 GM139617 NIGMS NIH HHS , T32 HD060555 NICHD NIH HHS
Species referenced: Xenopus tropicalis
Genes referenced: bmp4 cer1 ctnnb1 eomes foxa2 foxa4 foxh1 gata4 gata6 gli3 gsc hhex lhx1 mixer nodal nodal1 nodal2 osr1 osr2 otx1 otx2 sebox sia1 smad1 smad2 smad3 sox17a sox17b sox7 tbxt tcf7l1 vegt wnt8a
GO keywords: RNA polymerase II activity [+]
???displayArticle.antibodies??? Mix1 Ab1 Sia1 Ab1 Sox7 Ab1 VegT Ab2 Ventx2 Ab1
???displayArticle.morpholinos??? foxh1 MO2 sox17a MO5 tcf7l1 MO2
???displayArticle.gses??? GSE161600: NCBI
???attribute.lit??? ???displayArticles.show???
References [+] :
Afouda,
GATA4, 5 and 6 mediate TGFbeta maintenance of endodermal gene expression in Xenopus embryos.
2005, Pubmed,
Xenbase
Afouda, GATA4, 5 and 6 mediate TGFbeta maintenance of endodermal gene expression in Xenopus embryos. 2005, Pubmed , Xenbase
Afouda, Foxh1/Nodal Defines Context-Specific Direct Maternal Wnt/β-Catenin Target Gene Regulation in Early Development. 2020, Pubmed
Ault, A novel homeobox gene PV.1 mediates induction of ventral mesoderm in Xenopus embryos. 1996, Pubmed , Xenbase
Bardet, Identification of transcription factor binding sites from ChIP-seq data at high resolution. 2013, Pubmed
Bergsland, The establishment of neuronal properties is controlled by Sox4 and Sox11. 2006, Pubmed
Blitz, A catalog of Xenopus tropicalis transcription factors and their regional expression in the early gastrula stage embryo. 2017, Pubmed , Xenbase
Bright, Combinatorial transcription factor activities on open chromatin induce embryonic heterogeneity in vertebrates. 2021, Pubmed , Xenbase
Buenrostro, Transposition of native chromatin for fast and sensitive epigenomic profiling of open chromatin, DNA-binding proteins and nucleosome position. 2013, Pubmed
Cao, Role of histone H3 lysine 27 methylation in Polycomb-group silencing. 2002, Pubmed
Charney, A gene regulatory program controlling early Xenopus mesendoderm formation: Network conservation and motifs. 2017, Pubmed , Xenbase
Charney, Foxh1 Occupies cis-Regulatory Modules Prior to Dynamic Transcription Factor Interactions Controlling the Mesendoderm Gene Program. 2017, Pubmed , Xenbase
Chen, A transcriptional partner for MAD proteins in TGF-beta signalling. 1996, Pubmed , Xenbase
Chen, Cross-species functional analyses reveal shared and separate roles for Sox11 in frog primary neurogenesis and mouse cortical neuronal differentiation. 2016, Pubmed
Cheng, Principles of regulatory information conservation between mouse and human. 2014, Pubmed
Chiu, Genome-wide view of TGFβ/Foxh1 regulation of the early mesendoderm program. 2014, Pubmed , Xenbase
Cho, Molecular nature of Spemann's organizer: the role of the Xenopus homeobox gene goosecoid. 1991, Pubmed , Xenbase
Chomczynski, Single-step method of RNA isolation by acid guanidinium thiocyanate-phenol-chloroform extraction. 1987, Pubmed
Creyghton, Histone H3K27ac separates active from poised enhancers and predicts developmental state. 2010, Pubmed
Davidson, Emerging properties of animal gene regulatory networks. 2010, Pubmed
Delgado, Computational methods for Gene Regulatory Networks reconstruction and analysis: A review. 2019, Pubmed
Edgar, LifeMap Discovery™: the embryonic development, stem cells, and regenerative medicine research portal. 2013, Pubmed
ENCODE Project Consortium, An integrated encyclopedia of DNA elements in the human genome. 2012, Pubmed
Fisher, Modification of a PCR-based site-directed mutagenesis method. 1997, Pubmed
Gel, regioneR: an R/Bioconductor package for the association analysis of genomic regions based on permutation tests. 2016, Pubmed
Gentsch, In vivo T-box transcription factor profiling reveals joint regulation of embryonic neuromesodermal bipotency. 2013, Pubmed , Xenbase
Graff, Xenopus Mad proteins transduce distinct subsets of signals for the TGF beta superfamily. 1996, Pubmed , Xenbase
Grant, FIMO: scanning for occurrences of a given motif. 2011, Pubmed
Heasman, Overexpression of cadherins and underexpression of beta-catenin inhibit dorsal mesoderm induction in early Xenopus embryos. 1994, Pubmed , Xenbase
Heintzman, Distinct and predictive chromatin signatures of transcriptional promoters and enhancers in the human genome. 2007, Pubmed
Hellsten, The genome of the Western clawed frog Xenopus tropicalis. 2010, Pubmed , Xenbase
Hontelez, Embryonic transcription is controlled by maternally defined chromatin state. 2015, Pubmed , Xenbase
Howard, Regulation of the Xenopus Xsox17alpha(1) promoter by co-operating VegT and Sox17 sites. 2007, Pubmed , Xenbase
Hu, Integration of single-cell multi-omics for gene regulatory network inference. 2020, Pubmed
Hudson, Xsox17alpha and -beta mediate endoderm formation in Xenopus. 1997, Pubmed , Xenbase
Izzi, Foxh1 recruits Gsc to negatively regulate Mixl1 expression during early mouse development. 2007, Pubmed
Jansen, Building gene regulatory networks from scATAC-seq and scRNA-seq using Linked Self Organizing Maps. 2019, Pubmed
Karimi, Xenbase: a genomic, epigenomic and transcriptomic model organism database. 2018, Pubmed , Xenbase
Koide, Xenopus as a model system to study transcriptional regulatory networks. 2005, Pubmed , Xenbase
Kulakovskiy, HOCOMOCO: towards a complete collection of transcription factor binding models for human and mouse via large-scale ChIP-Seq analysis. 2018, Pubmed
Kvon, HOT regions function as patterned developmental enhancers and have a distinct cis-regulatory signature. 2012, Pubmed
Lagna, Partnership between DPC4 and SMAD proteins in TGF-beta signalling pathways. 1996, Pubmed , Xenbase
Langmead, Fast gapped-read alignment with Bowtie 2. 2012, Pubmed
Lemaire, Expression cloning of Siamois, a Xenopus homeobox gene expressed in dorsal-vegetal cells of blastulae and able to induce a complete secondary axis. 1995, Pubmed , Xenbase
Levine, Gene regulatory networks for development. 2005, Pubmed
Li, Transcription factors bind thousands of active and inactive regions in the Drosophila blastoderm. 2008, Pubmed
Li, RSEM: accurate transcript quantification from RNA-Seq data with or without a reference genome. 2011, Pubmed
Lin, Sox11 regulates survival and axonal growth of embryonic sensory neurons. 2011, Pubmed
Liu, Distinct roles for Xenopus Tcf/Lef genes in mediating specific responses to Wnt/beta-catenin signalling in mesoderm development. 2005, Pubmed , Xenbase
Lolas, Charting Brachyury-mediated developmental pathways during early mouse embryogenesis. 2014, Pubmed
Loose, A genetic regulatory network for Xenopus mesendoderm formation. 2004, Pubmed , Xenbase
Love, Moderated estimation of fold change and dispersion for RNA-seq data with DESeq2. 2014, Pubmed
Maeda, Mammalian vestigial-like 2, a cofactor of TEF-1 and MEF2 transcription factors that promotes skeletal muscle differentiation. 2002, Pubmed
Mitros, A chromosome-scale genome assembly and dense genetic map for Xenopus tropicalis. 2019, Pubmed , Xenbase
Mochizuki, Xlim-1 and LIM domain binding protein 1 cooperate with various transcription factors in the regulation of the goosecoid promoter. 2000, Pubmed , Xenbase
Mortazavi, Integrating and mining the chromatin landscape of cell-type specificity using self-organizing maps. 2013, Pubmed
Mukherjee, Sox17 and β-catenin co-occupy Wnt-responsive enhancers to govern the endoderm gene regulatory network. 2020, Pubmed , Xenbase
Nakamura, Tissue- and stage-specific Wnt target gene expression is controlled subsequent to β-catenin recruitment to cis-regulatory modules. 2016, Pubmed , Xenbase
Owens, Measuring Absolute RNA Copy Numbers at High Temporal Resolution Reveals Transcriptome Kinetics in Development. 2016, Pubmed , Xenbase
Paraiso, Endodermal Maternal Transcription Factors Establish Super-Enhancers during Zygotic Genome Activation. 2019, Pubmed , Xenbase
Paraiso, Early Xenopus gene regulatory programs, chromatin states, and the role of maternal transcription factors. 2020, Pubmed , Xenbase
Partridge, Occupancy maps of 208 chromatin-associated proteins in one human cell type. 2020, Pubmed
Picelli, Full-length RNA-seq from single cells using Smart-seq2. 2014, Pubmed
Reid, XenMine: A genomic interaction tool for the Xenopus community. 2017, Pubmed , Xenbase
Robinson, Integrative genomics viewer. 2011, Pubmed
Santos-Rosa, Active genes are tri-methylated at K4 of histone H3. 2002, Pubmed
Schmidt, Regulation of dorsal-ventral patterning: the ventralizing effects of the novel Xenopus homeobox gene Vox. 1996, Pubmed , Xenbase
Schotta, A silencing pathway to induce H3-K9 and H4-K20 trimethylation at constitutive heterochromatin. 2004, Pubmed
Sethi, Supervised enhancer prediction with epigenetic pattern recognition and targeted validation. 2020, Pubmed
Sinner, Sox17 and beta-catenin cooperate to regulate the transcription of endodermal genes. 2004, Pubmed , Xenbase
Smith, Expression of a Xenopus homolog of Brachyury (T) is an immediate-early response to mesoderm induction. 1991, Pubmed , Xenbase
Stevens, Genomic integration of Wnt/β-catenin and BMP/Smad1 signaling coordinates foregut and hindgut transcriptional programs. 2017, Pubmed , Xenbase
Stuart, Comprehensive Integration of Single-Cell Data. 2019, Pubmed
Sudou, Dynamic in vivo binding of transcription factors to cis-regulatory modules of cer and gsc in the stepwise formation of the Spemann-Mangold organizer. 2012, Pubmed , Xenbase
Veenstra, Dynamic and differential Oct-1 expression during early Xenopus embryogenesis: persistence of Oct-1 protein following down-regulation of the RNA. 1995, Pubmed , Xenbase
Watabe, Molecular mechanisms of Spemann's organizer formation: conserved growth factor synergy between Xenopus and mouse. 1995, Pubmed , Xenbase
Wills, E2a is necessary for Smad2/3-dependent transcription and the direct repression of lefty during gastrulation. 2015, Pubmed , Xenbase
Xiang, An integrative view of the regulatory and transcriptional landscapes in mouse hematopoiesis. 2020, Pubmed
Yasuoka, Occupancy of tissue-specific cis-regulatory modules by Otx2 and TLE/Groucho for embryonic head specification. 2014, Pubmed , Xenbase
Yue, A comparative encyclopedia of DNA elements in the mouse genome. 2014, Pubmed
Zhang, SOX7 is an immediate-early target of VegT and regulates Nodal-related gene expression in Xenopus. 2005, Pubmed , Xenbase
Zhang, Model-based analysis of ChIP-Seq (MACS). 2008, Pubmed
Zorn, Vertebrate endoderm development and organ formation. 2009, Pubmed , Xenbase
