Click here to close
Hello! We notice that you are using Internet Explorer, which is not supported by Xenbase and may cause the site to display incorrectly.
We suggest using a current version of Chrome,
FireFox, or Safari.
Ecotoxicol Environ Saf
2022 Apr 01;236:113453. doi: 10.1016/j.ecoenv.2022.113453.
Show Gene links
Show Anatomy links
Bisphenol B disrupts testis differentiation partly via the estrogen receptor-mediated pathway and subsequently causes testicular dysgenesis in Xenopus laevis.
Li HM, Li YY, Zhang YC, Li JB, Xu HM, Xiong YM, Qin ZF.
???displayArticle.abstract???
There is growing concern about adverse effects of bisphenol A alternatives including bisphenol B (BPB) due to their estrogenic activity. However, limited data are available concerning the influences of BPB on male reproductive development in vertebrates, especially in amphibians, which are believed to be susceptible to estrogenic chemicals. The present study investigated the effects of 10, 100 and 1000 nM BPB (2.42, 24.2 and 242 μg/L) on testis development in Xenopus laevis, a model amphibian species for studying gonadal feminization. We found that exposure to BPB from stages 45/46 to 52 resulted in down-regulation of testis-biased gene expression and up-regulation of ovary-biased gene and vitellogenin (vtgb1) expression in gonad-mesonephros complexes (GMCs) of tadpoles at stage 52, coupled with suppressed cell proliferation in testes and reduced gonadal metameres, resembling the effects of 17ß-estradiol. Moreover, an estrogen receptor (ER) antagonist ICI 182780 antagonized BPB-caused up-regulation of ovary-biased gene and vtgb1 expression to some degree, indicating that the effects of BPB on X. laevis testis differentiation could be partly mediated by ER. All observations demonstrate that early exposure to BPB inhibited testis differentiation and exerted certain feminizing effects during gonadal differentiation. When exposure was extended to post-metamorphosis, testes exhibited histological and morphological abnormalities including segmented, discontinuous and fragmented shapes, besides altered sex-dimorphic gene expression. Notably, most of BPB-caused alterations were not concentration-dependent, but the lowest concentration indeed exerted significant effects. Overall, our study for the first time reveals that low concentrations of BPB can disrupt testis differentiation partly due to its estrogenic activity and subsequently cause testicular dysgenesis after metamorphosis, highlighting its reproductive risk to amphibians and other vertebrates including humans. Our finding also implies that estrogenic chemicals-caused testis differentiation inhibition at tadpole stages could predict later testicular dysgenesis after metamorphosis, meaning a possibility of early detection of abnormal testis development caused by estrogenic chemicals.
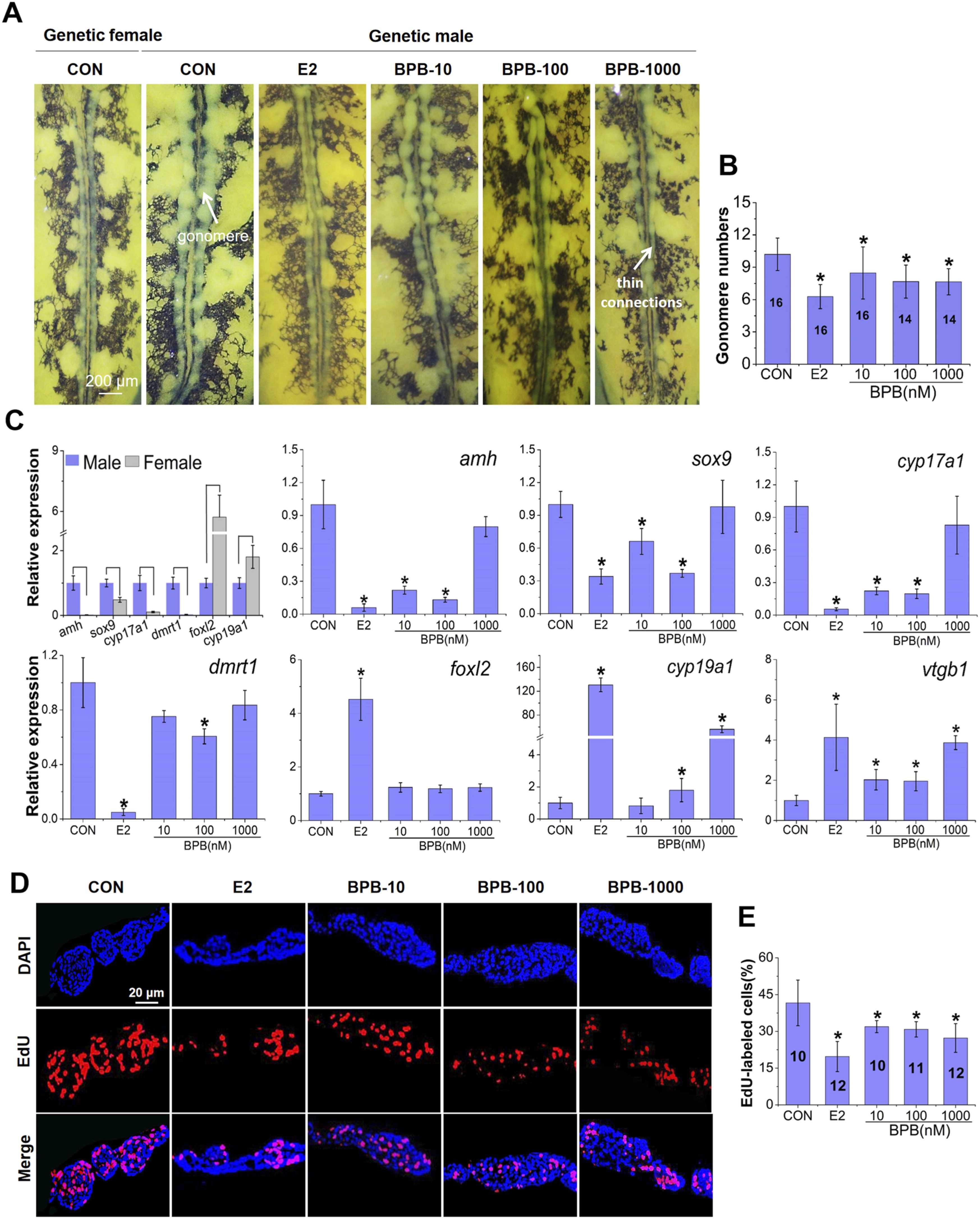
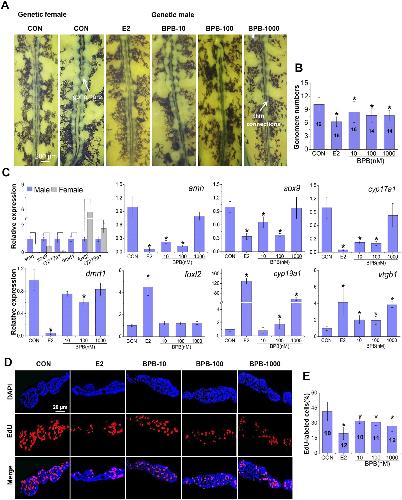
Fig. 2. Changes in gross gonadal morphology (A), the number of gonomeres in each testis (B), the relative expression of sex-dimorphic genes in gonad-mesonephros complexes (C), EdU-labeled proliferating cells in testes (D, E) of Xenopus laevis following exposure to bisphenol B (BPB) or estradiol (E2) from stages 45/46â52. The experiment was repeated three times using tadpoles from different sets of adults with similar results, and we show the results from one independent experiment. Data on cell proliferation are based on all observations from all sagittal sections (five or six) for each gonad. Data are shown as mean ±âSD (the aquarium as the statistical unit, nâ=â3). The values in column represent the number of animals. * indicates a significant difference between BPB treatment and controls (pâ<â0.05). Ligature represents a significant difference between the control males and females (two-tailed independent-sample t test, pâ<â0.05).
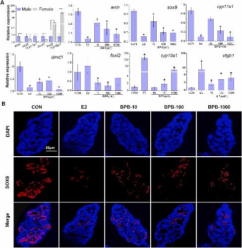
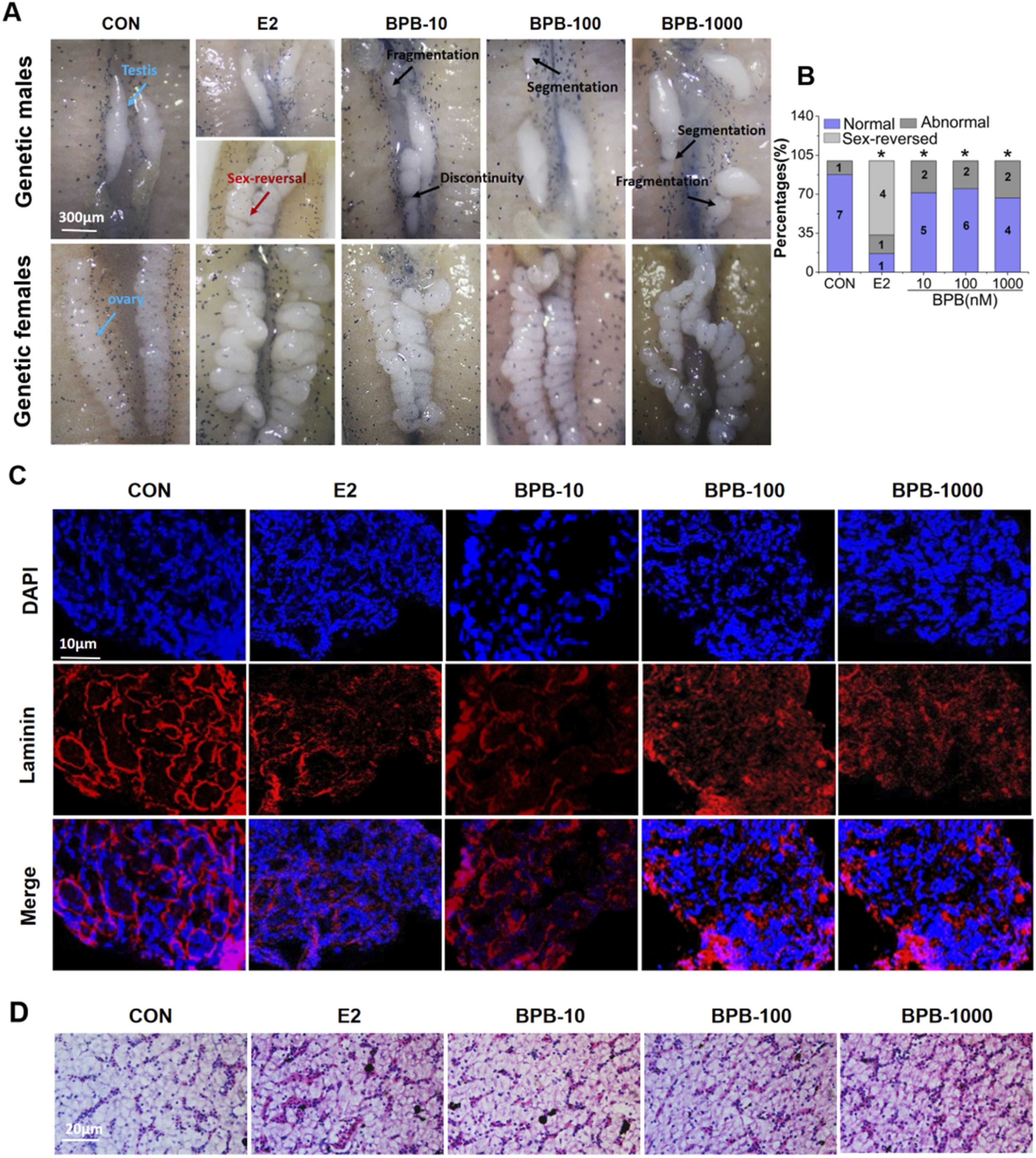
Fig. 3. Gross gonadal morphological (A, B, C) and histological (D, E) changes in Xenopus laevis following exposure to bisphenol B (BPB) or 17ß-estradiol (E2) from stages 45/46–66. The results were from one of independent experiments repeated twice with three replicated aquariums (n = 3). Genetic sex was identified by genetic sex identification. The values in bar chart represent the numbers of X. laevis examined. Data are showed as mean ± SD. * indicates a significant difference compared with the control group (p < 0.05).
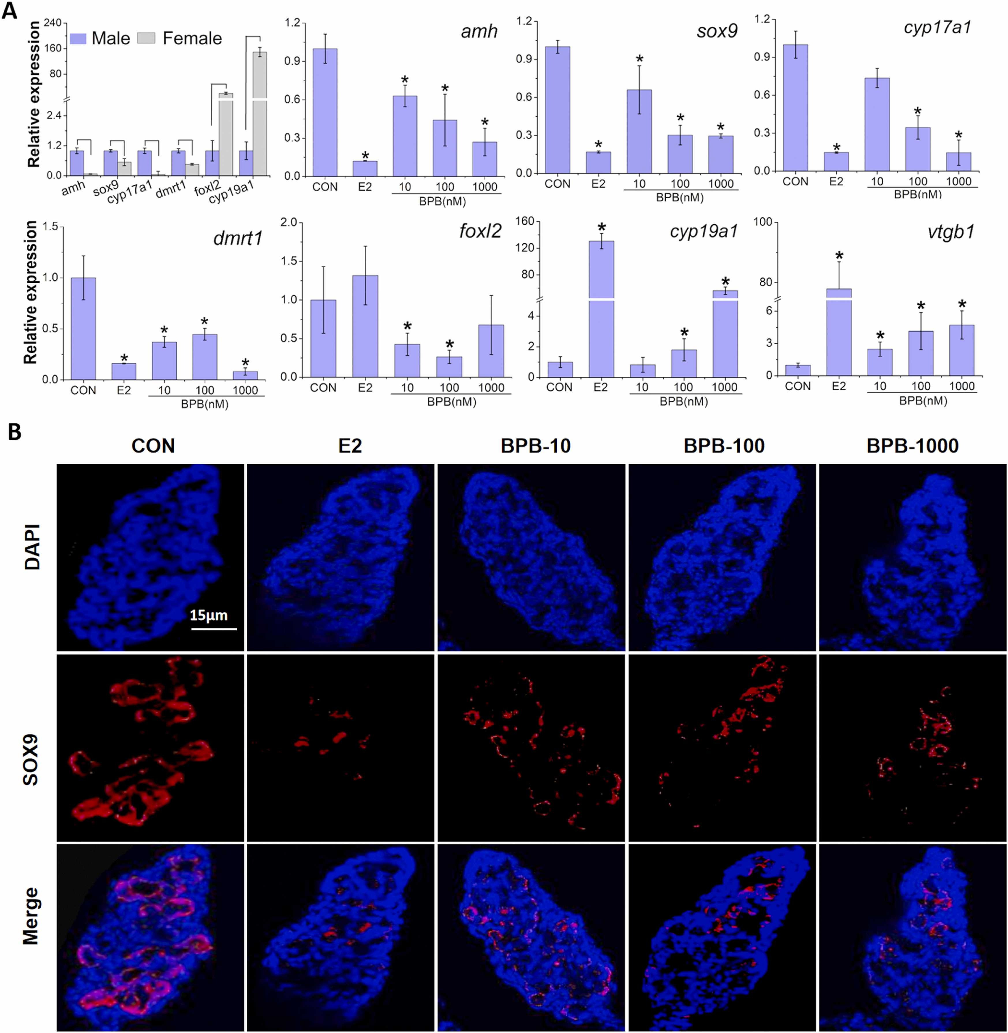
Fig. 4. Changes in relative expression of sex-dimorphic genes in gonad-mesonephros complexes (A) and Sox 9 protein (B) in testes of Xenopus laevis following exposure to bisphenol B (BPB) or 17Ã-estradiol (E2) from stages 45/46â66. Data are shown as mean ±âSD (the aquarium as the statistical unit, nâ=â3). *âindicates a significant difference compared with the control group (pâ<â0.05). Ligature represents a significant difference between the control males and females (two-tailed independent-sample t test, pâ<â0.05). Gonads were cut at cross section at 10âµm.
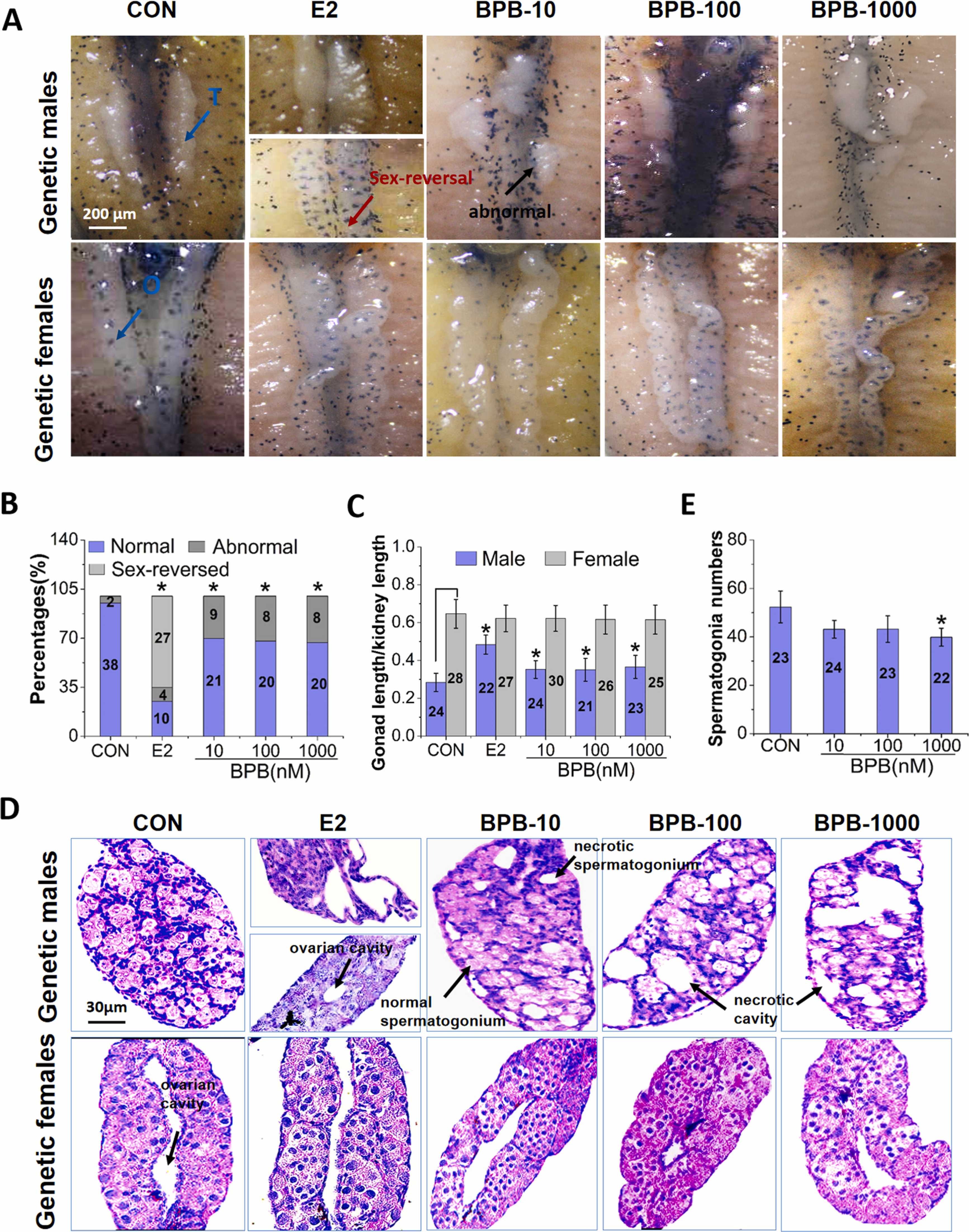
Fig. 5. Effects of bisphenol B (BPB) or 17ß-estradiol (E2) on gross gonadal morphology (A, B), seminiferous tubule formation (C), and hepatohistology (D) in Xenopus laevis following exposure from stages 45/46–1 month post-metamorphosis. Six tadpoles per group for seminiferous tubules by Laminin 1 Immuno-fluorescence staining. * indicates a significant difference compared with the control group (p < 0.05).
Fig. 6. Changes in relative expression of sex-dimorphic genes in gonad-mesonephros complexes of Xenopus laevis following exposure to bisphenol B (BPB) or ICI 182780 or their combination from stages 45/46â52. *âindicates a significant difference compared with the control group (pâ<â0.05). Ligatures represents a significant difference between the control males and females (pâ<â0.05).