XB-ART-58909
Front Genet
2022 Jan 01;13:833083. doi: 10.3389/fgene.2022.833083.
Show Gene links
Show Anatomy links
16p12.1 Deletion Orthologs are Expressed in Motile Neural Crest Cells and are Important for Regulating Craniofacial Development in Xenopus laevis.
Lasser M, Bolduc J, Murphy L, O'Brien C, Lee S, Girirajan S, Lowery LA.
???displayArticle.abstract???
Copy number variants (CNVs) associated with neurodevelopmental disorders are characterized by extensive phenotypic heterogeneity. In particular, one CNV was identified in a subset of children clinically diagnosed with intellectual disabilities (ID) that results in a hemizygous deletion of multiple genes at chromosome 16p12.1. In addition to ID, individuals with this deletion display a variety of symptoms including microcephaly, seizures, cardiac defects, and growth retardation. Moreover, patients also manifest severe craniofacial abnormalities, such as micrognathia, cartilage malformation of the ears and nose, and facial asymmetries; however, the function of the genes within the 16p12.1 region have not been studied in the context of vertebrate craniofacial development. The craniofacial tissues affected in patients with this deletion all derive from the same embryonic precursor, the cranial neural crest, leading to the hypothesis that one or more of the 16p12.1 genes may be involved in regulating neural crest cell (NCC)-related processes. To examine this, we characterized the developmental role of the 16p12.1-affected gene orthologs, polr3e, mosmo, uqcrc2, and cdr2, during craniofacial morphogenesis in the vertebrate model system, Xenopus laevis. While the currently-known cellular functions of these genes are diverse, we find that they share similar expression patterns along the neural tube, pharyngeal arches, and later craniofacial structures. As these genes show co-expression in the pharyngeal arches where NCCs reside, we sought to elucidate the effect of individual gene depletion on craniofacial development and NCC migration. We find that reduction of several 16p12.1 genes significantly disrupts craniofacial and cartilage formation, pharyngeal arch migration, as well as NCC specification and motility. Thus, we have determined that some of these genes play an essential role during vertebrate craniofacial patterning by regulating specific processes during NCC development, which may be an underlying mechanism contributing to the craniofacial defects associated with the 16p12.1 deletion.
???displayArticle.pubmedLink??? 35401697
???displayArticle.pmcLink??? PMC8987115
???displayArticle.link??? Front Genet
???displayArticle.grants??? [+]
R01 MH109651 NIMH NIH HHS, R03 DE025824 NIDCR NIH HHS, R01 GM121907 NIGMS NIH HHS
Species referenced: Xenopus laevis
Genes referenced: cdr2 fn1 mosmo odc1 polr3e polr3e.2 sox9 twist1 uqcrc2
GO keywords: neural crest cell migration [+]
???displayArticle.morpholinos??? cdr2 MO1 mosmo MO1 mosmo MO2 polr3e MO1 uqcrc2 MO1 uqcrc2 MO2
???displayArticle.disOnts??? intellectual disability [+]
???attribute.lit??? ???displayArticles.show???
|
|
FIGURE 1. 16p12.1-affected genes are expressed in migrating neural crest cells during embryonic development. (A) Lateral view of whole-mount in situ hybridization at stage 25 for twist, a NCC-enriched transcription factor. Anterior of embryo is to left. Arrows indicate the pharyngeal arches (PAs). (BâE) In situ hybridization at stage 25â28 for polr3e, mosmo, uqcrc2, and cdr2 demonstrate expression in NCCs that occupy the PAs (n = 10 per probe). Scalebar = 300 μm. |
|
|
FIGURE 2. Knockdown of Polr3e, Mosmo, and Uqcrc2 impact cartilage morphology. (AâE) Ventral view of stage 42 embryos following single 16p12.1-associated gene KD, stained with Alcian blue to label cartilage elements. Anterior of embryo is at the top. In the control, the red arrow points to ceratohyal cartilage, while the red bar spans the first branchial arch. (FâG) Measurements of the average ceratohyal area and width of the first branchial arch. The data was normalized to the control MO condition. Partial depletion of Polr3e, Mosmo, and Uqcrc2 significantly reduced the size of both of these cartilage elements compared to controls, while depletion of Cdr2 had no effect on cartilage size. Significance determined using a studentâs unpaired t-test. (Embryos quantified: Control = 48, Polr3e KD = 32, Mosmo KD = 51, Uqcrc2 KD = 34, Cdr2 KD = 39). ****p < 0.0001, ***p < 0.001, **p < 0.01, *p < 0.05, n.s., not significant. Scalebar = 300 μm. |
|
|
FIGURE 3. Knockdown of Polr3e and Mosmo affect CNC migration in vivo. (AâC, Aâ²âC) (AâE, Aâ²âEâ²) Lateral views of stage 25 embryos following whole-mount in situ hybridization against twist. Each column of panels are lateral views of two sides of the same embryo. Embryos were unilaterally injected to KD each individual 16p12.1-affected gene in half of the embryo and the other half was left uninjected. The left panels (AâE) represent the uninjected side and the right panels (Aâ²âEâ²) represent the injected side. (FâQ) Measurements were taken for the total area of the three PAs (posterior PA, anterior PA, and hyoid PA), the length of each individual arch, and the NCC migration distance, as measured from the dorsal-most tip of each arch to the neural tube, by taking ratios of the injected side versus the uninjected side. Significance was determined using an unpaired students t-test with these ratios. (FâH) Partial depletion of both Polr3e and Mosmo significantly reduced the total area of the three PAs, while partial depletion of Uqcrc2 slightly increased the total area of the three PAs. (JâK) Polr3e KD significantly reduced the length of the posterior PA but had no effect on the length of the anterior PA or hyoid PA. However, partial depletion of this gene significantly reduced the total NCC migration distances for all three PAs. (LâM) Mosmo KD significantly reduced the length of the anterior PA and hyoid PA but had no effect on the length of the posterior PA. Partial depletion of this gene also significantly reduced the total NCC migration distance for all three PAs. (NâO) Uqcrc2 KD slightly increased the length of the anterior and hyoid PA but had no effect on the length of the posterior PA, nor did it affect the total NCC migration distance. (I, PâQ) Cdr2 KD had no effect on the total area of the three PAs, nor did it affect the total NCC migration distance. However, partial depletion of this gene slightly increased the length of the hyoid PA but did not affect the posterior or anterior PAs. (Embryos quantified: Control for Polr3e = 35, Control for Mosmo = 48, Control for Uqcrc2 = 48, Control for Cdr2 = 45, Polr3e KD = 41, Mosmo KD = 75, Uqcrc2 KD = 68, Cdr2 KD = 45). ****p < 0.0001, ***p < 0.001, **p < 0.01, *p < 0.05, n.s., not significant. Scalebar = 300 μm. |
|
|
FIGURE 4. Manipulation of Polr3e, Uqcrc2, and Cdr2 impacts NCC migration speeds in vitro. Dissected NCC explants from control, Polr3e KD, Mosmo KD, Uqcrc2 KD, or Cdr2 KD embryos were plated on fibronectin-coated coverslips, allowed to adhere and begin migration, and imaged for 6 h using 20x phase microscopy. (AâE) Representative images of explants at initial timepoint (0 min). (Aâ²âEâ²) Representative images of explants after 6 h migration (360 min). (F) Representative tracks generated by FiJi Trackmate plug-in overlaid on panel Aâ. (GâJ) Mean track speeds of Polr3e KD, Mosmo KD, Uqcrc2 KD, and Cdr2 KD explants compared to their controls. Partial depletion of Polr3e and Uqcrc2 significantly reduced mean NCC speed, while depletion of Cdr2 increased mean NCC speed. Partial depletion of Mosmo had no effect on mean NCC speed. (Explants quantified: 6-7 explants from control and KD embryos were plated for each experiment. Three separate experiments were performed for each depletion.) ****p < 0.0001, ***p < 0.001, **p < 0.01, *p < 0.05, n.s., not significant. Scalebar = 200 μm. |
|
|
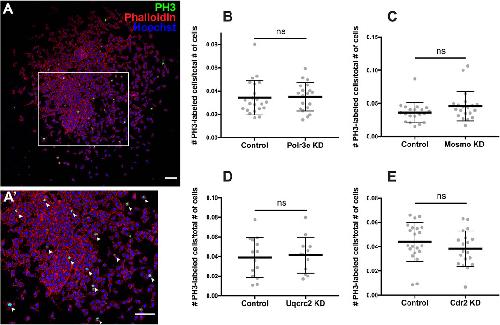
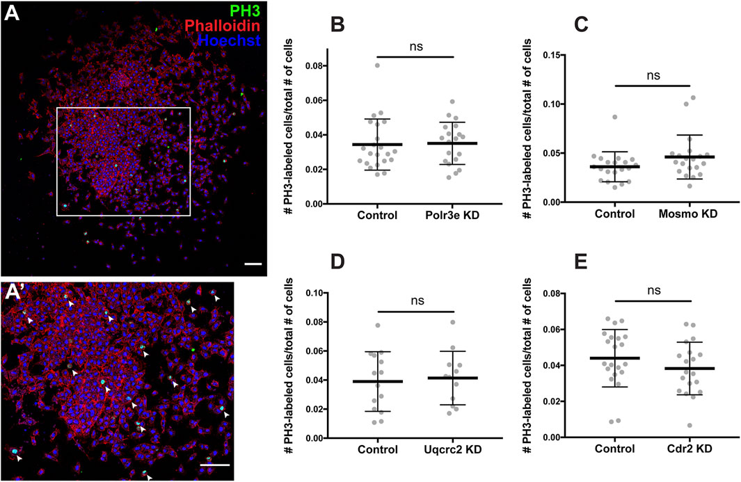
FIGURE 5. Manipulation of 16p12.1-affected genes does not impact NCC proliferation in vitro. Dissected NCC explants from control, Polr3e KD, Mosmo KD, Uqcrc2 KD, and Cdr2 KD embryos were plated on fibronectin-coated coverslips, allowed to adhere and begin migration for 4 h before being fixed in 4% PFA and immunostained with PH3 antibody as a marker for NCC proliferation, phalloidin to label the actin cytoskeleton, and Hoechst to label nuclei. (A,Aâ²) Representative image of control NCC explant immunostained with PH3, phalloidin, and Hoechst. White arrows denote cells positively labeled for PH3. (BâE) Quantification of the number of positively PH3-labeled cells versus the total number of cells per NCC explant for Polr3e KD, Mosmo KD, Uqcrc2 KD, and Cdr2 KD compared to controls. Partial depletion of each individual 16p12.1-affected did not have a significant impact on NCC proliferation in vitro. (Explants quantified: 6-7 explants from control and KD embryos were plated for each experiment. Three separate experiments were performed for each depletion). ****p < 0.0001, ***p < 0.001, **p < 0.01, *p < 0.05, n.s., not significant. Scalebar = 300 μm. |
|
|
FIGURE 6. Manipulation of Polr3e and Mosmo affects NCC specification In situ hybridization utilized (A,C,E,G,I) antisense mRNA probe against sox9 and (B,D,F,H,J) antisense mRNA probe against twist. Each column of panels are dorsal views of two sides of the same embryo. Embryos were unilaterally injected to KD each individual 16p12.1-affected gene in half of the embryo and the other half was left uninjected. The left side represents the uninjected side and the right side, indicated with an asterisk (*), represents the injected side. Anterior of embryo is at the top. (KâL) Measurements were taken for the total area of the expression pattern for either sox9 (K) or twist (L) using the polygon tool in ImageJ by taking ratios of the injected side versus the uninjected side. Significance was determined using an unpaired students t-test with these ratios. Partial depletion of either Mosmo or Polr3e significantly reduced the total area of expression for both sox9 and twist, while partial depletion of either Uqcrc2 or Cdr2 did not significantly affect the total area of expression for either NCC specification marker. (Embryos quantified with sox9 probe: Control for Polr3e = 60, Control for Mosmo = 66, Control for Uqcrc2 = 25, Control for Cdr2 = 36, Polr3e KD = 55, Mosmo KD = 69, Uqcrc2 KD = 27, Cdr2 KD = 59. Embryos quantified with twist probe: Control for Polr3e = 20, Control for Mosmo = 33, Control for Uqcrc2 = 23, Control for Cdr2 = 46, Polr3e KD = 25, Mosmo KD = 41, Uqcrc2 KD = 44, Cdr2 KD = 50). ****p < 0.0001, ***p < 0.001, **p < 0.01, *p < 0.05, n.s., not significant. Scalebar = 300 μm. |
|
|
FIGURE 7. Summary table of 16p12.1-affected gene craniofacial, cartilage, and NCC phenotypes. Partial depletion of 16p12.1-affected genes demonstrates numerous impacts on craniofacial, cartilage, and CNC development. Tissues are denoted as affected (checked box) if phenotypes were significantly different from control (p < 0.05); see individual figures for data distribution and statistics. |
|
|
Figure S1. Validation of 16p12.1 morpholinos in X. laevis. (A-D) Electrophoretic gels show altered RNA expression of 16p12.1 gene homologs due to splice-site morpholino (MO) knockdown with increasing concentrations in X. laevis embryos. RNA was extracted from 10 two-day old whole embryos for each RT-PCR reaction. At least two replicates (uninjected and multiple MO concentrations) were performed for each MO, and band intensities were compared with expression of ODC1 controls taken from the same cDNA samples and run on gels processed in parallel. Splice site MOs were validated and densitometry was performed to quantify the effectiveness of alternative splicing in our previous manuscript, Pizzo et al., 2021. |
|
|
Figure S2. Craniofacial defects caused by 16p12.1-associated gene KD are rescued by co- injection of exogenous mRNA co-expression. (A) Row 1: Representative frontal view images of st. 42 tadpoles injected with control MO or MOs for 16p12.1 homologs show defects in craniofacial features, including a decrease in facial width compared to the control. Row 2: Representative frontal view images of st. 42 tadpoles show facial width defects were rescued with co-injection and overexpression of mRNA for each 16p12.1 gene homolog, respectively. (B) Boxplot representing the quantification and comparison of facial width measurements with knockdown and overexpression of mRNA of individual 16p12.1 gene homologs normalized to controls. Significance determined using a studentâs unpaired t-test. (Embryos quantified: Control = 65, Polr3e KD = 31, Polr3e KD+OE = 24, Mosmo KD = 33, Mosmo KD+OE = 42, Uqcrc2 KD = 44, Uqcrc2 KD+OE = 32, Cdr2 KD = 30). ****p < 0.0001, ***p < 0.001, **p < 0.01, *p < 0.05, n.s., not significant. Scalebar = 500μm. |
|
|
Figure S3: Expression patterns for 16p12.1-affected genes across early development. In situ hybridization utilized (A-D) antisense mRNA probe to polr3e, (E-H) antisense mRNA probe to mosmo, (I-L) antisense mRNA probe to uqcrc2, and (M-P) antisense mRNA probe to cdr2. Anterior to the left. Lateral and dorsal view images of embryos shown at stage 20 (A-B, E-F, I- J, M-N), lateral view at stage 35 (C, G, K, O), and lateral view at stage 40 (D, H, L, P) (n = 10 per probe) Scalebar = 300μm. |
|
|
Figure S4: In situ hybridization probes generated against sense strands of 16p12.1-affected gene mRNAs. In situ hybridization utilized (A) sense mRNA probe against polr3e, (B) sense mRNA probe against mosmo, (C) sense mRNA probe against uqcrc2, and (D) sense mRNA probe against cdr2, shown at stage 25. (n = 10 per probe). Scalebar = 300μm. |
|
|
Figure S5: Representative image of stage 28 X. laevis embryo labeled for twist, a transcription factor that is critical for NCC specification and enriched in the pharyngeal arches. Measurements of the length (orange line) and area (red dotted line) of each individual pharyngeal arch can be done using ImageJ. cg, cement gland; pa, pharyngeal arch. Scale bar = 500μm. |
References [+] :
Abramyan,
Hedgehog Signaling and Embryonic Craniofacial Disorders.
2019, Pubmed
Abramyan, Hedgehog Signaling and Embryonic Craniofacial Disorders. 2019, Pubmed
Alonso-Gonzalez, De novo Mutations (DNMs) in Autism Spectrum Disorder (ASD): Pathway and Network Analysis. 2018, Pubmed
Antonacci, A large and complex structural polymorphism at 16p12.1 underlies microdeletion disease risk. 2010, Pubmed
Aybar, Snail precedes slug in the genetic cascade required for the specification and migration of the Xenopus neural crest. 2003, Pubmed , Xenbase
Bellmeyer, The protooncogene c-myc is an essential regulator of neural crest formation in xenopus. 2003, Pubmed , Xenbase
Blazejewski, Neurodevelopmental Genetic Diseases Associated With Microdeletions and Microduplications of Chromosome 17p13.3. 2018, Pubmed
Camacho-Macorra, Mosmo Is Required for Zebrafish Craniofacial Formation. 2021, Pubmed
Chen, Dysregulated Translation in Neurodevelopmental Disorders: An Overview of Autism-Risk Genes Involved in Translation. 2019, Pubmed
da Costa, FGF8 and Shh promote the survival and maintenance of multipotent neural crest progenitors. 2018, Pubmed
del Barrio, Overexpression of Snail family members highlights their ability to promote chick neural crest formation. 2002, Pubmed
Deshpande, Recurrent reciprocal copy number variants: Roles and rules in neurodevelopmental disorders. 2018, Pubmed
Devotta, Dkk2 promotes neural crest specification by activating Wnt/β-catenin signaling in a GSK3β independent manner. 2018, Pubmed , Xenbase
Dickinson, Using frogs faces to dissect the mechanisms underlying human orofacial defects. 2016, Pubmed , Xenbase
Dubey, Modeling human craniofacial disorders in Xenopus. 2017, Pubmed , Xenbase
Dworkin, The Role of Sonic Hedgehog in Craniofacial Patterning, Morphogenesis and Cranial Neural Crest Survival. 2016, Pubmed
Etchevers, The diverse neural crest: from embryology to human pathology. 2019, Pubmed
Everson, Sonic hedgehog regulation of Foxf2 promotes cranial neural crest mesenchyme proliferation and is disrupted in cleft lip morphogenesis. 2017, Pubmed
Fish, Developmental mechanisms underlying variation in craniofacial disease and evolution. 2016, Pubmed
Gaignard, UQCRC2 mutation in a patient with mitochondrial complex III deficiency causing recurrent liver failure, lactic acidosis and hypoglycemia. 2017, Pubmed
Girirajan, A recurrent 16p12.1 microdeletion supports a two-hit model for severe developmental delay. 2010, Pubmed
Gonsalvez, Different neural crest populations exhibit diverse proliferative behaviors. 2015, Pubmed
Grieco, Insight from Frogs: Sonic Hedgehog Gene Expression and a Re-evaluation of the Vertebrate Odontogenic Band. 2016, Pubmed , Xenbase
Griffin, RAPGEF5 Regulates Nuclear Translocation of β-Catenin. 2018, Pubmed , Xenbase
Gross, Segmentation of the vertebrate skull: neural-crest derivation of adult cartilages in the clawed frog, Xenopus laevis. 2008, Pubmed , Xenbase
Hammond, Ectopic Hedgehog Signaling Causes Cleft Palate and Defective Osteogenesis. 2018, Pubmed
Hu, Characterization of human RNA polymerase III identifies orthologues for Saccharomyces cerevisiae RNA polymerase III subunits. 2002, Pubmed
Hwang, Proteolytic degradation and potential role of onconeural protein cdr2 in neurodegeneration. 2016, Pubmed
Jensen, A higher rare CNV burden in the genetic background potentially contributes to intellectual disability phenotypes in 22q11.2 deletion syndrome. 2018, Pubmed
Kasherman, The Ubiquitin System: a Regulatory Hub for Intellectual Disability and Autism Spectrum Disorder. 2020, Pubmed
Kerney, Cartilage on the move: cartilage lineage tracing during tadpole metamorphosis. 2012, Pubmed , Xenbase
Kirby, The prevalence of selected major birth defects in the United States. 2017, Pubmed
Kurosaka, Disrupting hedgehog and WNT signaling interactions promotes cleft lip pathogenesis. 2014, Pubmed
LaBonne, Neural crest induction in Xenopus: evidence for a two-signal model. 1998, Pubmed , Xenbase
LaBonne, Snail-related transcriptional repressors are required in Xenopus for both the induction of the neural crest and its subsequent migration. 2000, Pubmed , Xenbase
Lasser, The Many Faces of Xenopus: Xenopus laevis as a Model System to Study Wolf-Hirschhorn Syndrome. 2019, Pubmed , Xenbase
Lasser, The Role of the Microtubule Cytoskeleton in Neurodevelopmental Disorders. 2018, Pubmed
Lichtig, Modeling Bainbridge-Ropers Syndrome in Xenopus laevis Embryos. 2020, Pubmed , Xenbase
Mathieu, Metabolic remodeling during the loss and acquisition of pluripotency. 2017, Pubmed
Merkuri, Developmental processes regulate craniofacial variation in disease and evolution. 2019, Pubmed
Millington, Cilia-dependent GLI processing in neural crest cells is required for tongue development. 2017, Pubmed
Mills, Wolf-Hirschhorn Syndrome-Associated Genes Are Enriched in Motile Neural Crest Cells and Affect Craniofacial Development in Xenopus laevis. 2019, Pubmed , Xenbase
Miyake, Mitochondrial complex III deficiency caused by a homozygous UQCRC2 mutation presenting with neonatal-onset recurrent metabolic decompensation. 2013, Pubmed
Monsoro-Burq, Neural crest induction by paraxial mesoderm in Xenopus embryos requires FGF signals. 2003, Pubmed , Xenbase
O'Donovan, The onconeural antigen cdr2 is a novel APC/C target that acts in mitosis to regulate c-myc target genes in mammalian tumor cells. 2010, Pubmed
Okano, The cytoplasmic Purkinje onconeural antigen cdr2 down-regulates c-Myc function: implications for neuronal and tumor cell survival. 1999, Pubmed
Okuhara, Temporospatial sonic hedgehog signalling is essential for neural crest-dependent patterning of the intrinsic tongue musculature. 2019, Pubmed
Perestrelo, Metabolic and Mechanical Cues Regulating Pluripotent Stem Cell Fate. 2018, Pubmed
Pizzo, Rare variants in the genetic background modulate cognitive and developmental phenotypes in individuals carrying disease-associated variants. 2019, Pubmed
Pizzo, Functional assessment of the "two-hit" model for neurodevelopmental defects in Drosophila and X. laevis. 2021, Pubmed , Xenbase
Pla, The neural border: Induction, specification and maturation of the territory that generates neural crest cells. 2018, Pubmed , Xenbase
Prasad, Specification and formation of the neural crest: Perspectives on lineage segregation. 2019, Pubmed
Pusapati, CRISPR Screens Uncover Genes that Regulate Target Cell Sensitivity to the Morphogen Sonic Hedgehog. 2018, Pubmed
Rajan, Tracking neural crest cell cycle progression in vivo. 2018, Pubmed
Rogers, Specifying neural crest cells: From chromatin to morphogens and factors in between. 2018, Pubmed
Rutherford, Exploring the developmental mechanisms underlying Wolf-Hirschhorn Syndrome: Evidence for defects in neural crest cell migration. 2016, Pubmed
Rylaarsdam, Genetic Causes and Modifiers of Autism Spectrum Disorder. 2019, Pubmed
Schindelin, Fiji: an open-source platform for biological-image analysis. 2012, Pubmed
Schubert, Paraneoplastic CDR2 and CDR2L antibodies affect Purkinje cell calcium homeostasis. 2014, Pubmed
Schwenty-Lara, The histone methyltransferase KMT2D, mutated in Kabuki syndrome patients, is required for neural crest cell formation and migration. 2020, Pubmed , Xenbase
Shan, Critical role of UQCRC1 in embryo survival, brain ischemic tolerance and normal cognition in mice. 2019, Pubmed
Shang, Overexpression of UQCRC2 is correlated with tumor progression and poor prognosis in colorectal cancer. 2018, Pubmed
Sierra-Arregui, Neurobiological Mechanisms of Autism Spectrum Disorder and Epilepsy, Insights from Animal Models. 2020, Pubmed
Singh, NCBP2 modulates neurodevelopmental defects of the 3q29 deletion in Drosophila and Xenopus laevis models. 2020, Pubmed , Xenbase
Sive, Baskets for in situ hybridization and immunohistochemistry. 2007, Pubmed
Sive, Microinjection of Xenopus embryos. 2010, Pubmed , Xenbase
Sperber, The metabolome regulates the epigenetic landscape during naive-to-primed human embryonic stem cell transition. 2015, Pubmed
Spokony, The transcription factor Sox9 is required for cranial neural crest development in Xenopus. 2002, Pubmed , Xenbase
Szabó, Mechanisms of Neural Crest Migration. 2018, Pubmed
Tahir, Retinoic acid induced-1 (Rai1) regulates craniofacial and brain development in Xenopus. 2014, Pubmed , Xenbase
Theveneau, Neural crest delamination and migration: from epithelium-to-mesenchyme transition to collective cell migration. 2012, Pubmed , Xenbase
Tinevez, TrackMate: An open and extensible platform for single-particle tracking. 2017, Pubmed
Trainor, Craniofacial birth defects: The role of neural crest cells in the etiology and pathogenesis of Treacher Collins syndrome and the potential for prevention. 2010, Pubmed
Van Otterloo, The old and new face of craniofacial research: How animal models inform human craniofacial genetic and clinical data. 2016, Pubmed , Xenbase
Vega-Lopez, Neurocristopathies: New insights 150 years after the neural crest discovery. 2018, Pubmed
Venkatraman, Paraneoplastic cerebellar degeneration with anti-Yo antibodies - a review. 2016, Pubmed
Villanueva, Posteriorization by FGF, Wnt, and retinoic acid is required for neural crest induction. 2002, Pubmed , Xenbase
Wang, Perturbed development of cranial neural crest cells in association with reduced sonic hedgehog signaling underlies the pathogenesis of retinoic-acid-induced cleft palate. 2019, Pubmed
Wu, Neural crest induction by the canonical Wnt pathway can be dissociated from anterior-posterior neural patterning in Xenopus. 2005, Pubmed , Xenbase
