Click here to close
Hello! We notice that you are using Internet Explorer, which is not supported by Xenbase and may cause the site to display incorrectly.
We suggest using a current version of Chrome,
FireFox, or Safari.
???displayArticle.abstract???
Thyroid hormone (TH) signaling plays critical roles during vertebrate development, including regulation of skeletal and cartilage growth. TH acts through its receptors (TRs), nuclear hormone receptors (NRs) that heterodimerize with Retinoid-X receptors (RXRs), to regulate gene expression. A defining difference between NR signaling during development compared to in adult tissues, is competence, the ability of the organism to respond to an endocrine signal. Amphibian metamorphosis, especially in Xenopus laevis, the African clawed frog, is a well-established in vivo model for studying the mechanisms of TH action during development. Previously, we've used one-week post-fertilization X. laevis tadpoles, which are only partially competent to TH, to show that in the tail, which is naturally refractive to exogenous T3 at this stage, RXR agonists increase TH competence, and that RXR antagonism inhibits the TH response. Here, we focused on the jaw that undergoes dramatic TH-mediated remodeling during metamorphosis in order to support new feeding and breathing styles. We used a battery of approaches in one-week-old tadpoles, including quantitative morphology, differential gene expression and whole mount cell proliferation assays, to show that both pharmacologic (bexarotene) and environmental (tributyltin) RXR agonists potentiated TH-induced responses but were inactive in the absence of TH; and the RXR antagonist UVI 3003 inhibited TH action. Bex and TBT significantly potentiated cellular proliferation and the TH induction of runx2, a transcription factor critical for developing cartilage and bone. Prominent targets of RXR-mediated TH potentiation were members of the matrix metalloprotease family, suggesting that RXR potentiation may emphasize pathways responsible for rapid changes during development.
???displayArticle.pubmedLink???
35417489 ???displayArticle.pmcLink???PMC9007347 ???displayArticle.link???PLoS One ???displayArticle.grants???[+]
Fig 1. RXR agonists potentiate T3-induced changes to lower jaw morphology, while an RXR antagonist abrogates T3 action.
a-h: Representative dorsal head photos of tadpoles treated for five days starting at 1wk-PF (as indicated: DMSO, 10 nM T3, and 30 nM Bex, 1 nM TBT, 600 nM UVI with or without T3). i-k: Quantification of changes to the LJ angle. Boxes represent 25th-75th percentiles with the line at the median (n = 10â15 from 2â3 clutches), and whiskers represent the min and max values. Statistics show results from Sidakâs multiple comparison test in conjunction with 2-way ANOVA (****, p < 0.0001). l: Effect of Bex and TBT on T3-induced LJ angle changes as a function of time. Data points represent means from 20 animals from two different clutches; error bars delineate the 95% confidence intervals, indicating statistical significance. m: Treatment with 30 nM Bex augments LJ angle narrowing as a function of T3 dose. Statistics are the same as in the time course, although the clutches were different.
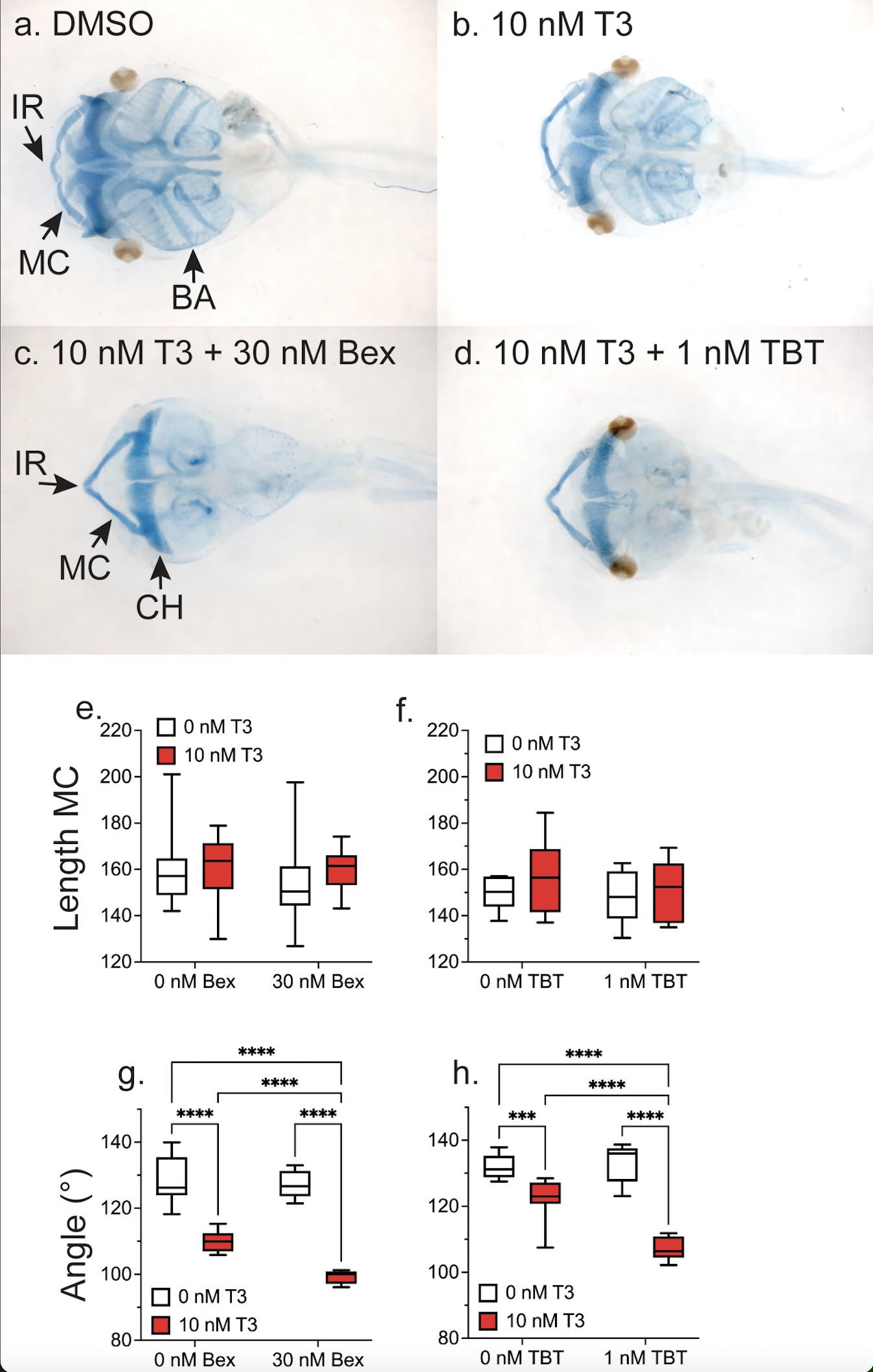
Fig 2. RXR agonists potentiate T3-induced remodeling of LJ cartilage and resorption of gillcartilage.
Representative ventralhead photos of tadpoles treated for five days starting at 1wk-PF with vehicle (DMSO, a), 10 nM T3 (b), 10 nM T3 + 30 nM Bex (c), or 10 nM T3 + 1 nM TBT (d) and then stained with Alcian blue to visualize cartilage. MC, Meckelâs cartilage; IR, infracostal cartilage; CH, ceratohyalcartilage; and BA, branchial arches. e-f: Meckelâs cartilage lengths do not change with treatment. g-h: Changes in LJ angle measured from the end of the MC to the middle of the IR to the end of the opposite MC. Box plots are as in Fig 1 (n = 10 from 2 clutches of five per treatment. Statistics show results from Sidakâs multiple comparison test in conjunction with 2-way ANOVA (****, p < 0.0001; ***, p < 0.001).
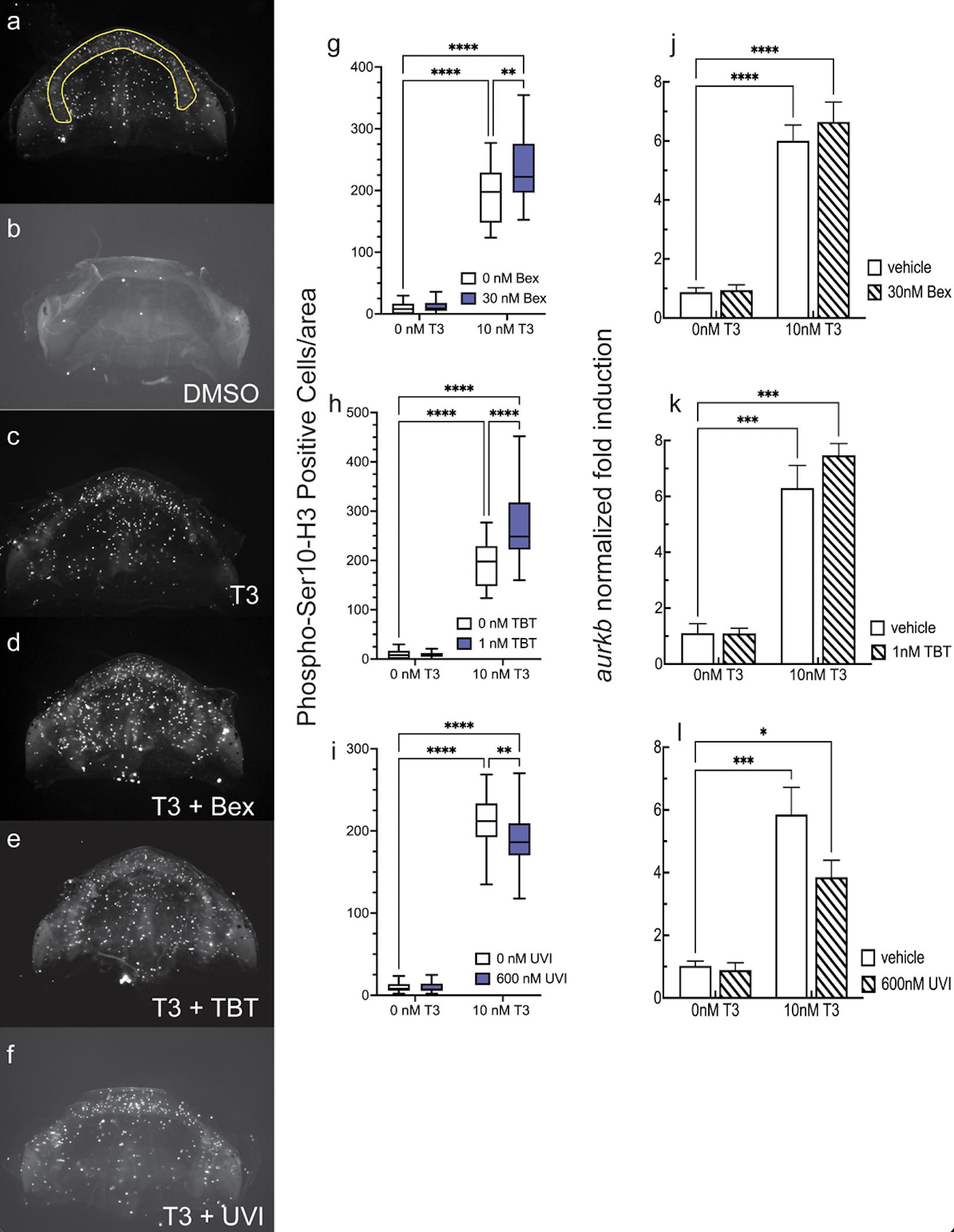
Fig 3. RXR agonists potentiate T3 action on cellular proliferation in the LJ of 1wk-PF tadpoles.
a: MC-IR region used for quantitation of proliferation. b-f: Representative photos of the effects of different treatments on proliferation using phopho-Ser10-H3 reactivity. g-i: Quantification of proliferation in the presence and absence of T3 and RXR ligands normalized to the area counted. Boxes and statistics are as in Fig 1 (n = 20–30 jaws from 2–3 clutches). j-l: RXR ligands do not significantly affect the T3-induced expression of aurora kinase B mRNA (aurkb). Bars represent the mean of 3–6 independent clutches, and statistics show results from Sidak’s multiple comparison test in conjunction with 2-way ANOVA (****, p < 0.0001; ***, p < 0.001; **, p < 0.01; *, p < 0.05).
Fig 4. RXR ligands have gene-specific effects on T3-induced differential gene expression.
Left column: The effect of RXR agonist Bex on T3-induced gene expression. Middle column: The effect of environmental RXR agonist TBT on T3-induced genes. Right column: The effect of RXR antagonist UVI on T3-induced genes. Striped bars indicate the presence of the RXR ligand, and white bars show induction in the absence of the RXR ligand. Statistics show results from Sidakâs multiple comparison test in conjunction with 2-way ANOVA (****, p < 0.0001; ***, p < 0.001; **, p < 0.01; *, p < 0.05).
Fig 5. RXR agonists potentiate T3 action in the LJ in pro-metamorphic NF 54 tadpoles.
a. Bex potentiates the T3-induced decrease in the LJ angle in NF 54 tadpoles treated for three days. Boxes and statistics are as in Fig 1 (n = 14 jaws from 3 clutches). Statistics show results from Sidak’s multiple comparison test in conjunction with 2-way ANOVA (****, p < 0.0001; ***, p < 0.001; *, p < 0.05). b. TBT potentiates T3-inducible, integrated luciferase reporter expression in the LJ of NF 54 tadpoles.
Bassett,
Role of Thyroid Hormones in Skeletal Development and Bone Maintenance.
2016, Pubmed
Bassett,
Role of Thyroid Hormones in Skeletal Development and Bone Maintenance.
2016,
Pubmed Bianco,
Paradigms of Dynamic Control of Thyroid Hormone Signaling.
2019,
Pubmed Bolf,
The Thyroid Hormone Receptor-RUNX2 Axis: A Novel Tumor Suppressive Pathway in Breast Cancer.
2020,
Pubmed Brent,
Mechanisms of thyroid hormone action.
2012,
Pubmed Brickell,
Retinoic acid and retinoic acid receptors in craniofacial development.
1997,
Pubmed Brown,
Amphibian metamorphosis.
2007,
Pubmed
,
Xenbase Buchholz,
More similar than you think: Frog metamorphosis as a model of human perinatal endocrinology.
2015,
Pubmed
,
Xenbase Buchholz,
Transgenic analysis reveals that thyroid hormone receptor is sufficient to mediate the thyroid hormone signal in frog metamorphosis.
2004,
Pubmed
,
Xenbase Carr,
Thyroid Hormone Receptor-β (TRβ) Mediates Runt-Related Transcription Factor 2 (Runx2) Expression in Thyroid Cancer Cells: A Novel Signaling Pathway in Thyroid Cancer.
2016,
Pubmed Castillo,
A permissive retinoid X receptor/thyroid hormone receptor heterodimer allows stimulation of prolactin gene transcription by thyroid hormone and 9-cis-retinoic acid.
2004,
Pubmed Castro,
Imposex induction is mediated through the Retinoid X Receptor signalling pathway in the neogastropod Nucella lapillus.
2007,
Pubmed Das,
Gene expression changes at metamorphosis induced by thyroid hormone in Xenopus laevis tadpoles.
2006,
Pubmed
,
Xenbase Das,
Molecular and genetic studies suggest that thyroid hormone receptor is both necessary and sufficient to mediate the developmental effects of thyroid hormone.
2010,
Pubmed
,
Xenbase Das,
Identification of direct thyroid hormone response genes reveals the earliest gene regulation programs during frog metamorphosis.
2009,
Pubmed
,
Xenbase Dawson,
The retinoid X receptors and their ligands.
2012,
Pubmed Dubey,
Modeling human craniofacial disorders in Xenopus.
2017,
Pubmed
,
Xenbase Dubey,
Generating retinoic acid gradients by local degradation during craniofacial development: One cell's cue is another cell's poison.
2018,
Pubmed Evans,
Nuclear Receptors, RXR, and the Big Bang.
2014,
Pubmed Fan,
The impact of thyroid abnormalities during pregnancy on subsequent neuropsychological development of the offspring: a meta-analysis.
2016,
Pubmed Flores,
A hierarchy of Runx transcription factors modulate the onset of chondrogenesis in craniofacial endochondral bones in zebrafish.
2006,
Pubmed Forhead,
Thyroid hormones in fetal growth and prepartum maturation.
2014,
Pubmed Forman,
Unique response pathways are established by allosteric interactions among nuclear hormone receptors.
1995,
Pubmed Fujimoto,
Expression of matrix metalloproteinase genes in regressing or remodeling organs during amphibian metamorphosis.
2007,
Pubmed
,
Xenbase Furlow,
A developmental switch induced by thyroid hormone: Xenopus laevis metamorphosis.
2006,
Pubmed
,
Xenbase Furlow,
In vitro and in vivo analysis of the regulation of a transcription factor gene by thyroid hormone during Xenopus laevis metamorphosis.
1999,
Pubmed
,
Xenbase Galton,
The ups and downs of the thyroxine pro-hormone hypothesis.
2017,
Pubmed Golden,
Single-dose rexinoid rapidly and specifically suppresses serum thyrotropin in normal subjects.
2007,
Pubmed Gore,
Executive Summary to EDC-2: The Endocrine Society's Second Scientific Statement on Endocrine-Disrupting Chemicals.
2015,
Pubmed Gouveia,
Thyroid Hormone and Skeletal Development.
2018,
Pubmed Grimaldi,
Mechanisms of thyroid hormone receptor action during development: lessons from amphibian studies.
2013,
Pubmed
,
Xenbase Hiromori,
Transactivation of the human retinoid X receptor by organotins: use of site-directed mutagenesis to identify critical amino acid residues for organotin-induced transactivation.
2015,
Pubmed Hollenberg,
Multiple and cooperative trans-activation domains of the human glucocorticoid receptor.
1988,
Pubmed Horiguchi,
Effects of triphenyltin chloride and five other organotin compounds on the development of imposex in the rock shell, Thais clavigera.
1997,
Pubmed Kanamori,
The regulation of thyroid hormone receptor beta genes by thyroid hormone in Xenopus laevis.
1992,
Pubmed
,
Xenbase Kerney,
Runx2 is essential for larval hyobranchial cartilage formation in Xenopus laevis.
2007,
Pubmed
,
Xenbase Klymkowsky,
Whole-mount staining of Xenopus and other vertebrates.
1991,
Pubmed
,
Xenbase Komori,
Runx2, an inducer of osteoblast and chondrocyte differentiation.
2018,
Pubmed Komori,
Targeted disruption of Cbfa1 results in a complete lack of bone formation owing to maturational arrest of osteoblasts.
1997,
Pubmed Komori,
Regulation of Proliferation, Differentiation and Functions of Osteoblasts by Runx2.
2019,
Pubmed Labadzhyan,
Thyrotoxicosis of Pregnancy.
2014,
Pubmed Leitch,
Role of thyroid hormones in craniofacial development.
2020,
Pubmed le Maire,
Activation of RXR-PPAR heterodimers by organotin environmental endocrine disruptors.
2009,
Pubmed Lindsey,
Thyroid Hormone Signaling in the Development of the Endochondral Skeleton.
2018,
Pubmed Liu,
Mechanism of selective retinoid X receptor agonist-induced hypothyroidism in the rat.
2002,
Pubmed Marill,
Human cytochrome P450s involved in the metabolism of 9-cis- and 13-cis-retinoic acids.
2002,
Pubmed Mathew,
Differential regulation of cell type-specific apoptosis by stromelysin-3: a potential mechanism via the cleavage of the laminin receptor during tail resorption in Xenopus laevis.
2009,
Pubmed
,
Xenbase Mendoza,
New insights into thyroid hormone action.
2017,
Pubmed Mengeling,
Pituitary specific retinoid-X receptor ligand interactions with thyroid hormone receptor signaling revealed by high throughput reporter and endogenous gene responses.
2015,
Pubmed Mengeling,
Trialkyltin Rexinoid-X Receptor Agonists Selectively Potentiate Thyroid Hormone Induced Programs of Xenopus laevis Metamorphosis.
2016,
Pubmed
,
Xenbase Mengeling,
A multi-tiered, in vivo, quantitative assay suite for environmental disruptors of thyroid hormone signaling.
2017,
Pubmed
,
Xenbase Mengeling,
RXR Ligands Modulate Thyroid Hormone Signaling Competence in Young Xenopus laevis Tadpoles.
2018,
Pubmed
,
Xenbase Mensink,
Imposex induction in laboratory reared juvenile Buccinum undatum by tributyltin (TBT).
2002,
Pubmed Nahoum,
Modulators of the structural dynamics of the retinoid X receptor to reveal receptor function.
2007,
Pubmed Nakanishi,
Trialkyltin compounds bind retinoid X receptor to alter human placental endocrine functions.
2005,
Pubmed Nishikawa,
Involvement of the retinoid X receptor in the development of imposex caused by organotins in gastropods.
2004,
Pubmed Nishimura,
Transcriptional network systems in cartilage development and disease.
2018,
Pubmed Nunez,
Multigenic control of thyroid hormone functions in the nervous system.
2008,
Pubmed Oppenheimer,
Propylthiouracil inhibits the conversion of L-thyroxine to L-triiodothyronine. An explanation of the antithyroxine effect of propylthiouracil and evidence supporting the concept that triiodothyronine is the active thyroid hormone.
1972,
Pubmed Patel,
Thyroid hormones and fetal neurological development.
2011,
Pubmed Puzianowska-Kuznicka,
Both thyroid hormone and 9-cis retinoic acid receptors are required to efficiently mediate the effects of thyroid hormone on embryonic development and specific gene regulation in Xenopus laevis.
1997,
Pubmed
,
Xenbase Rose,
Deconstructing cartilage shape and size into contributions from embryogenesis, metamorphosis, and tadpole and frog growth.
2015,
Pubmed
,
Xenbase Rose,
How thyroid hormones and their inhibitors affect cartilage growth and shape in the frog Xenopus laevis.
2019,
Pubmed
,
Xenbase Rose,
Generating, growing and transforming skeletal shape: insights from amphibian pharyngeal arch cartilages.
2009,
Pubmed Sachs,
Frogs model man: In vivo thyroid hormone signaling during development.
2017,
Pubmed
,
Xenbase Samuels,
Thyroid hormone action. Demonstration of similar receptors in isolated nuclei of rat liver and cultured GH1 cells.
1974,
Pubmed Schindelin,
Fiji: an open-source platform for biological-image analysis.
2012,
Pubmed Schindelin,
The ImageJ ecosystem: An open platform for biomedical image analysis.
2015,
Pubmed Schreiber,
Diverse developmental programs of Xenopus laevis metamorphosis are inhibited by a dominant negative thyroid hormone receptor.
2001,
Pubmed
,
Xenbase Sherman,
Central hypothyroidism associated with retinoid X receptor-selective ligands.
1999,
Pubmed Shi,
Life Without Thyroid Hormone Receptor.
2021,
Pubmed
,
Xenbase Shoucri,
Retinoid X Receptor Activation During Adipogenesis of Female Mesenchymal Stem Cells Programs a Dysfunctional Adipocyte.
2018,
Pubmed Shoucri,
Retinoid X Receptor Activation Alters the Chromatin Landscape To Commit Mesenchymal Stem Cells to the Adipose Lineage.
2017,
Pubmed Thomson,
A quantitative analysis of cellular and matrix changes in Meckel's cartilage in Xenopus laevis.
1987,
Pubmed
,
Xenbase Thomson,
Meckel's cartilage in Xenopus laevis during metamorphosis: a light and electron microscope study.
1986,
Pubmed
,
Xenbase Topletz,
Induction of CYP26A1 by metabolites of retinoic acid: evidence that CYP26A1 is an important enzyme in the elimination of active retinoids.
2015,
Pubmed Urushitani,
Characterization and comparison of transcriptional activities of the retinoid X receptors by various organotin compounds in three prosobranch gastropods; Thais clavigera, Nucella lapillus and Babylonia japonica.
2018,
Pubmed Wahl,
Transcriptome analysis of Xenopus orofacial tissues deficient in retinoic acid receptor function.
2018,
Pubmed
,
Xenbase Wang,
Thyroid hormone-induced gene expression program for amphibian tail resorption.
1993,
Pubmed
,
Xenbase Wong,
Transcription from the thyroid hormone-dependent promoter of the Xenopus laevis thyroid hormone receptor betaA gene requires a novel upstream element and the initiator, but not a TATA Box.
1998,
Pubmed
,
Xenbase Yen,
Triiodothyronine (T3) differentially affects T3-receptor/retinoic acid receptor and T3-receptor/retinoid X receptor heterodimer binding to DNA.
1992,
Pubmed